|
Gaudi Framework, version v23r8 |
| Home | Generated: Fri May 31 2013 |
ROOT specific event selector context. More...


Public Types | |
| typedef std::vector< std::string > | Files |
| Definition of the file container. | |
Public Member Functions | |
| RootEvtSelectorContext (const RootEvtSelector *s) | |
| Standard constructor with initialization. | |
| virtual | ~RootEvtSelectorContext () |
| Standard destructor. | |
| const Files & | files () const |
| Access to the file container. | |
| void | setFiles (const Files &f) |
| Set the file container. | |
| virtual void * | identifier () const |
| Context identifier. | |
| Files::const_iterator | fileIterator () const |
| Access to the file iterator. | |
| void | setFileIterator (Files::const_iterator i) |
| Set file iterator. | |
| long | entry () const |
| Access to the current event entry number. | |
| void | setEntry (long e) |
| Set current event entry number. | |
| void | setFID (const std::string &fid) |
| Set connection FID. | |
| const std::string & | fid () const |
| Access connection fid. | |
| TBranch * | branch () const |
| Access to the top level branch (typically /Event) used to iterate. | |
| void | setBranch (TBranch *b) |
| Set the top level branch (typically /Event) used to iterate. | |
Public Member Functions inherited from IEvtSelector::Context | |
| virtual | ~Context () |
Private Attributes | |
| const RootEvtSelector * | m_sel |
| Reference to the hosting event selector instance. | |
| Files | m_files |
| The file container managed by this context. | |
| Files::const_iterator | m_fiter |
| The iterator to the. | |
| long | m_entry |
| Current entry of current file. | |
| TBranch * | m_branch |
| Reference to the top level branch (typically /Event) used to iterate. | |
| std::string | m_fid |
| Connection fid. | |
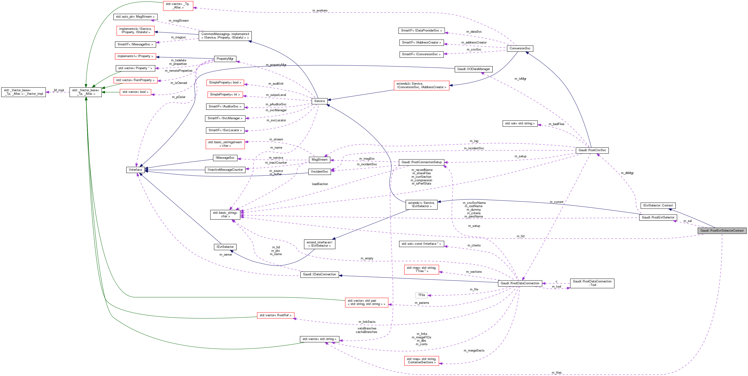
ROOT specific event selector context.
See the base class for a detailed description.
Definition at line 33 of file RootEvtSelector.cpp.
| typedef std::vector<std::string> Gaudi::RootEvtSelectorContext::Files |
Definition of the file container.
Definition at line 36 of file RootEvtSelector.cpp.
|
inline |
Standard constructor with initialization.
Definition at line 52 of file RootEvtSelector.cpp.
|
inlinevirtual |
|
inline |
Access to the top level branch (typically /Event) used to iterate.
Definition at line 77 of file RootEvtSelector.cpp.
|
inline |
Access to the current event entry number.
Definition at line 69 of file RootEvtSelector.cpp.
|
inline |
|
inline |
|
inline |
Access to the file container.
Definition at line 56 of file RootEvtSelector.cpp.
|
inlinevirtual |
Context identifier.
Implements IEvtSelector::Context.
Definition at line 63 of file RootEvtSelector.cpp.
|
inline |
Set the top level branch (typically /Event) used to iterate.
Definition at line 79 of file RootEvtSelector.cpp.
|
inline |
|
inline |
|
inline |
|
inline |
|
private |
Reference to the top level branch (typically /Event) used to iterate.
Definition at line 47 of file RootEvtSelector.cpp.
|
private |
Current entry of current file.
Definition at line 45 of file RootEvtSelector.cpp.
|
private |
Connection fid.
Definition at line 49 of file RootEvtSelector.cpp.
|
private |
The file container managed by this context.
Definition at line 41 of file RootEvtSelector.cpp.
|
private |
The iterator to the.
Definition at line 43 of file RootEvtSelector.cpp.
|
private |
Reference to the hosting event selector instance.
Definition at line 39 of file RootEvtSelector.cpp.