|
Gaudi Framework, version v23r8 |
| Home | Generated: Fri May 31 2013 |
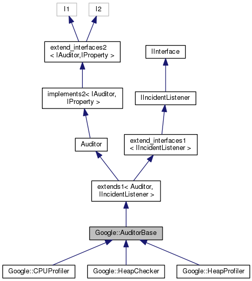
Base for Google Auditors. More...
#include <GoogleAuditor.cpp>


Public Member Functions | |
| AuditorBase (const std::string &name, ISvcLocator *pSvcLocator) | |
| Constructor. | |
| virtual | ~AuditorBase () |
| Destructor. | |
| StatusCode | initialize () |
| Initialize the auditor base. | |
| StatusCode | finalize () |
| Finalize the auditor base. | |
| void | handle (const Incident &incident) |
| Implement the handle method for the Incident service. | |
| void | before (StandardEventType type, INamedInterface *i) |
| The following methods are meant to be implemented by the child class... | |
| void | before (CustomEventTypeRef type, INamedInterface *i) |
| void | before (StandardEventType type, const std::string &s) |
| void | before (CustomEventTypeRef, const std::string &s) |
| void | after (StandardEventType type, INamedInterface *i, const StatusCode &sc) |
| void | after (CustomEventTypeRef type, INamedInterface *i, const StatusCode &sc) |
| void | after (StandardEventType type, const std::string &s, const StatusCode &sc) |
| void | after (CustomEventTypeRef, const std::string &s, const StatusCode &) |
| void | beforeInitialize (INamedInterface *i) |
| void | beforeReinitialize (INamedInterface *i) |
| void | beforeExecute (INamedInterface *i) |
| void | beforeBeginRun (INamedInterface *i) |
| void | beforeEndRun (INamedInterface *i) |
| void | beforeFinalize (INamedInterface *i) |
| void | afterInitialize (INamedInterface *i) |
| void | afterReinitialize (INamedInterface *i) |
| void | afterExecute (INamedInterface *i, const StatusCode &s) |
| void | afterBeginRun (INamedInterface *i) |
| void | afterEndRun (INamedInterface *i) |
| void | afterFinalize (INamedInterface *i) |
Public Member Functions inherited from extends1< Auditor, IIncidentListener > | |
| extends1 (A1 a1, A2 a2, A3 a3) | |
| Templated constructor with 3 arguments. | |
| extends1 (A1 a1, A2 a2) | |
| Templated constructor with 2 arguments. | |
| extends1 (A1 a1) | |
| Templated constructor with 1 argument. | |
| extends1 () | |
| Default constructor. | |
| virtual void * | i_cast (const InterfaceID &tid) const |
| Implementation of IInterface::i_cast. | |
| virtual StatusCode | queryInterface (const InterfaceID &ti, void **pp) |
| Implementation of IInterface::queryInterface. | |
| virtual std::vector< std::string > | getInterfaceNames () const |
| Implementation of IInterface::getInterfaceNames. | |
| virtual | ~extends1 () |
| Virtual destructor. | |
Public Member Functions inherited from Auditor | |
| Auditor (const std::string &name, ISvcLocator *svcloc) | |
| Constructor. | |
| virtual | ~Auditor () |
| Destructor. | |
| StatusCode | sysInitialize () |
| Initialization method invoked by the framework. | |
| StatusCode | sysFinalize () |
| Finalization method invoked by the framework. | |
| virtual const std::string & | name () const |
| virtual bool | isEnabled () const |
| SmartIF< IMessageSvc > & | msgSvc () const |
| The standard message service. | |
| int | outputLevel () const |
| Retrieve the output level of current auditor. | |
| void | setOutputLevel (int level) |
| Set the output level for current auditor. | |
| SmartIF< ISvcLocator > & | serviceLocator () const |
| The standard service locator. | |
| template<class T > | |
| StatusCode | service (const std::string &name, T *&svc, bool createIf=false) const |
| Access a service by name, creating it if it doesn't already exist. | |
| virtual StatusCode | setProperty (const Property &p) |
| Set a value of a property of an auditor. | |
| virtual StatusCode | setProperty (const std::string &s) |
| Implementation of IProperty::setProperty. | |
| virtual StatusCode | setProperty (const std::string &n, const std::string &v) |
| Implementation of IProperty::setProperty. | |
| virtual StatusCode | getProperty (Property *p) const |
| Get the value of a property. | |
| virtual const Property & | getProperty (const std::string &name) const |
| Get the property by name. | |
| virtual StatusCode | getProperty (const std::string &n, std::string &v) const |
| Implementation of IProperty::getProperty. | |
| const std::vector< Property * > & | getProperties () const |
| Get all properties. | |
| template<class TYPE > | |
| StatusCode | setProperty (const std::string &name, const TYPE &value) |
| set the property form the value | |
| StatusCode | setProperties () |
| Set the auditor's properties. | |
| template<class T > | |
| Property * | declareProperty (const std::string &name, T &property, const std::string &doc="none") const |
| Declare the named property. | |
Public Member Functions inherited from extend_interfaces1< IIncidentListener > | |
| virtual | ~extend_interfaces1 () |
| Virtual destructor. | |
Public Member Functions inherited from IIncidentListener | |
| DeclareInterfaceID (IIncidentListener, 2, 0) | |
| InterfaceID. | |
Public Member Functions inherited from IInterface | |
| virtual unsigned long | addRef ()=0 |
| Increment the reference count of Interface instance. | |
| virtual unsigned long | release ()=0 |
| Release Interface instance. | |
| virtual unsigned long | refCount () const =0 |
| Current reference count. | |
| virtual | ~IInterface () |
| Virtual destructor. | |
Protected Member Functions | |
| virtual void | google_before (const std::string &s)=0 |
| Start the google tool. | |
| virtual void | google_after (const std::string &s)=0 |
| stop the google tool | |
| virtual bool | alreadyRunning ()=0 |
| check if we are already running the tool | |
Protected Attributes | |
| MsgStream | m_log |
| Messaging object. | |
Private Member Functions | |
| void | startAudit () |
| Start a full event audit. | |
| void | stopAudit () |
| stop a full event audit | |
| bool | isSequencer (INamedInterface *i) const |
| Check if the component in question is a GaudiSequencer or a Sequencer. | |
Private Attributes | |
| std::vector< std::string > | m_when |
| When to audit the algorithms. | |
| std::vector< std::string > | m_veto |
| Veto list. Any component in this list will not be audited. | |
| std::vector< std::string > | m_list |
| Any component in this list will be audited. If empty, all will be done. | |
| unsigned long long | m_eventsToSkip |
| Number of events to skip before auditing. | |
| bool | m_skipSequencers |
| Boolean indicating if sequencers should be skipped or not. | |
| int | m_freq |
| The frequency to audit events. -1 means all events. | |
| bool | m_audit |
| Internal flag to say if auditing is enabled or not for the current event. | |
| unsigned long long | m_nEvts |
| Number of events processed. | |
| bool | m_fullEventAudit |
| Flag to indicate if full event auditing is enabled or not. | |
| unsigned long long | m_nSampleEvents |
| Number of events to include in a full event audit. | |
| unsigned long long | m_sampleEventCount |
| Internal count of the number of events currently processed during an audit. | |
| bool | m_inFullAudit |
| Internal flag to indicate if we are current in a full event audit. | |
| std::string | m_startedBy |
| Name of the component we are currently auditing. | |
Additional Inherited Members | |
Public Types inherited from extends1< Auditor, IIncidentListener > | |
| typedef extends1 | base_class |
| Typedef to this class. | |
| typedef extend_interfaces1 < IIncidentListener > | extend_interfaces_base |
| Typedef to the base of this class. | |
| typedef extend_interfaces_base::ext_iids | interfaces |
| MPL set of all the implemented interfaces. | |
Static Public Member Functions inherited from IInterface | |
| static const InterfaceID & | interfaceID () |
| Return an instance of InterfaceID identifying the interface. | |
| Google::AuditorBase::AuditorBase | ( | const std::string & | name, |
| ISvcLocator * | pSvcLocator | ||
| ) |
Constructor.
Definition at line 285 of file GoogleAuditor.cpp.
|
inlinevirtual |
|
inlinevirtual |
|
inlinevirtual |
Reimplemented from Auditor.
Definition at line 197 of file GoogleAuditor.cpp.
|
inlinevirtual |
Reimplemented from Auditor.
Definition at line 205 of file GoogleAuditor.cpp.
|
inlinevirtual |
Reimplemented from Auditor.
Definition at line 212 of file GoogleAuditor.cpp.
|
inlinevirtual |
|
inlinevirtual |
|
inlinevirtual |
|
inlinevirtual |
|
inlinevirtual |
|
inlinevirtual |
|
protectedpure virtual |
check if we are already running the tool
Implemented in Google::CPUProfiler, Google::HeapChecker, and Google::HeapProfiler.
|
inlinevirtual |
The following methods are meant to be implemented by the child class...
Reimplemented from Auditor.
Definition at line 141 of file GoogleAuditor.cpp.
|
inlinevirtual |
Reimplemented from Auditor.
Definition at line 149 of file GoogleAuditor.cpp.
|
inlinevirtual |
Reimplemented from Auditor.
Definition at line 157 of file GoogleAuditor.cpp.
|
inlinevirtual |
Reimplemented from Auditor.
Definition at line 164 of file GoogleAuditor.cpp.
|
inlinevirtual |
|
inlinevirtual |
|
inlinevirtual |
|
inlinevirtual |
|
inlinevirtual |
|
inlinevirtual |
|
inlinevirtual |
Finalize the auditor base.
Reimplemented from Auditor.
Definition at line 60 of file GoogleAuditor.cpp.
|
protectedpure virtual |
stop the google tool
Implemented in Google::CPUProfiler, Google::HeapChecker, and Google::HeapProfiler.
|
protectedpure virtual |
Start the google tool.
Implemented in Google::CPUProfiler, Google::HeapChecker, and Google::HeapProfiler.
|
inlinevirtual |
Implement the handle method for the Incident service.
This is used to inform the tool of software incidents.
| incident | The incident identifier |
Implements IIncidentListener.
Definition at line 106 of file GoogleAuditor.cpp.
|
inlinevirtual |
Initialize the auditor base.
Reimplemented from Auditor.
Reimplemented in Google::HeapChecker.
Definition at line 47 of file GoogleAuditor.cpp.
|
inlineprivate |
Check if the component in question is a GaudiSequencer or a Sequencer.
Definition at line 93 of file GoogleAuditor.cpp.
|
inlineprivate |
Start a full event audit.
Definition at line 69 of file GoogleAuditor.cpp.
|
inlineprivate |
stop a full event audit
Definition at line 81 of file GoogleAuditor.cpp.
|
private |
Internal flag to say if auditing is enabled or not for the current event.
Definition at line 269 of file GoogleAuditor.cpp.
|
private |
Number of events to skip before auditing.
Definition at line 263 of file GoogleAuditor.cpp.
|
private |
The frequency to audit events. -1 means all events.
Definition at line 267 of file GoogleAuditor.cpp.
|
private |
Flag to indicate if full event auditing is enabled or not.
Definition at line 273 of file GoogleAuditor.cpp.
|
private |
Internal flag to indicate if we are current in a full event audit.
Definition at line 279 of file GoogleAuditor.cpp.
|
private |
Any component in this list will be audited. If empty, all will be done.
Definition at line 261 of file GoogleAuditor.cpp.
|
mutableprotected |
Messaging object.
Definition at line 255 of file GoogleAuditor.cpp.
|
private |
Number of events processed.
Definition at line 271 of file GoogleAuditor.cpp.
|
private |
Number of events to include in a full event audit.
Definition at line 275 of file GoogleAuditor.cpp.
|
private |
Internal count of the number of events currently processed during an audit.
Definition at line 277 of file GoogleAuditor.cpp.
|
private |
Boolean indicating if sequencers should be skipped or not.
Definition at line 265 of file GoogleAuditor.cpp.
|
private |
Name of the component we are currently auditing.
Definition at line 281 of file GoogleAuditor.cpp.
|
private |
Veto list. Any component in this list will not be audited.
Definition at line 260 of file GoogleAuditor.cpp.
|
private |
When to audit the algorithms.
Definition at line 259 of file GoogleAuditor.cpp.