|
Gaudi Framework, version v24r2 |
| Home | Generated: Wed Dec 4 2013 |
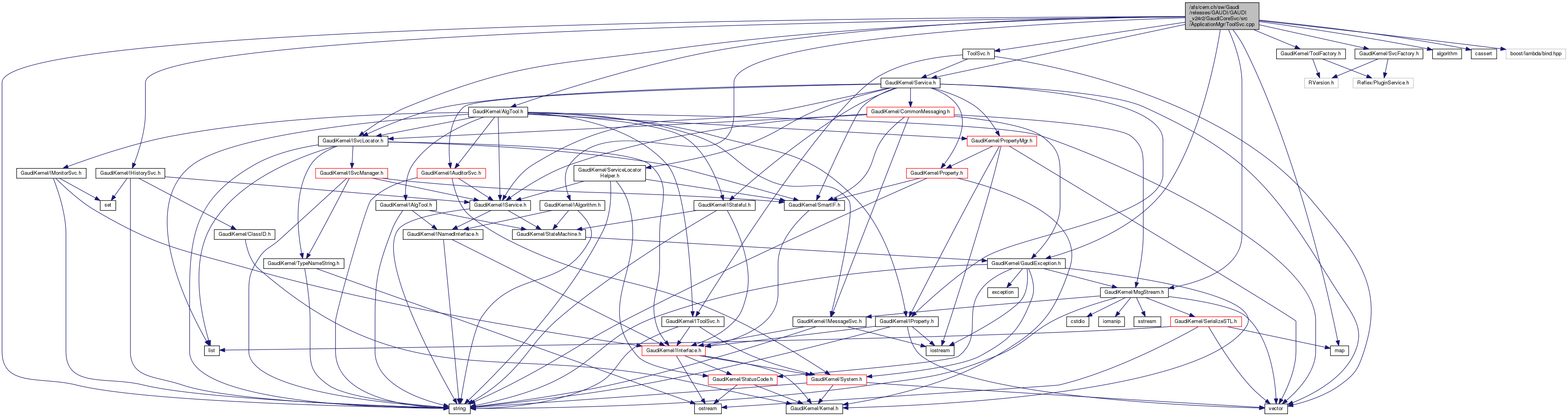
#include "GaudiKernel/MsgStream.h"#include "GaudiKernel/Service.h"#include "GaudiKernel/SvcFactory.h"#include "GaudiKernel/ISvcLocator.h"#include "GaudiKernel/IAlgorithm.h"#include "GaudiKernel/GaudiException.h"#include "GaudiKernel/AlgTool.h"#include "GaudiKernel/IHistorySvc.h"#include "GaudiKernel/ToolFactory.h"#include "ToolSvc.h"#include <algorithm>#include <map>#include <string>#include <cassert>#include "boost/lambda/bind.hpp"
Go to the source code of this file.
Macros | |
| #define | ON_DEBUG if (UNLIKELY(outputLevel() <= MSG::DEBUG)) |
| #define | ON_VERBOSE if (UNLIKELY(outputLevel() <= MSG::VERBOSE)) |
| #define ON_DEBUG if (UNLIKELY(outputLevel() <= MSG::DEBUG)) |
Definition at line 23 of file ToolSvc.cpp.
| #define ON_VERBOSE if (UNLIKELY(outputLevel() <= MSG::VERBOSE)) |
Definition at line 24 of file ToolSvc.cpp.