Gaudi Framework, version v25r0

Home   Generated: Mon Feb 17 2014
 All Classes Namespaces Files Functions Variables Typedefs Enumerations Enumerator Properties Friends Macros Groups Pages
Public Member Functions | Static Public Member Functions | List of all members
NTuple::RowWiseTuple Class Reference

#include <NTupleImplementation.h>

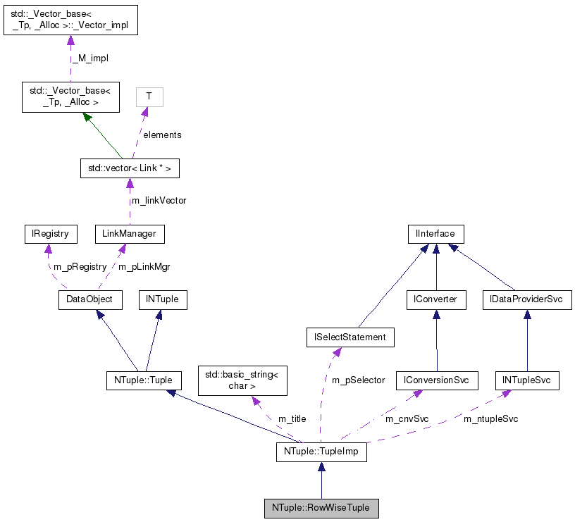
Inheritance diagram for NTuple::RowWiseTuple:
Inheritance graph
[legend]
Collaboration diagram for NTuple::RowWiseTuple:
Collaboration graph
[legend]

Public Member Functions

 RowWiseTuple (const std::string &title)
 Standard Constructor.
 
virtual ~RowWiseTuple ()
 Standard Destructor.
 
virtual const CLIDclID () const
 Retrieve Reference to class defininition structure.
 
- Public Member Functions inherited from NTuple::TupleImp
virtual INTupleItemi_find (const std::string &name) const
 Internally used by abstract classes.
 
 TupleImp (const std::string &title)
 Standard Constructor.
 
virtual ~TupleImp ()
 Standard Destructor.
 
ItemContaineritems ()
 Access item container.
 
const ItemContaineritems () const
 Access item container (CONST)
 
virtual const std::stringtitle () const
 Object title.
 
virtual const INTupleItemfind (const std::string &name) const
 Find an item row of the Ntuple (CONST)
 
virtual INTupleItemfind (const std::string &name)
 Find an item row of the Ntuple.
 
char * buffer ()
 Access N tuple data buffer.
 
const char * buffer () const
 Access N tuple data buffer (CONST)
 
IConversionSvcconversionService () const
 Access conversion service.
 
void setConversionService (IConversionSvc *svc)
 Access conversion service.
 
INTupleSvctupleService () const
 Access conversion service.
 
void setTupleService (INTupleSvc *svc)
 Access conversion service.
 
virtual StatusCode attachSelector (ISelectStatement *sel)
 Attach selector.
 
virtual ISelectStatementselector ()
 Access selector.
 
virtual void setBuffer (char *buff)
 Set N tuple data buffer.
 
virtual void reset ()
 Reset all entries to their default values.
 
virtual StatusCode add (INTupleItem *item)
 Add an item row to the N tuple.
 
virtual StatusCode remove (INTupleItem *item)
 Remove an item row (identified by pointer) from the N tuple.
 
virtual StatusCode remove (const std::string &name)
 Remove an item row (identified by name) from the N tuple.
 
virtual StatusCode write ()
 Write record of the NTuple (Shortcut of writeRecord)
 
virtual StatusCode writeRecord ()
 Write record of the NTuple.
 
virtual StatusCode read ()
 Read record of the NTuple (Shortcut of readRecord)
 
virtual StatusCode readRecord ()
 Read record of the NTuple.
 
virtual StatusCode save ()
 Save the NTuple.
 
- Public Member Functions inherited from NTuple::Tuple
virtual ~Tuple ()
 Standard destructor.
 
template<class TYPE >
StatusCode item (const std::string &name, Item< TYPE > &result)
 Locate a scalar Item of data to the N tuple type safe.
 
template<class TYPE >
StatusCode item (const std::string &name, const Item< TYPE > &result) const
 Locate a scalar Item of data to the N tuple type safe (CONST)
 
template<class TYPE >
StatusCode item (const std::string &name, Array< TYPE > &result)
 Locate a Array of data to the N tuple type safe.
 
template<class TYPE >
StatusCode item (const std::string &name, const Array< TYPE > &result) const
 Locate a Array of data to the N tuple type safe (CONST)
 
template<class TYPE >
StatusCode item (const std::string &name, Matrix< TYPE > &result)
 Locate a Matrix of data to the N tuple type safe.
 
template<class TYPE >
StatusCode item (const std::string &name, const Matrix< TYPE > &result) const
 Locate a Matrix of data to the N tuple type safe (CONST)
 
template<class TYPE >
StatusCode addItem (const std::string &name, Item< TYPE > &itm)
 Add a scalar data item a N tuple.
 
template<class TYPE >
StatusCode addItem (const std::string &name, Item< TYPE * > &itm)
 Add an simple object item to an N tuple.
 
StatusCode addItem (const std::string &name, Item< IOpaqueAddress * > &itm)
 Add an address object item to an N tuple: specialized call.
 
template<class TYPE , class RANGE >
StatusCode addItem (const std::string &name, Item< TYPE > &itm, const RANGE low, const RANGE high)
 Add a scalar data item a N tuple with a range.
 
template<class TYPE >
StatusCode addItem (const std::string &name, long dim, Array< TYPE > &array)
 Add an fixed-size Array of data to a column wise N tuple.
 
template<class TYPE , class RANGE >
StatusCode addItem (const std::string &name, long dim, Array< TYPE > &array, const RANGE low, const RANGE high)
 Add an fixed-size Array of data to a column wise N tuple with a range.
 
template<class TYPE , class INDEX , class RANGE >
StatusCode addItem (const std::string &name, Item< INDEX > &index, Array< TYPE > &array, const RANGE low, const RANGE high)
 Add an indexed Array of data to a column wise N tuple with a range.
 
template<class TYPE , class INDEX , class RANGE >
StatusCode addIndexedItem (const std::string &name, Item< INDEX > &index, Array< TYPE > &array, const RANGE low, const RANGE high)
 Add an indexed Array of data to a column wise N tuple with a range.
 
template<class TYPE , class INDEX >
StatusCode addItem (const std::string &name, Item< INDEX > &index, Array< TYPE > &array)
 Add an indexed Array of data to a column wise N tuple.
 
template<class TYPE , class INDEX >
StatusCode addIndexedItem (const std::string &name, Item< INDEX > &index, Array< TYPE > &array)
 Add an indexed Array of data to a column wise N tuple.
 
template<class TYPE >
StatusCode addItem (const std::string &name, long cols, long rows, Matrix< TYPE > &matrix)
 Add an fixed size Matrix of data to a column wise N tuple.
 
template<class TYPE , class RANGE >
StatusCode addItem (const std::string &name, long cols, long rows, Matrix< TYPE > &result, const RANGE low, const RANGE high)
 Add an fixed size Matrix of data to a column wise N tuple.
 
template<class TYPE , class INDEX >
StatusCode addItem (const std::string &name, Item< INDEX > &index, Matrix< TYPE > &matrix, long rows)
 Add an variable size Matrix of data to a column wise N tuple.
 
template<class TYPE , class INDEX >
StatusCode addIndexedItem (const std::string &name, Item< INDEX > &col_index, long rows, Matrix< TYPE > &matrix)
 Add an variable size Matrix of data to a column wise N tuple.
 
template<class TYPE , class INDEX , class RANGE >
StatusCode addItem (const std::string &name, Item< INDEX > &index, Matrix< TYPE > &matrix, long rows, const RANGE low, const RANGE high)
 Add an variable size Matrix of data to a column wise N tuple.
 
template<class TYPE , class INDEX , class RANGE >
StatusCode addIndexedItem (const std::string &name, Item< INDEX > &index, long rows, Matrix< TYPE > &matrix, const RANGE low, const RANGE high)
 Add an variable size Matrix of data to a column wise N tuple.
 
- Public Member Functions inherited from DataObject
 DataObject ()
 Standard Constructor.
 
 DataObject (const DataObject &)
 Copy Constructor.
 
virtual ~DataObject ()
 Standard Destructor.
 
virtual unsigned long addRef ()
 Add reference to object.
 
virtual unsigned long release ()
 release reference to object
 
const std::stringname () const
 Retreive DataObject name. It is the name when registered in the store.
 
virtual StatusCode update ()
 Provide empty placeholder for internal object reconfiguration callback.
 
void setRegistry (IRegistry *pRegistry)
 Set pointer to Registry.
 
IRegistryregistry () const
 Get pointer to Registry.
 
LinkManagerlinkMgr () const
 Retrieve Link manager.
 
unsigned char version () const
 Retrieve version number of this object representation.
 
void setVersion (unsigned char vsn)
 Set version number of this object representation.
 
unsigned long refCount () const
 Return the refcount.
 
virtual std::ostreamfillStream (std::ostream &s) const
 Fill the output stream (ASCII)
 
- Public Member Functions inherited from INTuple
virtual ~INTuple ()
 

Static Public Member Functions

static const CLIDclassID ()
 Static access to class defininition structure.
 

Additional Inherited Members

- Public Types inherited from INTuple
typedef std::vector
< INTupleItem * > 
ItemContainer
 
- Protected Member Functions inherited from NTuple::Tuple
template<class TYPE >
StatusCode i_item (const std::string &name, _Item< TYPE > *&result) const
 Locate a _Column of data to the N tuple type safe.
 
template<class TYPE >
StatusCode i_item (const std::string &name, _Item< TYPE * > *&result) const
 Locate a _Column of data to the N tuple type unsafe for objects.
 
StatusCode i_item (const std::string &name, _Item< IOpaqueAddress * > *&result) const
 Locate a _Column of data to the N tuple type safe.
 
template<class TYPE >
StatusCode i_item (const std::string &name, _Array< TYPE > *&result) const
 Locate a _Array of data to the N tuple type safe.
 
template<class TYPE >
StatusCode i_item (const std::string &name, _Matrix< TYPE > *&result) const
 Locate a _Matrix of data to the N tuple type safe.
 
template<class TYPE >
StatusCode i_addItem (const std::string &name, long, const std::string &, TYPE low, TYPE high, _Item< TYPE > *&result)
 Add a _Item of data to the N tuple.
 
template<class TYPE >
StatusCode i_addItem (const std::string &name, long dim, const std::string &index, TYPE low, TYPE high, _Array< TYPE > *&result)
 Add a _Item of data to the N tuple.
 
template<class TYPE >
StatusCode i_addItem (const std::string &name, long dim1, long dim2, const std::string &index, TYPE low, TYPE high, _Matrix< TYPE > *&result)
 Add a _Item of data to the N tuple.
 
template<class TYPE >
StatusCode i_addObject (const std::string &name, _Item< TYPE * > *&result, const std::type_info &)
 
- Protected Attributes inherited from NTuple::TupleImp
ItemContainer m_items
 Container with N tuple _Columns.
 
bool m_isBooked
 Flag wether N tuple is booked.
 
std::string m_title
 N tuple title.
 
ISelectStatementm_pSelector
 Possibly hanging selector.
 
char * m_buffer
 Buffer size.
 
INTupleSvcm_ntupleSvc
 Reference to N-tuple service used.
 
IConversionSvcm_cnvSvc
 Reference to the conversion service used.
 
- Friends inherited from DataObject

Detailed Description

Definition at line 135 of file NTupleImplementation.h.

Constructor & Destructor Documentation

NTuple::RowWiseTuple::RowWiseTuple ( const std::string title)
inline

Standard Constructor.

Definition at line 138 of file NTupleImplementation.h.

}
virtual NTuple::RowWiseTuple::~RowWiseTuple ( )
inlinevirtual

Standard Destructor.

Definition at line 141 of file NTupleImplementation.h.

{
}

Member Function Documentation

static const CLID& NTuple::RowWiseTuple::classID ( )
inlinestatic

Static access to class defininition structure.

Definition at line 148 of file NTupleImplementation.h.

{
}
virtual const CLID& NTuple::RowWiseTuple::clID ( ) const
inlinevirtual

Retrieve Reference to class defininition structure.

Reimplemented from DataObject.

Definition at line 144 of file NTupleImplementation.h.

{
return classID();
}

The documentation for this class was generated from the following file:

Generated at Mon Feb 17 2014 14:38:21 for Gaudi Framework, version v25r0 by Doxygen version 1.8.2 written by Dimitri van Heesch, © 1997-2004