|
Gaudi Framework, version v25r0 |
| Home | Generated: Mon Feb 17 2014 |
A small to stream Data I/O. More...
#include <OutputStream.h>


Public Types | |
| typedef std::vector < DataStoreItem * > | Items |
| typedef std::vector< std::string > | ItemNames |
Public Types inherited from Algorithm | |
| typedef Gaudi::PluginService::Factory2 < IAlgorithm *, const std::string &, ISvcLocator * > | Factory |
Public Types inherited from implements3< IAlgorithm, IProperty, IStateful > | |
| typedef implements3 | base_class |
| Typedef to this class. | |
| typedef extend_interfaces3 < IAlgorithm, IProperty, IStateful > | extend_interfaces_base |
| Typedef to the base of this class. | |
| typedef extend_interfaces_base::ext_iids | interfaces |
| MPL set of all the implemented interfaces. | |
Public Types inherited from extend_interfaces3< I1, I2, I3 > | |
| typedef mpl::fold< typename I1::iid::iids::type, typename mpl::fold< typename I2::iid::iids::type, typename I3::iid::iids::type, mpl::insert< mpl::_1, mpl::_2 > >::type, mpl::insert< mpl::_1, mpl::_2 > >::type | ext_iids |
| MPL set of interfaces extended by this one. | |
Public Member Functions | |
| OutputStream (const std::string &name, ISvcLocator *pSvcLocator) | |
| Standard algorithm Constructor. | |
| virtual | ~OutputStream () |
| Standard Destructor. | |
| virtual StatusCode | initialize () |
| Initialize OutputStream. | |
| virtual StatusCode | finalize () |
| Terminate OutputStream. | |
| virtual StatusCode | execute () |
| Working entry point. | |
| virtual StatusCode | connectConversionSvc () |
| virtual bool | collect (IRegistry *dir, int level) |
| Store agent's classback. | |
| virtual StatusCode | collectObjects () |
| Collect all objects to be written to the output stream. | |
| void | clearItems (Items &itms) |
| Clear item list. | |
| void | addItem (Items &itms, const std::string &descriptor) |
| Add item to output streamer list. | |
| void | clearSelection () |
| Clear list of selected objects. | |
| IDataSelector * | selectedObjects () |
| Return the list of selected objects. | |
Public Member Functions inherited from Algorithm | |
| Algorithm (const std::string &name, ISvcLocator *svcloc, const std::string &version=PACKAGE_VERSION) | |
| Constructor. | |
| virtual | ~Algorithm () |
| Destructor. | |
| virtual StatusCode | sysStart () |
| Reinitialization method invoked by the framework. | |
| virtual StatusCode | sysInitialize () |
| Initialization method invoked by the framework. | |
| virtual StatusCode | sysReinitialize () |
| Reinitialization method invoked by the framework. | |
| virtual StatusCode | sysRestart () |
| Restart method invoked by the framework. | |
| virtual StatusCode | sysExecute () |
| The actions to be performed by the algorithm on an event. | |
| virtual StatusCode | sysStop () |
| System stop. | |
| virtual StatusCode | sysFinalize () |
| System finalization. | |
| virtual StatusCode | sysBeginRun () |
| beginRun method invoked by the framework. | |
| virtual StatusCode | sysEndRun () |
| endRun method invoked by the framework. | |
| virtual const std::string & | name () const |
| The identifying name of the algorithm object. | |
| virtual const std::string & | version () const |
| virtual StatusCode | configure () |
| Dummy implementation of IStateful::configure() method. | |
| virtual StatusCode | terminate () |
| Dummy implementation of IStateful::terminate() method. | |
| virtual StatusCode | start () |
| the default (empty) implementation of IStateful::start() method | |
| virtual StatusCode | stop () |
| the default (empty) implementation of IStateful::stop() method | |
| virtual StatusCode | reinitialize () |
| the default (empty) implementation of IStateful::reinitialize() method | |
| virtual StatusCode | restart () |
| the default (empty) implementation of IStateful::restart() method | |
| virtual bool | isExecuted () const |
| Has this algorithm been executed since the last reset? | |
| virtual void | setExecuted (bool state) |
| Set the executed flag to the specified state. | |
| virtual void | resetExecuted () |
| Reset the executed state of the Algorithm for the duration of the current event. | |
| virtual StatusCode | beginRun () |
| Algorithm begin run. | |
| virtual StatusCode | endRun () |
| Algorithm end run. This method is called at the end of the event loop. | |
| virtual Gaudi::StateMachine::State | FSMState () const |
| returns the current state of the algorithm | |
| virtual Gaudi::StateMachine::State | targetFSMState () const |
| returns the state the algorithm will be in after the ongoing transition | |
| virtual bool | isEnabled () const |
| Is this algorithm enabled or disabled? | |
| virtual bool | filterPassed () const |
| Did this algorithm pass or fail its filter criterion for the last event? | |
| virtual void | setFilterPassed (bool state) |
| Set the filter passed flag to the specified state. | |
| template<class T > | |
| StatusCode | service (const std::string &name, T *&psvc, bool createIf=true) const |
| Access a service by name, creating it if it doesn't already exist. | |
| template<class T > | |
| StatusCode | service (const std::string &svcType, const std::string &svcName, T *&psvc) const |
| Access a service by name and type, creating it if it doesn't already exist. | |
| SmartIF< IService > | service (const std::string &name, const bool createIf=true, const bool quiet=false) const |
| Return a pointer to the service identified by name (or "type/name") | |
| void | setOutputLevel (int level) |
| Set the output level for current algorithm. | |
| SmartIF< IAuditorSvc > & | auditorSvc () const |
| The standard auditor service.May not be invoked before sysInitialize() has been invoked. | |
| SmartIF< IChronoStatSvc > & | chronoSvc () const |
| The standard Chrono & Stat service, Return a pointer to the service if present. | |
| SmartIF< IChronoStatSvc > & | chronoStatService () const |
| Obsoleted name, kept due to the backwards compatibility. | |
| SmartIF< IDataProviderSvc > & | detSvc () const |
| The standard detector data service. | |
| SmartIF< IDataProviderSvc > & | detDataService () const |
| Obsoleted name, kept due to the backwards compatibility. | |
| SmartIF< IConversionSvc > & | detCnvSvc () const |
| The standard detector data persistency conversion service. | |
| SmartIF< IConversionSvc > & | detDataCnvService () const |
| Obsoleted name, kept due to the backwards compatibility. | |
| SmartIF< IDataProviderSvc > & | eventSvc () const |
| The standard event data service. | |
| SmartIF< IDataProviderSvc > & | evtSvc () const |
| shortcut for method eventSvc | |
| SmartIF< IDataProviderSvc > & | eventDataService () const |
| Obsoleted name, kept due to the backwards compatibility. | |
| SmartIF< IConversionSvc > & | eventCnvSvc () const |
| The standard event data persistency conversion service. | |
| SmartIF< IConversionSvc > & | eventDataCnvService () const |
| Obsoleted name, kept due to the backwards compatibility. | |
| SmartIF< IHistogramSvc > & | histoSvc () const |
| The standard histogram service. | |
| SmartIF< IHistogramSvc > & | histogramDataService () const |
| Obsoleted name, kept due to the backwards compatibility. | |
| SmartIF< IMessageSvc > & | msgSvc () const |
| The standard message service. | |
| SmartIF< IMessageSvc > & | messageService () const |
| Obsoleted name, kept due to the backwards compatibility. | |
| SmartIF< INTupleSvc > & | ntupleSvc () const |
| The standard N tuple service. | |
| SmartIF< INTupleSvc > & | ntupleService () const |
| Obsoleted name, kept due to the backwards compatibility. | |
| SmartIF< IRndmGenSvc > & | randSvc () const |
| AIDA-based NTuple service Returns a pointer to the AIDATuple service if present. | |
| SmartIF< IToolSvc > & | toolSvc () const |
| The standard ToolSvc service, Return a pointer to the service if present. | |
| SmartIF< IExceptionSvc > & | exceptionSvc () const |
| Get the exception Service. | |
| SmartIF< IAlgContextSvc > & | contextSvc () const |
| get Algorithm Context Service | |
| SmartIF< ISvcLocator > & | serviceLocator () const |
| The standard service locator. | |
| SmartIF< ISvcLocator > & | svcLoc () const |
| shortcut for method serviceLocator | |
| bool | registerContext () const |
| register for Algorithm Context Service? | |
| StatusCode | createSubAlgorithm (const std::string &type, const std::string &name, Algorithm *&pSubAlg) |
| Create a sub algorithm. | |
| std::vector< Algorithm * > * | subAlgorithms () const |
| List of sub-algorithms. Returns a pointer to a vector of (sub) Algorithms. | |
| virtual StatusCode | setProperty (const Property &p) |
| Implementation of IProperty::setProperty. | |
| virtual StatusCode | setProperty (const std::string &s) |
| Implementation of IProperty::setProperty. | |
| virtual StatusCode | setProperty (const std::string &n, const std::string &v) |
| Implementation of IProperty::setProperty. | |
| virtual StatusCode | getProperty (Property *p) const |
| Implementation of IProperty::getProperty. | |
| virtual const Property & | getProperty (const std::string &name) const |
| Implementation of IProperty::getProperty. | |
| virtual StatusCode | getProperty (const std::string &n, std::string &v) const |
| Implementation of IProperty::getProperty. | |
| virtual const std::vector < Property * > & | getProperties () const |
| Implementation of IProperty::getProperties. | |
| StatusCode | setProperties () |
| Set the algorithm's properties. | |
| template<class T > | |
| Property * | declareProperty (const std::string &name, T &property, const std::string &doc="none") const |
| Declare the named property. | |
| Property * | declareRemoteProperty (const std::string &name, IProperty *rsvc, const std::string &rname="") const |
| Declare remote named properties. | |
| SmartIF< IMonitorSvc > & | monitorSvc () const |
| Access the monitor service. | |
| template<class T > | |
| void | declareInfo (const std::string &name, const T &var, const std::string &desc) const |
| Declare monitoring information. | |
| void | declareInfo (const std::string &name, const std::string &format, const void *var, int size, const std::string &desc) const |
| Declare monitoring information (special case) | |
| template<class TYPE > | |
| StatusCode | setProperty (const std::string &name, const TYPE &value) |
| set the property form the value | |
Protected Member Functions | |
| StatusCode | decodeAcceptAlgs () |
| Decode list of Algorithms that this stream accepts. | |
| void | acceptAlgsHandler (Property &theProp) |
| Handler for AcceptAlgs Property. | |
| StatusCode | decodeRequireAlgs () |
| Decode list of Algorithms that this stream requires. | |
| void | requireAlgsHandler (Property &theProp) |
| Handler for RequireAlgs Property. | |
| StatusCode | decodeVetoAlgs () |
| Decode list of Algorithms that this stream is vetoed by. | |
| void | vetoAlgsHandler (Property &theProp) |
| Handler for VetoAlgs Property. | |
| StatusCode | decodeAlgorithms (StringArrayProperty &theNames, std::vector< Algorithm * > *theAlgs) |
| Decode specified list of Algorithms. | |
| bool | isEventAccepted () const |
| Test whether this event should be output. | |
| DataStoreItem * | findItem (const std::string &path) |
| Find single item identified by its path (exact match) | |
| virtual StatusCode | writeObjects () |
| Select the different objects and write them to file. | |
| virtual bool | hasInput () const |
| Tell if the instance has been configured with input items or not. | |
Protected Member Functions inherited from Algorithm | |
| bool | isInitialized () const |
| Has the Algorithm already been initialized? | |
| bool | isFinalized () const |
| Has the Algorithm already been finalized? | |
| int | outputLevel () const |
| retrieve the Algorithm output level | |
| IntegerProperty & | outputLevelProperty () |
| Accessor for the Message level property. | |
| void | initOutputLevel (Property &prop) |
| callback for output level property | |
Protected Attributes | |
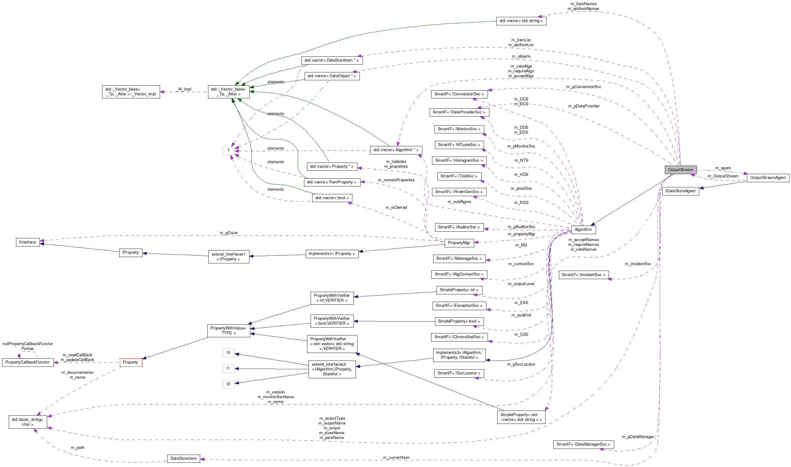
| SmartIF< IIncidentSvc > | m_incidentSvc |
| Reference to the incident service. | |
| bool | m_doPreLoad |
| Flag indicating whether data pre-loading should be performed. | |
| bool | m_doPreLoadOpt |
| Flag indicating whether optional items should be preloaded. | |
| bool | m_verifyItems |
| Flag to indicate that item consistency should be checked. | |
| std::string | m_storeName |
| Name of the service managing the data store. | |
| std::string | m_persName |
| Name of the persistency service capable to write data from the store. | |
| std::string | m_output |
| Name of the output file specification. | |
| std::string | m_outputName |
| Name of the output file. | |
| std::string | m_outputType |
| Output type: NEW(NEW,CREATE,WRITE,RECREATE), UPDATE) | |
| OutputStreamAgent * | m_agent |
| Keep reference of agent. | |
| SmartIF< IDataProviderSvc > | m_pDataProvider |
| Keep reference to the data provider service. | |
| SmartIF< IDataManagerSvc > | m_pDataManager |
| Keep reference to the data manager service. | |
| SmartIF< IConversionSvc > | m_pConversionSvc |
| Keep reference to the data conversion service. | |
| DataStoreItem * | m_currentItem |
| Keep track of the current item. | |
| ItemNames | m_itemNames |
| Vector of item names. | |
| Items | m_itemList |
| Vector of items to be saved to this stream. | |
| ItemNames | m_optItemNames |
| Vector of item names. | |
| Items | m_optItemList |
| Vector of optional items to be saved to this stream. | |
| IDataSelector | m_objects |
| Collection of objects being selected. | |
| int | m_events |
| Number of events written to this output stream. | |
| StringArrayProperty | m_acceptNames |
| Vector of names of Algorithms that this stream accepts. | |
| StringArrayProperty | m_requireNames |
| Vector of names of Algorithms that this stream requires. | |
| StringArrayProperty | m_vetoNames |
| Vector of names of Algorithms that this stream is vetoed by. | |
| std::vector< Algorithm * > * | m_acceptAlgs |
| Vector of Algorithms that this stream accepts. | |
| std::vector< Algorithm * > * | m_requireAlgs |
| Vector of Algorithms that this stream requires. | |
| std::vector< Algorithm * > * | m_vetoAlgs |
| Vector of Algorithms that this stream is vetoed by. | |
| bool | m_fireIncidents |
| should I fire incidents for writing opening/closing etc? | |
A small to stream Data I/O.
Author: M.Frank author R. Lambert Version: 1.0
Definition at line 27 of file OutputStream.h.
Definition at line 30 of file OutputStream.h.
| typedef std::vector<DataStoreItem*> OutputStream::Items |
Definition at line 29 of file OutputStream.h.
| OutputStream::OutputStream | ( | const std::string & | name, |
| ISvcLocator * | pSvcLocator | ||
| ) |
Standard algorithm Constructor.
in the baseclass, always fire the incidents by default in e.g. RecordStream this will be set to false, and configurable
in the baseclass, always fire the incidents by default in RecordStream this will be set to false, and configurable
Definition at line 27 of file OutputStream.cpp.
|
virtual |
Standard Destructor.
Definition at line 67 of file OutputStream.cpp.
|
protected |
Handler for AcceptAlgs Property.
Definition at line 488 of file OutputStream.cpp.
| void OutputStream::addItem | ( | Items & | itms, |
| const std::string & | descriptor | ||
| ) |
Add item to output streamer list.
Definition at line 374 of file OutputStream.cpp.
| void OutputStream::clearItems | ( | Items & | itms | ) |
| void OutputStream::clearSelection | ( | ) |
Store agent's classback.
Definition at line 276 of file OutputStream.cpp.
|
virtual |
Collect all objects to be written to the output stream.
Reimplemented in InputCopyStream.
Definition at line 294 of file OutputStream.cpp.
|
virtual |
Definition at line 405 of file OutputStream.cpp.
|
protected |
Decode list of Algorithms that this stream accepts.
Definition at line 484 of file OutputStream.cpp.
|
protected |
Decode specified list of Algorithms.
Definition at line 520 of file OutputStream.cpp.
|
protected |
Decode list of Algorithms that this stream requires.
Definition at line 496 of file OutputStream.cpp.
|
protected |
Decode list of Algorithms that this stream is vetoed by.
Definition at line 508 of file OutputStream.cpp.
|
virtual |
Working entry point.
Reimplemented in SequentialOutputStream, RecordStream, and RunRecordStream.
Definition at line 170 of file OutputStream.cpp.
|
virtual |
Terminate OutputStream.
Reimplemented from Algorithm.
Reimplemented in TagCollectionStream, InputCopyStream, RecordStream, and RunRecordStream.
Definition at line 155 of file OutputStream.cpp.
|
protected |
Find single item identified by its path (exact match)
Definition at line 363 of file OutputStream.cpp.
|
protectedvirtual |
Tell if the instance has been configured with input items or not.
Reimplemented in InputCopyStream.
Definition at line 624 of file OutputStream.cpp.
|
virtual |
Initialize OutputStream.
Reimplemented from Algorithm.
Reimplemented in TagCollectionStream, and InputCopyStream.
Definition at line 75 of file OutputStream.cpp.
|
protected |
Test whether this event should be output.
Definition at line 578 of file OutputStream.cpp.
|
protected |
Handler for RequireAlgs Property.
Definition at line 500 of file OutputStream.cpp.
|
inline |
Return the list of selected objects.
Definition at line 139 of file OutputStream.h.
|
protected |
Handler for VetoAlgs Property.
Definition at line 512 of file OutputStream.cpp.
|
protectedvirtual |
Select the different objects and write them to file.
Reimplemented in TagCollectionStream, and SequentialOutputStream.
Definition at line 196 of file OutputStream.cpp.
|
protected |
Vector of Algorithms that this stream accepts.
Definition at line 79 of file OutputStream.h.
|
protected |
Vector of names of Algorithms that this stream accepts.
Definition at line 73 of file OutputStream.h.
|
protected |
Keep reference of agent.
Definition at line 51 of file OutputStream.h.
|
protected |
Keep track of the current item.
Definition at line 59 of file OutputStream.h.
|
protected |
Flag indicating whether data pre-loading should be performed.
Definition at line 35 of file OutputStream.h.
|
protected |
Flag indicating whether optional items should be preloaded.
Definition at line 37 of file OutputStream.h.
|
protected |
Number of events written to this output stream.
Definition at line 71 of file OutputStream.h.
|
protected |
should I fire incidents for writing opening/closing etc?
Definition at line 114 of file OutputStream.h.
|
protected |
Reference to the incident service.
Definition at line 33 of file OutputStream.h.
|
protected |
Vector of items to be saved to this stream.
Definition at line 63 of file OutputStream.h.
|
protected |
Vector of item names.
Definition at line 61 of file OutputStream.h.
|
protected |
Collection of objects being selected.
Definition at line 69 of file OutputStream.h.
|
protected |
Vector of optional items to be saved to this stream.
Definition at line 67 of file OutputStream.h.
|
protected |
Vector of item names.
Definition at line 65 of file OutputStream.h.
|
protected |
Name of the output file specification.
Definition at line 45 of file OutputStream.h.
|
protected |
Name of the output file.
Definition at line 47 of file OutputStream.h.
|
protected |
Output type: NEW(NEW,CREATE,WRITE,RECREATE), UPDATE)
Definition at line 49 of file OutputStream.h.
|
protected |
Keep reference to the data conversion service.
Definition at line 57 of file OutputStream.h.
|
protected |
Keep reference to the data manager service.
Definition at line 55 of file OutputStream.h.
|
protected |
Keep reference to the data provider service.
Definition at line 53 of file OutputStream.h.
|
protected |
Name of the persistency service capable to write data from the store.
Definition at line 43 of file OutputStream.h.
|
protected |
Vector of Algorithms that this stream requires.
Definition at line 81 of file OutputStream.h.
|
protected |
Vector of names of Algorithms that this stream requires.
Definition at line 75 of file OutputStream.h.
|
protected |
Name of the service managing the data store.
Definition at line 41 of file OutputStream.h.
|
protected |
Flag to indicate that item consistency should be checked.
Definition at line 39 of file OutputStream.h.
|
protected |
Vector of Algorithms that this stream is vetoed by.
Definition at line 83 of file OutputStream.h.
|
protected |
Vector of names of Algorithms that this stream is vetoed by.
Definition at line 77 of file OutputStream.h.