|
Gaudi Framework, version v25r0 |
| Home | Generated: Mon Feb 17 2014 |
Performance Monitoring Auditor that uses Perfmon2 library to monitor algorithms. More...


Public Member Functions | |
| virtual void | before (StandardEventType evt, INamedInterface *alg) |
| The following methods are meant to be implemented by the child class... | |
| virtual void | after (StandardEventType evt, INamedInterface *alg, const StatusCode &sc) |
| virtual StatusCode | initialize () |
| virtual StatusCode | finalize () |
| int | is_nehalem () |
| PerfMonAuditor (const std::string &name, ISvcLocator *pSvc) | |
| virtual | ~PerfMonAuditor () |
Public Member Functions inherited from Auditor | |
| Auditor (const std::string &name, ISvcLocator *svcloc) | |
| Constructor. | |
| virtual | ~Auditor () |
| Destructor. | |
| StatusCode | sysInitialize () |
| Initialization method invoked by the framework. | |
| StatusCode | sysFinalize () |
| Finalization method invoked by the framework. | |
| virtual void | before (StandardEventType, const std::string &) |
| virtual void | before (CustomEventTypeRef, INamedInterface *) |
| virtual void | before (CustomEventTypeRef, const std::string &) |
| virtual void | after (StandardEventType, const std::string &, const StatusCode &) |
| virtual void | after (CustomEventTypeRef, INamedInterface *, const StatusCode &) |
| virtual void | after (CustomEventTypeRef, const std::string &, const StatusCode &) |
| virtual void | beforeInitialize (INamedInterface *) |
| virtual void | afterInitialize (INamedInterface *) |
| virtual void | beforeReinitialize (INamedInterface *) |
| virtual void | afterReinitialize (INamedInterface *) |
| virtual void | beforeExecute (INamedInterface *) |
| virtual void | afterExecute (INamedInterface *, const StatusCode &) |
| virtual void | beforeFinalize (INamedInterface *) |
| virtual void | afterFinalize (INamedInterface *) |
| virtual void | beforeBeginRun (INamedInterface *) |
| virtual void | afterBeginRun (INamedInterface *) |
| virtual void | beforeEndRun (INamedInterface *) |
| virtual void | afterEndRun (INamedInterface *) |
| virtual const std::string & | name () const |
| virtual bool | isEnabled () const |
| SmartIF< IMessageSvc > & | msgSvc () const |
| The standard message service. | |
| int | outputLevel () const |
| Retrieve the output level of current auditor. | |
| void | setOutputLevel (int level) |
| Set the output level for current auditor. | |
| SmartIF< ISvcLocator > & | serviceLocator () const |
| The standard service locator. | |
| template<class T > | |
| StatusCode | service (const std::string &name, T *&svc, bool createIf=false) const |
| Access a service by name, creating it if it doesn't already exist. | |
| virtual StatusCode | setProperty (const Property &p) |
| Set a value of a property of an auditor. | |
| virtual StatusCode | setProperty (const std::string &s) |
| Implementation of IProperty::setProperty. | |
| virtual StatusCode | setProperty (const std::string &n, const std::string &v) |
| Implementation of IProperty::setProperty. | |
| virtual StatusCode | getProperty (Property *p) const |
| Get the value of a property. | |
| virtual const Property & | getProperty (const std::string &name) const |
| Get the property by name. | |
| virtual StatusCode | getProperty (const std::string &n, std::string &v) const |
| Implementation of IProperty::getProperty. | |
| const std::vector< Property * > & | getProperties () const |
| Get all properties. | |
| template<class TYPE > | |
| StatusCode | setProperty (const std::string &name, const TYPE &value) |
| set the property form the value | |
| StatusCode | setProperties () |
| Set the auditor's properties. | |
| template<class T > | |
| Property * | declareProperty (const std::string &name, T &property, const std::string &doc="none") const |
| Declare the named property. | |
Private Types | |
| typedef GaudiUtils::VectorMap < const INamedInterface *, int > | Map |
Private Member Functions | |
| void | i_beforeInitialize (INamedInterface *alg) |
| void | i_afterInitialize (INamedInterface *alg) |
| void | i_beforeExecute (INamedInterface *alg) |
| void | i_afterExecute (INamedInterface *alg) |
| PerfMonAuditor () | |
| PerfMonAuditor (const PerfMonAuditor &) | |
| PerfMonAuditor & | operator= (const PerfMonAuditor &) |
| void | startpm () |
| void | pausepm () |
| void | stoppm () |
| void | finalizepm () |
| int | detect_unavail_pmu_regs (int fd, pfmlib_regmask_t *r_pmcs, pfmlib_regmask_t *r_pmds) |
| int | detect_unavail_pmcs (int fd, pfmlib_regmask_t *r_pmcs) |
| void | pfm_bv_set (uint64_t *bv, uint16_t rnum) |
| int | pfm_bv_isset (uint64_t *bv, uint16_t rnum) |
| void | pfm_bv_copy (uint64_t *d, uint64_t *j, uint16_t n) |
| void | start_smpl () |
| void | stop_smpl () |
| void | finalize_smpl () |
Static Private Member Functions | |
| static void | process_smpl_buf (pfm_dfl_smpl_hdr_t *hdr, size_t entry_size) |
| static void | sigio_handler (int, struct siginfo *, struct sigcontext *) |
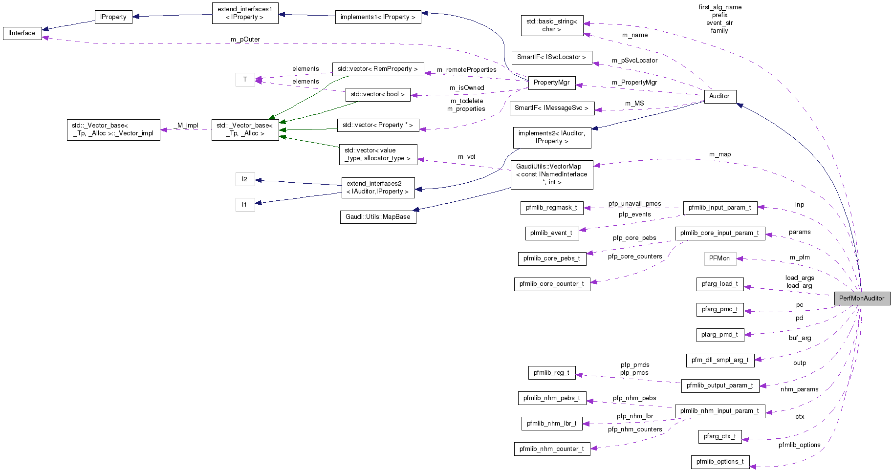
Private Attributes | |
| PFMon & | m_pfm |
| Map | m_map |
| int | m_indent |
| bool | m_inEvent |
| int | is_nehalem_ret |
| pfmlib_input_param_t | inp |
| pfmlib_output_param_t | outp |
| pfarg_ctx_t | ctx |
| pfarg_pmd_t | pd [NUM_PMDS] |
| pfarg_pmc_t | pc [NUM_PMCS] |
| pfarg_load_t | load_arg |
| int | fd |
| unsigned int | i |
| int | ret |
| std::string | event_str [MAX_NUMBER_OF_PROGRAMMABLE_COUNTERS] |
| std::string | prefix |
| std::string | family |
| char | event_cstr [MAX_NUMBER_OF_PROGRAMMABLE_COUNTERS][MAX_EVENT_NAME_LENGTH] |
| char | prefix_cstr [MAX_PREFIX_NAME_LENGTH] |
| unsigned int | ph_ev_count |
| bool | inv [MAX_NUMBER_OF_PROGRAMMABLE_COUNTERS] |
| unsigned int | cmask [MAX_NUMBER_OF_PROGRAMMABLE_COUNTERS] |
| unsigned int | start_at_event |
| pfmlib_core_input_param_t | params |
| pfmlib_nhm_input_param_t | nhm_params |
| int | used_counters_number |
| bool | nehalem |
| bool | westmere |
| bool | core |
| bool | sampling |
| pfm_dfl_smpl_arg_t | buf_arg |
| pfarg_load_t | load_args |
| void * | buf_addr |
| unsigned | num_counters |
| unsigned int | max_pmd |
| pfmlib_options_t | pfmlib_options |
| int | level |
| bool | first_alg |
| std::string | first_alg_name |
| bool | event_count_reached |
Additional Inherited Members | |
Public Types inherited from Auditor | |
| typedef Gaudi::PluginService::Factory2 < IAuditor *, const std::string &, ISvcLocator * > | Factory |
Performance Monitoring Auditor that uses Perfmon2 library to monitor algorithms.
Definition at line 200 of file PerfMonAuditor.cpp.
|
private |
Definition at line 354 of file PerfMonAuditor.cpp.
|
inline |
Definition at line 272 of file PerfMonAuditor.cpp.
|
inlinevirtual |
Definition at line 346 of file PerfMonAuditor.cpp.
|
private |
|
private |
|
virtual |
Reimplemented from Auditor.
Definition at line 1069 of file PerfMonAuditor.cpp.
|
virtual |
The following methods are meant to be implemented by the child class...
Reimplemented from Auditor.
Definition at line 1053 of file PerfMonAuditor.cpp.
|
inlineprivate |
Definition at line 393 of file PerfMonAuditor.cpp.
|
private |
|
virtual |
Reimplemented from Auditor.
Definition at line 1045 of file PerfMonAuditor.cpp.
|
private |
Definition at line 923 of file PerfMonAuditor.cpp.
|
private |
Definition at line 546 of file PerfMonAuditor.cpp.
|
private |
|
private |
Definition at line 1094 of file PerfMonAuditor.cpp.
|
private |
Definition at line 1103 of file PerfMonAuditor.cpp.
|
private |
Definition at line 1085 of file PerfMonAuditor.cpp.
|
virtual |
Reimplemented from Auditor.
Definition at line 601 of file PerfMonAuditor.cpp.
|
inline |
Definition at line 217 of file PerfMonAuditor.cpp.
|
private |
|
private |
Definition at line 525 of file PerfMonAuditor.cpp.
|
inlineprivate |
|
inlineprivate |
Definition at line 395 of file PerfMonAuditor.cpp.
|
inlineprivate |
Definition at line 394 of file PerfMonAuditor.cpp.
|
staticprivate |
Definition at line 653 of file PerfMonAuditor.cpp.
|
staticprivate |
Definition at line 694 of file PerfMonAuditor.cpp.
|
private |
Definition at line 756 of file PerfMonAuditor.cpp.
|
private |
Definition at line 420 of file PerfMonAuditor.cpp.
|
private |
Definition at line 904 of file PerfMonAuditor.cpp.
|
private |
Definition at line 508 of file PerfMonAuditor.cpp.
|
private |
Definition at line 405 of file PerfMonAuditor.cpp.
|
private |
Definition at line 403 of file PerfMonAuditor.cpp.
|
private |
Definition at line 382 of file PerfMonAuditor.cpp.
|
private |
Definition at line 389 of file PerfMonAuditor.cpp.
|
private |
Definition at line 364 of file PerfMonAuditor.cpp.
|
private |
Definition at line 415 of file PerfMonAuditor.cpp.
|
private |
Definition at line 378 of file PerfMonAuditor.cpp.
|
private |
Definition at line 375 of file PerfMonAuditor.cpp.
|
private |
Definition at line 377 of file PerfMonAuditor.cpp.
|
private |
Definition at line 368 of file PerfMonAuditor.cpp.
|
private |
Definition at line 413 of file PerfMonAuditor.cpp.
|
private |
Definition at line 414 of file PerfMonAuditor.cpp.
|
private |
Definition at line 369 of file PerfMonAuditor.cpp.
|
private |
Definition at line 362 of file PerfMonAuditor.cpp.
|
private |
Definition at line 381 of file PerfMonAuditor.cpp.
|
private |
Definition at line 360 of file PerfMonAuditor.cpp.
|
private |
Definition at line 411 of file PerfMonAuditor.cpp.
|
private |
Definition at line 367 of file PerfMonAuditor.cpp.
|
private |
Definition at line 404 of file PerfMonAuditor.cpp.
|
private |
Definition at line 356 of file PerfMonAuditor.cpp.
|
private |
Definition at line 357 of file PerfMonAuditor.cpp.
|
private |
Definition at line 355 of file PerfMonAuditor.cpp.
|
private |
Definition at line 233 of file PerfMonAuditor.cpp.
|
private |
Definition at line 407 of file PerfMonAuditor.cpp.
|
private |
Definition at line 387 of file PerfMonAuditor.cpp.
|
private |
Definition at line 385 of file PerfMonAuditor.cpp.
|
private |
Definition at line 406 of file PerfMonAuditor.cpp.
|
private |
Definition at line 363 of file PerfMonAuditor.cpp.
|
private |
Definition at line 384 of file PerfMonAuditor.cpp.
|
private |
Definition at line 366 of file PerfMonAuditor.cpp.
|
private |
Definition at line 365 of file PerfMonAuditor.cpp.
|
private |
Definition at line 408 of file PerfMonAuditor.cpp.
|
private |
Definition at line 380 of file PerfMonAuditor.cpp.
|
private |
Definition at line 376 of file PerfMonAuditor.cpp.
|
private |
Definition at line 379 of file PerfMonAuditor.cpp.
|
private |
Definition at line 370 of file PerfMonAuditor.cpp.
|
private |
Definition at line 391 of file PerfMonAuditor.cpp.
|
private |
Definition at line 383 of file PerfMonAuditor.cpp.
|
private |
Definition at line 386 of file PerfMonAuditor.cpp.
|
private |
Definition at line 388 of file PerfMonAuditor.cpp.