Gaudi Framework, version v25r0

Home   Generated: Mon Feb 17 2014
 All Classes Namespaces Files Functions Variables Typedefs Enumerations Enumerator Properties Friends Macros Groups Pages
Classes | Public Member Functions | Private Member Functions | Private Attributes | List of all members
StatusCodeSvc Class Reference

#include <StatusCodeSvc.h>

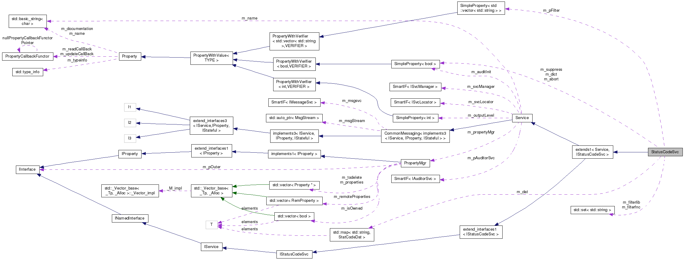
Inheritance diagram for StatusCodeSvc:
Inheritance graph
[legend]
Collaboration diagram for StatusCodeSvc:
Collaboration graph
[legend]

Classes

struct  StatCodeDat
 

Public Member Functions

virtual StatusCode initialize ()
 
virtual StatusCode reinitialize ()
 
virtual StatusCode finalize ()
 
virtual void regFnc (const std::string &func, const std::string &lib)
 
virtual void list () const
 
virtual bool suppressCheck () const
 
 StatusCodeSvc (const std::string &name, ISvcLocator *svc)
 
virtual ~StatusCodeSvc ()
 
- Public Member Functions inherited from extends1< Service, IStatusCodeSvc >
 extends1 (A1 a1, A2 a2, A3 a3)
 Templated constructor with 3 arguments.
 
 extends1 (A1 a1, A2 a2)
 Templated constructor with 2 arguments.
 
 extends1 (A1 a1)
 Templated constructor with 1 argument.
 
 extends1 ()
 Default constructor.
 
virtual void * i_cast (const InterfaceID &tid) const
 Implementation of IInterface::i_cast.
 
virtual StatusCode queryInterface (const InterfaceID &ti, void **pp)
 Implementation of IInterface::queryInterface.
 
virtual std::vector< std::stringgetInterfaceNames () const
 Implementation of IInterface::getInterfaceNames.
 
virtual ~extends1 ()
 Virtual destructor.
 
- Public Member Functions inherited from Service
virtual unsigned long release ()
 Release Interface instance.
 
virtual const std::stringname () const
 Retrieve name of the service.
 
virtual StatusCode configure ()
 
virtual StatusCode start ()
 
virtual StatusCode stop ()
 
virtual StatusCode terminate ()
 
virtual Gaudi::StateMachine::State FSMState () const
 
virtual Gaudi::StateMachine::State targetFSMState () const
 
virtual StatusCode restart ()
 
virtual StatusCode sysInitialize ()
 Initialize Service.
 
virtual StatusCode sysStart ()
 Initialize Service.
 
virtual StatusCode sysStop ()
 Initialize Service.
 
virtual StatusCode sysFinalize ()
 Finalize Service.
 
virtual StatusCode sysReinitialize ()
 Re-initialize the Service.
 
virtual StatusCode sysRestart ()
 Re-initialize the Service.
 
virtual StatusCode setProperty (const Property &p)
 
virtual StatusCode setProperty (const std::string &s)
 
virtual StatusCode setProperty (const std::string &n, const std::string &v)
 
virtual StatusCode getProperty (Property *p) const
 
virtual const PropertygetProperty (const std::string &name) const
 
virtual StatusCode getProperty (const std::string &n, std::string &v) const
 
virtual const std::vector
< Property * > & 
getProperties () const
 
template<class TYPE >
StatusCode setProperty (const std::string &name, const TYPE &value)
 set the property form the value
 
 Service (const std::string &name, ISvcLocator *svcloc)
 Standard Constructor.
 
SmartIF< ISvcLocator > & serviceLocator () const
 Retrieve pointer to service locator.
 
StatusCode setProperties ()
 Method for setting declared properties to the values specified for the job.
 
template<class T >
StatusCode service (const std::string &name, const T *&psvc, bool createIf=true) const
 Access a service by name, creating it if it doesn't already exist.
 
template<class T >
StatusCode service (const std::string &name, T *&psvc, bool createIf=true) const
 
template<class T >
StatusCode service (const std::string &svcType, const std::string &svcName, T *&psvc) const
 Access a service by name and type, creating it if it doesn't already exist.
 
template<class T >
PropertydeclareProperty (const std::string &name, T &property, const std::string &doc="none") const
 Declare the named property.
 
PropertydeclareRemoteProperty (const std::string &name, IProperty *rsvc, const std::string &rname="") const
 Declare remote named properties.
 
SmartIF< IAuditorSvc > & auditorSvc () const
 The standard auditor service.May not be invoked before sysInitialize() has been invoked.
 
- Public Member Functions inherited from CommonMessaging< implements3< IService, IProperty, IStateful > >
 CommonMessaging (const A1 &a1, const A2 &a2, const A3 &a3)
 Templated constructor with 3 arguments.
 
 CommonMessaging (const A1 &a1, const A2 &a2)
 Templated constructor with 2 arguments.
 
 CommonMessaging (const A1 &a1)
 Templated constructor with 1 argument.
 
 CommonMessaging ()
 Default constructor.
 
virtual ~CommonMessaging ()
 Virtual destructor.
 
SmartIF< IMessageSvc > & msgSvc () const
 The standard message service.
 
MsgStreammsgStream () const
 Return an uninitialized MsgStream.
 
MsgStreammsgStream (const MSG::Level level) const
 Predefined configurable message stream for the efficient printouts.
 
MsgStreamalways () const
 shortcut for the method msgStream(MSG::ALWAYS)
 
MsgStreamfatal () const
 shortcut for the method msgStream(MSG::FATAL)
 
MsgStreamerr () const
 shortcut for the method msgStream(MSG::ERROR)
 
MsgStreamerror () const
 shortcut for the method msgStream(MSG::ERROR)
 
MsgStreamwarning () const
 shortcut for the method msgStream(MSG::WARNING)
 
MsgStreaminfo () const
 shortcut for the method msgStream(MSG::INFO)
 
MsgStreamdebug () const
 shortcut for the method msgStream(MSG::DEBUG)
 
MsgStreamverbose () const
 shortcut for the method msgStream(MSG::VERBOSE)
 
MsgStreammsg () const
 shortcut for the method msgStream(MSG::INFO)
 
MSG::Level msgLevel () const
 get the output level from the embedded MsgStream
 
bool msgLevel (MSG::Level lvl) const
 get the output level from the embedded MsgStream
 
- Public Member Functions inherited from extend_interfaces1< IStatusCodeSvc >
virtual ~extend_interfaces1 ()
 Virtual destructor.
 
- Public Member Functions inherited from IStatusCodeSvc
 DeclareInterfaceID (IStatusCodeSvc, 2, 0)
 InterfaceID.
 
virtual ~IStatusCodeSvc ()
 virtual destructor
 
- Public Member Functions inherited from IService
 DeclareInterfaceID (IService, 3, 0)
 InterfaceID.
 
virtual StatusCode sysInitialize ()=0
 Initialize Service.
 
virtual StatusCode sysStart ()=0
 Start Service.
 
virtual StatusCode sysStop ()=0
 Stop Service.
 
virtual StatusCode sysFinalize ()=0
 Finalize Service.
 
virtual StatusCode sysReinitialize ()=0
 Re-initialize the Service.
 
virtual StatusCode sysRestart ()=0
 Re-start the Service.
 
virtual StatusCode configure ()=0
 Configuration (from OFFLINE to CONFIGURED).
 
virtual StatusCode start ()=0
 Start (from INITIALIZED to RUNNING).
 
virtual StatusCode stop ()=0
 Stop (from RUNNING to INITIALIZED).
 
virtual StatusCode terminate ()=0
 Initialization (from CONFIGURED to OFFLINE).
 
virtual StatusCode restart ()=0
 Initialization (from RUNNING to RUNNING, via INITIALIZED).
 
virtual Gaudi::StateMachine::State FSMState () const =0
 Get the current state.
 
virtual Gaudi::StateMachine::State targetFSMState () const =0
 When we are in the middle of a transition, get the state where the transition is leading us.
 
virtual ~IService ()
 virtual destructor
 
- Public Member Functions inherited from INamedInterface
 DeclareInterfaceID (INamedInterface, 1, 0)
 InterfaceID.
 
virtual const std::stringname () const =0
 Retrieve the name of the instance.
 
virtual ~INamedInterface ()
 Virtual destructor (always needed for abstract classes).
 
- Public Member Functions inherited from IInterface
virtual unsigned long addRef ()=0
 Increment the reference count of Interface instance.
 
virtual unsigned long release ()=0
 Release Interface instance.
 
virtual unsigned long refCount () const =0
 Current reference count.
 
virtual ~IInterface ()
 Virtual destructor.
 

Private Member Functions

void parseFilter (const std::string &str, std::string &fnc, std::string &lib)
 
void filterFnc (const std::string &)
 
void filterLib (const std::string &)
 

Private Attributes

StringArrayProperty m_pFilter
 
BooleanProperty m_abort
 
BooleanProperty m_suppress
 
BooleanProperty m_dict
 
std::map< std::string,
StatCodeDat
m_dat
 
std::set< std::stringm_filterfnc
 
std::set< std::stringm_filterlib
 

Additional Inherited Members

- Public Types inherited from extends1< Service, IStatusCodeSvc >
typedef extends1 base_class
 Typedef to this class.
 
typedef extend_interfaces1
< IStatusCodeSvc
extend_interfaces_base
 Typedef to the base of this class.
 
typedef
extend_interfaces_base::ext_iids 
interfaces
 MPL set of all the implemented interfaces.
 
- Static Public Member Functions inherited from IInterface
static const InterfaceIDinterfaceID ()
 Return an instance of InterfaceID identifying the interface.
 
- Protected Member Functions inherited from Service
virtual ~Service ()
 Standard Destructor.
 
int outputLevel () const
 get the Service's output level
 
- Protected Member Functions inherited from IService
virtual void setServiceManager (ISvcManager *)=0
 
- Protected Attributes inherited from Service
IntegerProperty m_outputLevel
 Service output level.
 
Gaudi::StateMachine::State m_state
 Service state.
 
Gaudi::StateMachine::State m_targetState
 Service state.
 

Detailed Description

Definition at line 12 of file StatusCodeSvc.h.

Constructor & Destructor Documentation

StatusCodeSvc::StatusCodeSvc ( const std::string name,
ISvcLocator svc 
)

Definition at line 17 of file StatusCodeSvc.cpp.

: base_class( name, svc )
{
declareProperty("AbortOnError",m_abort=false);
declareProperty("SuppressCheck", m_suppress=false);
declareProperty("IgnoreDicts",m_dict=true);
}
StatusCodeSvc::~StatusCodeSvc ( )
virtual

Definition at line 30 of file StatusCodeSvc.cpp.

{
}

Member Function Documentation

void StatusCodeSvc::filterFnc ( const std::string str)
private

Definition at line 199 of file StatusCodeSvc.cpp.

{
for (itr = m_dat.begin(); itr != m_dat.end(); ++itr ) {
if (itr->second.fnc == str) {
m_dat.erase(itr);
return;
}
}
}
void StatusCodeSvc::filterLib ( const std::string str)
private

Definition at line 214 of file StatusCodeSvc.cpp.

{
for (itr = m_dat.begin(); itr != m_dat.end(); ++itr ) {
if (itr->second.lib == str) {
m_dat.erase(itr);
return;
}
}
}
StatusCode StatusCodeSvc::finalize ( )
virtual

Reimplemented from Service.

Definition at line 83 of file StatusCodeSvc.cpp.

{
if (m_dat.size() > 0) {
log << MSG::INFO << "listing all unchecked return codes:" << endmsg;
list();
}
}
StatusCode StatusCodeSvc::initialize ( )
virtual

Reimplemented from Service.

Definition at line 38 of file StatusCodeSvc.cpp.

{
if (!sc.isSuccess()) return sc;
log << MSG::INFO << "initialize" << endmsg;
for (itr = m_pFilter.value().begin(); itr != m_pFilter.value().end(); ++itr) {
// we need to do this if someone has gotten to regFnc before initialize
string fnc,lib;
parseFilter(*itr,fnc,lib);
if (fnc != "") {
filterFnc(fnc);
}
if (lib != "") {
filterLib(lib);
}
}
}
void StatusCodeSvc::list ( ) const
virtual

Implements IStatusCodeSvc.

Definition at line 153 of file StatusCodeSvc.cpp.

{
#if defined (__GNUC__) && ( __GNUC__ <= 2 )
#else
#endif
os << "Num | Function | Source Library" << endl;
os << "----+--------------------------------+-------------------"
<< "-----------------------" << endl;
for(itr = m_dat.begin(); itr != m_dat.end(); ++itr ) {
StatCodeDat dat = itr->second;
os.width(3);
os.setf(ios_base::right,ios_base::adjustfield);
os << dat.count;
os << " | ";
os.width(30);
os.setf(ios_base::left,ios_base::adjustfield);
os << dat.fnc;
os << " | ";
os.setf(ios_base::left,ios_base::adjustfield);
os << dat.lib;
os << endl;
}
log << os.str() << endmsg;
}
void StatusCodeSvc::parseFilter ( const std::string str,
std::string fnc,
std::string lib 
)
private

Definition at line 230 of file StatusCodeSvc.cpp.

{
string::size_type loc = str.find("=");
if (loc == std::string::npos) {
fnc = str;
lib = "";
} else {
string key,val;
key = str.substr(0,loc);
val = str.substr(loc+1,str.length()-loc-1);
toupper(key);
if (key == "FCN" || key == "FNC") {
fnc = val;
lib = "";
} else if (key == "LIB") {
fnc = "";
lib = val;
} else {
fnc = "";
lib = "";
log << MSG::WARNING << "ignoring unknown token in Filter: " << str
<< endmsg;
}
}
}
void StatusCodeSvc::regFnc ( const std::string func,
const std::string lib 
)
virtual

Implements IStatusCodeSvc.

Definition at line 103 of file StatusCodeSvc.cpp.

{
return;
}
if (m_dict && lib.rfind("Dict.so") == (lib.length()-7) ) {
return;
}
{
const string rlib = lib.substr(lib.rfind("/") + 1);
if (m_filterfnc.find(fnc) != m_filterfnc.end() ||
return;
}
}
if (m_abort) {
log << MSG::FATAL << "Unchecked StatusCode in " << fnc << " from lib "
<< lib << endmsg;
abort();
}
string key = fnc + lib;
if (itr != m_dat.end()) {
itr->second.count += 1;
} else {
const string rlib = lib.substr(lib.rfind("/") + 1);
StatCodeDat dat;
dat.fnc = fnc;
dat.lib = rlib;
dat.count = 1;
m_dat[key] = dat;
}
}
StatusCode StatusCodeSvc::reinitialize ( )
virtual

Reimplemented from Service.

Definition at line 72 of file StatusCodeSvc.cpp.

{
log << MSG::INFO << "reinitialize" << endmsg;
}
virtual bool StatusCodeSvc::suppressCheck ( ) const
inlinevirtual

Implements IStatusCodeSvc.

Definition at line 22 of file StatusCodeSvc.h.

{ return m_suppress.value() ; }

Member Data Documentation

BooleanProperty StatusCodeSvc::m_abort
private

Definition at line 42 of file StatusCodeSvc.h.

std::map<std::string,StatCodeDat> StatusCodeSvc::m_dat
private

Definition at line 44 of file StatusCodeSvc.h.

BooleanProperty StatusCodeSvc::m_dict
private

Definition at line 42 of file StatusCodeSvc.h.

std::set<std::string> StatusCodeSvc::m_filterfnc
private

Definition at line 45 of file StatusCodeSvc.h.

std::set<std::string> StatusCodeSvc::m_filterlib
private

Definition at line 45 of file StatusCodeSvc.h.

StringArrayProperty StatusCodeSvc::m_pFilter
private

Definition at line 41 of file StatusCodeSvc.h.

BooleanProperty StatusCodeSvc::m_suppress
private

Definition at line 42 of file StatusCodeSvc.h.


The documentation for this class was generated from the following files:

Generated at Mon Feb 17 2014 14:38:12 for Gaudi Framework, version v25r0 by Doxygen version 1.8.2 written by Dimitri van Heesch, © 1997-2004