Gaudi Framework, version v25r0

Home   Generated: Mon Feb 17 2014
 All Classes Namespaces Files Functions Variables Typedefs Enumerations Enumerator Properties Friends Macros Groups Pages
Public Member Functions | Private Types | Private Member Functions | Private Attributes | List of all members
TimingAuditor Class Reference

Simple auditor which uses SequencerTimerTool for ALL algorithms, including the algorithm from main Gaudi "TopAlg" list and algorithms managed by Data-On-Demand Service. More...

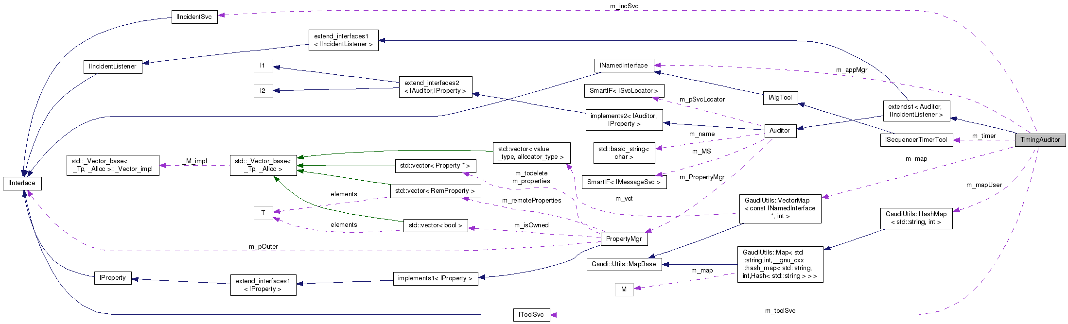
Inheritance diagram for TimingAuditor:
Inheritance graph
[legend]
Collaboration diagram for TimingAuditor:
Collaboration graph
[legend]

Public Member Functions

virtual void before (StandardEventType evt, INamedInterface *alg)
 The following methods are meant to be implemented by the child class...
 
virtual void after (StandardEventType evt, INamedInterface *alg, const StatusCode &sc)
 
virtual void before (CustomEventTypeRef evt, const std::string &name)
 
virtual void after (CustomEventTypeRef evt, const std::string &name, const StatusCode &sc)
 
virtual void handle (const Incident &)
 Inform that a new incident has occurred.
 
virtual StatusCode initialize ()
 factory:
 
virtual StatusCode finalize ()
 
 TimingAuditor (const std::string &name, ISvcLocator *pSvc)
 standard constructor
 
virtual ~TimingAuditor ()
 virtual destructor
 
- Public Member Functions inherited from extends1< Auditor, IIncidentListener >
 extends1 (A1 a1, A2 a2, A3 a3)
 Templated constructor with 3 arguments.
 
 extends1 (A1 a1, A2 a2)
 Templated constructor with 2 arguments.
 
 extends1 (A1 a1)
 Templated constructor with 1 argument.
 
 extends1 ()
 Default constructor.
 
virtual void * i_cast (const InterfaceID &tid) const
 Implementation of IInterface::i_cast.
 
virtual StatusCode queryInterface (const InterfaceID &ti, void **pp)
 Implementation of IInterface::queryInterface.
 
virtual std::vector< std::stringgetInterfaceNames () const
 Implementation of IInterface::getInterfaceNames.
 
virtual ~extends1 ()
 Virtual destructor.
 
- Public Member Functions inherited from Auditor
 Auditor (const std::string &name, ISvcLocator *svcloc)
 Constructor.
 
virtual ~Auditor ()
 Destructor.
 
StatusCode sysInitialize ()
 Initialization method invoked by the framework.
 
StatusCode sysFinalize ()
 Finalization method invoked by the framework.
 
virtual void before (StandardEventType, const std::string &)
 
virtual void before (CustomEventTypeRef, INamedInterface *)
 
virtual void after (StandardEventType, const std::string &, const StatusCode &)
 
virtual void after (CustomEventTypeRef, INamedInterface *, const StatusCode &)
 
virtual void beforeInitialize (INamedInterface *)
 
virtual void afterInitialize (INamedInterface *)
 
virtual void beforeReinitialize (INamedInterface *)
 
virtual void afterReinitialize (INamedInterface *)
 
virtual void beforeExecute (INamedInterface *)
 
virtual void afterExecute (INamedInterface *, const StatusCode &)
 
virtual void beforeFinalize (INamedInterface *)
 
virtual void afterFinalize (INamedInterface *)
 
virtual void beforeBeginRun (INamedInterface *)
 
virtual void afterBeginRun (INamedInterface *)
 
virtual void beforeEndRun (INamedInterface *)
 
virtual void afterEndRun (INamedInterface *)
 
virtual const std::stringname () const
 
virtual bool isEnabled () const
 
SmartIF< IMessageSvc > & msgSvc () const
 The standard message service.
 
int outputLevel () const
 Retrieve the output level of current auditor.
 
void setOutputLevel (int level)
 Set the output level for current auditor.
 
SmartIF< ISvcLocator > & serviceLocator () const
 The standard service locator.
 
template<class T >
StatusCode service (const std::string &name, T *&svc, bool createIf=false) const
 Access a service by name, creating it if it doesn't already exist.
 
virtual StatusCode setProperty (const Property &p)
 Set a value of a property of an auditor.
 
virtual StatusCode setProperty (const std::string &s)
 Implementation of IProperty::setProperty.
 
virtual StatusCode setProperty (const std::string &n, const std::string &v)
 Implementation of IProperty::setProperty.
 
virtual StatusCode getProperty (Property *p) const
 Get the value of a property.
 
virtual const PropertygetProperty (const std::string &name) const
 Get the property by name.
 
virtual StatusCode getProperty (const std::string &n, std::string &v) const
 Implementation of IProperty::getProperty.
 
const std::vector< Property * > & getProperties () const
 Get all properties.
 
template<class TYPE >
StatusCode setProperty (const std::string &name, const TYPE &value)
 set the property form the value
 
StatusCode setProperties ()
 Set the auditor's properties.
 
template<class T >
PropertydeclareProperty (const std::string &name, T &property, const std::string &doc="none") const
 Declare the named property.
 
- Public Member Functions inherited from extend_interfaces1< IIncidentListener >
virtual ~extend_interfaces1 ()
 Virtual destructor.
 
- Public Member Functions inherited from IIncidentListener
 DeclareInterfaceID (IIncidentListener, 2, 0)
 InterfaceID.
 
- Public Member Functions inherited from IInterface
virtual unsigned long addRef ()=0
 Increment the reference count of Interface instance.
 
virtual unsigned long release ()=0
 Release Interface instance.
 
virtual unsigned long refCount () const =0
 Current reference count.
 
virtual ~IInterface ()
 Virtual destructor.
 

Private Types

typedef GaudiUtils::VectorMap
< const INamedInterface *, int
Map
 
typedef GaudiUtils::HashMap
< std::string, int
MapUser
 

Private Member Functions

void i_beforeInitialize (INamedInterface *alg)
 
void i_afterInitialize (INamedInterface *alg)
 
void i_beforeFinalize (INamedInterface *alg)
 
void i_beforeExecute (INamedInterface *alg)
 
void i_afterExecute (INamedInterface *alg)
 
 TimingAuditor ()
 
 TimingAuditor (const TimingAuditor &)
 
TimingAuditoroperator= (const TimingAuditor &)
 

Private Attributes

IToolSvcm_toolSvc
 tool service
 
IIncidentSvcm_incSvc
 incident service
 
ISequencerTimerToolm_timer
 the timer tool
 
INamedInterfacem_appMgr
 ApplicationManager.
 
Map m_map
 
int m_indent
 indentation level
 
bool m_inEvent
 "In event" flag
 
bool m_goodForDOD
 "optimized for DOD"
 
MapUser m_mapUser
 map used to record user timing events
 
bool m_histoSaved
 

Additional Inherited Members

- Public Types inherited from extends1< Auditor, IIncidentListener >
typedef extends1 base_class
 Typedef to this class.
 
typedef extend_interfaces1
< IIncidentListener
extend_interfaces_base
 Typedef to the base of this class.
 
typedef
extend_interfaces_base::ext_iids 
interfaces
 MPL set of all the implemented interfaces.
 
- Static Public Member Functions inherited from IInterface
static const InterfaceIDinterfaceID ()
 Return an instance of InterfaceID identifying the interface.
 

Detailed Description

Simple auditor which uses SequencerTimerTool for ALL algorithms, including the algorithm from main Gaudi "TopAlg" list and algorithms managed by Data-On-Demand Service.

Author
Vanya BELYAEV ibely.nosp@m.aev@.nosp@m.physi.nosp@m.cs.s.nosp@m.yr.ed.nosp@m.u
Date
2007-01-31

Definition at line 28 of file TimingAuditor.cpp.

Member Typedef Documentation

Definition at line 96 of file TimingAuditor.cpp.

Definition at line 105 of file TimingAuditor.cpp.

Constructor & Destructor Documentation

TimingAuditor::TimingAuditor ( const std::string name,
ISvcLocator pSvc 
)
inline

standard constructor

Definition at line 57 of file TimingAuditor.cpp.

: base_class ( name , pSvc )
//
, m_toolSvc ( 0 )
, m_incSvc ( 0 )
//
, m_timer ( 0 )
//
, m_appMgr ( 0 )
//
, m_map ( )
, m_indent ( 0 )
, m_inEvent ( false )
, m_goodForDOD ( false )
, m_mapUser ( )
, m_histoSaved ( false )
{
declareProperty ( "OptimizedForDOD" , m_goodForDOD ) ;
} ;
virtual TimingAuditor::~TimingAuditor ( )
inlinevirtual

virtual destructor

Definition at line 78 of file TimingAuditor.cpp.

{}
TimingAuditor::TimingAuditor ( )
private
TimingAuditor::TimingAuditor ( const TimingAuditor )
private

Member Function Documentation

void TimingAuditor::after ( StandardEventType  evt,
INamedInterface alg,
const StatusCode sc 
)
virtual

Reimplemented from Auditor.

Definition at line 215 of file TimingAuditor.cpp.

{
switch (evt) {
case IAuditor::Execute : i_afterExecute( alg ); break;
default: break;
}
}
void TimingAuditor::after ( CustomEventTypeRef  evt,
const std::string name,
const StatusCode sc 
)
virtual

Reimplemented from Auditor.

Definition at line 321 of file TimingAuditor.cpp.

{
// Ignore obvious mistakes
if ( name.empty() && evt.empty() ) { return; }
// look for the user timer in the map
std::string nick = name + ":" + evt;
MapUser::iterator found = m_mapUser.find( nick );
// We cannot do much if the timer is not available
if ( m_mapUser.end() == found ) {
MsgStream log(msgSvc(), this->name());
log << MSG::WARNING << "Trying to stop the measure of the timing for '"
<< nick << "' but it was never started. Check the code"
<< endmsg;
return;
}
m_timer->stop( found->second );
}
void TimingAuditor::before ( StandardEventType  evt,
INamedInterface obj 
)
virtual

The following methods are meant to be implemented by the child class...

Reimplemented from Auditor.

Definition at line 205 of file TimingAuditor.cpp.

{
switch (evt) {
case IAuditor::Execute : i_beforeExecute( alg ); break;
case IAuditor::Finalize : i_beforeFinalize( alg ); break;
default: break;
}
}
void TimingAuditor::before ( CustomEventTypeRef  evt,
const std::string name 
)
virtual

Reimplemented from Auditor.

Definition at line 299 of file TimingAuditor.cpp.

{
// Ignore obvious mistakes
if ( name.empty() && evt.empty() ) { return; }
// look for the user timer in the map
int timer = 0;
std::string nick = name + ":" + evt;
MapUser::iterator found = m_mapUser.find( nick );
if ( m_mapUser.end() == found ) {
// add a new timer if not yet available
timer = m_timer->addTimer( nick ) ;
m_mapUser[nick] = timer;
}
else {
timer = found->second;
}
m_timer->start( timer );
}
StatusCode TimingAuditor::finalize ( )
virtual

Reimplemented from Auditor.

Definition at line 179 of file TimingAuditor.cpp.

{
if ( 0 != m_incSvc )
{
m_incSvc -> removeListener ( this , IncidentType::BeginEvent ) ;
m_incSvc -> removeListener ( this , IncidentType::EndEvent ) ;
m_incSvc -> release () ;
m_incSvc = 0 ;
}
if ( 0 != m_toolSvc )
{
// the 2 following line are commented out: it is
// is a temporary hack which prevent a crash due to a problem in
// the reference counting
// if ( 0 != m_timer )
// { m_toolSvc -> releaseTool ( m_timer ) . ignore() ; m_timer = 0 ; }
m_toolSvc = 0 ;
}
if ( 0 != m_appMgr ) { m_appMgr -> release () ; m_appMgr = 0 ; }
// clear the map
// finalize the base class
return Auditor::finalize () ;
}
void TimingAuditor::handle ( const Incident i)
virtual

Inform that a new incident has occurred.

Implements IIncidentListener.

Definition at line 341 of file TimingAuditor.cpp.

{
{
m_inEvent = true ;
}
else if ( IncidentType::EndEvent == i.type () )
{
m_timer -> stop ( m_map[ m_appMgr ] ) ;
m_inEvent = false ;
}
}
void TimingAuditor::i_afterExecute ( INamedInterface alg)
private

Definition at line 290 of file TimingAuditor.cpp.

{
if ( 0 == alg ) { return ; }
Map::iterator found = m_map.find( alg ) ;
if ( m_map.end() == found ) { return ; }
m_timer->stop( found->second ) ;
}
void TimingAuditor::i_afterInitialize ( INamedInterface alg)
private

Definition at line 259 of file TimingAuditor.cpp.

{
if ( m_goodForDOD ) { return ; }
if ( 0 == alg ) { return ; }
}
void TimingAuditor::i_beforeExecute ( INamedInterface alg)
private

Definition at line 266 of file TimingAuditor.cpp.

{
if ( 0 == alg ) { return ; }
Map::iterator found = m_map.find( alg ) ;
if ( m_map.end() == found )
{
MsgStream log( msgSvc() , name() ) ;
<< "Insert non-structural component '"
<< alg->name() << "' of type '"
<< System::typeinfoName(typeid(*alg)) << "' at level "
<< m_indent << endmsg ;
std::string nick = alg->name() ;
if ( 0 < m_indent ) { nick = std::string ( m_indent , ' ') + nick ; }
if ( !m_goodForDOD ) { nick[0]='*' ;}
int timer = m_timer->addTimer( nick ) ;
m_map.insert ( alg , timer ) ;
m_timer->start( timer ) ;
return ;
}
m_timer->start( found->second ) ;
}
void TimingAuditor::i_beforeFinalize ( INamedInterface alg)
private

Definition at line 224 of file TimingAuditor.cpp.

{
{
m_histoSaved = true;
}
}
void TimingAuditor::i_beforeInitialize ( INamedInterface alg)
private

Definition at line 234 of file TimingAuditor.cpp.

{
if ( m_goodForDOD ) { return ; }
//
if ( 0 == alg ) { return ; }
Map::iterator found = m_map.find( alg ) ;
if ( m_map.end() != found ) { return ; }
std::string nick = alg->name() ;
if ( 0 < m_indent ) { nick = std::string ( m_indent , ' ') + nick ; }
if ( m_inEvent )
{
nick[0] = '*' ;
MsgStream log( msgSvc() , name() ) ;
<< "Insert non-structural component '"
<< alg->name() << "' of type '"
<< System::typeinfoName(typeid(*alg)) << "' at level "
<< m_indent << endmsg ;
}
int timer = m_timer->addTimer( nick ) ;
m_map.insert ( alg , timer ) ;
m_timer->start( timer ) ;
}
StatusCode TimingAuditor::initialize ( )
virtual

factory:

Reimplemented from Auditor.

Definition at line 118 of file TimingAuditor.cpp.

{
if ( sc.isFailure() ) { return sc ; } // RETURN
MsgStream log ( msgSvc() , name() ) ;
// get tool service
if ( 0 == m_toolSvc )
{
sc = Auditor::service ( "ToolSvc" , m_toolSvc ) ;
if ( sc.isFailure() )
{
log << "Could not retrieve 'ToolSvc' " << sc << endmsg ;
return sc ; // RETURN
}
if ( 0 == m_timer )
{
( "SequencerTimerTool/TIMER" , m_timer , this , true ) ;
if ( sc.isFailure() )
{
<< "Could not retrieve ISequencerTimerTool" << endmsg ;
return sc ;
}
}
}
// get incident service
if ( 0 == m_incSvc )
{
sc = Auditor::service ( "IncidentSvc" , m_incSvc ) ;
if ( sc.isFailure() )
{
<< "Could not retrieve 'IncidentSvc'" << sc << endmsg ;
return sc ;
}
m_incSvc -> addListener ( this , IncidentType::BeginEvent ) ;
m_incSvc -> addListener ( this , IncidentType::EndEvent ) ;
}
// get the application manager
if ( 0 == m_appMgr )
{
sc = Auditor::service ( "ApplicationMgr" , m_appMgr ) ;
if ( sc.isFailure() )
{
<< "Could not retrieve 'ApplicationMgr'" << sc << endmsg ;
return sc ;
}
if ( m_map.end() == m_map.find( m_appMgr ) )
{
int timer = m_timer->addTimer( "EVENT LOOP" ) ;
m_map.insert ( m_appMgr , timer ) ;
}
}
//
}
TimingAuditor& TimingAuditor::operator= ( const TimingAuditor )
private

Member Data Documentation

INamedInterface* TimingAuditor::m_appMgr
private

ApplicationManager.

Definition at line 94 of file TimingAuditor.cpp.

bool TimingAuditor::m_goodForDOD
private

"optimized for DOD"

Definition at line 103 of file TimingAuditor.cpp.

bool TimingAuditor::m_histoSaved
private

Definition at line 109 of file TimingAuditor.cpp.

IIncidentSvc* TimingAuditor::m_incSvc
private

incident service

Definition at line 90 of file TimingAuditor.cpp.

int TimingAuditor::m_indent
private

indentation level

Definition at line 99 of file TimingAuditor.cpp.

bool TimingAuditor::m_inEvent
private

"In event" flag

Definition at line 101 of file TimingAuditor.cpp.

Map TimingAuditor::m_map
private

Definition at line 97 of file TimingAuditor.cpp.

MapUser TimingAuditor::m_mapUser
private

map used to record user timing events

Definition at line 106 of file TimingAuditor.cpp.

ISequencerTimerTool* TimingAuditor::m_timer
private

the timer tool

Definition at line 92 of file TimingAuditor.cpp.

IToolSvc* TimingAuditor::m_toolSvc
private

tool service

Definition at line 88 of file TimingAuditor.cpp.


The documentation for this class was generated from the following file:

Generated at Mon Feb 17 2014 14:38:13 for Gaudi Framework, version v25r0 by Doxygen version 1.8.2 written by Dimitri van Heesch, © 1997-2004