|
Gaudi Framework, version v25r1 |
| Home | Generated: Mon Mar 24 2014 |
Base class from which all the concrete tool classes should be derived. More...
#include <GaudiKernel/AlgTool.h>


Classes | |
| class | declareInterface |
Public Types | |
| typedef Gaudi::PluginService::Factory3 < IAlgTool *, const std::string &, const std::string &, const IInterface * > | Factory |
Public Types inherited from implements3< IAlgTool, IProperty, IStateful > | |
| typedef implements3 | base_class |
| Typedef to this class. | |
| typedef extend_interfaces3 < IAlgTool, IProperty, IStateful > | extend_interfaces_base |
| Typedef to the base of this class. | |
| typedef extend_interfaces_base::ext_iids | interfaces |
| MPL set of all the implemented interfaces. | |
Public Types inherited from extend_interfaces3< I1, I2, I3 > | |
| typedef mpl::fold< typename I1::iid::iids::type, typename mpl::fold< typename I2::iid::iids::type, typename I3::iid::iids::type, mpl::insert< mpl::_1, mpl::_2 > >::type, mpl::insert< mpl::_1, mpl::_2 > >::type | ext_iids |
| MPL set of interfaces extended by this one. | |
Public Member Functions | |
| virtual StatusCode | queryInterface (const InterfaceID &riid, void **ppvUnknown) |
| Query for a given interface. | |
| virtual const std::string & | name () const |
| Retrieve full identifying name of the concrete tool object. | |
| virtual const std::string & | type () const |
| Retrieve type (concrete class) of the sub-algtool. | |
| virtual const IInterface * | parent () const |
| Retrieve parent of the sub-algtool. | |
| virtual StatusCode | configure () |
| virtual StatusCode | initialize () |
| virtual StatusCode | start () |
| virtual StatusCode | stop () |
| virtual StatusCode | finalize () |
| virtual StatusCode | terminate () |
| virtual StatusCode | reinitialize () |
| virtual StatusCode | restart () |
| virtual Gaudi::StateMachine::State | FSMState () const |
| virtual Gaudi::StateMachine::State | targetFSMState () const |
| virtual StatusCode | sysInitialize () |
| Initialize AlgTool. | |
| virtual StatusCode | sysStart () |
| Start AlgTool. | |
| virtual StatusCode | sysStop () |
| Stop AlgTool. | |
| virtual StatusCode | sysFinalize () |
| Finalize AlgTool. | |
| virtual StatusCode | sysReinitialize () |
| Initialize AlgTool. | |
| virtual StatusCode | sysRestart () |
| Start AlgTool. | |
| virtual StatusCode | setProperty (const Property &p) |
| Default implementations for IProperty interface. | |
| virtual StatusCode | setProperty (const std::string &s) |
| virtual StatusCode | setProperty (const std::string &n, const std::string &v) |
| virtual StatusCode | getProperty (Property *p) const |
| virtual const Property & | getProperty (const std::string &name) const |
| virtual StatusCode | getProperty (const std::string &n, std::string &v) const |
| virtual const std::vector < Property * > & | getProperties () const |
| PropertyMgr * | getPropertyMgr () |
| template<class TYPE > | |
| StatusCode | setProperty (const std::string &name, const TYPE &value) |
| set the property form the value | |
| AlgTool (const std::string &type, const std::string &name, const IInterface *parent) | |
| Standard Constructor. | |
| ISvcLocator * | serviceLocator () const |
| Retrieve pointer to service locator. | |
| ISvcLocator * | svcLoc () const |
| shortcut for the method service locator | |
| IMessageSvc * | msgSvc () const |
| Retrieve pointer to message service. | |
| IToolSvc * | toolSvc () const |
| The standard ToolSvc service, Return a pointer to the service if present. | |
| StatusCode | setProperties () |
| Method for setting declared properties to the values specified in the jobOptions via the job option service. | |
| template<class T > | |
| StatusCode | service (const std::string &name, T *&svc, bool createIf=true) const |
| Access a service by name, creating it if it doesn't already exist. | |
| template<class T > | |
| StatusCode | service (const std::string &type, const std::string &name, T *&svc) const |
| Access a service by name, type creating it if it doesn't already exist. | |
| SmartIF< IService > | service (const std::string &name, const bool createIf=true, const bool quiet=false) const |
| Return a pointer to the service identified by name (or "type/name") | |
| void | declInterface (const InterfaceID &, void *) |
| declare interface | |
| template<class T > | |
| Property * | declareProperty (const std::string &name, T &property, const std::string &doc="none") const |
| Declare the named property. | |
| Property * | declareRemoteProperty (const std::string &name, IProperty *rsvc, const std::string &rname="") const |
| Declare remote named properties. | |
| IAuditorSvc * | auditorSvc () const |
| Access the auditor service. | |
| IMonitorSvc * | monitorSvc () const |
| Access the monitor service. | |
| template<class T > | |
| void | declareInfo (const std::string &name, const T &var, const std::string &desc) const |
| Declare monitoring information. | |
| void | declareInfo (const std::string &name, const std::string &format, const void *var, int size, const std::string &desc) const |
| Declare monitoring information (special case) | |
Protected Member Functions | |
| int | outputLevel () const |
| get tool's output level | |
| IntegerProperty & | outputLevelProperty () |
| Accessor for the Message level property. | |
| void | initOutputLevel (Property &prop) |
| callback for output level property | |
| virtual | ~AlgTool () |
Private Types | |
| typedef std::list< std::pair < InterfaceID, void * > > | InterfaceList |
Private Member Functions | |
| StatusCode | service_i (const std::string &algName, bool createIf, const InterfaceID &iid, void **ppSvc) const |
| implementation of service method | |
| StatusCode | service_i (const std::string &svcType, const std::string &svcName, const InterfaceID &iid, void **ppS) const |
Private Attributes | |
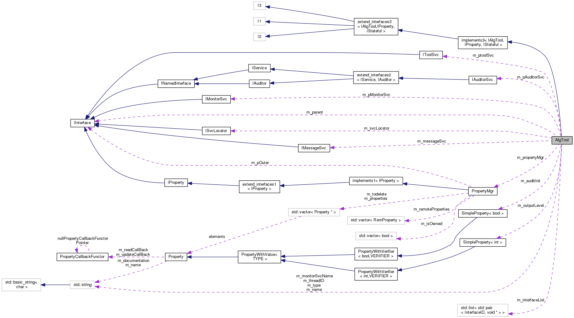
| IntegerProperty | m_outputLevel |
| AlgTool output level. | |
| std::string | m_type |
| AlgTool type (concrete class name) | |
| const std::string | m_name |
| AlgTool full name. | |
| const IInterface * | m_parent |
| AlgTool parent. | |
| ISvcLocator * | m_svcLocator |
| Pointer to Service Locator service. | |
| IMessageSvc * | m_messageSvc |
| Message service. | |
| IToolSvc * | m_ptoolSvc |
| Tool service. | |
| IMonitorSvc * | m_pMonitorSvc |
| Online Monitoring Service. | |
| std::string | m_monitorSvcName |
| Name to use for Monitor Service. | |
| PropertyMgr * | m_propertyMgr |
| Property Manager. | |
| InterfaceList | m_interfaceList |
| Interface list. | |
| std::string | m_threadID |
| Thread Id for Alg Tool. | |
| IAuditorSvc * | m_pAuditorSvc |
| Auditor Service. | |
| BooleanProperty | m_auditInit |
| bool | m_auditorInitialize |
| flag for auditors in "initialize()" | |
| bool | m_auditorStart |
| flag for auditors in "start()" | |
| bool | m_auditorStop |
| flag for auditors in "stop()" | |
| bool | m_auditorFinalize |
| flag for auditors in "finalize()" | |
| bool | m_auditorReinitialize |
| flag for auditors in "reinitialize()" | |
| bool | m_auditorRestart |
| flag for auditors in "restart()" | |
| Gaudi::StateMachine::State | m_state |
| state of the Tool | |
| Gaudi::StateMachine::State | m_targetState |
| state of the Tool | |
Friends | |
| class | ToolSvc |
Base class from which all the concrete tool classes should be derived.
Specific methods for doing something useful should be implemented in the concrete tools. Sub-types of this class could implement an additional interface for behavior common to sets of concrete tools (for example vertexers).
| typedef Gaudi::PluginService::Factory3<IAlgTool*, const std::string&, const std::string&, const IInterface*> AlgTool::Factory |
|
private |
| AlgTool::AlgTool | ( | const std::string & | type, |
| const std::string & | name, | ||
| const IInterface * | parent | ||
| ) |
Standard Constructor.
| type | the concrete class of the sub-algtool |
| name | the full name of the concrete sub-algtool |
| parent | the parent of the concrete sub-algtool |
Definition at line 179 of file AlgTool.cpp.
|
protectedvirtual |
Definition at line 569 of file AlgTool.cpp.
| IAuditorSvc * AlgTool::auditorSvc | ( | ) | const |
Access the auditor service.
Definition at line 605 of file AlgTool.cpp.
|
inlinevirtual |
Definition at line 55 of file AlgTool.h.
|
inline |
Declare monitoring information.
| name | Monitoring information name known to the external system |
| var | Monitoring Listener address (the item to monitor...) |
| desc | Textual description of the information being monitored |
|
inline |
Declare monitoring information (special case)
| name | Monitoring information name known to the external system |
| format | Format information |
| var | Monitoring Listener address |
| size | Monitoring Listener address size |
| desc | Textual description of the information being monitored |
|
inline |
Declare the named property.
| name | the property name |
| property | the property itself, |
| doc | the documentation string |
|
inline |
Declare remote named properties.
| void AlgTool::declInterface | ( | const InterfaceID & | iid, |
| void * | ii | ||
| ) |
declare interface
Definition at line 43 of file AlgTool.cpp.
|
virtual |
Reimplemented in GaudiHistos< GaudiTool >, GaudiCommon< AlgTool >, GaudiTuples< GaudiHistoTool >, GaudiTool, GaudiHistoTool, GaudiTupleTool, PartitionSwitchTool, SequencerTimerTool, DataStreamTool, FuncMinimum, GslErrorCount, DataSvcFileEntriesTool, and EqSolver.
Definition at line 433 of file AlgTool.cpp.
|
inlinevirtual |
|
virtual |
Definition at line 140 of file AlgTool.cpp.
|
virtual |
Definition at line 120 of file AlgTool.cpp.
|
virtual |
Definition at line 127 of file AlgTool.cpp.
|
virtual |
Definition at line 133 of file AlgTool.cpp.
|
inline |
Definition at line 93 of file AlgTool.h.
|
virtual |
Reimplemented in GaudiHistos< GaudiTool >, GaudiCommon< AlgTool >, GaudiTuples< GaudiHistoTool >, GaudiTool, GaudiHistoTool, GaudiTupleTool, SequencerTimerTool, FuncMinimum, PartitionSwitchTool, DataStreamTool, EqSolver, and DataSvcFileEntriesTool.
Definition at line 302 of file AlgTool.cpp.
|
protected |
callback for output level property
Definition at line 618 of file AlgTool.cpp.
|
inline |
Access the monitor service.
| NULL | No monitor service is present |
| non-NULL | A monitor service is present and available to be used |
Definition at line 259 of file AlgTool.h.
| IMessageSvc * AlgTool::msgSvc | ( | ) | const |
Retrieve pointer to message service.
Definition at line 79 of file AlgTool.cpp.
|
virtual |
Retrieve full identifying name of the concrete tool object.
Definition at line 51 of file AlgTool.cpp.
|
inlineprotected |
|
inlineprotected |
Accessor for the Message level property.
Definition at line 306 of file AlgTool.h.
|
virtual |
|
virtual |
Query for a given interface.
Reimplemented in extends2< AlgTool, IDODAlgMapper, IDODNodeMapper >, extends2< AlgTool, IDataStoreLeaves, IIncidentListener >, extends1< AlgTool, IDataStreamTool >, extends1< GaudiTool, IFuncMinimum >, extends1< AlgTool, IGslErrorHandler >, extends1< AlgTool, IFileAccess >, extends1< AlgTool, IPartitionControl >, and extends1< GaudiTool, IEqSolver >.
Definition at line 18 of file AlgTool.cpp.
|
virtual |
Definition at line 482 of file AlgTool.cpp.
|
virtual |
Definition at line 549 of file AlgTool.cpp.
|
inline |
|
inline |
| SmartIF< IService > AlgTool::service | ( | const std::string & | name, |
| const bool | createIf = true, |
||
| const bool | quiet = false |
||
| ) | const |
Return a pointer to the service identified by name (or "type/name")
Definition at line 599 of file AlgTool.cpp.
|
private |
implementation of service method
Definition at line 581 of file AlgTool.cpp.
|
private |
Definition at line 591 of file AlgTool.cpp.
| ISvcLocator * AlgTool::serviceLocator | ( | ) | const |
Retrieve pointer to service locator.
Definition at line 72 of file AlgTool.cpp.
| StatusCode AlgTool::setProperties | ( | ) |
Method for setting declared properties to the values specified in the jobOptions via the job option service.
This method is called by the ToolSvc after creating the concrete tool, before passing it to the requesting parent and does not need to be called explicitly.
Definition at line 147 of file AlgTool.cpp.
|
virtual |
Default implementations for IProperty interface.
Definition at line 99 of file AlgTool.cpp.
|
virtual |
Definition at line 106 of file AlgTool.cpp.
|
virtual |
Definition at line 113 of file AlgTool.cpp.
|
inline |
set the property form the value
Note: the interface IProperty allows setting of the properties either directly from other properties or from strings only
This is very convenient in resetting of the default properties in the derived classes. E.g. without this method one needs to convert everything into strings to use IProperty::setProperty
For simple cases it is more or less ok, but for complicated properties it is just ugly..
| name | name of the property |
| value | value of the property |
Definition at line 139 of file AlgTool.h.
|
virtual |
Definition at line 347 of file AlgTool.cpp.
|
virtual |
Definition at line 390 of file AlgTool.cpp.
|
inline |
shortcut for the method service locator
Definition at line 157 of file AlgTool.h.
|
virtual |
Finalize AlgTool.
Definition at line 398 of file AlgTool.cpp.
|
virtual |
Initialize AlgTool.
Definition at line 267 of file AlgTool.cpp.
|
virtual |
Initialize AlgTool.
Definition at line 441 of file AlgTool.cpp.
|
virtual |
Start AlgTool.
Definition at line 507 of file AlgTool.cpp.
|
virtual |
Start AlgTool.
Definition at line 312 of file AlgTool.cpp.
|
virtual |
Stop AlgTool.
Definition at line 355 of file AlgTool.cpp.
|
inlinevirtual |
Definition at line 64 of file AlgTool.h.
|
inlinevirtual |
Definition at line 60 of file AlgTool.h.
| IToolSvc * AlgTool::toolSvc | ( | ) | const |
The standard ToolSvc service, Return a pointer to the service if present.
Definition at line 86 of file AlgTool.cpp.
|
virtual |
Retrieve type (concrete class) of the sub-algtool.
Definition at line 58 of file AlgTool.cpp.
|
private |
|
private |
|
private |
|
private |
|
private |
|
private |
|
private |
|
private |
|
mutableprivate |
|
private |
|
private |
|
private |
|
private |
|
mutableprivate |
|
mutableprivate |
|
private |
|
mutableprivate |
|
private |
|
mutableprivate |
|
private |
|
private |
|
private |