|
Gaudi Framework, version v25r1 |
| Home | Generated: Mon Mar 24 2014 |
Helper class to facilitate an abstraction layer for reading POOL style files with this package. More...
#include <src/RootDataConnection.h>


Public Member Functions | |
| TTree * | refs () const |
| StringVec & | dbs () const |
| StringVec & | conts () const |
| StringVec & | links () const |
| ParamMap & | params () const |
| MsgStream & | msgSvc () const |
| const std::string & | name () const |
| Sections & | sections () const |
| LinkSections & | linkSections () const |
| MergeSections & | mergeSections () const |
| virtual | ~Tool () |
| Default destructor. | |
| virtual void | release () |
| Use releasePtr() helper to delete object. | |
| virtual TBranch * | getBranch (const std::string §ion, const std::string &n)=0 |
| Access data branch by name: Get existing branch in read only mode. | |
| virtual RootRef | poolRef (size_t) const |
| Internal overload to facilitate the access to POOL files. | |
| virtual StatusCode | readRefs ()=0 |
| Read references section when opening data file. | |
| virtual StatusCode | saveRefs ()=0 |
| Save references section when closing data file. | |
| virtual int | loadRefs (const std::string §ion, const std::string &cnt, unsigned long entry, RootObjectRefs &refs)=0 |
| Load references object. | |
Protected Types | |
| typedef RootDataConnection::StringVec | StringVec |
| typedef RootDataConnection::ParamMap | ParamMap |
| typedef RootDataConnection::Sections | Sections |
| typedef RootDataConnection::MergeSections | MergeSections |
| typedef RootDataConnection::LinkSections | LinkSections |
| typedef RootDataConnection::ContainerSection | ContainerSection |
| typedef RootDataConnection::ContainerSections | ContainerSections |
Protected Attributes | |
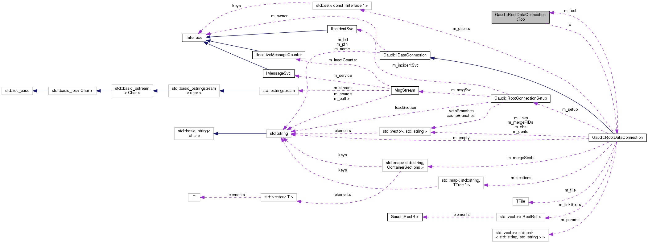
| RootDataConnection * | c |
| Pointer to containing data connection object. | |
Helper class to facilitate an abstraction layer for reading POOL style files with this package.
YES: This class obsoletes POOL.
Definition at line 202 of file RootDataConnection.h.
|
protected |
Definition at line 209 of file RootDataConnection.h.
|
protected |
Definition at line 210 of file RootDataConnection.h.
|
protected |
Definition at line 208 of file RootDataConnection.h.
|
protected |
Definition at line 207 of file RootDataConnection.h.
|
protected |
Definition at line 205 of file RootDataConnection.h.
|
protected |
Definition at line 206 of file RootDataConnection.h.
|
protected |
Definition at line 204 of file RootDataConnection.h.
|
inlinevirtual |
|
inline |
Definition at line 217 of file RootDataConnection.h.
|
inline |
Definition at line 216 of file RootDataConnection.h.
|
pure virtual |
Access data branch by name: Get existing branch in read only mode.
|
inline |
Definition at line 218 of file RootDataConnection.h.
|
inline |
Definition at line 223 of file RootDataConnection.h.
|
pure virtual |
Load references object.
|
inline |
Definition at line 224 of file RootDataConnection.h.
|
inline |
Definition at line 220 of file RootDataConnection.h.
|
inline |
Definition at line 221 of file RootDataConnection.h.
|
inline |
Definition at line 219 of file RootDataConnection.h.
|
inlinevirtual |
Internal overload to facilitate the access to POOL files.
Reimplemented in Gaudi::PoolTool.
Definition at line 233 of file RootDataConnection.h.
|
pure virtual |
Read references section when opening data file.
Implemented in Gaudi::RootTool, and Gaudi::PoolTool.
|
inline |
Definition at line 215 of file RootDataConnection.h.
|
inlinevirtual |
Use releasePtr() helper to delete object.
Definition at line 229 of file RootDataConnection.h.
|
pure virtual |
Save references section when closing data file.
Implemented in Gaudi::RootTool, and Gaudi::PoolTool.
|
inline |
Definition at line 222 of file RootDataConnection.h.
|
protected |
Pointer to containing data connection object.
Definition at line 213 of file RootDataConnection.h.