Gaudi Framework, version v25r1

Home   Generated: Mon Mar 24 2014
 All Classes Namespaces Files Functions Variables Typedefs Enumerations Enumerator Properties Friends Macros Groups Pages
Classes | Public Member Functions | Private Types | Private Member Functions | Private Attributes | List of all members
IoComponentMgr Class Reference

#include <IoComponentMgr.h>

Inheritance diagram for IoComponentMgr:
Inheritance graph
[legend]
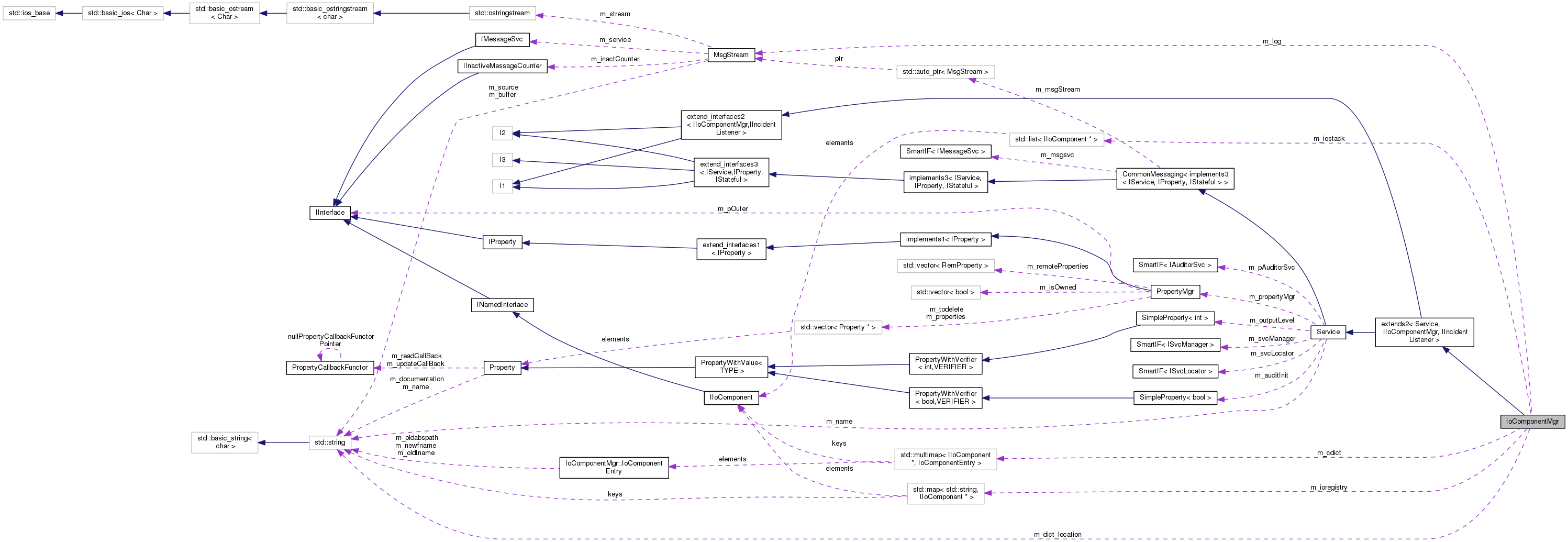
Collaboration diagram for IoComponentMgr:
Collaboration graph
[legend]

Classes

struct  IoComponentEntry
 

Public Member Functions

 IoComponentMgr (const std::string &name, ISvcLocator *pSvcLocator)
 Constructor with parameters:
 
virtual ~IoComponentMgr ()
 Destructor:
 
void handle (const Incident &)
 
virtual bool io_hasitem (IIoComponent *iocomponent) const
 : check if the registry contains a given IIoComponent
 
virtual bool io_contains (IIoComponent *iocomponent, const std::string &fname) const
 : check if the registry contains a given IIoComponent and that component had
 
virtual StatusCode io_register (IIoComponent *iocomponent)
 : allow a IIoComponent to register itself with this manager so appropriate actions can be taken when e.g.
 
virtual StatusCode io_register (IIoComponent *iocomponent, IIoComponentMgr::IoMode::Type iomode, const std::string &fname, const std::string &pfn)
 : allow a IIoComponent to register itself with this manager so appropriate actions can be taken when e.g.
 
virtual StatusCode io_update (IIoComponent *iocomponent, const std::string &old_fname, const std::string &new_fname)
 : allow a IIoComponent to update the contents of the registry with a new file name
 
virtual StatusCode io_update (IIoComponent *iocomponent, const std::string &work_dir)
 : allow a IIoComponent to update the contents of the registry with a new work directory
 
virtual StatusCode io_update_all (const std::string &work_dir)
 : Update all IIoComponents with a new work directory
 
virtual StatusCode io_retrieve (IIoComponent *iocomponent, std::string &fname)
 : retrieve the new filename for a given IIoComponent and
 
virtual StatusCode io_reinitialize ()
 : reinitialize the I/O subsystem.
 
virtual StatusCode io_finalize ()
 : finalize the I/O subsystem.
 
virtual StatusCode initialize ()
 Gaudi Service Implementation.
 
virtual StatusCode finalize ()
 
- Public Member Functions inherited from extends2< Service, IIoComponentMgr, IIncidentListener >
 extends2 (A1 a1, A2 a2, A3 a3)
 Templated constructor with 3 arguments.
 
 extends2 (A1 a1, A2 a2)
 Templated constructor with 2 arguments.
 
 extends2 (A1 a1)
 Templated constructor with 1 argument.
 
 extends2 ()
 Default constructor.
 
virtual void * i_cast (const InterfaceID &tid) const
 Implementation of IInterface::i_cast.
 
virtual StatusCode queryInterface (const InterfaceID &ti, void **pp)
 Implementation of IInterface::queryInterface.
 
virtual std::vector< std::string > getInterfaceNames () const
 Implementation of IInterface::getInterfaceNames.
 
virtual ~extends2 ()
 Virtual destructor.
 
- Public Member Functions inherited from Service
virtual unsigned long release ()
 Release Interface instance.
 
virtual const std::string & name () const
 Retrieve name of the service.
 
virtual StatusCode configure ()
 
virtual StatusCode start ()
 
virtual StatusCode stop ()
 
virtual StatusCode terminate ()
 
virtual Gaudi::StateMachine::State FSMState () const
 
virtual Gaudi::StateMachine::State targetFSMState () const
 
virtual StatusCode reinitialize ()
 
virtual StatusCode restart ()
 
virtual StatusCode sysInitialize ()
 Initialize Service.
 
virtual StatusCode sysStart ()
 Initialize Service.
 
virtual StatusCode sysStop ()
 Initialize Service.
 
virtual StatusCode sysFinalize ()
 Finalize Service.
 
virtual StatusCode sysReinitialize ()
 Re-initialize the Service.
 
virtual StatusCode sysRestart ()
 Re-initialize the Service.
 
virtual StatusCode setProperty (const Property &p)
 
virtual StatusCode setProperty (const std::string &s)
 
virtual StatusCode setProperty (const std::string &n, const std::string &v)
 
virtual StatusCode getProperty (Property *p) const
 
virtual const PropertygetProperty (const std::string &name) const
 
virtual StatusCode getProperty (const std::string &n, std::string &v) const
 
virtual const std::vector
< Property * > & 
getProperties () const
 
template<class TYPE >
StatusCode setProperty (const std::string &name, const TYPE &value)
 set the property form the value
 
 Service (const std::string &name, ISvcLocator *svcloc)
 Standard Constructor.
 
SmartIF< ISvcLocator > & serviceLocator () const
 Retrieve pointer to service locator.
 
StatusCode setProperties ()
 Method for setting declared properties to the values specified for the job.
 
template<class T >
StatusCode service (const std::string &name, const T *&psvc, bool createIf=true) const
 Access a service by name, creating it if it doesn't already exist.
 
template<class T >
StatusCode service (const std::string &name, T *&psvc, bool createIf=true) const
 
template<class T >
StatusCode service (const std::string &svcType, const std::string &svcName, T *&psvc) const
 Access a service by name and type, creating it if it doesn't already exist.
 
template<class T >
PropertydeclareProperty (const std::string &name, T &property, const std::string &doc="none") const
 Declare the named property.
 
PropertydeclareRemoteProperty (const std::string &name, IProperty *rsvc, const std::string &rname="") const
 Declare remote named properties.
 
SmartIF< IAuditorSvc > & auditorSvc () const
 The standard auditor service.May not be invoked before sysInitialize() has been invoked.
 
- Public Member Functions inherited from CommonMessaging< implements3< IService, IProperty, IStateful > >
 CommonMessaging (const A1 &a1, const A2 &a2, const A3 &a3)
 Templated constructor with 3 arguments.
 
 CommonMessaging (const A1 &a1, const A2 &a2)
 Templated constructor with 2 arguments.
 
 CommonMessaging (const A1 &a1)
 Templated constructor with 1 argument.
 
 CommonMessaging ()
 Default constructor.
 
virtual ~CommonMessaging ()
 Virtual destructor.
 
SmartIF< IMessageSvc > & msgSvc () const
 The standard message service.
 
MsgStreammsgStream () const
 Return an uninitialized MsgStream.
 
MsgStreammsgStream (const MSG::Level level) const
 Predefined configurable message stream for the efficient printouts.
 
MsgStreamalways () const
 shortcut for the method msgStream(MSG::ALWAYS)
 
MsgStreamfatal () const
 shortcut for the method msgStream(MSG::FATAL)
 
MsgStreamerr () const
 shortcut for the method msgStream(MSG::ERROR)
 
MsgStreamerror () const
 shortcut for the method msgStream(MSG::ERROR)
 
MsgStreamwarning () const
 shortcut for the method msgStream(MSG::WARNING)
 
MsgStreaminfo () const
 shortcut for the method msgStream(MSG::INFO)
 
MsgStreamdebug () const
 shortcut for the method msgStream(MSG::DEBUG)
 
MsgStreamverbose () const
 shortcut for the method msgStream(MSG::VERBOSE)
 
MsgStreammsg () const
 shortcut for the method msgStream(MSG::INFO)
 
MSG::Level msgLevel () const
 get the output level from the embedded MsgStream
 
bool msgLevel (MSG::Level lvl) const
 get the output level from the embedded MsgStream
 
- Public Member Functions inherited from extend_interfaces2< I1, I2 >
virtual ~extend_interfaces2 ()
 Virtual destructor.
 

Private Types

typedef std::map< std::string,
IIoComponent * > 
IoRegistry_t
 
typedef std::list< IIoComponent * > IoStack_t
 
typedef std::multimap
< IIoComponent
*, IoComponentEntry
IoDict_t
 
typedef IoDict_t::const_iterator iodITR
 

Private Member Functions

 IoComponentMgr ()
 Default constructor:
 
bool findComp (IIoComponent *, const std::string &, iodITR &) const
 
bool findComp (IIoComponent *, std::pair< iodITR, iodITR > &) const
 
bool findComp (const std::string &, std::pair< iodITR, iodITR > &) const
 
std::string list () const
 

Private Attributes

MsgStream m_log
 
IoRegistry_t m_ioregistry
 Registry of IIoComponents.
 
IoStack_t m_iostack
 Stack of IIoComponents to properly handle order of registration.
 
IoDict_t m_cdict
 
std::string m_dict_location
 location of the python dictionary
 

Additional Inherited Members

- Public Types inherited from extends2< Service, IIoComponentMgr, IIncidentListener >
typedef extends2 base_class
 Typedef to this class.
 
typedef extend_interfaces2
< IIoComponentMgr,
IIncidentListener
extend_interfaces_base
 Typedef to the base of this class.
 
typedef
extend_interfaces_base::ext_iids 
interfaces
 MPL set of all the implemented interfaces.
 
- Protected Member Functions inherited from Service
virtual ~Service ()
 Standard Destructor.
 
int outputLevel () const
 get the Service's output level
 
- Protected Attributes inherited from Service
IntegerProperty m_outputLevel
 Service output level.
 
Gaudi::StateMachine::State m_state
 Service state.
 
Gaudi::StateMachine::State m_targetState
 Service state.
 

Detailed Description

Definition at line 28 of file IoComponentMgr.h.

Member Typedef Documentation

typedef std::multimap<IIoComponent*, IoComponentEntry > IoComponentMgr::IoDict_t
private

Definition at line 194 of file IoComponentMgr.h.

typedef IoDict_t::const_iterator IoComponentMgr::iodITR
private

Definition at line 195 of file IoComponentMgr.h.

typedef std::map<std::string, IIoComponent*> IoComponentMgr::IoRegistry_t
private

Definition at line 184 of file IoComponentMgr.h.

typedef std::list<IIoComponent*> IoComponentMgr::IoStack_t
private

Definition at line 188 of file IoComponentMgr.h.

Constructor & Destructor Documentation

IoComponentMgr::IoComponentMgr ( const std::string &  name,
ISvcLocator pSvcLocator 
)

Constructor with parameters:

Definition at line 49 of file IoComponentMgr.cpp.

{
//
// Property declaration
//
//declareProperty( "Property", m_nProperty );
// declareProperty ("Registry",
// m_dict_location = "GaudiMP.IoRegistry.registry",
// "Location of the python dictionary holding the "
// "associations: \n"
// " {component-name:{ 'old-fname' : ['io','new-fname'] }}\n"
// "\nSyntax: <python-module>.<python-module>.<fct-name> \n"
// " where fct-name is a function returning the wanted "
// " dictionary.");
}
IoComponentMgr::~IoComponentMgr ( )
virtual

Destructor:

Definition at line 70 of file IoComponentMgr.cpp.

{
}
IoComponentMgr::IoComponentMgr ( )
private

Default constructor:

Member Function Documentation

StatusCode IoComponentMgr::finalize ( )
virtual

Reimplemented from Service.

Definition at line 102 of file IoComponentMgr.cpp.

{
m_log << MSG::DEBUG << "--> finalize()" << endmsg;
}
bool IoComponentMgr::findComp ( IIoComponent c,
const std::string &  f,
iodITR itr 
) const
private

Definition at line 483 of file IoComponentMgr.cpp.

{
pair<iodITR,iodITR> pit;
if (!findComp(c,pit)) {
itr = pit.first;
return false;
}
for (itr = pit.first; itr != pit.second; ++itr) {
if (itr->second.m_oldfname == f) {
return true;
}
}
return false;
}
bool IoComponentMgr::findComp ( IIoComponent c,
std::pair< iodITR, iodITR > &  pit 
) const
private

Definition at line 505 of file IoComponentMgr.cpp.

{
pit = m_cdict.equal_range(c);
if (pit.first == pit.second) {
return false;
} else {
return true;
}
}
bool IoComponentMgr::findComp ( const std::string &  c,
std::pair< iodITR, iodITR > &  pit 
) const
private

Definition at line 520 of file IoComponentMgr.cpp.

{
pit.first = m_cdict.end();
pit.second = m_cdict.end();
IoRegistry_t::const_iterator itr = m_ioregistry.find(c);
if (itr == m_ioregistry.end()) {
return false;
}
return findComp(itr->second, pit);
}
void IoComponentMgr::handle ( const Incident i)

Definition at line 553 of file IoComponentMgr.cpp.

{
pair<iodITR,iodITR> pit;
const FileIncident *fi = dynamic_cast<const FileIncident*> ( &i );
DEBMSG << "BeginInputFile: s: " << fi->source() << " t: " << fi->type()
<< " n: " << fi->fileName() << " g: " << fi->fileGuid()
<< endmsg;
if (findComp(fi->source(),pit)) {
DEBMSG << " found component: " << endmsg;
while (pit.first != pit.second) {
IIoComponent* c = pit.first->first;
IoComponentEntry e = pit.first->second;
DEBMSG << " c: " << c->name() << " " << e << endmsg;
++pit.first;
}
} else {
DEBMSG << " could not find component \"" << fi->source()
<< "\"!" << endmsg;
}
} else if ( i.type() == IncidentType::BeginOutputFile ) {
const FileIncident *fi = dynamic_cast<const FileIncident*> ( &i );
DEBMSG << "BeginOutputFile: s: " << fi->source() << " t: " << fi->type()
<< " n: " << fi->fileName() << " g: " << fi->fileGuid()
<< endmsg;
if (findComp(fi->source(),pit)) {
DEBMSG << " found component: " << endmsg;
while (pit.first != pit.second) {
IIoComponent* c = pit.first->first;
IoComponentEntry e = pit.first->second;
DEBMSG << " c: " << c->name() << " " << e << endmsg;
++pit.first;
}
} else {
DEBMSG << " could not find component \"" << fi->source()
<< "\"!" << endmsg;
}
}
}
StatusCode IoComponentMgr::initialize ( )
virtual

Gaudi Service Implementation.

Reimplemented from Service.

Definition at line 77 of file IoComponentMgr.cpp.

{
m_log << MSG::DEBUG << "--> initialize()" << endmsg;
if ( Service::initialize().isFailure() ) {
m_log << MSG::ERROR << "Unable to initialize Service base class" << endmsg;
}
IIncidentSvc* p_incSvc(0);
if (service("IncidentSvc", p_incSvc, true).isFailure()) {
m_log << MSG::ERROR << "unable to get the IncidentSvc" << endmsg;
} else {
p_incSvc->addListener( this, IncidentType::BeginOutputFile, 100, true);
p_incSvc->addListener( this, IncidentType::BeginInputFile, 100, true);
}
}
bool IoComponentMgr::io_contains ( IIoComponent iocomponent,
const std::string &  fname 
) const
virtual

: check if the registry contains a given IIoComponent and that component had

Parameters
<tt>fname</tt>as a filename

Definition at line 129 of file IoComponentMgr.cpp.

{
m_log << MSG::DEBUG << "--> io_contains()" << endmsg;
if ( 0 == iocomponent ) {
return false;
}
const std::string& ioname = iocomponent->name();
DEBMSG << "io_contains: c: " << ioname << " f: " << fname << endmsg;
pair<iodITR,iodITR> fit = m_cdict.equal_range(iocomponent);
if (fit.first == fit.second) {
return false;
} else {
iodITR it;
for (it=fit.first; it != fit.second; ++it) {
IoComponentEntry ioe = it->second;
DEBMSG << " " << ioe << endmsg;
if (ioe.m_oldfname == "") {
m_log << MSG::ERROR << "IIoComponent " << ioname
<< " has empty old filename" << endmsg;
return false;
} else if (ioe.m_oldfname == fname) {
return true;
}
}
}
return false;
}
StatusCode IoComponentMgr::io_finalize ( )
virtual

: finalize the I/O subsystem.

Hook to allow to e.g. give a chance to I/O subsystems to merge output files. Not sure how to do this correctly though...

Definition at line 451 of file IoComponentMgr.cpp.

{
m_log << MSG::DEBUG << "--> io_finalize()" << endmsg;
m_log << MSG::DEBUG << "finalizing I/O subsystem..." << endmsg;
if (m_log.level() <= MSG::DEBUG) {
m_log << MSG::DEBUG << "Listing all monitored entries: " << std::endl;
DEBMSG << list() << endmsg;
}
bool allgood = true;
for ( IoStack_t::iterator io = m_iostack.begin(), ioEnd = m_iostack.end();
io != ioEnd;
++io ) {
m_log << MSG::DEBUG << " [" << (*io)->name() << "]->io_finalize()..."
<< endmsg;
if ( !(*io)->io_finalize().isSuccess() ) {
allgood = false;
m_log << MSG::ERROR << "problem in [" << (*io)->name()
<< "]->io_finalize() !" << endmsg;
}
}
return allgood
}
bool IoComponentMgr::io_hasitem ( IIoComponent iocomponent) const
virtual

: check if the registry contains a given IIoComponent

Definition at line 113 of file IoComponentMgr.cpp.

{
DEBMSG << "--> io_hasitem()" << endmsg;
if ( 0 == iocomponent ) {
return false;
}
const std::string& ioname = iocomponent->name();
IoRegistry_t::const_iterator io = m_ioregistry.find (ioname);
return io != m_ioregistry.end();
}
StatusCode IoComponentMgr::io_register ( IIoComponent iocomponent)
virtual

: allow a IIoComponent to register itself with this manager so appropriate actions can be taken when e.g.

a fork(2) has been issued (this is usually handled by calling IIoComponent::io_reinit on every registered component)

Definition at line 170 of file IoComponentMgr.cpp.

{
if ( 0 == iocomponent ) {
<< "io_register (component) received a NULL pointer !" << endmsg;
}
const std::string& ioname = iocomponent->name();
DEBMSG << "--> io_register(" << ioname << ")" << endmsg;
IoRegistry_t::iterator itr = m_ioregistry.find (ioname);
if ( itr == m_ioregistry.end() ) {
DEBMSG << " registering IoComponent \"" << ioname << "\"" << endmsg;
iocomponent->addRef(); // ownership...
m_ioregistry[ioname] = iocomponent;
m_iostack.push_back (iocomponent);
} else {
m_log << MSG::INFO << "IoComponent[" << iocomponent->name()
<<"] already registered @" << (void*)itr->second << endmsg;
}
}
StatusCode IoComponentMgr::io_register ( IIoComponent iocomponent,
IIoComponentMgr::IoMode::Type  iomode,
const std::string &  fname,
const std::string &  pfn 
)
virtual

: allow a IIoComponent to register itself with this manager so appropriate actions can be taken when e.g.

a fork(2) has been issued (this is usually handled by calling IIoComponent::io_reinit on every registered component)

Definition at line 201 of file IoComponentMgr.cpp.

{
if ( 0 == iocomponent ) {
}
const std::string& ioname = iocomponent->name();
DEBMSG << "--> io_register(" << ioname << ","
<< ( (iomode== IIoComponentMgr::IoMode::READ) ? "R" : "W" )
<< "," << fname << ")" << endmsg;
if ( !io_hasitem (iocomponent) ) {
if ( !io_register (iocomponent).isSuccess() ) {
<< "could not register component [" << iocomponent->name() << "] "
<< "with the I/O component manager !"
<< endmsg;
}
}
pair<iodITR,iodITR> fit = m_cdict.equal_range(iocomponent);
if (fit.first != fit.second) {
for (iodITR it=fit.first; it != fit.second; ++it) {
IoComponentEntry ioe = it->second;
if (ioe.m_oldfname == fname) {
if (ioe.m_iomode == iomode) {
m_log << MSG::INFO << "IoComponent " << ioname
<< " has already had file " << fname
<< " registered with i/o mode " << iomode << endmsg;
} else {
m_log << MSG::WARNING << "IoComponent " << ioname
<< " has already had file " << fname
<< " registered with a different i/o mode " << ioe.m_iomode
<< " - now trying " << iomode << endmsg;
}
}
}
}
// We need to take into account that boost::filesystem::absolute() does not
// work for files read from eos, i.e. starting with "root:"
std::string tmp_name = pfn.empty()?fname:pfn;
bool from_eos = tmp_name.find("root:")==0;
IoComponentEntry ioc(fname,(from_eos?tmp_name:boost::filesystem::absolute(tmp_name).string()),iomode);
m_cdict.insert( pair<IIoComponent*, IoComponentEntry>(iocomponent, ioc) );
}
StatusCode IoComponentMgr::io_reinitialize ( )
virtual

: reinitialize the I/O subsystem.

This effectively calls IIoComponent::io_reinit on all the registered IIoComponent.

Definition at line 306 of file IoComponentMgr.cpp.

{
m_log << MSG::DEBUG << "--> io_reinitialize()" << endmsg;
m_log << MSG::DEBUG << "reinitializing I/O subsystem..." << endmsg;
if (m_log.level() <= MSG::DEBUG) {
m_log << MSG::DEBUG << "Listing all monitored entries: " << std::endl;
DEBMSG << list() << endmsg;
}
bool allgood = true;
for ( IoStack_t::iterator io = m_iostack.begin(), ioEnd = m_iostack.end();
io != ioEnd;
++io ) {
m_log << MSG::DEBUG << " [" << (*io)->name() << "]->io_reinit()..."
<< endmsg;
if ( !(*io)->io_reinit().isSuccess() ) {
allgood = false;
m_log << MSG::ERROR << "problem in [" << (*io)->name()
<< "]->io_reinit() !" << endmsg;
}
// we are done with this guy... release it
(*io)->release();
}
// we are done.
// FIXME: shall we allow for multiple io_reinitialize ?
// m_iostack.clear();
// m_ioregistry.clear();
// m_cdict.clear();
return allgood
}
StatusCode IoComponentMgr::io_retrieve ( IIoComponent iocomponent,
std::string &  fname 
)
virtual

: retrieve the new filename for a given IIoComponent and

Parameters
<tt>fname</tt>filename
<tt>oldfname</tt>filename

Definition at line 261 of file IoComponentMgr.cpp.

{
if ( 0 == iocomponent ) {
}
std::string ofname = fname;
const std::string& ioname = iocomponent->name();
m_log << MSG::DEBUG << "--> io_retrieve(" << ioname << "," << fname << ")"
<< endmsg;
iodITR it;
if (!findComp(iocomponent,ofname,it)) {
DEBMSG << "could not find c: " << ioname << " old_f: " << ofname << endmsg;
} else {
IoDict_t::iterator it;
for (it = m_cdict.equal_range(iocomponent).first;
it != m_cdict.equal_range(iocomponent).second;
++it) {
if (it->second.m_oldfname == ofname) {
DEBMSG << "retrieving new name for the component " << iocomponent->name()
<< " old name: " << ofname
<< ", new name: " << it->second.m_newfname << endmsg;
fname = it->second.m_newfname;
}
}
}
DEBMSG << "Unexpected error! Unable to find entry in the dictionary corresponding to old filename: " << ofname << endmsg;
}
StatusCode IoComponentMgr::io_update ( IIoComponent iocomponent,
const std::string &  old_fname,
const std::string &  new_fname 
)
virtual

: allow a IIoComponent to update the contents of the registry with a new file name

Definition at line 345 of file IoComponentMgr.cpp.

{
DEBMSG << "--> io_update(" << ioc->name() << ","
<< old_fname << "," << new_fname << ")" << endmsg;
IoDict_t::iterator it;
for (it = m_cdict.equal_range(ioc).first;
it != m_cdict.equal_range(ioc).second;
++it) {
if (it->second.m_oldfname == old_fname) {
DEBMSG << "updating " << ioc->name() << " f: " << old_fname << " -> "
<< new_fname << endmsg;
it->second.m_newfname = new_fname;
}
}
}
StatusCode IoComponentMgr::io_update ( IIoComponent iocomponent,
const std::string &  work_dir 
)
virtual

: allow a IIoComponent to update the contents of the registry with a new work directory

Definition at line 371 of file IoComponentMgr.cpp.

{
DEBMSG << "--> io_update(" << ioc->name() << ","
<< work_dir << ")" << endmsg;
IoDict_t::iterator it;
for (it = m_cdict.equal_range(ioc).first;
it != m_cdict.equal_range(ioc).second;
++it) {
switch(it->second.m_iomode) {
{
it->second.m_newfname = it->second.m_oldabspath;
break;
}
{
boost::filesystem::path oldPath(it->second.m_oldfname);
if(oldPath.is_relative() &&
oldPath.filename()==oldPath.relative_path()) {
// Only file name was provided for writing. This is the usual mode of operation
// ***
// NB. In such cases it would make sense to set newfname=oldfname, however this will break
// existing client codes, which assume that newfname contains "/"
// Thus we set newfname=workdir/oldfname
// ***
boost::filesystem::path newfname(work_dir);
newfname /= oldPath;
it->second.m_newfname = newfname.string();
}
else {
// New name should be the old absolute path
it->second.m_newfname = it->second.m_oldabspath;
}
break;
}
default:
{
// Don't know how to deal with either RW or INVALID
m_log << MSG::ERROR << "Unable to update IoComponent for the mode " << it->second.m_iomode << endmsg;
}
}
} // for
}
StatusCode IoComponentMgr::io_update_all ( const std::string &  work_dir)
virtual

: Update all IIoComponents with a new work directory

Definition at line 428 of file IoComponentMgr.cpp.

{
DEBMSG << "-->io_update_all for the directory " << work_dir << endmsg;
bool allgood = true;
for ( IoStack_t::iterator io = m_iostack.begin(), ioEnd = m_iostack.end();
io != ioEnd;
++io ) {
if ( !io_update(*io,work_dir).isSuccess() ) {
allgood = false;
m_log << MSG::ERROR << "problem in [" << (*io)->name()
<< "]->io_update() !" << endmsg;
}
}
}
std::string IoComponentMgr::list ( ) const
private

Definition at line 537 of file IoComponentMgr.cpp.

{
ostringstream ost;
ost << "Listing all IoComponents (" << m_cdict.size() << "): " << endl;
for (iodITR it = m_cdict.begin(); it != m_cdict.end(); ++it) {
ost << " " << it->first->name() << " " << it->second
<< endl;
}
return ost.str();
}

Member Data Documentation

IoDict_t IoComponentMgr::m_cdict
private

Definition at line 197 of file IoComponentMgr.h.

std::string IoComponentMgr::m_dict_location
private

location of the python dictionary

Definition at line 200 of file IoComponentMgr.h.

IoRegistry_t IoComponentMgr::m_ioregistry
private

Registry of IIoComponents.

Definition at line 186 of file IoComponentMgr.h.

IoStack_t IoComponentMgr::m_iostack
private

Stack of IIoComponents to properly handle order of registration.

Definition at line 190 of file IoComponentMgr.h.

MsgStream IoComponentMgr::m_log
mutableprivate

Definition at line 182 of file IoComponentMgr.h.


The documentation for this class was generated from the following files:

Generated at Mon Mar 24 2014 18:27:49 for Gaudi Framework, version v25r1 by Doxygen version 1.8.2 written by Dimitri van Heesch, © 1997-2004