Gaudi Framework, version v25r1

Home   Generated: Mon Mar 24 2014
 All Classes Namespaces Files Functions Variables Typedefs Enumerations Enumerator Properties Friends Macros Groups Pages
Public Member Functions | List of all members
RunRecordStream Class Reference

Extension of OutputStream to write run records after last event. More...

#include <RunRecordStream.h>

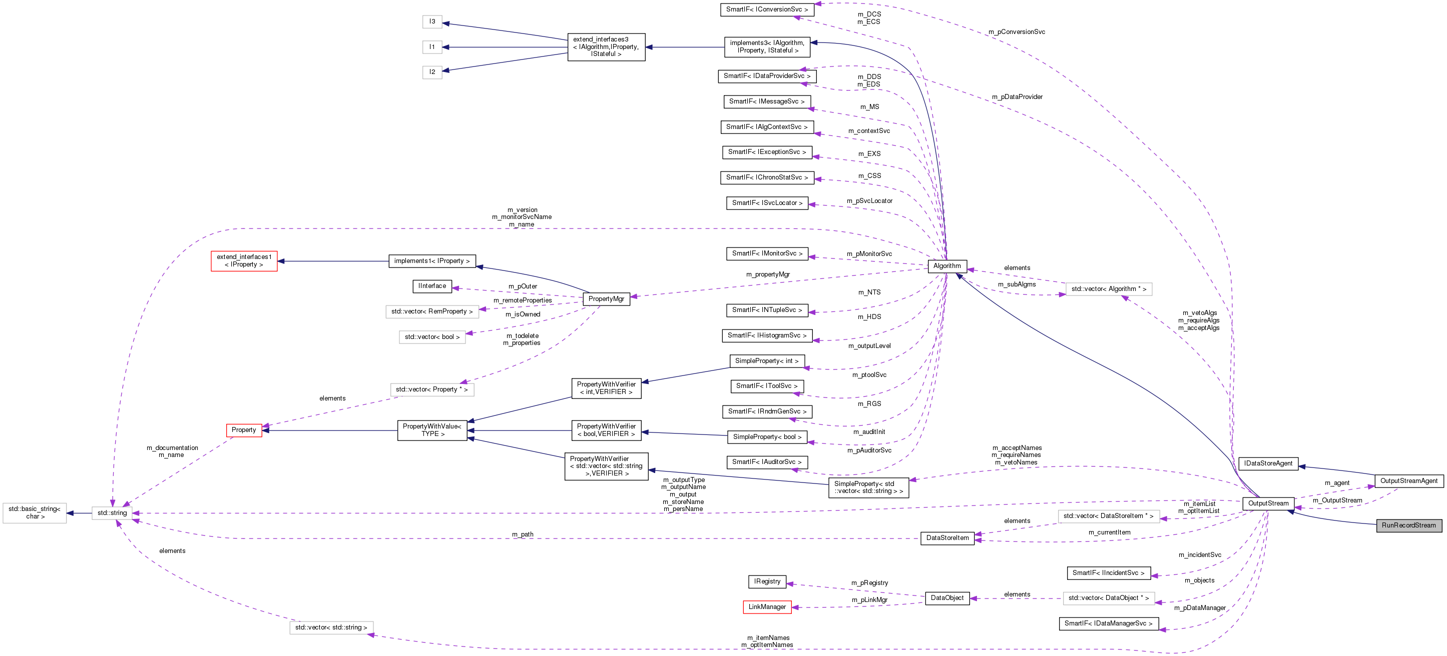
Inheritance diagram for RunRecordStream:
Inheritance graph
[legend]
Collaboration diagram for RunRecordStream:
Collaboration graph
[legend]

Public Member Functions

 RunRecordStream (const std::string &nam, ISvcLocator *svc)
 Standard algorithm Constructor.
 
virtual ~RunRecordStream ()
 Standard Destructor.
 
virtual StatusCode finalize ()
 Algorithm overload: finalization.
 
virtual StatusCode execute ()
 Runrecords do not get written for each event: Event processing hence dummy....
 
- Public Member Functions inherited from OutputStream
 OutputStream (const std::string &name, ISvcLocator *pSvcLocator)
 Standard algorithm Constructor.
 
virtual ~OutputStream ()
 Standard Destructor.
 
virtual StatusCode initialize ()
 Initialize OutputStream.
 
virtual StatusCode connectConversionSvc ()
 
virtual bool collect (IRegistry *dir, int level)
 Store agent's classback.
 
virtual StatusCode collectObjects ()
 Collect all objects to be written to the output stream.
 
void clearItems (Items &itms)
 Clear item list.
 
void addItem (Items &itms, const std::string &descriptor)
 Add item to output streamer list.
 
void clearSelection ()
 Clear list of selected objects.
 
IDataSelectorselectedObjects ()
 Return the list of selected objects.
 
- Public Member Functions inherited from Algorithm
 Algorithm (const std::string &name, ISvcLocator *svcloc, const std::string &version=PACKAGE_VERSION)
 Constructor.
 
virtual ~Algorithm ()
 Destructor.
 
virtual StatusCode sysStart ()
 Reinitialization method invoked by the framework.
 
virtual StatusCode sysInitialize ()
 Initialization method invoked by the framework.
 
virtual StatusCode sysReinitialize ()
 Reinitialization method invoked by the framework.
 
virtual StatusCode sysRestart ()
 Restart method invoked by the framework.
 
virtual StatusCode sysExecute ()
 The actions to be performed by the algorithm on an event.
 
virtual StatusCode sysStop ()
 System stop.
 
virtual StatusCode sysFinalize ()
 System finalization.
 
virtual StatusCode sysBeginRun ()
 beginRun method invoked by the framework.
 
virtual StatusCode sysEndRun ()
 endRun method invoked by the framework.
 
virtual const std::string & name () const
 The identifying name of the algorithm object.
 
virtual const std::string & version () const
 
virtual StatusCode configure ()
 Dummy implementation of IStateful::configure() method.
 
virtual StatusCode terminate ()
 Dummy implementation of IStateful::terminate() method.
 
virtual StatusCode start ()
 the default (empty) implementation of IStateful::start() method
 
virtual StatusCode stop ()
 the default (empty) implementation of IStateful::stop() method
 
virtual StatusCode reinitialize ()
 the default (empty) implementation of IStateful::reinitialize() method
 
virtual StatusCode restart ()
 the default (empty) implementation of IStateful::restart() method
 
virtual bool isExecuted () const
 Has this algorithm been executed since the last reset?
 
virtual void setExecuted (bool state)
 Set the executed flag to the specified state.
 
virtual void resetExecuted ()
 Reset the executed state of the Algorithm for the duration of the current event.
 
virtual StatusCode beginRun ()
 Algorithm begin run.
 
virtual StatusCode endRun ()
 Algorithm end run. This method is called at the end of the event loop.
 
virtual Gaudi::StateMachine::State FSMState () const
 returns the current state of the algorithm
 
virtual Gaudi::StateMachine::State targetFSMState () const
 returns the state the algorithm will be in after the ongoing transition
 
virtual bool isEnabled () const
 Is this algorithm enabled or disabled?
 
virtual bool filterPassed () const
 Did this algorithm pass or fail its filter criterion for the last event?
 
virtual void setFilterPassed (bool state)
 Set the filter passed flag to the specified state.
 
template<class T >
StatusCode service (const std::string &name, T *&psvc, bool createIf=true) const
 Access a service by name, creating it if it doesn't already exist.
 
template<class T >
StatusCode service (const std::string &svcType, const std::string &svcName, T *&psvc) const
 Access a service by name and type, creating it if it doesn't already exist.
 
SmartIF< IServiceservice (const std::string &name, const bool createIf=true, const bool quiet=false) const
 Return a pointer to the service identified by name (or "type/name")
 
void setOutputLevel (int level)
 Set the output level for current algorithm.
 
SmartIF< IAuditorSvc > & auditorSvc () const
 The standard auditor service.May not be invoked before sysInitialize() has been invoked.
 
SmartIF< IChronoStatSvc > & chronoSvc () const
 The standard Chrono & Stat service, Return a pointer to the service if present.
 
SmartIF< IChronoStatSvc > & chronoStatService () const
 Obsoleted name, kept due to the backwards compatibility.
 
SmartIF< IDataProviderSvc > & detSvc () const
 The standard detector data service.
 
SmartIF< IDataProviderSvc > & detDataService () const
 Obsoleted name, kept due to the backwards compatibility.
 
SmartIF< IConversionSvc > & detCnvSvc () const
 The standard detector data persistency conversion service.
 
SmartIF< IConversionSvc > & detDataCnvService () const
 Obsoleted name, kept due to the backwards compatibility.
 
SmartIF< IDataProviderSvc > & eventSvc () const
 The standard event data service.
 
SmartIF< IDataProviderSvc > & evtSvc () const
 shortcut for method eventSvc
 
SmartIF< IDataProviderSvc > & eventDataService () const
 Obsoleted name, kept due to the backwards compatibility.
 
SmartIF< IConversionSvc > & eventCnvSvc () const
 The standard event data persistency conversion service.
 
SmartIF< IConversionSvc > & eventDataCnvService () const
 Obsoleted name, kept due to the backwards compatibility.
 
SmartIF< IHistogramSvc > & histoSvc () const
 The standard histogram service.
 
SmartIF< IHistogramSvc > & histogramDataService () const
 Obsoleted name, kept due to the backwards compatibility.
 
SmartIF< IMessageSvc > & msgSvc () const
 The standard message service.
 
SmartIF< IMessageSvc > & messageService () const
 Obsoleted name, kept due to the backwards compatibility.
 
SmartIF< INTupleSvc > & ntupleSvc () const
 The standard N tuple service.
 
SmartIF< INTupleSvc > & ntupleService () const
 Obsoleted name, kept due to the backwards compatibility.
 
SmartIF< IRndmGenSvc > & randSvc () const
 AIDA-based NTuple service Returns a pointer to the AIDATuple service if present.
 
SmartIF< IToolSvc > & toolSvc () const
 The standard ToolSvc service, Return a pointer to the service if present.
 
SmartIF< IExceptionSvc > & exceptionSvc () const
 Get the exception Service.
 
SmartIF< IAlgContextSvc > & contextSvc () const
 get Algorithm Context Service
 
SmartIF< ISvcLocator > & serviceLocator () const
 The standard service locator.
 
SmartIF< ISvcLocator > & svcLoc () const
 shortcut for method serviceLocator
 
bool registerContext () const
 register for Algorithm Context Service?
 
StatusCode createSubAlgorithm (const std::string &type, const std::string &name, Algorithm *&pSubAlg)
 Create a sub algorithm.
 
std::vector< Algorithm * > * subAlgorithms () const
 List of sub-algorithms. Returns a pointer to a vector of (sub) Algorithms.
 
virtual StatusCode setProperty (const Property &p)
 Implementation of IProperty::setProperty.
 
virtual StatusCode setProperty (const std::string &s)
 Implementation of IProperty::setProperty.
 
virtual StatusCode setProperty (const std::string &n, const std::string &v)
 Implementation of IProperty::setProperty.
 
virtual StatusCode getProperty (Property *p) const
 Implementation of IProperty::getProperty.
 
virtual const PropertygetProperty (const std::string &name) const
 Implementation of IProperty::getProperty.
 
virtual StatusCode getProperty (const std::string &n, std::string &v) const
 Implementation of IProperty::getProperty.
 
virtual const std::vector
< Property * > & 
getProperties () const
 Implementation of IProperty::getProperties.
 
StatusCode setProperties ()
 Set the algorithm's properties.
 
template<class T >
PropertydeclareProperty (const std::string &name, T &property, const std::string &doc="none") const
 Declare the named property.
 
PropertydeclareRemoteProperty (const std::string &name, IProperty *rsvc, const std::string &rname="") const
 Declare remote named properties.
 
SmartIF< IMonitorSvc > & monitorSvc () const
 Access the monitor service.
 
template<class T >
void declareInfo (const std::string &name, const T &var, const std::string &desc) const
 Declare monitoring information.
 
void declareInfo (const std::string &name, const std::string &format, const void *var, int size, const std::string &desc) const
 Declare monitoring information (special case)
 
template<class TYPE >
StatusCode setProperty (const std::string &name, const TYPE &value)
 set the property form the value
 

Additional Inherited Members

- Public Types inherited from OutputStream
typedef std::vector
< DataStoreItem * > 
Items
 
typedef std::vector< std::string > ItemNames
 
- Protected Member Functions inherited from OutputStream
StatusCode decodeAcceptAlgs ()
 Decode list of Algorithms that this stream accepts.
 
void acceptAlgsHandler (Property &theProp)
 Handler for AcceptAlgs Property.
 
StatusCode decodeRequireAlgs ()
 Decode list of Algorithms that this stream requires.
 
void requireAlgsHandler (Property &theProp)
 Handler for RequireAlgs Property.
 
StatusCode decodeVetoAlgs ()
 Decode list of Algorithms that this stream is vetoed by.
 
void vetoAlgsHandler (Property &theProp)
 Handler for VetoAlgs Property.
 
StatusCode decodeAlgorithms (StringArrayProperty &theNames, std::vector< Algorithm * > *theAlgs)
 Decode specified list of Algorithms.
 
bool isEventAccepted () const
 Test whether this event should be output.
 
DataStoreItemfindItem (const std::string &path)
 Find single item identified by its path (exact match)
 
virtual StatusCode writeObjects ()
 Select the different objects and write them to file.
 
virtual bool hasInput () const
 Tell if the instance has been configured with input items or not.
 
- Protected Attributes inherited from OutputStream
SmartIF< IIncidentSvcm_incidentSvc
 Reference to the incident service.
 
bool m_doPreLoad
 Flag indicating whether data pre-loading should be performed.
 
bool m_doPreLoadOpt
 Flag indicating whether optional items should be preloaded.
 
bool m_verifyItems
 Flag to indicate that item consistency should be checked.
 
std::string m_storeName
 Name of the service managing the data store.
 
std::string m_persName
 Name of the persistency service capable to write data from the store.
 
std::string m_output
 Name of the output file specification.
 
std::string m_outputName
 Name of the output file.
 
std::string m_outputType
 Output type: NEW(NEW,CREATE,WRITE,RECREATE), UPDATE)
 
OutputStreamAgentm_agent
 Keep reference of agent.
 
SmartIF< IDataProviderSvcm_pDataProvider
 Keep reference to the data provider service.
 
SmartIF< IDataManagerSvcm_pDataManager
 Keep reference to the data manager service.
 
SmartIF< IConversionSvcm_pConversionSvc
 Keep reference to the data conversion service.
 
DataStoreItemm_currentItem
 Keep track of the current item.
 
ItemNames m_itemNames
 Vector of item names.
 
Items m_itemList
 Vector of items to be saved to this stream.
 
ItemNames m_optItemNames
 Vector of item names.
 
Items m_optItemList
 Vector of optional items to be saved to this stream.
 
IDataSelector m_objects
 Collection of objects being selected.
 
int m_events
 Number of events written to this output stream.
 
StringArrayProperty m_acceptNames
 Vector of names of Algorithms that this stream accepts.
 
StringArrayProperty m_requireNames
 Vector of names of Algorithms that this stream requires.
 
StringArrayProperty m_vetoNames
 Vector of names of Algorithms that this stream is vetoed by.
 
std::vector< Algorithm * > * m_acceptAlgs
 Vector of Algorithms that this stream accepts.
 
std::vector< Algorithm * > * m_requireAlgs
 Vector of Algorithms that this stream requires.
 
std::vector< Algorithm * > * m_vetoAlgs
 Vector of Algorithms that this stream is vetoed by.
 
bool m_fireIncidents
 should I fire incidents for writing opening/closing etc?
 

Detailed Description

Extension of OutputStream to write run records after last event.

Author
M.Frank
Version
1.0

Definition at line 14 of file RunRecordStream.h.

Constructor & Destructor Documentation

RunRecordStream::RunRecordStream ( const std::string &  nam,
ISvcLocator svc 
)
inline

Standard algorithm Constructor.

Definition at line 17 of file RunRecordStream.h.

: OutputStream(nam,svc) {}
virtual RunRecordStream::~RunRecordStream ( )
inlinevirtual

Standard Destructor.

Definition at line 19 of file RunRecordStream.h.

{}

Member Function Documentation

virtual StatusCode RunRecordStream::execute ( )
inlinevirtual

Runrecords do not get written for each event: Event processing hence dummy....

Reimplemented from OutputStream.

Definition at line 23 of file RunRecordStream.h.

StatusCode RunRecordStream::finalize ( )
virtual

Algorithm overload: finalization.

Reimplemented from OutputStream.

Definition at line 14 of file RunRecordStream.cpp.

{
log << MSG::INFO << "Set up File Summary Record" << endmsg;
if( !sc.isSuccess() ) {
log << MSG::WARNING << "Error writing run summary record....." << endmsg;
}
}

The documentation for this class was generated from the following files:

Generated at Mon Mar 24 2014 18:27:50 for Gaudi Framework, version v25r1 by Doxygen version 1.8.2 written by Dimitri van Heesch, © 1997-2004