|
Gaudi Framework, version v25r1p1 |
| Home | Generated: Mon Mar 24 2014 |
Simple implementation of the abstract interface ICounterSvc. More...


Public Member Functions | |
| CounterSvc (const std::string &name, ISvcLocator *svcLoc) | |
| Standard Constructor. | |
| virtual | ~CounterSvc () |
| Standard destructor. | |
| virtual StatusCode | finalize () |
| Finalization. | |
| virtual Counter * | get (const std::string &group, const std::string &name) const |
| Access an existing counter object. | |
| virtual ICounterSvc::Counters | get (const std::string &group) const |
| get all counters form the given group: | |
| virtual StatusCode | create (const std::string &group, const std::string &name, longlong initial_value, Counter *&refpCounter) |
| Create a new counter object. | |
| virtual CountObject | create (const std::string &group, const std::string &name, longlong initial_value=0) |
| Create a new counter object. | |
| virtual StatusCode | remove (const std::string &group, const std::string &name) |
| Remove a counter object. | |
| virtual StatusCode | remove (const std::string &group) |
| Remove all counters of a given group. | |
| virtual StatusCode | remove () |
| Remove all known counter objects. | |
| virtual StatusCode | print (const std::string &group, const std::string &name, Printout &printer) const |
| Print counter value. | |
| virtual StatusCode | print (const std::string &group, Printout &printer) const |
| If no such counter exists the return code is COUNTER_NOT_PRESENT Note: This call is not direct access. | |
| virtual StatusCode | print (const Counter *pCounter, Printout &printer) const |
| Print counter value. | |
| virtual StatusCode | print (const CountObject &pCounter, Printout &printer) const |
| Print counter value. | |
| virtual StatusCode | print (Printout &printer) const |
| virtual StatusCode | defaultPrintout (MsgStream &log, const Counter *pCounter) const |
| Default Printout for counters. | |
| void | print () const |
| "standard" printout a'la GaudiCommon | |
Public Member Functions inherited from extends1< Service, ICounterSvc > | |
| extends1 (A1 a1, A2 a2, A3 a3) | |
| Templated constructor with 3 arguments. | |
| extends1 (A1 a1, A2 a2) | |
| Templated constructor with 2 arguments. | |
| extends1 (A1 a1) | |
| Templated constructor with 1 argument. | |
| extends1 () | |
| Default constructor. | |
| virtual void * | i_cast (const InterfaceID &tid) const |
| Implementation of IInterface::i_cast. | |
| virtual StatusCode | queryInterface (const InterfaceID &ti, void **pp) |
| Implementation of IInterface::queryInterface. | |
| virtual std::vector< std::string > | getInterfaceNames () const |
| Implementation of IInterface::getInterfaceNames. | |
| virtual | ~extends1 () |
| Virtual destructor. | |
Public Member Functions inherited from Service | |
| virtual unsigned long | release () |
| Release Interface instance. | |
| virtual const std::string & | name () const |
| Retrieve name of the service. | |
| virtual StatusCode | configure () |
| virtual StatusCode | initialize () |
| virtual StatusCode | start () |
| virtual StatusCode | stop () |
| virtual StatusCode | terminate () |
| virtual Gaudi::StateMachine::State | FSMState () const |
| virtual Gaudi::StateMachine::State | targetFSMState () const |
| virtual StatusCode | reinitialize () |
| virtual StatusCode | restart () |
| virtual StatusCode | sysInitialize () |
| Initialize Service. | |
| virtual StatusCode | sysStart () |
| Initialize Service. | |
| virtual StatusCode | sysStop () |
| Initialize Service. | |
| virtual StatusCode | sysFinalize () |
| Finalize Service. | |
| virtual StatusCode | sysReinitialize () |
| Re-initialize the Service. | |
| virtual StatusCode | sysRestart () |
| Re-initialize the Service. | |
| virtual StatusCode | setProperty (const Property &p) |
| virtual StatusCode | setProperty (const std::string &s) |
| virtual StatusCode | setProperty (const std::string &n, const std::string &v) |
| virtual StatusCode | getProperty (Property *p) const |
| virtual const Property & | getProperty (const std::string &name) const |
| virtual StatusCode | getProperty (const std::string &n, std::string &v) const |
| virtual const std::vector < Property * > & | getProperties () const |
| template<class TYPE > | |
| StatusCode | setProperty (const std::string &name, const TYPE &value) |
| set the property form the value | |
| Service (const std::string &name, ISvcLocator *svcloc) | |
| Standard Constructor. | |
| SmartIF< ISvcLocator > & | serviceLocator () const |
| Retrieve pointer to service locator. | |
| StatusCode | setProperties () |
| Method for setting declared properties to the values specified for the job. | |
| template<class T > | |
| StatusCode | service (const std::string &name, const T *&psvc, bool createIf=true) const |
| Access a service by name, creating it if it doesn't already exist. | |
| template<class T > | |
| StatusCode | service (const std::string &name, T *&psvc, bool createIf=true) const |
| template<class T > | |
| StatusCode | service (const std::string &svcType, const std::string &svcName, T *&psvc) const |
| Access a service by name and type, creating it if it doesn't already exist. | |
| template<class T > | |
| Property * | declareProperty (const std::string &name, T &property, const std::string &doc="none") const |
| Declare the named property. | |
| Property * | declareRemoteProperty (const std::string &name, IProperty *rsvc, const std::string &rname="") const |
| Declare remote named properties. | |
| SmartIF< IAuditorSvc > & | auditorSvc () const |
| The standard auditor service.May not be invoked before sysInitialize() has been invoked. | |
Public Member Functions inherited from CommonMessaging< implements3< IService, IProperty, IStateful > > | |
| CommonMessaging (const A1 &a1, const A2 &a2, const A3 &a3) | |
| Templated constructor with 3 arguments. | |
| CommonMessaging (const A1 &a1, const A2 &a2) | |
| Templated constructor with 2 arguments. | |
| CommonMessaging (const A1 &a1) | |
| Templated constructor with 1 argument. | |
| CommonMessaging () | |
| Default constructor. | |
| virtual | ~CommonMessaging () |
| Virtual destructor. | |
| SmartIF< IMessageSvc > & | msgSvc () const |
| The standard message service. | |
| MsgStream & | msgStream () const |
| Return an uninitialized MsgStream. | |
| MsgStream & | msgStream (const MSG::Level level) const |
| Predefined configurable message stream for the efficient printouts. | |
| MsgStream & | always () const |
| shortcut for the method msgStream(MSG::ALWAYS) | |
| MsgStream & | fatal () const |
| shortcut for the method msgStream(MSG::FATAL) | |
| MsgStream & | err () const |
| shortcut for the method msgStream(MSG::ERROR) | |
| MsgStream & | error () const |
| shortcut for the method msgStream(MSG::ERROR) | |
| MsgStream & | warning () const |
| shortcut for the method msgStream(MSG::WARNING) | |
| MsgStream & | info () const |
| shortcut for the method msgStream(MSG::INFO) | |
| MsgStream & | debug () const |
| shortcut for the method msgStream(MSG::DEBUG) | |
| MsgStream & | verbose () const |
| shortcut for the method msgStream(MSG::VERBOSE) | |
| MsgStream & | msg () const |
| shortcut for the method msgStream(MSG::INFO) | |
| MSG::Level | msgLevel () const |
| get the output level from the embedded MsgStream | |
| bool | msgLevel (MSG::Level lvl) const |
| get the output level from the embedded MsgStream | |
Public Member Functions inherited from extend_interfaces1< ICounterSvc > | |
| virtual | ~extend_interfaces1 () |
| Virtual destructor. | |
Public Member Functions inherited from ICounterSvc | |
| DeclareInterfaceID (ICounterSvc, 4, 0) | |
| InterfaceID. | |
Public Member Functions inherited from IInterface | |
| virtual unsigned long | addRef ()=0 |
| Increment the reference count of Interface instance. | |
| virtual unsigned long | release ()=0 |
| Release Interface instance. | |
| virtual unsigned long | refCount () const =0 |
| Current reference count. | |
| virtual | ~IInterface () |
| Virtual destructor. | |
Private Types | |
| typedef GaudiUtils::HashMap < std::string, Counter * > | NameMap |
| typedef GaudiUtils::HashMap < std::string, NameMap > | CountMap |
Private Member Functions | |
| std::pair< std::string, std::string > | _find (const Counter *c) const |
| size_t | num () const |
Private Attributes | |
| CountMap | m_counts |
| the actual map of counters | |
| bool | m_print |
| boolean flag to print statistics | |
| std::string | m_header |
| the header row | |
| std::string | m_format1 |
| format for regular statistical printout rows | |
| std::string | m_format2 |
| format for "efficiency" statistical printout rows | |
| bool | m_useEffFormat |
| flag to use the special "efficiency" format | |
Additional Inherited Members | |
Public Types inherited from extends1< Service, ICounterSvc > | |
| typedef extends1 | base_class |
| Typedef to this class. | |
| typedef extend_interfaces1 < ICounterSvc > | extend_interfaces_base |
| Typedef to the base of this class. | |
| typedef extend_interfaces_base::ext_iids | interfaces |
| MPL set of all the implemented interfaces. | |
Static Public Member Functions inherited from IInterface | |
| static const InterfaceID & | interfaceID () |
| Return an instance of InterfaceID identifying the interface. | |
Protected Member Functions inherited from Service | |
| virtual | ~Service () |
| Standard Destructor. | |
| int | outputLevel () const |
get the Service's output level | |
Protected Member Functions inherited from ICounterSvc | |
| virtual | ~ICounterSvc () |
Protected Attributes inherited from Service | |
| IntegerProperty | m_outputLevel |
| Service output level. | |
| Gaudi::StateMachine::State | m_state |
| Service state. | |
| Gaudi::StateMachine::State | m_targetState |
| Service state. | |
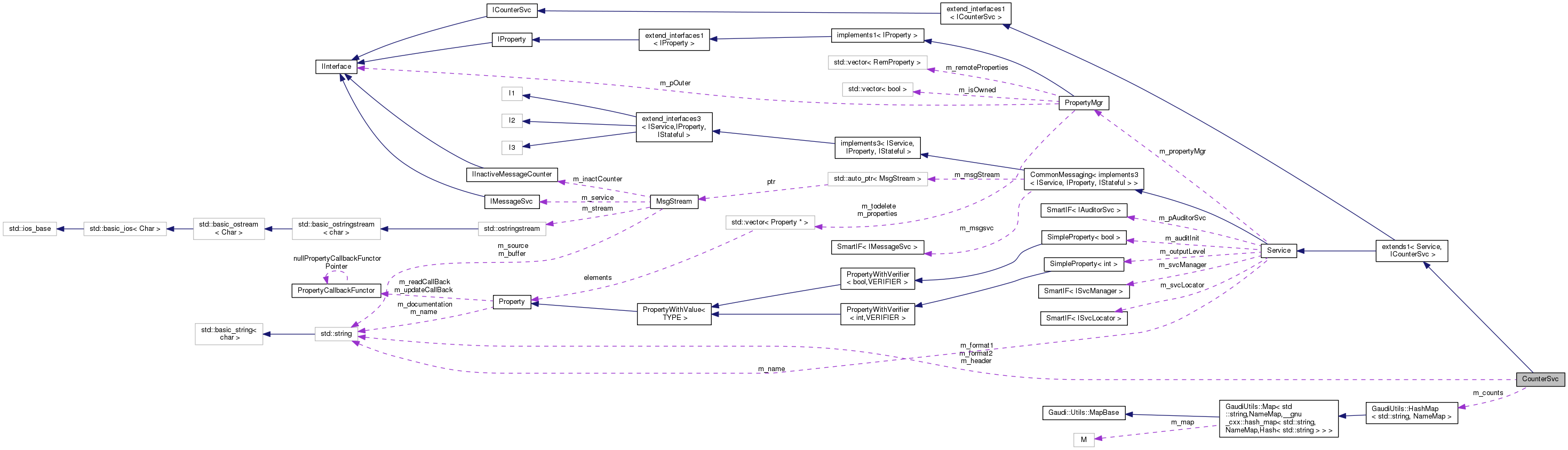
Simple implementation of the abstract interface ICounterSvc.
Definition at line 23 of file CounterSvc.cpp.
|
private |
Definition at line 213 of file CounterSvc.cpp.
|
private |
Definition at line 212 of file CounterSvc.cpp.
|
inline |
Standard Constructor.
Definition at line 26 of file CounterSvc.cpp.
|
inlinevirtual |
|
inlineprivate |
Definition at line 185 of file CounterSvc.cpp.
|
virtual |
Create a new counter object.
If the counter object exists already the existing object is returned. In this event the return code is COUNTER_EXISTS. The ownership of the actual counter stays with the service.
| group | [IN] Hint for smart printing |
| name | [IN] Counter name |
| initial_value | [IN] Initial counter value |
| refpCounter | [OUT] Reference to store pointer to counter. |
Implements ICounterSvc.
Definition at line 265 of file CounterSvc.cpp.
|
virtual |
Create a new counter object.
If the counter object exists already, a std::runtime_error exception is thrown. The ownership of the actual counter stays with the service.
| group | [IN] Hint for smart printing |
| name | [IN] Counter name |
| initial_value | [IN] Initial counter value |
| refpCounter | [OUT] Reference to store pointer to counter. |
Implements ICounterSvc.
Definition at line 296 of file CounterSvc.cpp.
|
virtual |
Default Printout for counters.
Implements ICounterSvc.
Definition at line 433 of file CounterSvc.cpp.
|
inlinevirtual |
Finalization.
< finalize the base class
Reimplemented from Service.
Definition at line 63 of file CounterSvc.cpp.
|
virtual |
Access an existing counter object.
| group | [IN] Hint for smart printing |
| name | [IN] Counter name |
Implements ICounterSvc.
Definition at line 235 of file CounterSvc.cpp.
|
virtual |
get all counters form the given group:
Implements ICounterSvc.
Definition at line 247 of file CounterSvc.cpp.
|
inlineprivate |
Definition at line 196 of file CounterSvc.cpp.
|
virtual |
Print counter value.
| group | [IN] Hint for smart printing |
| name | [IN] Counter name |
| printer | [IN] Print actor |
Implements ICounterSvc.
Definition at line 347 of file CounterSvc.cpp.
|
virtual |
If no such counter exists the return code is COUNTER_NOT_PRESENT Note: This call is not direct access.
| group | [IN] Hint for smart printing |
| printer | [IN] Print actor |
Implements ICounterSvc.
Definition at line 378 of file CounterSvc.cpp.
|
virtual |
Print counter value.
| pCounter | [IN] Pointer to Counter object |
| printer | [IN] Print actor |
Implements ICounterSvc.
Definition at line 396 of file CounterSvc.cpp.
|
virtual |
Print counter value.
| refCounter | [IN] Reference to CountObject object |
| printer | [IN] Print actor |
Implements ICounterSvc.
Definition at line 406 of file CounterSvc.cpp.
|
virtual |
| printer | [IN] Print actor |
Implements ICounterSvc.
Definition at line 412 of file CounterSvc.cpp.
| void CounterSvc::print | ( | ) | const |
"standard" printout a'la GaudiCommon
Definition at line 448 of file CounterSvc.cpp.
|
virtual |
Remove a counter object.
If the counter object does not exists, the return code is COUNTER_NOT_PRESENT. The counter may not be used anymore after this call.
| group | [IN] Hint for smart printing |
| name | [IN] Counter name |
| initial_value | [IN] Initial counter value |
| refpCounter | [OUT] Reference to store pointer to counter. |
Implements ICounterSvc.
Definition at line 309 of file CounterSvc.cpp.
|
virtual |
Remove all counters of a given group.
If no such counter exists the return code is COUNTER_NOT_PRESENT
| group | [IN] Hint for smart printing |
Implements ICounterSvc.
Definition at line 323 of file CounterSvc.cpp.
|
virtual |
Remove all known counter objects.
Definition at line 335 of file CounterSvc.cpp.
|
private |
the actual map of counters
Definition at line 215 of file CounterSvc.cpp.
|
private |
format for regular statistical printout rows
Definition at line 221 of file CounterSvc.cpp.
|
private |
format for "efficiency" statistical printout rows
Definition at line 223 of file CounterSvc.cpp.
|
private |
the header row
Definition at line 219 of file CounterSvc.cpp.
|
private |
boolean flag to print statistics
Definition at line 217 of file CounterSvc.cpp.
|
private |
flag to use the special "efficiency" format
Definition at line 225 of file CounterSvc.cpp.