|
Gaudi Framework, version v25r1p1 |
| Home | Generated: Mon Mar 24 2014 |


Public Types | |
| typedef std::list< std::string > | ListName |
Public Member Functions | |
| EventCollectionContext (const EventCollectionSelector *pSelector) | |
| Standard constructor. | |
| virtual | ~EventCollectionContext () |
| Standard destructor. | |
| const std::string & | currentInput () const |
| void | setCurrentInput (const std::string &v) |
| ListName & | files () |
| virtual void * | identifier () const |
| void | setCriteria (const std::string &crit) |
| ListName::const_iterator | fileIterator () |
| void | setFileIterator (ListName::const_iterator new_iter) |
Public Member Functions inherited from IEvtSelector::Context | |
| virtual | ~Context () |
Private Attributes | |
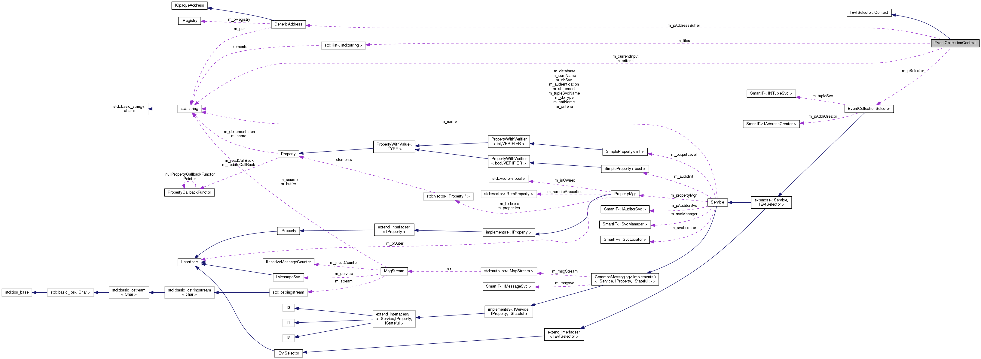
| GenericAddress * | m_pAddressBuffer |
| const EventCollectionSelector * | m_pSelector |
| ListName | m_files |
| std::string | m_criteria |
| ListName::const_iterator | m_fileIterator |
| std::string | m_currentInput |
Definition at line 26 of file EventCollectionSelector.cpp.
| typedef std::list<std::string> EventCollectionContext::ListName |
Definition at line 28 of file EventCollectionSelector.cpp.
| EventCollectionContext::EventCollectionContext | ( | const EventCollectionSelector * | pSelector | ) |
Standard constructor.
Definition at line 68 of file EventCollectionSelector.cpp.
|
virtual |
Standard destructor.
Definition at line 64 of file EventCollectionSelector.cpp.
|
inline |
Definition at line 42 of file EventCollectionSelector.cpp.
|
inline |
Definition at line 57 of file EventCollectionSelector.cpp.
|
inline |
Definition at line 48 of file EventCollectionSelector.cpp.
|
inlinevirtual |
Implements IEvtSelector::Context.
Definition at line 51 of file EventCollectionSelector.cpp.
|
inline |
Definition at line 54 of file EventCollectionSelector.cpp.
|
inline |
Definition at line 45 of file EventCollectionSelector.cpp.
|
inline |
Definition at line 60 of file EventCollectionSelector.cpp.
|
private |
Definition at line 33 of file EventCollectionSelector.cpp.
|
private |
Definition at line 35 of file EventCollectionSelector.cpp.
|
private |
Definition at line 34 of file EventCollectionSelector.cpp.
|
private |
Definition at line 32 of file EventCollectionSelector.cpp.
|
private |
Definition at line 30 of file EventCollectionSelector.cpp.
|
private |
Definition at line 31 of file EventCollectionSelector.cpp.