Gaudi Framework, version v25r1p1

Home   Generated: Mon Mar 24 2014
 All Classes Namespaces Files Functions Variables Typedefs Enumerations Enumerator Properties Friends Macros Groups Pages
Public Member Functions | Private Attributes | List of all members
OutputStreamAgent Class Reference

#include <OutputStreamAgent.h>

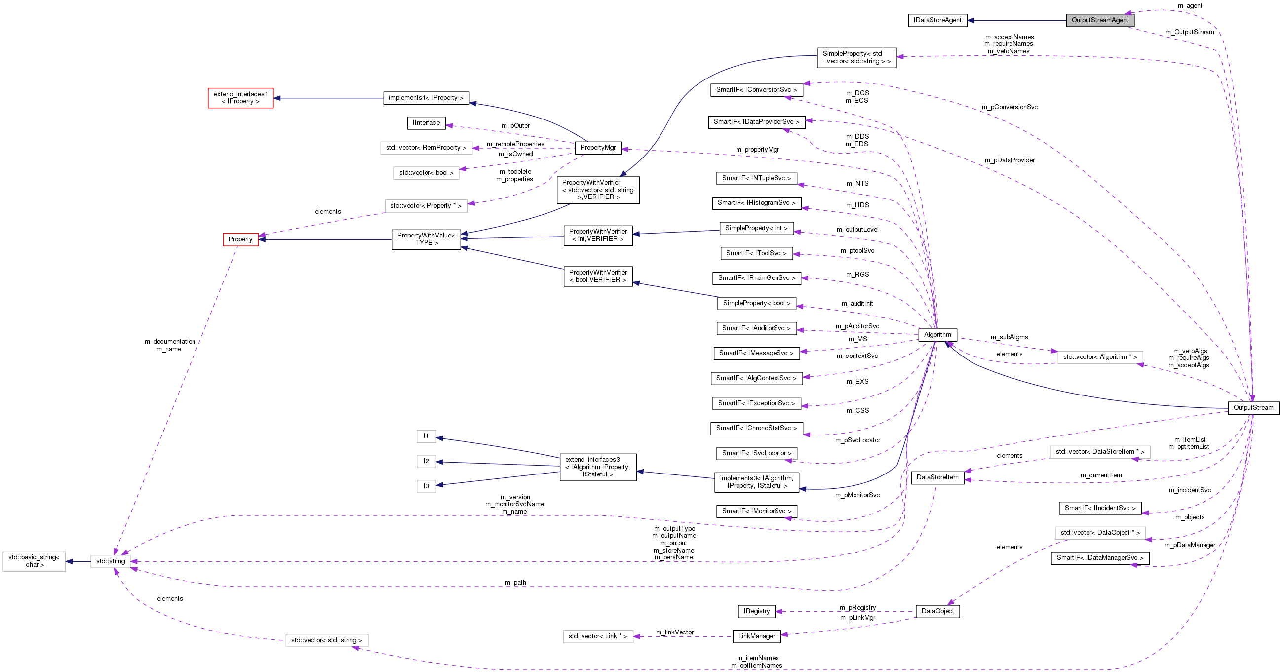
Inheritance diagram for OutputStreamAgent:
Inheritance graph
[legend]
Collaboration diagram for OutputStreamAgent:
Collaboration graph
[legend]

Public Member Functions

 OutputStreamAgent (OutputStream *OutputStream)
 Standard Constructor.
 
virtual ~OutputStreamAgent ()
 Standard Destructor.
 
virtual bool analyse (IRegistry *dir, int level)
 Analysis callback.
 
- Public Member Functions inherited from IDataStoreAgent
virtual ~IDataStoreAgent ()
 destructor
 

Private Attributes

OutputStreamm_OutputStream
 Reference to data writer.
 

Detailed Description

Definition at line 30 of file OutputStreamAgent.h.

Constructor & Destructor Documentation

OutputStreamAgent::OutputStreamAgent ( OutputStream OutputStream)

Standard Constructor.

Definition at line 22 of file OutputStreamAgent.cpp.

: m_OutputStream(OutputStream)
{
}
OutputStreamAgent::~OutputStreamAgent ( )
virtual

Standard Destructor.

Definition at line 28 of file OutputStreamAgent.cpp.

{
}

Member Function Documentation

bool OutputStreamAgent::analyse ( IRegistry dir,
int  level 
)
virtual

Analysis callback.

Implements IDataStoreAgent.

Definition at line 32 of file OutputStreamAgent.cpp.

{
return m_OutputStream->collect(pRegistry, level);
}

Member Data Documentation

OutputStream* OutputStreamAgent::m_OutputStream
private

Reference to data writer.

Definition at line 32 of file OutputStreamAgent.h.


The documentation for this class was generated from the following files:

Generated at Mon Mar 24 2014 18:33:17 for Gaudi Framework, version v25r1p1 by Doxygen version 1.8.2 written by Dimitri van Heesch, © 1997-2004