|
Gaudi Framework, version v25r2 |
| Home | Generated: Wed Jun 4 2014 |
Templated class to add the standard messaging functionalities. More...
#include <CommonMessaging.h>


Public Types | |
| typedef CommonMessaging | base_class |
Public Member Functions | |
| template<typename A1 , typename A2 , typename A3 > | |
| CommonMessaging (const A1 &a1, const A2 &a2, const A3 &a3) | |
| Templated constructor with 3 arguments. | |
| template<typename A1 , typename A2 > | |
| CommonMessaging (const A1 &a1, const A2 &a2) | |
| Templated constructor with 2 arguments. | |
| template<typename A1 > | |
| CommonMessaging (const A1 &a1) | |
| Templated constructor with 1 argument. | |
| CommonMessaging () | |
| Default constructor. | |
| virtual | ~CommonMessaging () |
| Virtual destructor. | |
| virtual SmartIF< ISvcLocator > & | serviceLocator () const =0 |
| Needed to locate the message service. | |
| virtual const std::string & | name () const =0 |
| This is needed to avoid ambiguous calls to name() | |
| SmartIF< IMessageSvc > & | msgSvc () const |
| The standard message service. | |
| MsgStream & | msgStream () const |
| Return an uninitialized MsgStream. | |
| MsgStream & | msgStream (const MSG::Level level) const |
| Predefined configurable message stream for the efficient printouts. | |
| MsgStream & | always () const |
| shortcut for the method msgStream(MSG::ALWAYS) | |
| MsgStream & | fatal () const |
| shortcut for the method msgStream(MSG::FATAL) | |
| MsgStream & | err () const |
| shortcut for the method msgStream(MSG::ERROR) | |
| MsgStream & | error () const |
| shortcut for the method msgStream(MSG::ERROR) | |
| MsgStream & | warning () const |
| shortcut for the method msgStream(MSG::WARNING) | |
| MsgStream & | info () const |
| shortcut for the method msgStream(MSG::INFO) | |
| MsgStream & | debug () const |
| shortcut for the method msgStream(MSG::DEBUG) | |
| MsgStream & | verbose () const |
| shortcut for the method msgStream(MSG::VERBOSE) | |
| MsgStream & | msg () const |
| shortcut for the method msgStream(MSG::INFO) | |
| MSG::Level | msgLevel () const |
| get the output level from the embedded MsgStream | |
| bool | msgLevel (MSG::Level lvl) const |
| get the output level from the embedded MsgStream | |
Protected Member Functions | |
| void | updateMsgStreamOutputLevel (int level) |
| Update the output level of the cached MsgStream. | |
Protected Attributes | |
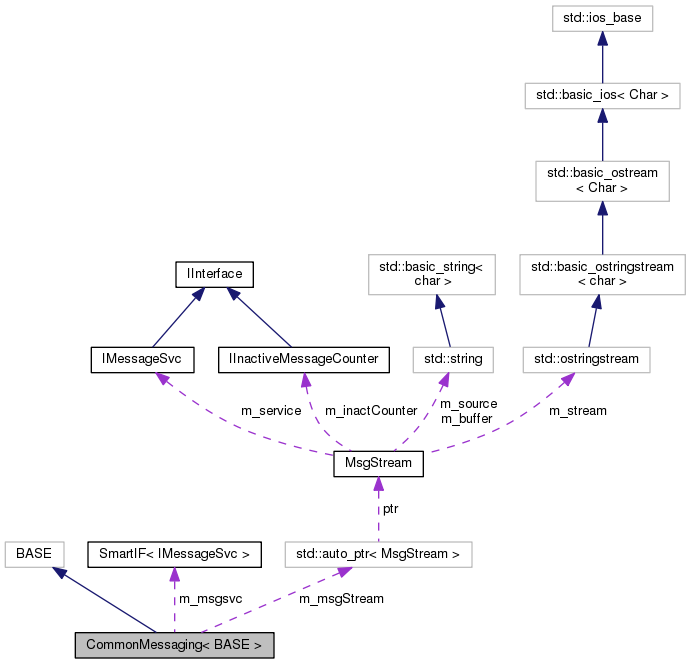
| SmartIF< IMessageSvc > | m_msgsvc |
| Pointer to the message service;. | |
| std::auto_ptr< MsgStream > | m_msgStream |
| The predefined message stream. | |
| bool | m_streamWithService |
| Flag to create a new MsgStream if it was created without the message service. | |
Templated class to add the standard messaging functionalities.
Definition at line 23 of file CommonMessaging.h.
| typedef CommonMessaging CommonMessaging< BASE >::base_class |
Definition at line 25 of file CommonMessaging.h.
|
inline |
Templated constructor with 3 arguments.
Definition at line 28 of file CommonMessaging.h.
|
inline |
Templated constructor with 2 arguments.
Definition at line 31 of file CommonMessaging.h.
|
inline |
Templated constructor with 1 argument.
Definition at line 34 of file CommonMessaging.h.
|
inline |
Default constructor.
Definition at line 37 of file CommonMessaging.h.
|
inlinevirtual |
|
inline |
|
inline |
|
inline |
|
inline |
|
inline |
|
inline |
shortcut for the method msgStream(MSG::INFO)
Definition at line 110 of file CommonMessaging.h.
|
inline |
shortcut for the method msgStream(MSG::INFO)
Definition at line 119 of file CommonMessaging.h.
|
inline |
get the output level from the embedded MsgStream
Definition at line 122 of file CommonMessaging.h.
|
inline |
get the output level from the embedded MsgStream
Definition at line 127 of file CommonMessaging.h.
|
inline |
Return an uninitialized MsgStream.
Definition at line 71 of file CommonMessaging.h.
|
inline |
Predefined configurable message stream for the efficient printouts.
Definition at line 90 of file CommonMessaging.h.
|
inline |
The standard message service.
Returns a pointer to the standard message service.
Definition at line 52 of file CommonMessaging.h.
|
pure virtual |
This is needed to avoid ambiguous calls to name()
Implemented in ServiceManager, ApplicationMgr, AlgorithmManager, and Service.
|
pure virtual |
Needed to locate the message service.
Implemented in ApplicationMgr, Service, ServiceManager, and ComponentManager.
|
inlineprotected |
Update the output level of the cached MsgStream.
This function is meant to be called by the update handler of the OutputLevel property.
Definition at line 143 of file CommonMessaging.h.
|
inline |
|
inline |
|
mutableprotected |
The predefined message stream.
Definition at line 136 of file CommonMessaging.h.
|
mutableprotected |
Pointer to the message service;.
Definition at line 133 of file CommonMessaging.h.
|
mutableprotected |
Flag to create a new MsgStream if it was created without the message service.
Definition at line 139 of file CommonMessaging.h.