|
Gaudi Framework, version v25r2 |
| Home | Generated: Wed Jun 4 2014 |
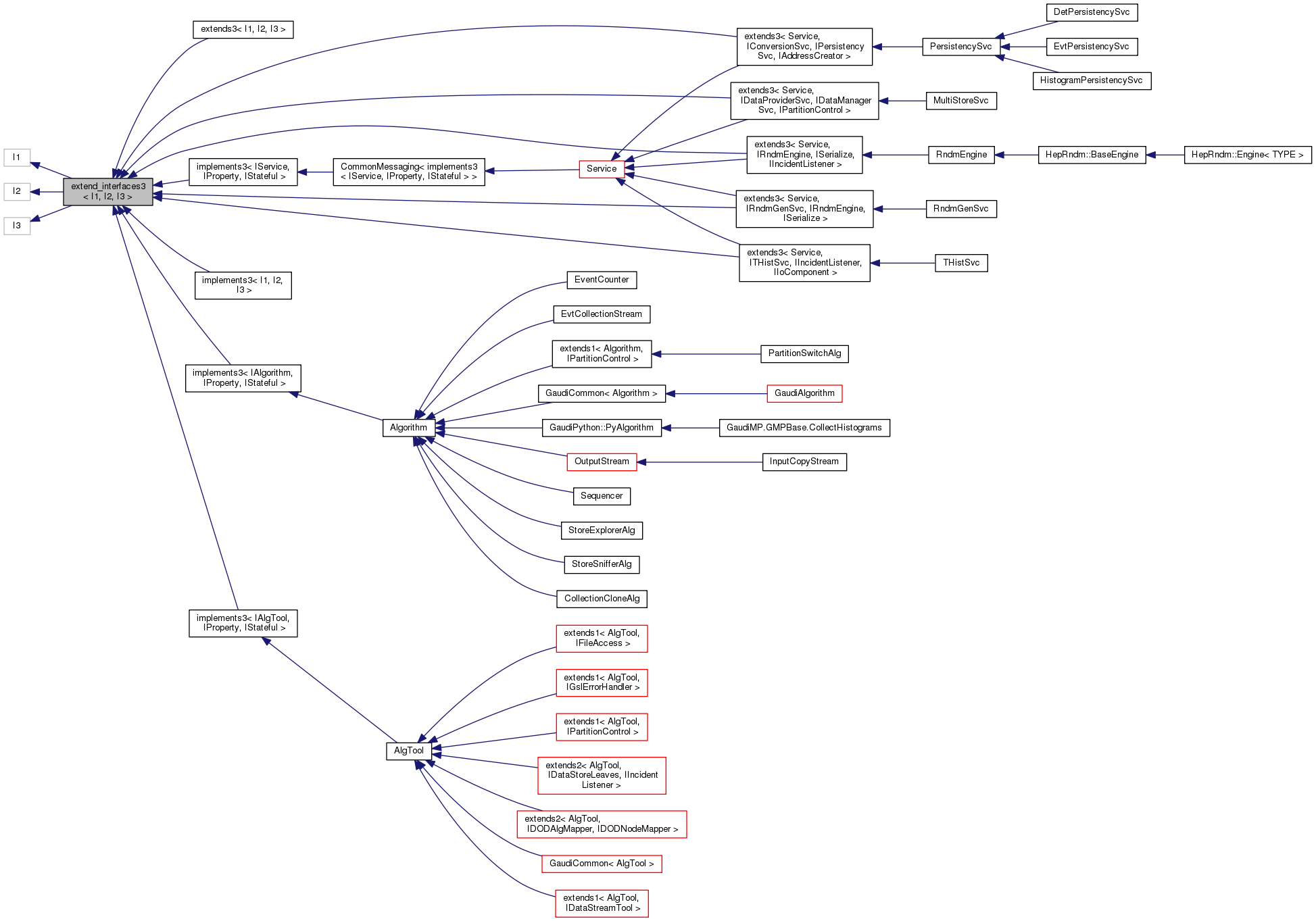
Base class to be used to extend an interface. More...
#include <extend_interfaces.h>


Public Types | |
| typedef mpl::fold< typename I1::iid::iids::type, typename mpl::fold< typename I2::iid::iids::type, typename I3::iid::iids::type, mpl::insert< mpl::_1, mpl::_2 > >::type, mpl::insert< mpl::_1, mpl::_2 > >::type | ext_iids |
| MPL set of interfaces extended by this one. | |
Public Member Functions | |
| virtual | ~extend_interfaces3 () |
| Virtual destructor. | |
Base class to be used to extend an interface.
Version for three base interfaces.
Definition at line 43 of file extend_interfaces.h.
| typedef mpl::fold< typename I1::iid::iids::type, typename mpl::fold< typename I2::iid::iids::type, typename I3::iid::iids::type, mpl::insert<mpl::_1,mpl::_2> >::type, mpl::insert<mpl::_1,mpl::_2> >::type extend_interfaces3< I1, I2, I3 >::ext_iids |
MPL set of interfaces extended by this one.
Definition at line 56 of file extend_interfaces.h.
|
inlinevirtual |