![]() |
The Gaudi Framework
v25r3
|


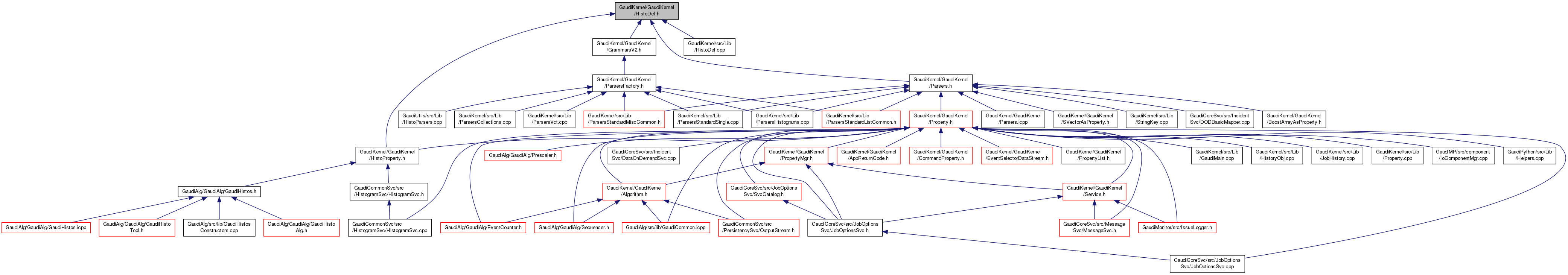
Go to the source code of this file.
Classes | |
| class | Gaudi::Histo1DDef |
| Simple helper class for description of 1D-histogram The class is targeted to act as the primary "histogram property", but clearly have significantly wider application range. More... | |
Namespaces | |
| AIDA | |
| GaudiKernel. | |
| Gaudi | |
| Helper functions to set/get the application return code. | |
| Gaudi::Histos | |
| collection of simple utilities to deal with histograms | |
Functions | |
| GAUDI_API std::ostream & | Gaudi::operator<< (std::ostream &o, const Gaudi::Histo1DDef &histo) |
| the streamer operator for class Gaudi::Histo1DDef More... | |
| GAUDI_API AIDA::IHistogram1D * | Gaudi::Histos::book (IHistogramSvc *svc, const std::string &path, const Gaudi::Histo1DDef &hist) |
| helper function to book 1D-histogram More... | |
| GAUDI_API AIDA::IHistogram1D * | Gaudi::Histos::book (IHistogramSvc *svc, const std::string &dir, const std::string &id, const Gaudi::Histo1DDef &hist) |
| helper function to book 1D-histogram More... | |
| GAUDI_API AIDA::IHistogram1D * | Gaudi::Histos::book (IHistogramSvc *svc, const std::string &dir, const int id, const Gaudi::Histo1DDef &hist) |
| helper function to book 1D-histogram More... | |