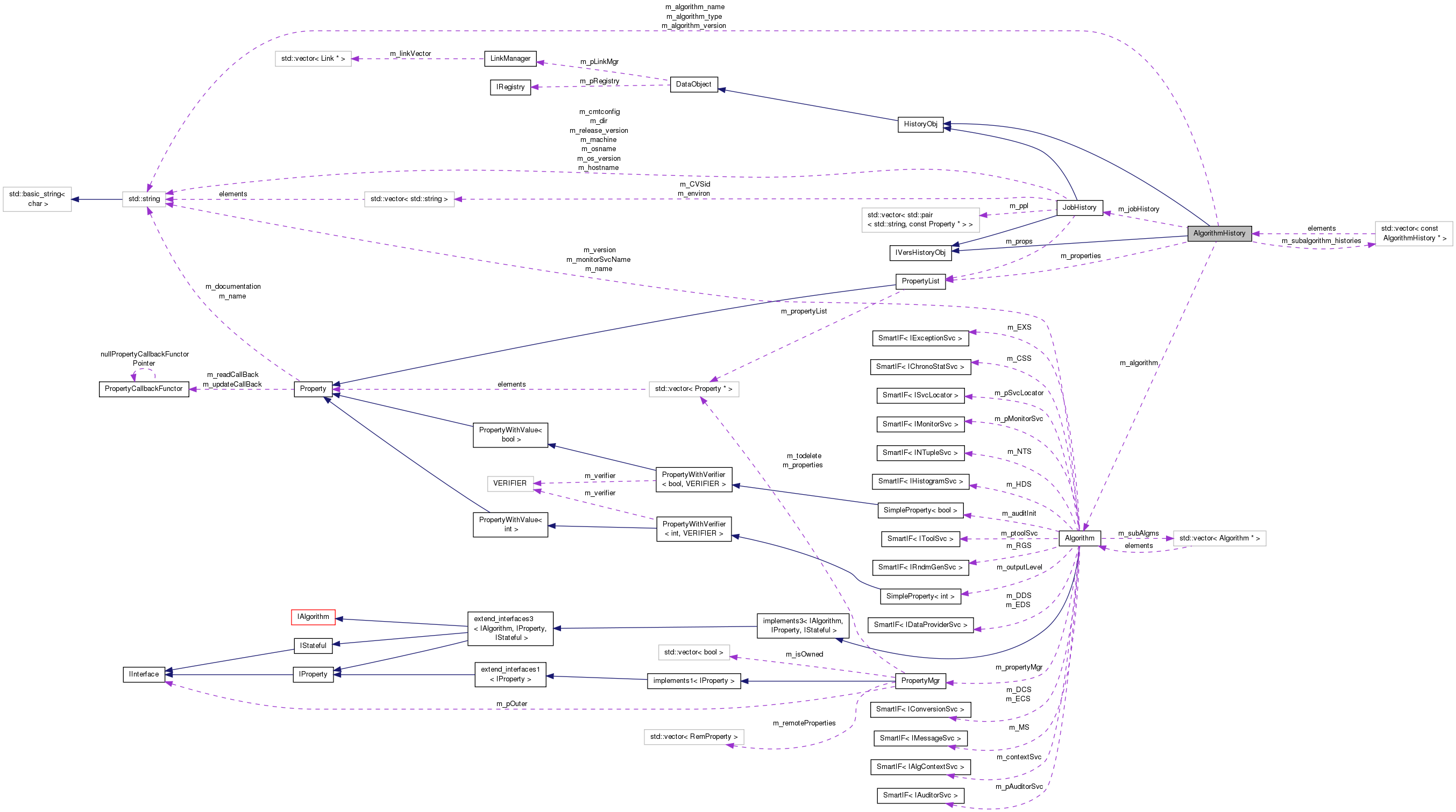
AlgorithmHistory class definition.
More...
#include <GaudiKernel/AlgorithmHistory.h>
|
| virtual void | indent (std::ostream &, int) const |
| |
AlgorithmHistory class definition.
- Author
- : Charles Leggett
Definition at line 29 of file AlgorithmHistory.h.
Definition at line 32 of file AlgorithmHistory.cpp.
43 for ( vector<Algorithm*>::const_iterator
std::vector< Algorithm * > * subAlgorithms() const
List of sub-algorithms. Returns a pointer to a vector of (sub) Algorithms.
GAUDI_API const std::string typeinfoName(const std::type_info &)
Get platform independent information about the class type.
std::string m_algorithm_type
std::string m_algorithm_version
HistoryList m_subalgorithm_histories
virtual const std::string & version() const
The version of the algorithm.
PropertyList m_properties
const Algorithm * m_algorithm
virtual const std::string & name() const
The identifying name of the algorithm object.
std::string m_algorithm_name
AlgorithmHistory(const Algorithm &alg, const JobHistory *job)
const JobHistory * m_jobHistory
virtual const std::vector< Property * > & getProperties() const
Implementation of IProperty::getProperties.
| AlgorithmHistory::AlgorithmHistory |
( |
const std::string & |
algVersion, |
|
|
const std::string & |
algName, |
|
|
const std::string & |
algType, |
|
|
const PropertyList & |
props, |
|
|
const HistoryList & |
subHists |
|
) |
| |
|
explicit |
Definition at line 52 of file AlgorithmHistory.cpp.
std::string m_algorithm_type
std::string m_algorithm_version
HistoryList m_subalgorithm_histories
PropertyList m_properties
const Algorithm * m_algorithm
std::string m_algorithm_name
const JobHistory * m_jobHistory
| AlgorithmHistory::~AlgorithmHistory |
( |
| ) |
|
|
virtual |
Definition at line 69 of file AlgorithmHistory.cpp.
70 for ( HistoryList::const_iterator
HistoryList m_subalgorithm_histories
| const Algorithm* AlgorithmHistory::algorithm |
( |
| ) |
const |
|
inline |
| const std::string& AlgorithmHistory::algorithm_name |
( |
| ) |
const |
|
inline |
| const std::string& AlgorithmHistory::algorithm_type |
( |
| ) |
const |
|
inline |
| const std::string& AlgorithmHistory::algorithm_version |
( |
| ) |
const |
|
inline |
| const CLID & AlgorithmHistory::classID |
( |
| ) |
|
|
static |
Definition at line 80 of file AlgorithmHistory.cpp.
82 static CLID CLID_AlgorithmHistory = 56809101;
83 return CLID_AlgorithmHistory;
unsigned int CLID
Class ID definition.
| virtual const CLID& AlgorithmHistory::clID |
( |
| ) |
const |
|
inlinevirtual |
Retrieve reference to class definition structure.
Retrieve Pointer to class definition structure.
Reimplemented from HistoryObj.
Definition at line 74 of file AlgorithmHistory.h.
static const CLID & classID()
| void AlgorithmHistory::dump |
( |
std::ostream & |
ost, |
|
|
const bool |
isXML = false, |
|
|
int |
indent = 0 |
|
) |
| const |
|
virtual |
Implements HistoryObj.
Definition at line 90 of file AlgorithmHistory.cpp.
97 ost <<
"Properties: [" << endl;;
98 for ( AlgorithmHistory::PropertyList::const_iterator
108 ost <<
"No subalgorithms.";
110 ost <<
"Subalgorithms: {" << endl;
111 for ( AlgorithmHistory::HistoryList::const_iterator
115 ost <<
"----------" << endl;
117 ost << **iphist << endl;
118 ost <<
"----------" << endl;
128 <<
"\">" << std::endl;
130 for ( AlgorithmHistory::PropertyList::const_iterator
135 ost <<
"<PROPERTY name=\"" << prop.
name()
138 <<
"\">" << std::endl;
143 for ( AlgorithmHistory::HistoryList::const_iterator
146 (*iphist)->dump(ost,isXML,ind+2);
152 ost <<
"</COMPONENT>" << std::endl;
virtual std::string toString() const =0
value -> string
const std::string & name() const
property name
const std::string & documentation() const
property documentation
virtual std::ostream & fillStream(std::ostream &) const
the printout of the property value
const std::string & algorithm_name() const
virtual void indent(std::ostream &, int) const
const PropertyList & properties() const
Property base class allowing Property* collections to be "homogeneous".
static std::string convert_string(const std::string &)
const std::string & algorithm_version() const
const std::string & algorithm_type() const
const HistoryList & subalgorithm_histories() const
| const JobHistory* AlgorithmHistory::jobHistory |
( |
| ) |
const |
|
inline |
| const std::string& AlgorithmHistory::name |
( |
| ) |
const |
|
inlinevirtual |
| const HistoryList& AlgorithmHistory::subalgorithm_histories |
( |
| ) |
const |
|
inline |
| const std::string& AlgorithmHistory::type |
( |
| ) |
const |
|
inlinevirtual |
| const std::string& AlgorithmHistory::version |
( |
| ) |
const |
|
inlinevirtual |
| const Algorithm* AlgorithmHistory::m_algorithm |
|
private |
| std::string AlgorithmHistory::m_algorithm_name |
|
private |
| std::string AlgorithmHistory::m_algorithm_type |
|
private |
| std::string AlgorithmHistory::m_algorithm_version |
|
private |
The documentation for this class was generated from the following files: