|
The Gaudi Framework
v25r4
|
The IProperty is the basic interface for all components which have properties that can be set or get. More...
#include <GaudiKernel/IProperty.h>


Public Member Functions | |
| DeclareInterfaceID (IProperty, 2, 0) | |
| InterfaceID. More... | |
| virtual StatusCode | setProperty (const Property &p)=0 |
| Set the property by property. More... | |
| virtual StatusCode | setProperty (const std::string &s)=0 |
| Set the property by string. More... | |
| virtual StatusCode | setProperty (const std::string &n, const std::string &v)=0 |
| Set the property by std::string. More... | |
| virtual StatusCode | getProperty (Property *p) const =0 |
| Get the property by property. More... | |
| virtual const Property & | getProperty (const std::string &name) const =0 |
| Get the property by name. More... | |
| virtual StatusCode | getProperty (const std::string &n, std::string &v) const =0 |
| Get the property by std::string. More... | |
| virtual const std::vector < Property * > & | getProperties () const =0 |
| Get list of properties. More... | |
Public Member Functions inherited from IInterface | |
| virtual void * | i_cast (const InterfaceID &) const =0 |
| main cast function More... | |
| virtual std::vector< std::string > | getInterfaceNames () const =0 |
| Returns a vector of strings containing the names of all the implemented interfaces. More... | |
| virtual unsigned long | addRef ()=0 |
| Increment the reference count of Interface instance. More... | |
| virtual unsigned long | release ()=0 |
| Release Interface instance. More... | |
| virtual unsigned long | refCount () const =0 |
| Current reference count. More... | |
| virtual StatusCode | queryInterface (const InterfaceID &ti, void **pp)=0 |
| Set the void** to the pointer to the requested interface of the instance. More... | |
| virtual | ~IInterface () |
| Virtual destructor. More... | |
Additional Inherited Members | |
Public Types inherited from IInterface | |
| enum | Status { SUCCESS = 1, NO_INTERFACE, VERSMISMATCH, LAST_ERROR } |
| Return status. More... | |
| typedef Gaudi::InterfaceId < IInterface, 0, 0 > | iid |
| Interface ID. More... | |
| typedef mpl::set1< iid > | ext_iids |
| Extra interfaces. More... | |
Static Public Member Functions inherited from IInterface | |
| static const InterfaceID & | interfaceID () |
| Return an instance of InterfaceID identifying the interface. More... | |
The IProperty is the basic interface for all components which have properties that can be set or get.
Definition at line 22 of file IProperty.h.
| IProperty::DeclareInterfaceID | ( | IProperty | , |
| 2 | , | ||
| 0 | |||
| ) |
|
pure virtual |
Get list of properties.
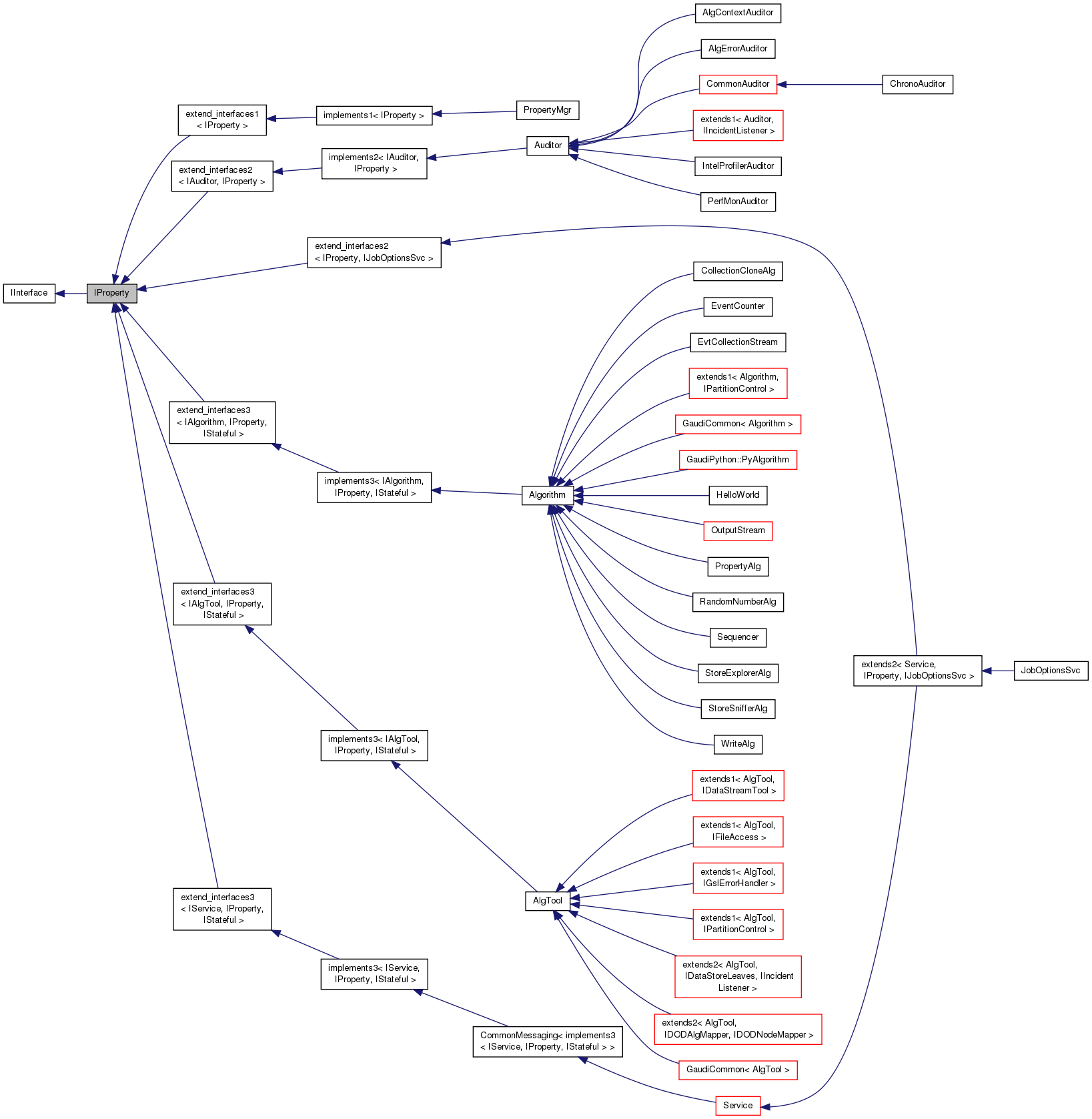
Implemented in Algorithm, Auditor, PropertyMgr, AlgTool, and Service.
|
pure virtual |
Get the property by property.
Implemented in Algorithm, Auditor, PropertyMgr, AlgTool, Service, and JobOptionsSvc.
|
pure virtual |
Get the property by name.
Implemented in Algorithm, Auditor, PropertyMgr, AlgTool, and Service.
|
pure virtual |
Get the property by std::string.
Implemented in Algorithm, Auditor, PropertyMgr, AlgTool, and Service.
|
pure virtual |
Set the property by property.
Implemented in Algorithm, Auditor, PropertyMgr, AlgTool, Service, and JobOptionsSvc.
|
pure virtual |
Set the property by string.
Implemented in Algorithm, Auditor, PropertyMgr, AlgTool, and Service.
|
pure virtual |
Set the property by std::string.
Implemented in Algorithm, Auditor, PropertyMgr, AlgTool, and Service.