The Gaudi Framework
v25r6
Main Page
Related Pages
Modules
Namespaces
Classes
Files
File List
File Members
All
Classes
Namespaces
Files
Functions
Variables
Typedefs
Enumerations
Enumerator
Properties
Friends
Macros
Groups
Pages
Classes
SmartRefBase.h File Reference
#include "
GaudiKernel/StreamBuffer.h
"
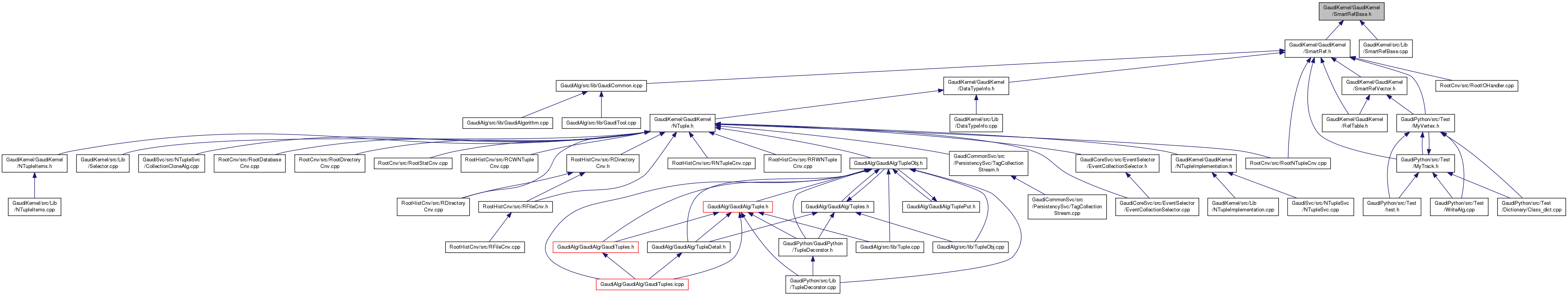
Include dependency graph for SmartRefBase.h:
This graph shows which files directly or indirectly include this file:
Go to the source code of this file.
Classes
class
SmartRefBase
User example objects:
SmartRefBase
.
More...
GaudiKernel
GaudiKernel
SmartRefBase.h
Generated on Tue Dec 9 2014 16:22:13 for The Gaudi Framework by
1.8.7