![]() |
The Gaudi Framework
v25r6p1
|
DataHistory class definition. More...
#include <GaudiKernel/DataHistory.h>


Classes | |
| class | DataHistoryOrder |
Public Member Functions | |
| DataHistory (const CLID &id, const std::string &key, AlgorithmHistory *alg) | |
| ~DataHistory () | |
| virtual const CLID & | clID () const |
| Retrieve reference to class definition structure. More... | |
| std::string | dataKey () const |
| const CLID & | dataClassID () const |
| AlgorithmHistory * | algorithmHistory () const |
| void | dump (std::ostream &, const bool isXML=false, int indent=0) const |
Public Member Functions inherited from HistoryObj | |
| HistoryObj () | |
| virtual | ~HistoryObj () |
Public Member Functions inherited from DataObject | |
| DataObject () | |
| Standard Constructor. More... | |
| DataObject (const DataObject &) | |
| Copy Constructor. More... | |
| virtual | ~DataObject () |
| Standard Destructor. More... | |
| virtual unsigned long | addRef () |
| Add reference to object. More... | |
| virtual unsigned long | release () |
| release reference to object More... | |
| const std::string & | name () const |
| Retreive DataObject name. It is the name when registered in the store. More... | |
| virtual StatusCode | update () |
| Provide empty placeholder for internal object reconfiguration callback. More... | |
| void | setRegistry (IRegistry *pRegistry) |
| Set pointer to Registry. More... | |
| IRegistry * | registry () const |
| Get pointer to Registry. More... | |
| LinkManager * | linkMgr () const |
| Retrieve Link manager. More... | |
| unsigned char | version () const |
| Retrieve version number of this object representation. More... | |
| void | setVersion (unsigned char vsn) |
| Set version number of this object representation. More... | |
| unsigned long | refCount () const |
| Return the refcount. More... | |
| virtual std::ostream & | fillStream (std::ostream &s) const |
| Fill the output stream (ASCII) More... | |
Static Public Member Functions | |
| static const CLID & | classID () |
Static Public Member Functions inherited from HistoryObj | |
| static const CLID & | classID () |
| static std::string | convert_string (const std::string &) |
Static Public Member Functions inherited from DataObject | |
| static const CLID & | classID () |
| Retrieve reference to class definition structure (static access) More... | |
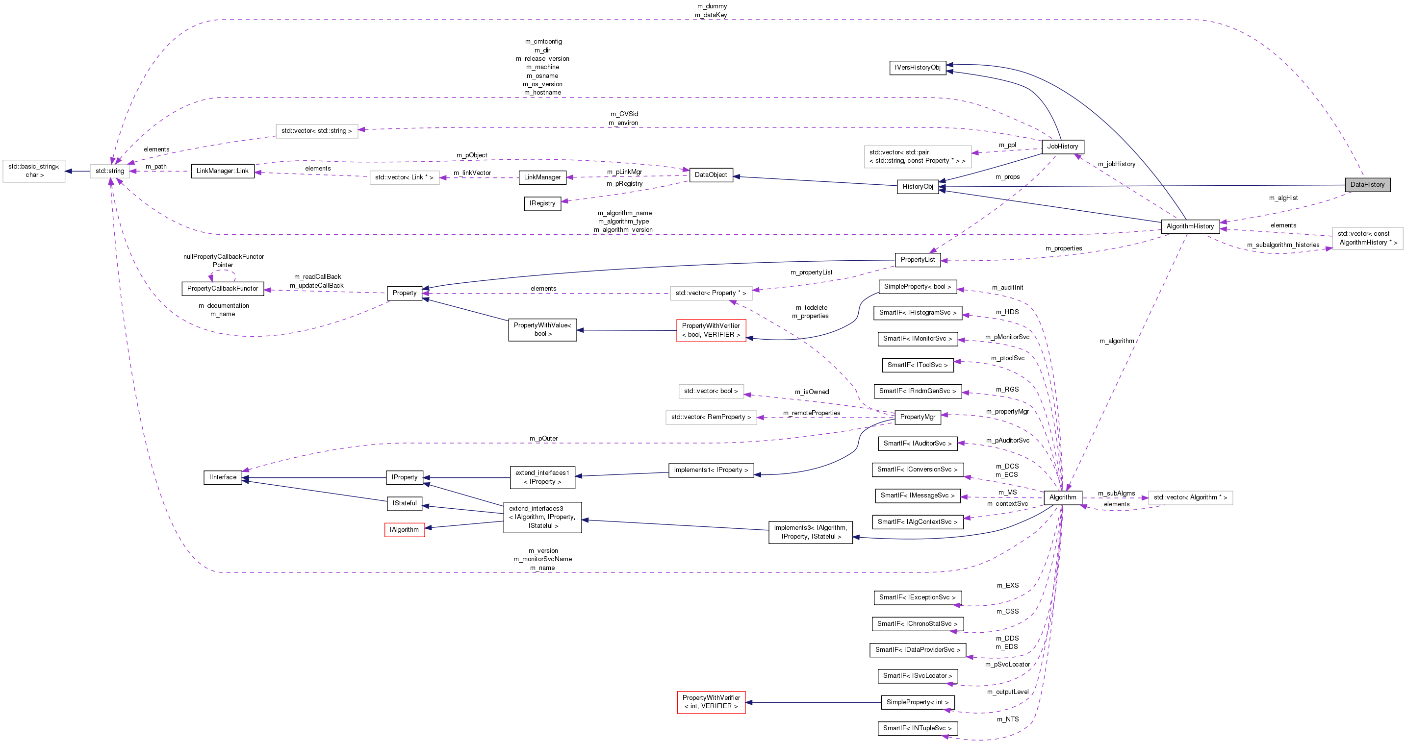
Private Attributes | |
| CLID | m_dataClassID |
| std::string | m_dataKey |
| AlgorithmHistory * | m_algHist |
| std::string | m_dummy |
Additional Inherited Members | |
Protected Member Functions inherited from HistoryObj | |
| virtual void | indent (std::ostream &, int) const |
DataHistory class definition.
Definition at line 25 of file DataHistory.h.
| DataHistory::DataHistory | ( | const CLID & | id, |
| const std::string & | key, | ||
| AlgorithmHistory * | alg | ||
| ) |
Definition at line 27 of file DataHistory.cpp.
|
inline |
Definition at line 58 of file DataHistory.h.
|
inline |
Definition at line 67 of file DataHistory.h.
|
static |
Definition at line 38 of file DataHistory.cpp.
|
inlinevirtual |
Retrieve reference to class definition structure.
Retrieve Pointer to class definition structure.
Reimplemented from HistoryObj.
Definition at line 60 of file DataHistory.h.
|
inline |
Definition at line 65 of file DataHistory.h.
|
inline |
Definition at line 64 of file DataHistory.h.
|
virtual |
Implements HistoryObj.
Definition at line 47 of file DataHistory.cpp.
|
private |
Definition at line 75 of file DataHistory.h.
|
private |
Definition at line 73 of file DataHistory.h.
|
private |
Definition at line 74 of file DataHistory.h.
|
private |
Definition at line 76 of file DataHistory.h.