![]() |
The Gaudi Framework
v25r6p1
|
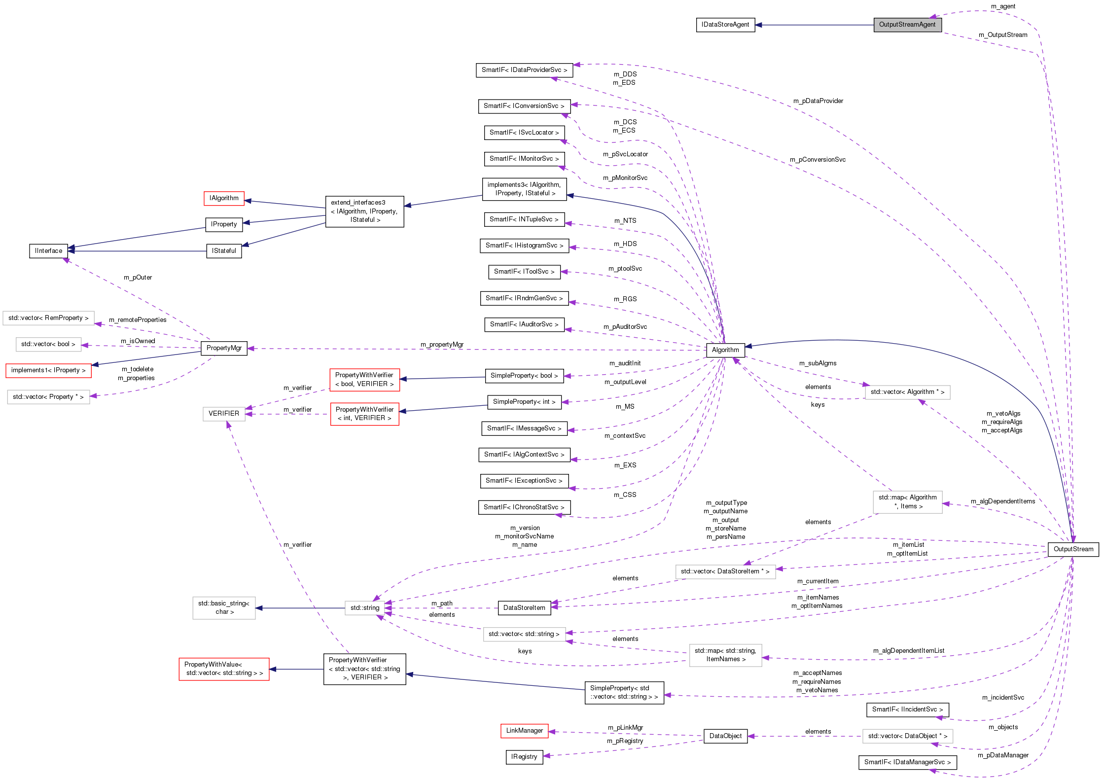
#include <src/PersistencySvc/OutputStreamAgent.h>


Public Member Functions | |
| OutputStreamAgent (OutputStream *OutputStream) | |
| Standard Constructor. More... | |
| virtual | ~OutputStreamAgent () |
| Standard Destructor. More... | |
| virtual bool | analyse (IRegistry *dir, int level) |
| Analysis callback. More... | |
Public Member Functions inherited from IDataStoreAgent | |
| virtual | ~IDataStoreAgent () |
| destructor More... | |
Private Attributes | |
| OutputStream * | m_OutputStream |
| Reference to data writer. More... | |
Definition at line 30 of file OutputStreamAgent.h.
| OutputStreamAgent::OutputStreamAgent | ( | OutputStream * | OutputStream | ) |
Standard Constructor.
Definition at line 22 of file OutputStreamAgent.cpp.
|
virtual |
|
virtual |
Analysis callback.
Implements IDataStoreAgent.
Definition at line 32 of file OutputStreamAgent.cpp.
|
private |
Reference to data writer.
Definition at line 32 of file OutputStreamAgent.h.