![]() |
The Gaudi Framework
v26r0
|
#include <src/NTupleSvc/NTupleSvc.h>


Classes | |
| struct | Connection |
Public Member Functions | |
| virtual StatusCode | initialize () |
| DataSvc overrides: Initialize the service. More... | |
| virtual StatusCode | reinitialize () |
| DataSvc overrides: reinitialize service. More... | |
| virtual StatusCode | finalize () |
| DataSvc overrides: stop the service. More... | |
| virtual IConversionSvc * | getDataLoader (IRegistry *pReg) |
| DataSvc overrides: Retrieve data loader. More... | |
| virtual NTuple::Directory * | createDirectory (DataObject *pParent, const std::string &title) |
| Create Ntuple directory and register it with the data store. More... | |
| virtual NTuple::Directory * | createDirectory (DataObject *pParent, long id) |
| Create Ntuple directory and register it with the data store. More... | |
| virtual NTuple::Directory * | createDirectory (const std::string &dirPath, long id) |
| Create Ntuple directory and register it with the data store. More... | |
| virtual NTuple::Directory * | createDirectory (const std::string &dirPath, const std::string &title) |
| Create Ntuple directory and register it with the data store. More... | |
| virtual NTuple::Directory * | createDirectory (const std::string &fullPath) |
| Create Ntuple directory and register it with the data store. More... | |
| virtual StatusCode | create (const CLID &typ, const std::string &title, NTuple::Tuple *&refpTuple) |
| Create requested N tuple (Hide constructor) More... | |
| virtual NTuple::Tuple * | book (const std::string &fullPath, const CLID &type, const std::string &title) |
| Book Ntuple and register it with the data store. More... | |
| virtual NTuple::Tuple * | book (const std::string &dirPath, const std::string &relPath, const CLID &type, const std::string &title) |
| Book Ntuple and register it with the data store. More... | |
| virtual NTuple::Tuple * | book (const std::string &dirPath, long id, const CLID &type, const std::string &title) |
| Book Ntuple and register it with the data store. More... | |
| virtual NTuple::Tuple * | book (DataObject *pParent, const std::string &relPath, const CLID &type, const std::string &title) |
| Book Ntuple and register it with the data store. More... | |
| virtual NTuple::Tuple * | book (DataObject *pParent, long id, const CLID &type, const std::string &title) |
| Book Ntuple and register it with the data store. More... | |
| virtual NTuple::Tuple * | access (const std::string &fullPath, const std::string &filename) |
| Access N tuple on disk. More... | |
| virtual StatusCode | save (const std::string &fullPath) |
| Save N tuple to disk. Must be called in order to close the ntuple file properly. More... | |
| virtual StatusCode | save (NTuple::Tuple *tuple) |
| Save N tuple to disk. Must be called in order to close the ntuple file properly. More... | |
| virtual StatusCode | save (DataObject *pParent, const std::string &relPath) |
| Save N tuple to disk. Must be called in order to close the ntuple file properly. More... | |
| virtual StatusCode | writeRecord (NTuple::Tuple *tuple) |
| Write single record to N tuple. More... | |
| virtual StatusCode | writeRecord (const std::string &fullPath) |
| Write single record to N tuple. More... | |
| virtual StatusCode | writeRecord (DataObject *pParent, const std::string &relPath) |
| Write single record to N tuple. More... | |
| virtual StatusCode | readRecord (NTuple::Tuple *tuple) |
| Read single record from N tuple. More... | |
| virtual StatusCode | readRecord (const std::string &fullPath) |
| Read single record from N tuple. More... | |
| virtual StatusCode | readRecord (DataObject *pParent, const std::string &relPath) |
| Read single record from N tuple. More... | |
| virtual bool | isConnected (const std::string &identifier) const |
| Check if a datasource is connected. More... | |
| virtual StatusCode | connect (const std::string &ident) |
| Add file to list I/O list. More... | |
| virtual StatusCode | connect (const std::string &ident, std::string &logname) |
| Add file to list I/O list. More... | |
| virtual StatusCode | disconnect (const std::string &nam) |
| Close open connection. More... | |
| virtual StatusCode | disconnectAll () |
| Close all open connections. More... | |
| NTupleSvc (const std::string &name, ISvcLocator *svc) | |
| Standard Constructor. More... | |
| virtual | ~NTupleSvc () |
| Standard Destructor. More... | |
Public Member Functions inherited from extends2< DataSvc, INTupleSvc, IDataSourceMgr > | |
| extends2 (A1 a1, A2 a2, A3 a3) | |
| Templated constructor with 3 arguments. More... | |
| extends2 (A1 a1, A2 a2) | |
| Templated constructor with 2 arguments. More... | |
| extends2 (A1 a1) | |
| Templated constructor with 1 argument. More... | |
| extends2 () | |
| Default constructor. More... | |
| virtual void * | i_cast (const InterfaceID &tid) const |
| Implementation of IInterface::i_cast. More... | |
| virtual StatusCode | queryInterface (const InterfaceID &ti, void **pp) |
| Implementation of IInterface::queryInterface. More... | |
| virtual std::vector< std::string > | getInterfaceNames () const |
| Implementation of IInterface::getInterfaceNames. More... | |
| virtual | ~extends2 () |
| Virtual destructor. More... | |
Public Member Functions inherited from DataSvc | |
| virtual CLID | rootCLID () const |
| IDataManagerSvc: Accessor for root event CLID. More... | |
| virtual std::string | rootName () const |
| IDataManagerSvc: Accessor for root event name. More... | |
| virtual StatusCode | registerAddress (const std::string &fullPath, IOpaqueAddress *pAddress) |
| IDataManagerSvc: Register object address with the data store. More... | |
| virtual StatusCode | registerAddress (DataObject *parentObj, const std::string &objectPath, IOpaqueAddress *pAddress) |
| IDataManagerSvc: Register object address with the data store. More... | |
| virtual StatusCode | registerAddress (IRegistry *parentObj, const std::string &objectPath, IOpaqueAddress *pAddress) |
| IDataManagerSvc: Register object address with the data store. More... | |
| virtual StatusCode | unregisterAddress (const std::string &fullPath) |
| IDataManagerSvc: Unregister object address from the data store. More... | |
| virtual StatusCode | unregisterAddress (DataObject *pParent, const std::string &objPath) |
| IDataManagerSvc: Unregister object address from the data store. More... | |
| virtual StatusCode | unregisterAddress (IRegistry *pParent, const std::string &objPath) |
| IDataManagerSvc: Unregister object address from the data store. More... | |
| virtual StatusCode | objectLeaves (const DataObject *pObject, std::vector< IRegistry * > &refLeaves) |
| IDataManagerSvc: Explore the object store: retrieve all leaves attached to the object. More... | |
| virtual StatusCode | objectLeaves (const IRegistry *pRegistry, std::vector< IRegistry * > &refLeaves) |
| IDataManagerSvc: Explore the object store: retrieve all leaves attached to the object. More... | |
| virtual StatusCode | objectParent (const DataObject *pObject, IRegistry *&refpParent) |
| IDataManagerSvc: Explore the object store: retrieve the object's parent. More... | |
| virtual StatusCode | objectParent (const IRegistry *pRegistry, IRegistry *&refpParent) |
| IDataManagerSvc: Explore the object store: retrieve the object's parent. More... | |
| virtual StatusCode | clearSubTree (const std::string &sub_tree_path) |
| IDataManagerSvc: Remove all data objects below the sub tree identified by its full path name. More... | |
| virtual StatusCode | clearSubTree (DataObject *pObject) |
| IDataManagerSvc: Remove all data objects below the sub tree identified by the object. More... | |
| virtual StatusCode | clearStore () |
| IDataManagerSvc: Remove all data objects in the data store. More... | |
| virtual StatusCode | traverseSubTree (const std::string &sub_tree_path, IDataStoreAgent *pAgent) |
| IDataManagerSvc: Analyze by traversing all data objects below the sub tree identified by its full path name. More... | |
| virtual StatusCode | traverseSubTree (DataObject *pObject, IDataStoreAgent *pAgent) |
| IDataManagerSvc: Analyze by traversing all data objects below the sub tree. More... | |
| virtual StatusCode | traverseTree (IDataStoreAgent *pAgent) |
| IDataManagerSvc: Analyze by traversing all data objects in the data store. More... | |
| virtual StatusCode | setRoot (const std::string &root_name, DataObject *pRootObj) |
| Initialize data store for new event by giving new event path and root object. More... | |
| virtual StatusCode | i_setRoot (const std::string &root_name, DataObject *pRootObj) |
| Initialize data store for new event by giving new event path and root object. More... | |
| virtual StatusCode | setRoot (const std::string &root_path, IOpaqueAddress *pRootAddr) |
| Initialize data store for new event by giving new event path and address of root object. More... | |
| virtual StatusCode | i_setRoot (const std::string &root_path, IOpaqueAddress *pRootAddr) |
| Initialize data store for new event by giving new event path and address of root object. More... | |
| virtual StatusCode | setDataLoader (IConversionSvc *svc) |
| IDataManagerSvc: IDataManagerSvc: Pass a default data loader to the service. More... | |
| virtual StatusCode | addPreLoadItem (const DataStoreItem &item) |
| Add an item to the preload list. More... | |
| virtual StatusCode | addPreLoadItem (const std::string &itemPath) |
| Add an item to the preload list. More... | |
| virtual StatusCode | removePreLoadItem (const DataStoreItem &item) |
| Remove an item from the preload list. More... | |
| virtual StatusCode | removePreLoadItem (const std::string &itemPath) |
| Add an item to the preload list. More... | |
| virtual StatusCode | resetPreLoad () |
| Clear the preload list. More... | |
| virtual StatusCode | preLoad (int depth, int load_depth, DataObject *pObject) |
| Execute one level of preloading and recursively load until the final level is reached. More... | |
| virtual StatusCode | preLoad () |
| load all preload items of the list More... | |
| virtual StatusCode | registerObject (const std::string &fullPath, DataObject *pObject) |
| Register object with the data store. More... | |
| virtual StatusCode | registerObject (const std::string &parentPath, const std::string &objPath, DataObject *pObject) |
| Register object with the data store. More... | |
| virtual StatusCode | registerObject (const std::string &parentPath, int item, DataObject *pObject) |
| Register object with the data store. More... | |
| virtual StatusCode | registerObject (DataObject *parentObj, const std::string &objPath, DataObject *pObject) |
| Register object with the data store. More... | |
| virtual StatusCode | registerObject (DataObject *parentObj, int item, DataObject *pObject) |
| Register object with the data store. More... | |
| virtual StatusCode | unregisterObject (const std::string &fullPath) |
| Unregister object from the data store. More... | |
| virtual StatusCode | unregisterObject (const std::string &parentPath, const std::string &objectPath) |
| Unregister object from the data store. More... | |
| virtual StatusCode | unregisterObject (const std::string &parentPath, int item) |
| Unregister object from the data store. More... | |
| virtual StatusCode | unregisterObject (DataObject *pObject) |
| Unregister object from the data store. More... | |
| virtual StatusCode | unregisterObject (DataObject *pObject, const std::string &objectPath) |
| Unregister object from the data store. More... | |
| virtual StatusCode | unregisterObject (DataObject *pObject, int item) |
| Unregister object from the data store. More... | |
| virtual StatusCode | retrieveObject (IRegistry *pDirectory, const std::string &path, DataObject *&pObject) |
| Retrieve object from data store. More... | |
| virtual StatusCode | retrieveObject (const std::string &fullPath, DataObject *&pObject) |
| Retrieve object identified by its full path from the data store. More... | |
| virtual StatusCode | retrieveObject (const std::string &parentPath, const std::string &objPath, DataObject *&pObject) |
| Retrieve object from data store. More... | |
| virtual StatusCode | retrieveObject (const std::string &parentPath, int item, DataObject *&pObject) |
| Retrieve object from data store. More... | |
| virtual StatusCode | retrieveObject (DataObject *parentObj, const std::string &objPath, DataObject *&pObject) |
| Retrieve object from data store. More... | |
| virtual StatusCode | retrieveObject (DataObject *parentObj, int item, DataObject *&pObject) |
| Retrieve object from data store. More... | |
| virtual StatusCode | findObject (const std::string &fullPath, DataObject *&pObject) |
| Find object identified by its full path in the data store. More... | |
| virtual StatusCode | findObject (IRegistry *pDirectory, const std::string &path, DataObject *&pObject) |
| Find object identified by its full path in the data store. More... | |
| virtual StatusCode | findObject (const std::string &parentPath, const std::string &objPath, DataObject *&pObject) |
| Find object in the data store. More... | |
| virtual StatusCode | findObject (const std::string &parentPath, int item, DataObject *&pObject) |
| Find object in the data store. More... | |
| virtual StatusCode | findObject (DataObject *parentObj, const std::string &objPath, DataObject *&pObject) |
| Find object in the data store. More... | |
| virtual StatusCode | findObject (DataObject *parentObj, int item, DataObject *&pObject) |
| Find object in the data store. More... | |
| virtual StatusCode | linkObject (IRegistry *from, const std::string &objPath, DataObject *to) |
| Add a link to another object. More... | |
| virtual StatusCode | linkObject (const std::string &fromPath, const std::string &objPath, DataObject *to) |
| Add a link to another object. More... | |
| virtual StatusCode | linkObject (DataObject *from, const std::string &objPath, DataObject *to) |
| Add a link to another object. More... | |
| virtual StatusCode | linkObject (const std::string &fullPath, DataObject *to) |
| Add a link to another object. More... | |
| virtual StatusCode | unlinkObject (IRegistry *from, const std::string &objPath) |
| Remove a link to another object. More... | |
| virtual StatusCode | unlinkObject (const std::string &fromPath, const std::string &objPath) |
| Remove a link to another object. More... | |
| virtual StatusCode | unlinkObject (DataObject *fromObj, const std::string &objPath) |
| Remove a link to another object. More... | |
| virtual StatusCode | unlinkObject (const std::string &fullPath) |
| Remove a link to another object. More... | |
| virtual StatusCode | updateObject (IRegistry *pDirectory) |
| Update object identified by its directory entry. More... | |
| virtual StatusCode | updateObject (const std::string &updatePath) |
| Update object. More... | |
| virtual StatusCode | updateObject (DataObject *toUpdate) |
| Update object. More... | |
| virtual StatusCode | updateObject (const std::string &parentPath, const std::string &updatePath) |
| Update object. More... | |
| virtual StatusCode | updateObject (DataObject *pParent, const std::string &updatePath) |
| Update object. More... | |
| DataSvc (const std::string &name, ISvcLocator *svc) | |
| Standard Constructor. More... | |
| virtual | ~DataSvc () |
| Standard Destructor. More... | |
Public Member Functions inherited from extends2< Service, IDataProviderSvc, IDataManagerSvc > | |
| extends2 (A1 a1, A2 a2, A3 a3) | |
| Templated constructor with 3 arguments. More... | |
| extends2 (A1 a1, A2 a2) | |
| Templated constructor with 2 arguments. More... | |
| extends2 (A1 a1) | |
| Templated constructor with 1 argument. More... | |
| extends2 () | |
| Default constructor. More... | |
Public Member Functions inherited from Service | |
| virtual unsigned long | release () |
| Release Interface instance. More... | |
| virtual const std::string & | name () const |
| Retrieve name of the service. More... | |
| virtual StatusCode | configure () |
| Configuration (from OFFLINE to CONFIGURED). More... | |
| virtual StatusCode | start () |
| Start (from INITIALIZED to RUNNING). More... | |
| virtual StatusCode | stop () |
| Stop (from RUNNING to INITIALIZED). More... | |
| virtual StatusCode | terminate () |
| Initialization (from CONFIGURED to OFFLINE). More... | |
| virtual Gaudi::StateMachine::State | FSMState () const |
| Get the current state. More... | |
| virtual Gaudi::StateMachine::State | targetFSMState () const |
| When we are in the middle of a transition, get the state where the transition is leading us. More... | |
| virtual StatusCode | restart () |
| Initialization (from RUNNING to RUNNING, via INITIALIZED). More... | |
| virtual StatusCode | sysInitialize () |
| Initialize Service. More... | |
| virtual StatusCode | sysStart () |
| Initialize Service. More... | |
| virtual StatusCode | sysStop () |
| Initialize Service. More... | |
| virtual StatusCode | sysFinalize () |
| Finalize Service. More... | |
| virtual StatusCode | sysReinitialize () |
| Re-initialize the Service. More... | |
| virtual StatusCode | sysRestart () |
| Re-initialize the Service. More... | |
| virtual StatusCode | setProperty (const Property &p) |
| Set the property by property. More... | |
| virtual StatusCode | setProperty (const std::string &s) |
| Set the property by string. More... | |
| virtual StatusCode | setProperty (const std::string &n, const std::string &v) |
| Set the property by std::string. More... | |
| virtual StatusCode | getProperty (Property *p) const |
| Get the property by property. More... | |
| virtual const Property & | getProperty (const std::string &name) const |
| Get the property by name. More... | |
| virtual StatusCode | getProperty (const std::string &n, std::string &v) const |
| Get the property by std::string. More... | |
| virtual const std::vector < Property * > & | getProperties () const |
| Get list of properties. More... | |
| template<class TYPE > | |
| StatusCode | setProperty (const std::string &name, const TYPE &value) |
| set the property form the value More... | |
| Service (const std::string &name, ISvcLocator *svcloc) | |
| Standard Constructor. More... | |
| SmartIF< ISvcLocator > & | serviceLocator () const |
| Retrieve pointer to service locator. More... | |
| StatusCode | setProperties () |
| Method for setting declared properties to the values specified for the job. More... | |
| template<class T > | |
| StatusCode | service (const std::string &name, const T *&psvc, bool createIf=true) const |
| Access a service by name, creating it if it doesn't already exist. More... | |
| template<class T > | |
| StatusCode | service (const std::string &name, T *&psvc, bool createIf=true) const |
| template<class T > | |
| StatusCode | service (const std::string &svcType, const std::string &svcName, T *&psvc) const |
| Access a service by name and type, creating it if it doesn't already exist. More... | |
| template<class T > | |
| Property * | declareProperty (const std::string &name, T &property, const std::string &doc="none") const |
| Declare the named property. More... | |
| Property * | declareRemoteProperty (const std::string &name, IProperty *rsvc, const std::string &rname="") const |
| Declare remote named properties. More... | |
| SmartIF< IAuditorSvc > & | auditorSvc () const |
| The standard auditor service.May not be invoked before sysInitialize() has been invoked. More... | |
Public Member Functions inherited from CommonMessaging< implements3< IService, IProperty, IStateful > > | |
| CommonMessaging (const A1 &a1, const A2 &a2, const A3 &a3) | |
| Templated constructor with 3 arguments. More... | |
| CommonMessaging (const A1 &a1, const A2 &a2) | |
| Templated constructor with 2 arguments. More... | |
| CommonMessaging (const A1 &a1) | |
| Templated constructor with 1 argument. More... | |
| CommonMessaging () | |
| Default constructor. More... | |
| virtual | ~CommonMessaging () |
| Virtual destructor. More... | |
| SmartIF< IMessageSvc > & | msgSvc () const |
| The standard message service. More... | |
| MsgStream & | msgStream () const |
| Return an uninitialized MsgStream. More... | |
| MsgStream & | msgStream (const MSG::Level level) const |
| Predefined configurable message stream for the efficient printouts. More... | |
| MsgStream & | always () const |
| shortcut for the method msgStream(MSG::ALWAYS) More... | |
| MsgStream & | fatal () const |
| shortcut for the method msgStream(MSG::FATAL) More... | |
| MsgStream & | err () const |
| shortcut for the method msgStream(MSG::ERROR) More... | |
| MsgStream & | error () const |
| shortcut for the method msgStream(MSG::ERROR) More... | |
| MsgStream & | warning () const |
| shortcut for the method msgStream(MSG::WARNING) More... | |
| MsgStream & | info () const |
| shortcut for the method msgStream(MSG::INFO) More... | |
| MsgStream & | debug () const |
| shortcut for the method msgStream(MSG::DEBUG) More... | |
| MsgStream & | verbose () const |
| shortcut for the method msgStream(MSG::VERBOSE) More... | |
| MsgStream & | msg () const |
| shortcut for the method msgStream(MSG::INFO) More... | |
| MSG::Level | msgLevel () const |
| get the output level from the embedded MsgStream More... | |
| bool | msgLevel (MSG::Level lvl) const |
| get the output level from the embedded MsgStream More... | |
Public Member Functions inherited from extend_interfaces3< IService, IProperty, IStateful > | |
| virtual | ~extend_interfaces3 () |
| Virtual destructor. More... | |
Public Member Functions inherited from IService | |
| DeclareInterfaceID (IService, 3, 0) | |
| InterfaceID. More... | |
| virtual | ~IService () |
| virtual destructor More... | |
Public Member Functions inherited from INamedInterface | |
| DeclareInterfaceID (INamedInterface, 1, 0) | |
| InterfaceID. More... | |
| virtual | ~INamedInterface () |
| Virtual destructor (always needed for abstract classes). More... | |
Public Member Functions inherited from IInterface | |
| virtual unsigned long | addRef ()=0 |
| Increment the reference count of Interface instance. More... | |
| virtual unsigned long | refCount () const =0 |
| Current reference count. More... | |
| virtual | ~IInterface () |
| Virtual destructor. More... | |
Public Member Functions inherited from IProperty | |
| DeclareInterfaceID (IProperty, 2, 0) | |
| InterfaceID. More... | |
Public Member Functions inherited from IStateful | |
| DeclareInterfaceID (IStateful, 1, 0) | |
| InterfaceID. More... | |
| virtual | ~IStateful () |
Public Member Functions inherited from extend_interfaces2< IDataProviderSvc, IDataManagerSvc > | |
| virtual | ~extend_interfaces2 () |
| Virtual destructor. More... | |
Public Member Functions inherited from IDataProviderSvc | |
| DeclareInterfaceID (IDataProviderSvc, 3, 0) | |
| InterfaceID. More... | |
| virtual | ~IDataProviderSvc () |
| virtual destructor More... | |
Public Member Functions inherited from IDataManagerSvc | |
| DeclareInterfaceID (IDataManagerSvc, 2, 0) | |
| InterfaceID. More... | |
Public Member Functions inherited from extend_interfaces2< INTupleSvc, IDataSourceMgr > | |
| virtual | ~extend_interfaces2 () |
| Virtual destructor. More... | |
Public Member Functions inherited from INTupleSvc | |
| DeclareInterfaceID (INTupleSvc, 2, 0) | |
| InterfaceID. More... | |
| virtual | ~INTupleSvc () |
| virtual destructor More... | |
Public Member Functions inherited from IDataSourceMgr | |
| DeclareInterfaceID (IDataSourceMgr, 2, 0) | |
| InterfaceID. More... | |
Protected Types | |
| typedef std::vector< std::string > | DBaseEntries |
| typedef std::map< std::string, Connection > | Connections |
| typedef std::pair< std::string, std::string > | Prop |
Protected Member Functions | |
| StatusCode | createService (const std::string &nam, const std::string &typ, const std::vector< Prop > &props, IConversionSvc *&pSvc) |
| Create conversion service. More... | |
| void | releaseConnection (Connection &c) |
| Finalize single service. More... | |
| StatusCode | attachTuple (const std::string &filename, const std::string &logname, const char typ, const long t) |
| Attach output/input file. More... | |
| StatusCode | updateDirectories () |
| Update directory data. More... | |
Protected Member Functions inherited from DataSvc | |
| bool | checkRoot () |
| Check if root path is valid. More... | |
| virtual DataObject * | createDefaultObject () const |
| Create default objects in case forced creation of leaves is requested. More... | |
| virtual StatusCode | loadObject (IRegistry *pNode) |
| Invoke Persistency service to create transient object from its persistent representation. More... | |
| virtual StatusCode | loadObject (IConversionSvc *pLoader, IRegistry *pNode) |
| Invoke Persistency service to create transient object from its persistent representation. More... | |
| StatusCode | retrieveEntry (DataSvcHelpers::RegistryEntry *pNode, const std::string &path, DataSvcHelpers::RegistryEntry *&pEntry) |
| Retrieve registry entry from store. More... | |
| DataObject * | handleDataFault (IRegistry *pReg, const std::string &path="") |
| Invoke data fault handling if enabled. More... | |
Protected Member Functions inherited from Service | |
| virtual | ~Service () |
| Standard Destructor. More... | |
| int | outputLevel () const |
get the Service's output level More... | |
Protected Member Functions inherited from CommonMessaging< implements3< IService, IProperty, IStateful > > | |
| void | updateMsgStreamOutputLevel (int level) |
| Update the output level of the cached MsgStream. More... | |
Protected Attributes | |
| DBaseEntries | m_output |
| Output streams. More... | |
| DBaseEntries | m_input |
| Input streams. More... | |
| Connections | m_connections |
| Container of connection points. More... | |
Protected Attributes inherited from DataSvc | |
| CLID | m_rootCLID |
| Integer Property corresponding to CLID of root entry. More... | |
| std::string | m_rootName |
| Name of root event. More... | |
| IConversionSvc * | m_dataLoader |
| Pointer to data loader service. More... | |
| IIncidentSvc * | m_incidentSvc |
| Pointer to incident service. More... | |
| LoadItems | m_preLoads |
| Items to be pre-loaded. More... | |
| bool | m_forceLeaves |
| Allow forced creation of default leaves on registerObject. More... | |
| bool | m_enableAccessHdlr |
| Flag to enable interrupts on data access requests. More... | |
| bool | m_enableFaultHdlr |
| Flag to enable interrupts on data creation requests. More... | |
| DataSvcHelpers::RegistryEntry * | m_root |
| Pointer to root entry. More... | |
| DataSvcHelpers::InhibitMap * | m_inhibitMap |
| Map with object paths to be inhibited from loading. More... | |
| std::vector< std::string > | m_inhibitPathes |
| Property for the inhibited leaves. More... | |
| std::string | m_accessName |
| Name of the data access incident. More... | |
| std::string | m_faultName |
| Name of the data fault incident. More... | |
Protected Attributes inherited from Service | |
| IntegerProperty | m_outputLevel |
| Service output level. More... | |
| Gaudi::StateMachine::State | m_state |
| Service state. More... | |
| Gaudi::StateMachine::State | m_targetState |
| Service state. More... | |
Protected Attributes inherited from CommonMessaging< implements3< IService, IProperty, IStateful > > | |
| SmartIF< IMessageSvc > | m_msgsvc |
| Pointer to the message service;. More... | |
| std::auto_ptr< MsgStream > | m_msgStream |
| The predefined message stream. More... | |
| bool | m_streamWithService |
| Flag to create a new MsgStream if it was created without the message service. More... | |
Additional Inherited Members | |
Public Types inherited from extends2< DataSvc, INTupleSvc, IDataSourceMgr > | |
| typedef extends2 | base_class |
| Typedef to this class. More... | |
| typedef extend_interfaces2 < INTupleSvc, IDataSourceMgr > | extend_interfaces_base |
| Typedef to the base of this class. More... | |
| typedef extend_interfaces_base::ext_iids | interfaces |
| MPL set of all the implemented interfaces. More... | |
Public Types inherited from DataSvc | |
| typedef std::vector < DataStoreItem > | LoadItems |
| Define set of load items. More... | |
Public Types inherited from extends2< Service, IDataProviderSvc, IDataManagerSvc > | |
| typedef extends2 | base_class |
| Typedef to this class. More... | |
| typedef extend_interfaces2 < IDataProviderSvc, IDataManagerSvc > | extend_interfaces_base |
| Typedef to the base of this class. More... | |
| typedef extend_interfaces_base::ext_iids | interfaces |
| MPL set of all the implemented interfaces. More... | |
Public Types inherited from Service | |
| typedef Gaudi::PluginService::Factory < IService *, const std::string &, ISvcLocator * > | Factory |
Public Types inherited from CommonMessaging< implements3< IService, IProperty, IStateful > > | |
| typedef CommonMessaging | base_class |
Public Types inherited from implements3< IService, IProperty, IStateful > | |
| typedef implements3 | base_class |
| Typedef to this class. More... | |
| typedef extend_interfaces3 < IService, IProperty, IStateful > | extend_interfaces_base |
| Typedef to the base of this class. More... | |
| typedef extend_interfaces_base::ext_iids | interfaces |
| MPL set of all the implemented interfaces. More... | |
Public Types inherited from extend_interfaces3< IService, IProperty, IStateful > | |
| typedef mpl::fold< typename IService::iid::iids::type, typename mpl::fold< typename IProperty::iid::iids::type, typename IStateful::iid::iids::type, mpl::insert< mpl::_1, mpl::_2 > >::type, mpl::insert< mpl::_1, mpl::_2 > >::type | ext_iids |
| MPL set of interfaces extended by this one. More... | |
Public Types inherited from IInterface | |
| enum | Status { SUCCESS = 1, NO_INTERFACE, VERSMISMATCH, LAST_ERROR } |
| Return status. More... | |
| typedef Gaudi::InterfaceId < IInterface, 0, 0 > | iid |
| Interface ID. More... | |
| typedef mpl::set1< iid > | ext_iids |
| Extra interfaces. More... | |
Public Types inherited from extend_interfaces2< IDataProviderSvc, IDataManagerSvc > | |
| typedef mpl::fold< typename IDataProviderSvc::iid::iids::type, typename IDataManagerSvc::iid::iids::type, mpl::insert< mpl::_1, mpl::_2 > >::type | ext_iids |
| MPL set of interfaces extended by this one. More... | |
Public Types inherited from IDataProviderSvc | |
| enum | { SEPARATOR = '/' } |
| enum | Status { IDataProviderSvc_NO_ERROR = 1, DOUBL_OBJ_PATH, INVALID_OBJ_PATH, INVALID_ROOT, INVALID_OBJECT, INVALID_PARENT, OBJ_NOT_LOADED, NO_DATA_LOADER, INVALID_OBJ_ADDR, DIR_NOT_EMPTY, NO_MORE_LEVELS, NO_ACCESS, LAST } |
| Status code definitions. More... | |
Public Types inherited from extend_interfaces2< INTupleSvc, IDataSourceMgr > | |
| typedef mpl::fold< typename INTupleSvc::iid::iids::type, typename IDataSourceMgr::iid::iids::type, mpl::insert< mpl::_1, mpl::_2 > >::type | ext_iids |
| MPL set of interfaces extended by this one. More... | |
Static Public Member Functions inherited from IInterface | |
| static const InterfaceID & | interfaceID () |
| Return an instance of InterfaceID identifying the interface. More... | |
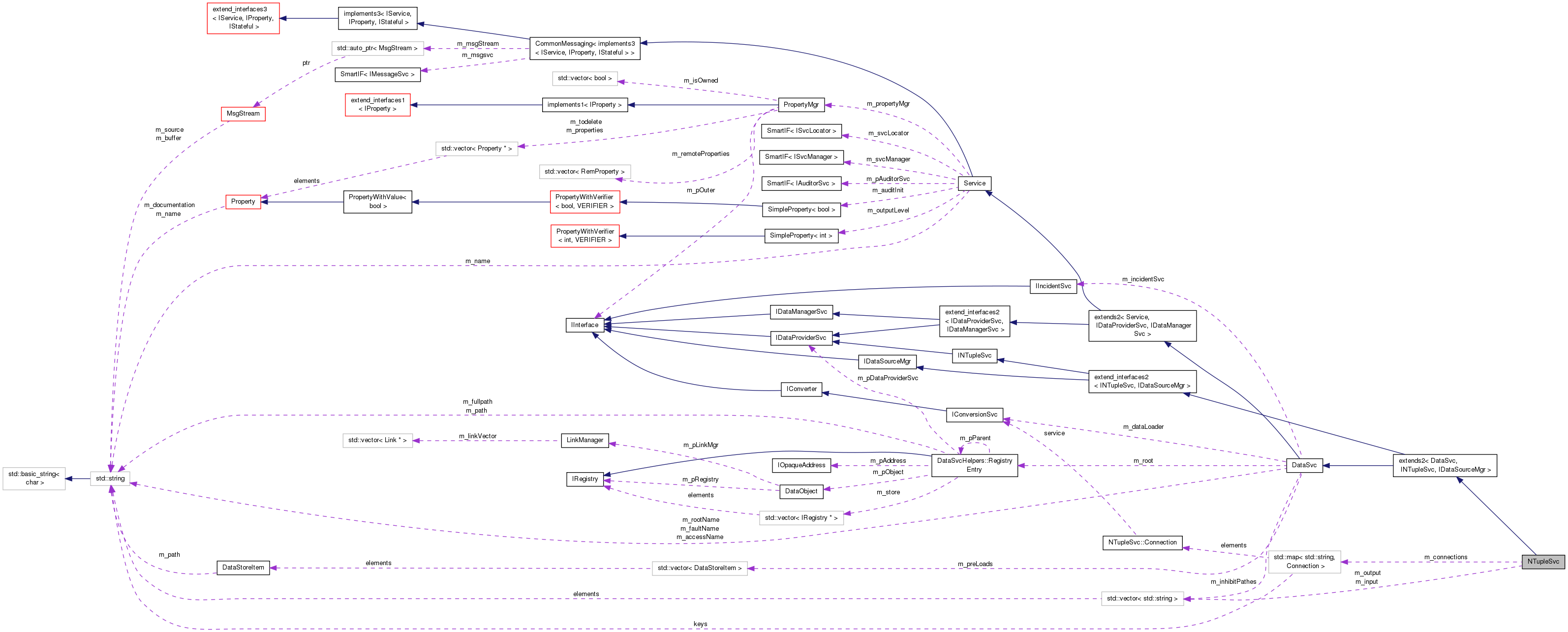
NTuple service.
See the Interface definition files for more detailed documentation of the implementing class. Base class: Gaudi/DataSvc/DataSvc.h Generic N tuple service interface: Gaudi/Interfaces/INTupleSvc.h Generic IAddressCreator interface: Gaudi/Interfaces/IAddressCreator.h Generic IConversionSvc interface: Gaudi/Interfaces/IConversionSvc.h
Definition at line 25 of file NTupleSvc.h.
|
protected |
Definition at line 35 of file NTupleSvc.h.
|
protected |
Definition at line 34 of file NTupleSvc.h.
|
protected |
Definition at line 36 of file NTupleSvc.h.
| NTupleSvc::NTupleSvc | ( | const std::string & | name, |
| ISvcLocator * | svc | ||
| ) |
Standard Constructor.
Definition at line 62 of file NTupleSvc.cpp.
|
virtual |
|
virtual |
Access N tuple on disk.
Implements INTupleSvc.
Definition at line 561 of file NTupleSvc.cpp.
|
protected |
Attach output/input file.
Definition at line 494 of file NTupleSvc.cpp.
|
virtual |
Book Ntuple and register it with the data store.
Implements INTupleSvc.
Definition at line 387 of file NTupleSvc.cpp.
|
virtual |
Book Ntuple and register it with the data store.
Implements INTupleSvc.
Definition at line 421 of file NTupleSvc.cpp.
|
virtual |
Book Ntuple and register it with the data store.
Implements INTupleSvc.
Definition at line 429 of file NTupleSvc.cpp.
|
virtual |
Book Ntuple and register it with the data store.
Implements INTupleSvc.
Definition at line 434 of file NTupleSvc.cpp.
|
virtual |
Book Ntuple and register it with the data store.
Implements INTupleSvc.
Definition at line 454 of file NTupleSvc.cpp.
|
virtual |
Add file to list I/O list.
Implements IDataSourceMgr.
Definition at line 225 of file NTupleSvc.cpp.
|
virtual |
Add file to list I/O list.
Implements IDataSourceMgr.
Reimplemented in TagCollectionSvc.
Definition at line 230 of file NTupleSvc.cpp.
|
virtual |
Create requested N tuple (Hide constructor)
Eventually allow loading through factory?
Implements INTupleSvc.
Definition at line 366 of file NTupleSvc.cpp.
|
virtual |
Create Ntuple directory and register it with the data store.
Implements INTupleSvc.
Definition at line 462 of file NTupleSvc.cpp.
|
virtual |
Create Ntuple directory and register it with the data store.
Implements INTupleSvc.
Definition at line 477 of file NTupleSvc.cpp.
|
virtual |
Create Ntuple directory and register it with the data store.
Implements INTupleSvc.
Definition at line 482 of file NTupleSvc.cpp.
|
virtual |
Create Ntuple directory and register it with the data store.
Implements INTupleSvc.
Definition at line 487 of file NTupleSvc.cpp.
|
virtual |
Create Ntuple directory and register it with the data store.
Implements INTupleSvc.
Definition at line 518 of file NTupleSvc.cpp.
|
protected |
Create conversion service.
CGL: set the storage type
Definition at line 294 of file NTupleSvc.cpp.
|
virtual |
Close open connection.
Implements IDataSourceMgr.
Definition at line 197 of file NTupleSvc.cpp.
|
virtual |
Close all open connections.
Implements IDataSourceMgr.
Definition at line 208 of file NTupleSvc.cpp.
|
virtual |
DataSvc overrides: stop the service.
stop the service.
Reimplemented from DataSvc.
Reimplemented in TagCollectionSvc.
Definition at line 217 of file NTupleSvc.cpp.
|
virtual |
DataSvc overrides: Retrieve data loader.
DataSvc override: Retrieve data loader.
Reimplemented from DataSvc.
Definition at line 113 of file NTupleSvc.cpp.
|
virtual |
DataSvc overrides: Initialize the service.
Initialize the service.
Reimplemented from DataSvc.
Reimplemented in TagCollectionSvc.
Definition at line 76 of file NTupleSvc.cpp.
|
virtual |
Check if a datasource is connected.
Implements IDataSourceMgr.
Definition at line 107 of file NTupleSvc.cpp.
|
virtual |
Read single record from N tuple.
Implements INTupleSvc.
Definition at line 659 of file NTupleSvc.cpp.
|
virtual |
Read single record from N tuple.
Implements INTupleSvc.
Definition at line 688 of file NTupleSvc.cpp.
|
virtual |
Read single record from N tuple.
Implements INTupleSvc.
Definition at line 698 of file NTupleSvc.cpp.
|
virtual |
DataSvc overrides: reinitialize service.
Initialize the service.
Reimplemented from DataSvc.
Definition at line 102 of file NTupleSvc.cpp.
|
protected |
|
virtual |
Save N tuple to disk. Must be called in order to close the ntuple file properly.
Implements INTupleSvc.
Definition at line 567 of file NTupleSvc.cpp.
|
virtual |
Save N tuple to disk. Must be called in order to close the ntuple file properly.
Implements INTupleSvc.
Definition at line 578 of file NTupleSvc.cpp.
|
virtual |
Save N tuple to disk. Must be called in order to close the ntuple file properly.
Implements INTupleSvc.
Definition at line 601 of file NTupleSvc.cpp.
|
protected |
Update directory data.
Definition at line 127 of file NTupleSvc.cpp.
|
virtual |
Write single record to N tuple.
Implements INTupleSvc.
Definition at line 611 of file NTupleSvc.cpp.
|
virtual |
Write single record to N tuple.
Implements INTupleSvc.
Definition at line 639 of file NTupleSvc.cpp.
|
virtual |
Write single record to N tuple.
Implements INTupleSvc.
Definition at line 649 of file NTupleSvc.cpp.
|
protected |
Container of connection points.
Definition at line 127 of file NTupleSvc.h.
|
protected |
Input streams.
Definition at line 125 of file NTupleSvc.h.
|
protected |
Output streams.
Definition at line 123 of file NTupleSvc.h.