![]() |
The Gaudi Framework
v26r1
|
Common base class for all histograms Use is solely functional to minimize dynamic_casts inside HistogramSvc. More...
#include <HistogramSvc/HistogramBase.h>

Public Member Functions | |
| virtual TObject * | representation () const =0 |
| ROOT object implementation. | |
| virtual void | adoptRepresentation (TObject *rep)=0 |
| Adopt ROOT histogram representation. | |
| virtual std::ostream & | print (std::ostream &s) const =0 |
| Print histogram to output stream. | |
| virtual std::ostream & | write (std::ostream &s) const =0 |
| Write (binary) histogram to output stream. | |
| virtual int | write (const char *file_name) const =0 |
| Write (binary) histogram to file. | |
| virtual | ~HistogramBase () |
| virtual TObject * | representation () const =0 |
| ROOT object implementation. | |
| virtual void | adoptRepresentation (TObject *rep)=0 |
| Adopt ROOT histogram representation. | |
| virtual std::ostream & | print (std::ostream &s) const =0 |
| Print histogram to output stream. | |
| virtual std::ostream & | write (std::ostream &s) const =0 |
| Write (binary) histogram to output stream. | |
| virtual int | write (const char *file_name) const =0 |
| Write (binary) histogram to file. | |
| virtual | ~HistogramBase () |
Common base class for all histograms Use is solely functional to minimize dynamic_casts inside HistogramSvc.
Definition at line 22 of file HistogramBase.h.
|
virtual |
Definition at line 15 of file VirtualDestructors.cpp.
|
virtual |
|
pure virtual |
Adopt ROOT histogram representation.
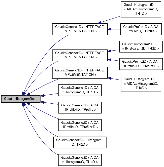
Implemented in Gaudi::Generic2D< INTERFACE, IMPLEMENTATION >, Gaudi::Generic2D< INTERFACE, IMPLEMENTATION >, Gaudi::Generic3D< INTERFACE, IMPLEMENTATION >, Gaudi::Generic1D< INTERFACE, IMPLEMENTATION >, Gaudi::Generic1D< INTERFACE, IMPLEMENTATION >, Gaudi::Generic1D< INTERFACE, IMPLEMENTATION >, Gaudi::Generic1D< AIDA::IProfile1D, TProfile >, Gaudi::Generic1D< AIDA::IHistogram1D, TH1D >, Gaudi::Generic2D< INTERFACE, IMPLEMENTATION >, Gaudi::Generic2D< IHistogram2D, TH2D >, Gaudi::Generic2D< AIDA::IProfile2D, TProfile2D >, Gaudi::Generic3D< INTERFACE, IMPLEMENTATION >, Gaudi::Generic3D< AIDA::IHistogram3D, TH3D >, and Gaudi::Histogram1D.
|
pure virtual |
Adopt ROOT histogram representation.
Implemented in Gaudi::Generic2D< INTERFACE, IMPLEMENTATION >, Gaudi::Generic2D< INTERFACE, IMPLEMENTATION >, Gaudi::Generic3D< INTERFACE, IMPLEMENTATION >, Gaudi::Generic1D< INTERFACE, IMPLEMENTATION >, Gaudi::Generic1D< INTERFACE, IMPLEMENTATION >, Gaudi::Generic1D< INTERFACE, IMPLEMENTATION >, Gaudi::Generic1D< AIDA::IProfile1D, TProfile >, Gaudi::Generic1D< AIDA::IHistogram1D, TH1D >, Gaudi::Generic2D< INTERFACE, IMPLEMENTATION >, Gaudi::Generic2D< IHistogram2D, TH2D >, Gaudi::Generic2D< AIDA::IProfile2D, TProfile2D >, Gaudi::Generic3D< INTERFACE, IMPLEMENTATION >, Gaudi::Generic3D< AIDA::IHistogram3D, TH3D >, and Gaudi::Histogram1D.
|
pure virtual |
Print histogram to output stream.
Implemented in Gaudi::Generic3D< INTERFACE, IMPLEMENTATION >, Gaudi::Generic3D< AIDA::IHistogram3D, TH3D >, Gaudi::Generic2D< INTERFACE, IMPLEMENTATION >, Gaudi::Generic2D< IHistogram2D, TH2D >, Gaudi::Generic2D< AIDA::IProfile2D, TProfile2D >, Gaudi::Generic1D< INTERFACE, IMPLEMENTATION >, Gaudi::Generic1D< AIDA::IProfile1D, TProfile >, and Gaudi::Generic1D< AIDA::IHistogram1D, TH1D >.
|
pure virtual |
Print histogram to output stream.
Implemented in Gaudi::Generic3D< INTERFACE, IMPLEMENTATION >, Gaudi::Generic3D< AIDA::IHistogram3D, TH3D >, Gaudi::Generic2D< INTERFACE, IMPLEMENTATION >, Gaudi::Generic2D< IHistogram2D, TH2D >, Gaudi::Generic2D< AIDA::IProfile2D, TProfile2D >, Gaudi::Generic1D< INTERFACE, IMPLEMENTATION >, Gaudi::Generic1D< AIDA::IProfile1D, TProfile >, and Gaudi::Generic1D< AIDA::IHistogram1D, TH1D >.
|
pure virtual |
ROOT object implementation.
Implemented in Gaudi::Generic1D< INTERFACE, IMPLEMENTATION >, Gaudi::Generic1D< AIDA::IProfile1D, TProfile >, Gaudi::Generic1D< AIDA::IHistogram1D, TH1D >, Gaudi::Generic2D< INTERFACE, IMPLEMENTATION >, Gaudi::Generic2D< IHistogram2D, TH2D >, Gaudi::Generic2D< AIDA::IProfile2D, TProfile2D >, Gaudi::Generic3D< INTERFACE, IMPLEMENTATION >, and Gaudi::Generic3D< AIDA::IHistogram3D, TH3D >.
|
pure virtual |
ROOT object implementation.
Implemented in Gaudi::Generic1D< INTERFACE, IMPLEMENTATION >, Gaudi::Generic1D< AIDA::IProfile1D, TProfile >, Gaudi::Generic1D< AIDA::IHistogram1D, TH1D >, Gaudi::Generic2D< INTERFACE, IMPLEMENTATION >, Gaudi::Generic2D< IHistogram2D, TH2D >, Gaudi::Generic2D< AIDA::IProfile2D, TProfile2D >, Gaudi::Generic3D< INTERFACE, IMPLEMENTATION >, and Gaudi::Generic3D< AIDA::IHistogram3D, TH3D >.
|
pure virtual |
Write (binary) histogram to output stream.
Implemented in Gaudi::Generic3D< INTERFACE, IMPLEMENTATION >, Gaudi::Generic3D< AIDA::IHistogram3D, TH3D >, Gaudi::Generic2D< INTERFACE, IMPLEMENTATION >, Gaudi::Generic2D< IHistogram2D, TH2D >, Gaudi::Generic2D< AIDA::IProfile2D, TProfile2D >, Gaudi::Generic1D< INTERFACE, IMPLEMENTATION >, Gaudi::Generic1D< AIDA::IProfile1D, TProfile >, and Gaudi::Generic1D< AIDA::IHistogram1D, TH1D >.
|
pure virtual |
Write (binary) histogram to output stream.
Implemented in Gaudi::Generic3D< INTERFACE, IMPLEMENTATION >, Gaudi::Generic3D< AIDA::IHistogram3D, TH3D >, Gaudi::Generic2D< INTERFACE, IMPLEMENTATION >, Gaudi::Generic2D< IHistogram2D, TH2D >, Gaudi::Generic2D< AIDA::IProfile2D, TProfile2D >, Gaudi::Generic1D< INTERFACE, IMPLEMENTATION >, Gaudi::Generic1D< AIDA::IProfile1D, TProfile >, and Gaudi::Generic1D< AIDA::IHistogram1D, TH1D >.
|
pure virtual |
Write (binary) histogram to file.
Implemented in Gaudi::Generic3D< INTERFACE, IMPLEMENTATION >, Gaudi::Generic3D< AIDA::IHistogram3D, TH3D >, Gaudi::Generic2D< INTERFACE, IMPLEMENTATION >, Gaudi::Generic2D< IHistogram2D, TH2D >, Gaudi::Generic2D< AIDA::IProfile2D, TProfile2D >, Gaudi::Generic1D< INTERFACE, IMPLEMENTATION >, Gaudi::Generic1D< AIDA::IProfile1D, TProfile >, and Gaudi::Generic1D< AIDA::IHistogram1D, TH1D >.
|
pure virtual |
Write (binary) histogram to file.
Implemented in Gaudi::Generic3D< INTERFACE, IMPLEMENTATION >, Gaudi::Generic3D< AIDA::IHistogram3D, TH3D >, Gaudi::Generic2D< INTERFACE, IMPLEMENTATION >, Gaudi::Generic2D< IHistogram2D, TH2D >, Gaudi::Generic2D< AIDA::IProfile2D, TProfile2D >, Gaudi::Generic1D< INTERFACE, IMPLEMENTATION >, Gaudi::Generic1D< AIDA::IProfile1D, TProfile >, and Gaudi::Generic1D< AIDA::IHistogram1D, TH1D >.