![]() |
The Gaudi Framework
v26r1
|
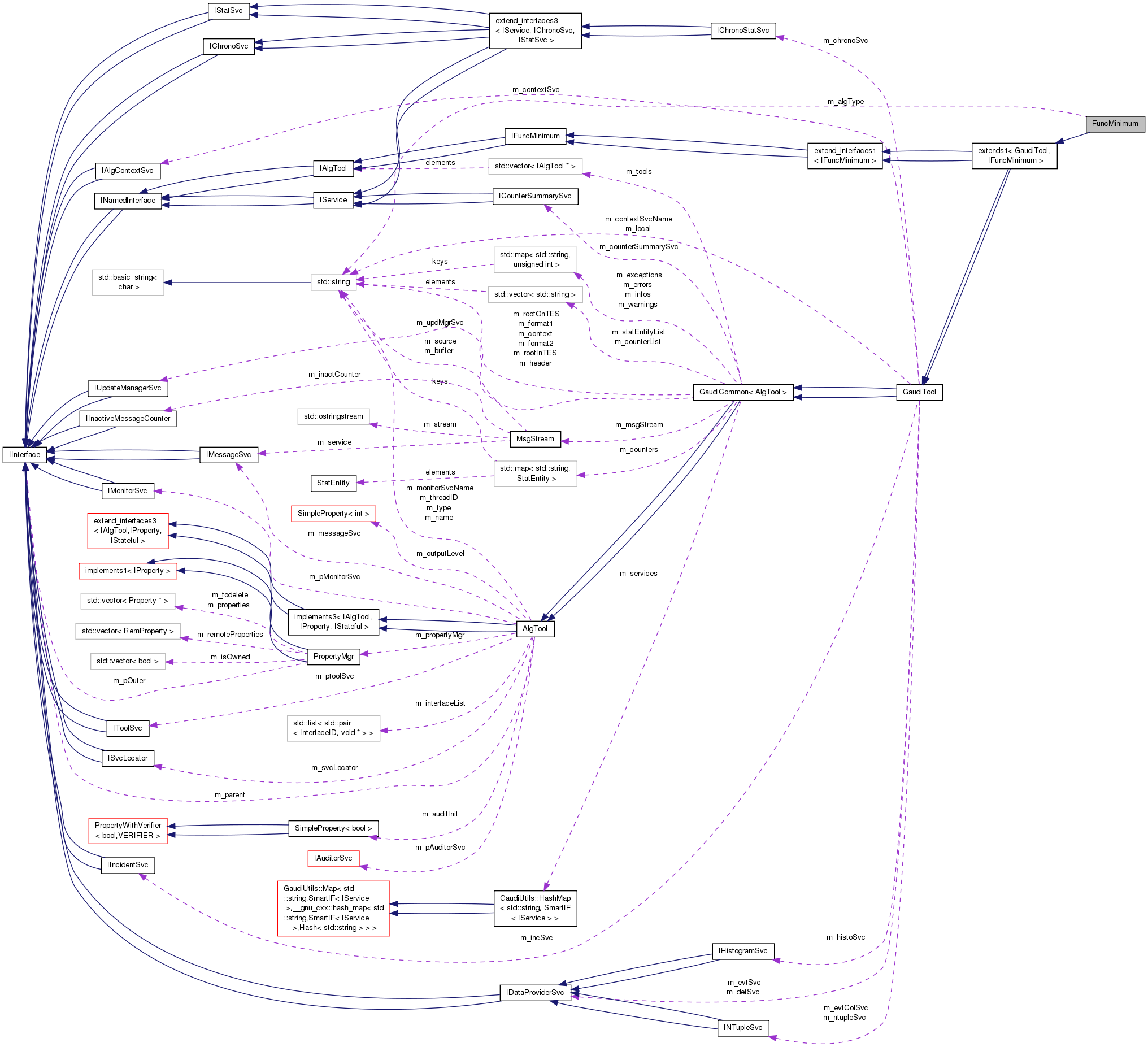
The simplest concrete implementation of IFuncMinimum interface. More...
#include <src/Components/FuncMinimum.h>


Classes | |
| class | FuncMinimumMisc |
Public Types | |
| typedef std::vector< const GenFunc * > | Gradient |
Public Types inherited from extends1< GaudiTool, IFuncMinimum > | |
| typedef extends1 | base_class |
| Typedef to this class. | |
| typedef extends1 | base_class |
| Typedef to this class. | |
| typedef extend_interfaces1 < IFuncMinimum > | extend_interfaces_base |
| Typedef to the base of this class. | |
| typedef extend_interfaces1 < IFuncMinimum > | extend_interfaces_base |
| Typedef to the base of this class. | |
| typedef extend_interfaces_base::ext_iids | interfaces |
| MPL set of all the implemented interfaces. | |
| typedef extend_interfaces_base::ext_iids | interfaces |
| MPL set of all the implemented interfaces. | |
Public Types inherited from extend_interfaces1< IFuncMinimum > | |
| typedef IFuncMinimum::iid::iids::type | ext_iids |
| MPL set of interfaces extended by this one. | |
| typedef IFuncMinimum::iid::iids::type | ext_iids |
| MPL set of interfaces extended by this one. | |
Public Types inherited from IFuncMinimum | |
| typedef Genfun::AbsFunction | GenFunc |
| Function which we minimize (. | |
| typedef Genfun::Argument | Arg |
| Argument of function "GenFunc" (. | |
| typedef CLHEP::HepSymMatrix | Covariance |
| Covariance matrix (matrix of error) (. | |
| typedef Genfun::AbsFunction | GenFunc |
| Function which we minimize (. | |
| typedef Genfun::Argument | Arg |
| Argument of function "GenFunc" (. | |
| typedef CLHEP::HepSymMatrix | Covariance |
| Covariance matrix (matrix of error) (. | |
Public Member Functions | |
| virtual StatusCode | minimum (const GenFunc &func, Arg &arg) const |
| Find minimum of the function "GenFunc". | |
| virtual StatusCode | minimum (const GenFunc &func, Arg &arg, Covariance &covar) const |
| Find minimum of the function "GenFunc". | |
| virtual StatusCode | initialize () |
| Overriding initialize. | |
| virtual StatusCode | finalize () |
| standard finalization method | |
| virtual | ~FuncMinimum () |
| Destructor. | |
| FuncMinimum (const std::string &type, const std::string &name, const IInterface *parent) | |
| Standard constructor. | |
Public Member Functions inherited from extends1< GaudiTool, IFuncMinimum > | |
| extends1 (A1 a1, A2 a2, A3 a3) | |
| Templated constructor with 3 arguments. | |
| extends1 (A1 a1, A2 a2) | |
| Templated constructor with 2 arguments. | |
| extends1 (A1 a1) | |
| Templated constructor with 1 argument. | |
| extends1 () | |
| Default constructor. | |
| extends1 (A1 a1, A2 a2, A3 a3) | |
| Templated constructor with 3 arguments. | |
| extends1 (A1 a1, A2 a2) | |
| Templated constructor with 2 arguments. | |
| extends1 (A1 a1) | |
| Templated constructor with 1 argument. | |
| extends1 () | |
| Default constructor. | |
| virtual void * | i_cast (const InterfaceID &tid) const |
| Implementation of IInterface::i_cast. | |
| virtual void * | i_cast (const InterfaceID &tid) const |
| Implementation of IInterface::i_cast. | |
| virtual StatusCode | queryInterface (const InterfaceID &ti, void **pp) |
| Implementation of IInterface::queryInterface. | |
| virtual StatusCode | queryInterface (const InterfaceID &ti, void **pp) |
| Implementation of IInterface::queryInterface. | |
| virtual std::vector< std::string > | getInterfaceNames () const |
| Implementation of IInterface::getInterfaceNames. | |
| virtual std::vector< std::string > | getInterfaceNames () const |
| Implementation of IInterface::getInterfaceNames. | |
| virtual | ~extends1 () |
| Virtual destructor. | |
| virtual | ~extends1 () |
| Virtual destructor. | |
Public Member Functions inherited from GaudiTool | |
| INTupleSvc * | ntupleSvc () const |
| Access the standard N-Tuple. | |
| INTupleSvc * | evtColSvc () const |
| Access the standard event collection service. | |
| IDataProviderSvc * | detSvc () const |
| accessor to detector service | |
| IDataProviderSvc * | evtSvc () const |
| accessor to event service service | |
| IIncidentSvc * | incSvc () const |
| accessor to Incident Service | |
| IChronoStatSvc * | chronoSvc () const |
| accessor to Chrono & Stat Service | |
| IHistogramSvc * | histoSvc () const |
| acessor to the histogram service | |
| IAlgContextSvc * | contextSvc () const |
| acessor to the Algorithm Context Service | |
| DataObject * | put (IDataProviderSvc *svc, DataObject *object, const std::string &address, const bool useRootInTES=true) const |
| Register a data object or container into Gaudi Event Transient Store. | |
| DataObject * | put (DataObject *object, const std::string &address, const bool useRootInTES=true) const |
| Register a data object or container into Gaudi Event Transient Store. | |
| template<class TYPE > | |
| Gaudi::Utils::GetData< TYPE > ::return_type | get (IDataProviderSvc *svc, const std::string &location, const bool useRootInTES=true) const |
| Templated access to the data in Gaudi Transient Store. | |
| template<class TYPE > | |
| Gaudi::Utils::GetData< TYPE > ::return_type | getIfExists (IDataProviderSvc *svc, const std::string &location, const bool useRootInTES=true) const |
| Templated access to the data in Gaudi Transient Store. | |
| template<class TYPE > | |
| Gaudi::Utils::GetData< TYPE > ::return_type | get (const std::string &location, const bool useRootInTES=true) const |
| Templated access to the data from Gaudi Event Transient Store. | |
| template<class TYPE > | |
| Gaudi::Utils::GetData< TYPE > ::return_type | getIfExists (const std::string &location, const bool useRootInTES=true) const |
| Templated access to the data in Gaudi Transient Store. | |
| template<class TYPE > | |
| TYPE * | getDet (IDataProviderSvc *svc, const std::string &location) const |
| Templated access to the detector data from the Gaudi Detector Transient Store. | |
| template<class TYPE > | |
| Gaudi::Utils::GetData< TYPE > ::return_type | getDetIfExists (IDataProviderSvc *svc, const std::string &location) const |
| Templated access to the detector data from the Gaudi Detector Transient Store. | |
| template<class TYPE > | |
| TYPE * | getDet (const std::string &location) const |
| Templated access to the detector data from the Gaudi Detector Transient Store. | |
| template<class TYPE > | |
| Gaudi::Utils::GetData< TYPE > ::return_type | getDetIfExists (const std::string &location) const |
| Templated access to the detector data from the Gaudi Detector Transient Store. | |
| template<class TYPE > | |
| bool | exist (IDataProviderSvc *svc, const std::string &location, const bool useRootInTES=true) const |
| Check the existence of a data object or container in the Gaudi Transient Event Store. | |
| template<class TYPE > | |
| bool | exist (const std::string &location, const bool useRootInTES=true) const |
| Check the existence of a data object or container in the Gaudi Transient Event Store. | |
| template<class TYPE > | |
| bool | existDet (IDataProviderSvc *svc, const std::string &location) const |
| Check the existence of detector objects in the Gaudi Transient Detector Store. | |
| template<class TYPE > | |
| bool | existDet (const std::string &location) const |
| Check the existence of detector objects in the Gaudi Transient Detector Store. | |
| template<class TYPE , class TYPE2 > | |
| Gaudi::Utils::GetData< TYPE > ::return_type | getOrCreate (IDataProviderSvc *svc, const std::string &location, const bool useRootInTES=true) const |
| Get the existing data object from Gaudi Event Transient store. | |
| template<class TYPE , class TYPE2 > | |
| Gaudi::Utils::GetData< TYPE > ::return_type | getOrCreate (const std::string &location, const bool useRootInTES=true) const |
| Get the existing data object from Gaudi Event Transient store. | |
| INTupleSvc * | ntupleSvc () const |
| Access the standard N-Tuple. | |
| INTupleSvc * | evtColSvc () const |
| Access the standard event collection service. | |
| IDataProviderSvc * | detSvc () const |
| accessor to detector service | |
| IDataProviderSvc * | evtSvc () const |
| accessor to event service service | |
| IIncidentSvc * | incSvc () const |
| accessor to Incident Service | |
| IChronoStatSvc * | chronoSvc () const |
| accessor to Chrono & Stat Service | |
| IHistogramSvc * | histoSvc () const |
| acessor to the histogram service | |
| IAlgContextSvc * | contextSvc () const |
| acessor to the Algorithm Context Service | |
| DataObject * | put (IDataProviderSvc *svc, DataObject *object, const std::string &address, const bool useRootInTES=true) const |
| Register a data object or container into Gaudi Event Transient Store. | |
| DataObject * | put (DataObject *object, const std::string &address, const bool useRootInTES=true) const |
| Register a data object or container into Gaudi Event Transient Store. | |
| template<class TYPE > | |
| Gaudi::Utils::GetData< TYPE > ::return_type | get (IDataProviderSvc *svc, const std::string &location, const bool useRootInTES=true) const |
| Templated access to the data in Gaudi Transient Store. | |
| template<class TYPE > | |
| Gaudi::Utils::GetData< TYPE > ::return_type | getIfExists (IDataProviderSvc *svc, const std::string &location, const bool useRootInTES=true) const |
| Templated access to the data in Gaudi Transient Store. | |
| template<class TYPE > | |
| Gaudi::Utils::GetData< TYPE > ::return_type | get (const std::string &location, const bool useRootInTES=true) const |
| Templated access to the data from Gaudi Event Transient Store. | |
| template<class TYPE > | |
| Gaudi::Utils::GetData< TYPE > ::return_type | getIfExists (const std::string &location, const bool useRootInTES=true) const |
| Templated access to the data in Gaudi Transient Store. | |
| template<class TYPE > | |
| TYPE * | getDet (IDataProviderSvc *svc, const std::string &location) const |
| Templated access to the detector data from the Gaudi Detector Transient Store. | |
| template<class TYPE > | |
| Gaudi::Utils::GetData< TYPE > ::return_type | getDetIfExists (IDataProviderSvc *svc, const std::string &location) const |
| Templated access to the detector data from the Gaudi Detector Transient Store. | |
| template<class TYPE > | |
| TYPE * | getDet (const std::string &location) const |
| Templated access to the detector data from the Gaudi Detector Transient Store. | |
| template<class TYPE > | |
| Gaudi::Utils::GetData< TYPE > ::return_type | getDetIfExists (const std::string &location) const |
| Templated access to the detector data from the Gaudi Detector Transient Store. | |
| template<class TYPE > | |
| bool | exist (IDataProviderSvc *svc, const std::string &location, const bool useRootInTES=true) const |
| Check the existence of a data object or container in the Gaudi Transient Event Store. | |
| template<class TYPE > | |
| bool | exist (const std::string &location, const bool useRootInTES=true) const |
| Check the existence of a data object or container in the Gaudi Transient Event Store. | |
| template<class TYPE > | |
| bool | existDet (IDataProviderSvc *svc, const std::string &location) const |
| Check the existence of detector objects in the Gaudi Transient Detector Store. | |
| template<class TYPE > | |
| bool | existDet (const std::string &location) const |
| Check the existence of detector objects in the Gaudi Transient Detector Store. | |
| template<class TYPE , class TYPE2 > | |
| Gaudi::Utils::GetData< TYPE > ::return_type | getOrCreate (IDataProviderSvc *svc, const std::string &location, const bool useRootInTES=true) const |
| Get the existing data object from Gaudi Event Transient store. | |
| template<class TYPE , class TYPE2 > | |
| Gaudi::Utils::GetData< TYPE > ::return_type | getOrCreate (const std::string &location, const bool useRootInTES=true) const |
| Get the existing data object from Gaudi Event Transient store. | |
Public Member Functions inherited from GaudiCommon< AlgTool > | |
| Gaudi::Utils::GetData< TYPE > ::return_type | get (IDataProviderSvc *svc, const std::string &location, const bool useRootInTES=true) const |
| Templated access to the data in Gaudi Transient Store. | |
| Gaudi::Utils::GetData< TYPE > ::return_type | get (IDataProviderSvc *svc, const std::string &location, const bool useRootInTES=true) const |
| Templated access to the data in Gaudi Transient Store. | |
| Gaudi::Utils::GetData< TYPE > ::return_type | getIfExists (IDataProviderSvc *svc, const std::string &location, const bool useRootInTES=true) const |
| Quicker version of the get function which bypasses the check on the retrieved data. | |
| Gaudi::Utils::GetData< TYPE > ::return_type | getIfExists (IDataProviderSvc *svc, const std::string &location, const bool useRootInTES=true) const |
| Quicker version of the get function which bypasses the check on the retrieved data. | |
| bool | exist (IDataProviderSvc *svc, const std::string &location, const bool useRootInTES=true) const |
| Check the existence of a data object or container in the Gaudi Transient Event Store. | |
| bool | exist (IDataProviderSvc *svc, const std::string &location, const bool useRootInTES=true) const |
| Check the existence of a data object or container in the Gaudi Transient Event Store. | |
| Gaudi::Utils::GetData< TYPE > ::return_type | getOrCreate (IDataProviderSvc *svc, const std::string &location, const bool useRootInTES=true) const |
| Get the existing data object from Gaudi Event Transient store. | |
| Gaudi::Utils::GetData< TYPE > ::return_type | getOrCreate (IDataProviderSvc *svc, const std::string &location, const bool useRootInTES=true) const |
| Get the existing data object from Gaudi Event Transient store. | |
| DataObject * | put (IDataProviderSvc *svc, DataObject *object, const std::string &location, const bool useRootInTES=true) const |
| Register a data object or container into Gaudi Event Transient Store. | |
| DataObject * | put (IDataProviderSvc *svc, DataObject *object, const std::string &location, const bool useRootInTES=true) const |
| Register a data object or container into Gaudi Event Transient Store. | |
| TOOL * | tool (const std::string &type, const std::string &name, const IInterface *parent=0, bool create=true) const |
| Useful method for the easy location of tools. | |
| TOOL * | tool (const std::string &type, const IInterface *parent=0, bool create=true) const |
| A useful method for the easy location of tools. | |
| TOOL * | tool (const std::string &type, const std::string &name, const IInterface *parent=0, bool create=true) const |
| Useful method for the easy location of tools. | |
| TOOL * | tool (const std::string &type, const IInterface *parent=0, bool create=true) const |
| A useful method for the easy location of tools. | |
| SmartIF< SERVICE > | svc (const std::string &name, const bool create=true) const |
| A useful method for the easy location of services. | |
| SmartIF< SERVICE > | svc (const std::string &name, const bool create=true) const |
| A useful method for the easy location of services. | |
| IUpdateManagerSvc * | updMgrSvc () const |
| Short-cut to locate the Update Manager Service. | |
| IUpdateManagerSvc * | updMgrSvc () const |
| Short-cut to locate the Update Manager Service. | |
| StatusCode | Error (const std::string &msg, const StatusCode st=StatusCode::FAILURE, const size_t mx=10) const |
| Print the error message and return with the given StatusCode. | |
| StatusCode | Error (const std::string &msg, const StatusCode st=StatusCode::FAILURE, const size_t mx=10) const |
| Print the error message and return with the given StatusCode. | |
| StatusCode | Warning (const std::string &msg, const StatusCode st=StatusCode::FAILURE, const size_t mx=10) const |
| Print the warning message and return with the given StatusCode. | |
| StatusCode | Warning (const std::string &msg, const StatusCode st=StatusCode::FAILURE, const size_t mx=10) const |
| Print the warning message and return with the given StatusCode. | |
| StatusCode | Info (const std::string &msg, const StatusCode st=StatusCode::SUCCESS, const size_t mx=10) const |
| Print the info message and return with the given StatusCode. | |
| StatusCode | Info (const std::string &msg, const StatusCode st=StatusCode::SUCCESS, const size_t mx=10) const |
| Print the info message and return with the given StatusCode. | |
| StatusCode | Print (const std::string &msg, const StatusCode st=StatusCode::SUCCESS, const MSG::Level lev=MSG::INFO) const |
| Print the message and return with the given StatusCode. | |
| StatusCode | Print (const std::string &msg, const StatusCode st=StatusCode::SUCCESS, const MSG::Level lev=MSG::INFO) const |
| Print the message and return with the given StatusCode. | |
| void | Assert (const bool ok, const std::string &message="", const StatusCode sc=StatusCode(StatusCode::FAILURE, true)) const |
| Assertion - throw exception if the given condition is not fulfilled. | |
| void | Assert (const bool ok, const char *message, const StatusCode sc=StatusCode(StatusCode::FAILURE, true)) const |
| Assertion - throw exception if the given condition is not fulfilled. | |
| void | Assert (const bool ok, const std::string &message="", const StatusCode sc=StatusCode(StatusCode::FAILURE, true)) const |
| Assertion - throw exception if the given condition is not fulfilled. | |
| void | Assert (const bool ok, const char *message, const StatusCode sc=StatusCode(StatusCode::FAILURE, true)) const |
| Assertion - throw exception if the given condition is not fulfilled. | |
| void | Exception (const std::string &msg, const GaudiException &exc, const StatusCode sc=StatusCode(StatusCode::FAILURE, true)) const |
| Create and (re)-throw a given GaudiException. | |
| void | Exception (const std::string &msg, const std::exception &exc, const StatusCode sc=StatusCode(StatusCode::FAILURE, true)) const |
| Create and (re)-throw a given exception. | |
| void | Exception (const std::string &msg="no message", const StatusCode sc=StatusCode(StatusCode::FAILURE, true)) const |
| Create and throw an exception with the given message. | |
| void | Exception (const std::string &msg, const GaudiException &exc, const StatusCode sc=StatusCode(StatusCode::FAILURE, true)) const |
| Create and (re)-throw a given GaudiException. | |
| void | Exception (const std::string &msg, const std::exception &exc, const StatusCode sc=StatusCode(StatusCode::FAILURE, true)) const |
| Create and (re)-throw a given exception. | |
| void | Exception (const std::string &msg="no message", const StatusCode sc=StatusCode(StatusCode::FAILURE, true)) const |
| Create and throw an exception with the given message. | |
| MsgStream & | msgStream (const MSG::Level level) const |
| Predefined configurable message stream for the efficient printouts. | |
| MsgStream & | msgStream (const MSG::Level level) const |
| Predefined configurable message stream for the efficient printouts. | |
| MsgStream & | always () const |
| shortcut for the method msgStream ( MSG::ALWAYS ) | |
| MsgStream & | always () const |
| shortcut for the method msgStream ( MSG::ALWAYS ) | |
| MsgStream & | fatal () const |
| shortcut for the method msgStream ( MSG::FATAL ) | |
| MsgStream & | fatal () const |
| shortcut for the method msgStream ( MSG::FATAL ) | |
| MsgStream & | err () const |
| shortcut for the method msgStream ( MSG::ERROR ) | |
| MsgStream & | err () const |
| shortcut for the method msgStream ( MSG::ERROR ) | |
| MsgStream & | error () const |
| shortcut for the method msgStream ( MSG::ERROR ) | |
| MsgStream & | error () const |
| shortcut for the method msgStream ( MSG::ERROR ) | |
| MsgStream & | warning () const |
| shortcut for the method msgStream ( MSG::WARNING ) | |
| MsgStream & | warning () const |
| shortcut for the method msgStream ( MSG::WARNING ) | |
| MsgStream & | info () const |
| shortcut for the method msgStream ( MSG::INFO ) | |
| MsgStream & | info () const |
| shortcut for the method msgStream ( MSG::INFO ) | |
| MsgStream & | debug () const |
| shortcut for the method msgStream ( MSG::DEBUG ) | |
| MsgStream & | debug () const |
| shortcut for the method msgStream ( MSG::DEBUG ) | |
| MsgStream & | verbose () const |
| shortcut for the method msgStream ( MSG::VERBOSE ) | |
| MsgStream & | verbose () const |
| shortcut for the method msgStream ( MSG::VERBOSE ) | |
| MsgStream & | msg () const |
| shortcut for the method msgStream ( MSG::INFO ) | |
| MsgStream & | msg () const |
| shortcut for the method msgStream ( MSG::INFO ) | |
| const Statistics & | counters () const |
| accessor to all counters | |
| const Statistics & | counters () const |
| accessor to all counters | |
| StatEntity & | counter (const std::string &tag) const |
| accessor to certain counter by name | |
| StatEntity & | counter (const std::string &tag) const |
| accessor to certain counter by name | |
| MSG::Level | msgLevel () const |
| The current message service output level. | |
| bool | msgLevel (const MSG::Level level) const |
| Test the output level. | |
| MSG::Level | msgLevel () const |
| The current message service output level. | |
| bool | msgLevel (const MSG::Level level) const |
| Test the output level. | |
| void | resetMsgStream () const |
| Reset (delete) the current message stream object. | |
| void | resetMsgStream () const |
| Reset (delete) the current message stream object. | |
| bool | typePrint () const |
| Insert the actual C++ type of the algorithm/tool in the messages ? | |
| bool | typePrint () const |
| Insert the actual C++ type of the algorithm/tool in the messages ? | |
| bool | propsPrint () const |
| Print properties at initialization ? | |
| bool | propsPrint () const |
| Print properties at initialization ? | |
| bool | statPrint () const |
| Print statistical counters at finalization ? | |
| bool | statPrint () const |
| Print statistical counters at finalization ? | |
| bool | errorsPrint () const |
| Print error counters at finalization ? | |
| bool | errorsPrint () const |
| Print error counters at finalization ? | |
| long | printStat (const MSG::Level level=MSG::ALWAYS) const |
| perform the actual printout of statistical counters | |
| long | printStat (const MSG::Level level=MSG::ALWAYS) const |
| perform the actual printout of statistical counters | |
| long | printErrors (const MSG::Level level=MSG::ALWAYS) const |
| perform the actual printout of error counters | |
| long | printErrors (const MSG::Level level=MSG::ALWAYS) const |
| perform the actual printout of error counters | |
| long | printProps (const MSG::Level level=MSG::ALWAYS) const |
| perform the actual printout of properties | |
| long | printProps (const MSG::Level level=MSG::ALWAYS) const |
| perform the actual printout of properties | |
| void | registerCondition (const std::string &condition, StatusCode(CallerClass::*mf)()=NULL) |
| register the current instance to the UpdateManagerSvc as a consumer for a condition. | |
| void | registerCondition (const std::string &condition, CondType *&condPtrDest, StatusCode(CallerClass::*mf)()=NULL) |
| register the current instance to the UpdateManagerSvc as a consumer for a condition. | |
| void | registerCondition (char *condition, StatusCode(CallerClass::*mf)()=NULL) |
| just to avoid conflicts with the version using a pointer to a template class. | |
| void | registerCondition (TargetClass *condition, StatusCode(CallerClass::*mf)()=NULL) |
| register the current instance to the UpdateManagerSvc as a consumer for a condition. | |
| void | registerCondition (const std::string &condition, StatusCode(CallerClass::*mf)()=NULL) |
| register the current instance to the UpdateManagerSvc as a consumer for a condition. | |
| void | registerCondition (const std::string &condition, CondType *&condPtrDest, StatusCode(CallerClass::*mf)()=NULL) |
| register the current instance to the UpdateManagerSvc as a consumer for a condition. | |
| void | registerCondition (char *condition, StatusCode(CallerClass::*mf)()=NULL) |
| just to avoid conflicts with the version using a pointer to a template class. | |
| void | registerCondition (TargetClass *condition, StatusCode(CallerClass::*mf)()=NULL) |
| register the current instance to the UpdateManagerSvc as a consumer for a condition. | |
| StatusCode | runUpdate () |
| asks the UpdateManagerSvc to perform an update of the instance (if needed) without waiting the next BeginEvent incident. | |
| StatusCode | runUpdate () |
| asks the UpdateManagerSvc to perform an update of the instance (if needed) without waiting the next BeginEvent incident. | |
| GaudiCommon (const std::string &name, ISvcLocator *pSvcLocator) | |
| Algorithm constructor. | |
| GaudiCommon (const std::string &type, const std::string &name, const IInterface *parent) | |
| Tool constructor. | |
| GaudiCommon (const std::string &name, ISvcLocator *pSvcLocator) | |
| Algorithm constructor. | |
| GaudiCommon (const std::string &type, const std::string &name, const IInterface *parent) | |
| Tool constructor. | |
| StatusCode | release (const IInterface *interface) const |
| Manual forced (and 'safe') release of the active tool or service. | |
| virtual unsigned long | release () |
| Un-hide IInterface::release (ICC warning #1125) | |
| StatusCode | release (const IInterface *interface) const |
| Manual forced (and 'safe') release of the active tool or service. | |
| virtual unsigned long | release () |
| Un-hide IInterface::release (ICC warning #1125) | |
| const AlgTools & | tools () const |
| get the list of aquired tools | |
| const AlgTools & | tools () const |
| get the list of aquired tools | |
| const Services & | services () const |
| get the list of aquired services | |
| const Services & | services () const |
| get the list of aquired services | |
| const std::string & | context () const |
| Returns the "context" string. Used to identify different processing states. | |
| const std::string & | context () const |
| Returns the "context" string. Used to identify different processing states. | |
| const std::string & | rootInTES () const |
| Returns the "rootInTES" string. | |
| const std::string & | rootInTES () const |
| Returns the "rootInTES" string. | |
| double | globalTimeOffset () const |
| Returns the "globalTimeOffset" double. | |
| double | globalTimeOffset () const |
| Returns the "globalTimeOffset" double. | |
| const std::string | fullTESLocation (const std::string &location, const bool useRootInTES) const |
| Returns the full correct event location given the rootInTes settings. | |
| const std::string | fullTESLocation (const std::string &location, const bool useRootInTES) const |
| Returns the full correct event location given the rootInTes settings. | |
Public Member Functions inherited from AlgTool | |
| virtual const std::string & | name () const |
| Retrieve full identifying name of the concrete tool object. | |
| virtual const std::string & | type () const |
| Retrieve type (concrete class) of the sub-algtool. | |
| virtual const IInterface * | parent () const |
| Retrieve parent of the sub-algtool. | |
| virtual StatusCode | configure () |
| virtual StatusCode | start () |
| virtual StatusCode | stop () |
| virtual StatusCode | terminate () |
| virtual StatusCode | reinitialize () |
| virtual StatusCode | restart () |
| virtual Gaudi::StateMachine::State | FSMState () const |
| virtual Gaudi::StateMachine::State | targetFSMState () const |
| virtual StatusCode | sysInitialize () |
| Initialize AlgTool. | |
| virtual StatusCode | sysStart () |
| Start AlgTool. | |
| virtual StatusCode | sysStop () |
| Stop AlgTool. | |
| virtual StatusCode | sysFinalize () |
| Finalize AlgTool. | |
| virtual StatusCode | sysReinitialize () |
| Initialize AlgTool. | |
| virtual StatusCode | sysRestart () |
| Start AlgTool. | |
| virtual StatusCode | setProperty (const Property &p) |
| Default implementations for IProperty interface. | |
| virtual StatusCode | setProperty (const std::string &s) |
| virtual StatusCode | setProperty (const std::string &n, const std::string &v) |
| virtual StatusCode | getProperty (Property *p) const |
| virtual const Property & | getProperty (const std::string &name) const |
| virtual StatusCode | getProperty (const std::string &n, std::string &v) const |
| virtual const std::vector < Property * > & | getProperties () const |
| PropertyMgr * | getPropertyMgr () |
| template<class TYPE > | |
| StatusCode | setProperty (const std::string &name, const TYPE &value) |
| set the property form the value | |
| AlgTool (const std::string &type, const std::string &name, const IInterface *parent) | |
| Standard Constructor. | |
| ISvcLocator * | serviceLocator () const |
| Retrieve pointer to service locator. | |
| ISvcLocator * | svcLoc () const |
| shortcut for the method service locator | |
| IMessageSvc * | msgSvc () const |
| Retrieve pointer to message service. | |
| IToolSvc * | toolSvc () const |
| The standard ToolSvc service, Return a pointer to the service if present. | |
| StatusCode | setProperties () |
| Method for setting declared properties to the values specified in the jobOptions via the job option service. | |
| template<class T > | |
| StatusCode | service (const std::string &name, T *&svc, bool createIf=true) const |
| Access a service by name, creating it if it doesn't already exist. | |
| template<class T > | |
| StatusCode | service (const std::string &type, const std::string &name, T *&svc) const |
| Access a service by name, type creating it if it doesn't already exist. | |
| SmartIF< IService > | service (const std::string &name, const bool createIf=true, const bool quiet=false) const |
| Return a pointer to the service identified by name (or "type/name") | |
| void | declInterface (const InterfaceID &, void *) |
| declare interface | |
| template<class T > | |
| Property * | declareProperty (const std::string &name, T &property, const std::string &doc="none") const |
| Declare the named property. | |
| Property * | declareRemoteProperty (const std::string &name, IProperty *rsvc, const std::string &rname="") const |
| Declare remote named properties. | |
| IAuditorSvc * | auditorSvc () const |
| Access the auditor service. | |
| IMonitorSvc * | monitorSvc () const |
| Access the monitor service. | |
| template<class T > | |
| void | declareInfo (const std::string &name, const T &var, const std::string &desc) const |
| Declare monitoring information. | |
| void | declareInfo (const std::string &name, const std::string &format, const void *var, int size, const std::string &desc) const |
| Declare monitoring information (special case) | |
| virtual const std::string & | name () const |
| Retrieve full identifying name of the concrete tool object. | |
| virtual const std::string & | type () const |
| Retrieve type (concrete class) of the sub-algtool. | |
| virtual const IInterface * | parent () const |
| Retrieve parent of the sub-algtool. | |
| virtual StatusCode | configure () |
| virtual StatusCode | start () |
| virtual StatusCode | stop () |
| virtual StatusCode | terminate () |
| virtual StatusCode | reinitialize () |
| virtual StatusCode | restart () |
| virtual Gaudi::StateMachine::State | FSMState () const |
| virtual Gaudi::StateMachine::State | targetFSMState () const |
| virtual StatusCode | sysInitialize () |
| Initialize AlgTool. | |
| virtual StatusCode | sysStart () |
| Start AlgTool. | |
| virtual StatusCode | sysStop () |
| Stop AlgTool. | |
| virtual StatusCode | sysFinalize () |
| Finalize AlgTool. | |
| virtual StatusCode | sysReinitialize () |
| Initialize AlgTool. | |
| virtual StatusCode | sysRestart () |
| Start AlgTool. | |
| virtual StatusCode | setProperty (const Property &p) |
| Default implementations for IProperty interface. | |
| virtual StatusCode | setProperty (const std::string &s) |
| virtual StatusCode | setProperty (const std::string &n, const std::string &v) |
| virtual StatusCode | getProperty (Property *p) const |
| virtual const Property & | getProperty (const std::string &name) const |
| virtual StatusCode | getProperty (const std::string &n, std::string &v) const |
| virtual const std::vector < Property * > & | getProperties () const |
| PropertyMgr * | getPropertyMgr () |
| template<class TYPE > | |
| StatusCode | setProperty (const std::string &name, const TYPE &value) |
| set the property form the value | |
| AlgTool (const std::string &type, const std::string &name, const IInterface *parent) | |
| Standard Constructor. | |
| ISvcLocator * | serviceLocator () const |
| Retrieve pointer to service locator. | |
| ISvcLocator * | svcLoc () const |
| shortcut for the method service locator | |
| IMessageSvc * | msgSvc () const |
| Retrieve pointer to message service. | |
| IToolSvc * | toolSvc () const |
| The standard ToolSvc service, Return a pointer to the service if present. | |
| StatusCode | setProperties () |
| Method for setting declared properties to the values specified in the jobOptions via the job option service. | |
| template<class T > | |
| StatusCode | service (const std::string &name, T *&svc, bool createIf=true) const |
| Access a service by name, creating it if it doesn't already exist. | |
| template<class T > | |
| StatusCode | service (const std::string &type, const std::string &name, T *&svc) const |
| Access a service by name, type creating it if it doesn't already exist. | |
| SmartIF< IService > | service (const std::string &name, const bool createIf=true, const bool quiet=false) const |
| Return a pointer to the service identified by name (or "type/name") | |
| void | declInterface (const InterfaceID &, void *) |
| declare interface | |
| template<class T > | |
| Property * | declareProperty (const std::string &name, T &property, const std::string &doc="none") const |
| Declare the named property. | |
| Property * | declareRemoteProperty (const std::string &name, IProperty *rsvc, const std::string &rname="") const |
| Declare remote named properties. | |
| IAuditorSvc * | auditorSvc () const |
| Access the auditor service. | |
| IMonitorSvc * | monitorSvc () const |
| Access the monitor service. | |
| template<class T > | |
| void | declareInfo (const std::string &name, const T &var, const std::string &desc) const |
| Declare monitoring information. | |
| void | declareInfo (const std::string &name, const std::string &format, const void *var, int size, const std::string &desc) const |
| Declare monitoring information (special case) | |
Public Member Functions inherited from extend_interfaces1< IFuncMinimum > | |
| virtual | ~extend_interfaces1 () |
| Virtual destructor. | |
| virtual | ~extend_interfaces1 () |
| Virtual destructor. | |
Public Member Functions inherited from IFuncMinimum | |
| DeclareInterfaceID (IFuncMinimum, 2, 0) | |
| InterfaceID. | |
| DeclareInterfaceID (IFuncMinimum, 2, 0) | |
| InterfaceID. | |
Public Member Functions inherited from IAlgTool | |
| DeclareInterfaceID (IAlgTool, 3, 0) | |
| InterfaceID. | |
| virtual | ~IAlgTool () |
| Virtual destructor. | |
| virtual const std::string & | type () const =0 |
| The type of an AlgTool, meaning the concrete AlgTool class. | |
| virtual const IInterface * | parent () const =0 |
| The parent of the concrete AlgTool. | |
| virtual StatusCode | configure ()=0 |
| Configuration (from OFFLINE to CONFIGURED). | |
| virtual StatusCode | start ()=0 |
| Start (from INITIALIZED to RUNNING). | |
| virtual StatusCode | stop ()=0 |
| Stop (from RUNNING to INITIALIZED). | |
| virtual StatusCode | terminate ()=0 |
| Initialization (from CONFIGURED to OFFLINE). | |
| virtual StatusCode | reinitialize ()=0 |
| Initialization (from INITIALIZED or RUNNING to INITIALIZED, via CONFIGURED). | |
| virtual StatusCode | restart ()=0 |
| Initialization (from RUNNING to RUNNING, via INITIALIZED). | |
| virtual Gaudi::StateMachine::State | FSMState () const =0 |
| Get the current state. | |
| virtual StatusCode | sysInitialize ()=0 |
| Initialization of the Tool. | |
| virtual StatusCode | sysStart ()=0 |
| Initialization of the Tool. | |
| virtual StatusCode | sysStop ()=0 |
| Initialization of the Tool. | |
| virtual StatusCode | sysFinalize ()=0 |
| Finalization of the Tool. | |
| virtual StatusCode | sysReinitialize ()=0 |
| Initialization of the Tool. | |
| virtual StatusCode | sysRestart ()=0 |
| Initialization of the Tool. | |
| virtual unsigned long | refCount () const =0 |
| Current number of reference counts. | |
| DeclareInterfaceID (IAlgTool, 3, 0) | |
| InterfaceID. | |
| virtual | ~IAlgTool () |
| Virtual destructor. | |
| virtual const std::string & | type () const =0 |
| The type of an AlgTool, meaning the concrete AlgTool class. | |
| virtual const IInterface * | parent () const =0 |
| The parent of the concrete AlgTool. | |
| virtual StatusCode | configure ()=0 |
| Configuration (from OFFLINE to CONFIGURED). | |
| virtual StatusCode | start ()=0 |
| Start (from INITIALIZED to RUNNING). | |
| virtual StatusCode | stop ()=0 |
| Stop (from RUNNING to INITIALIZED). | |
| virtual StatusCode | terminate ()=0 |
| Initialization (from CONFIGURED to OFFLINE). | |
| virtual StatusCode | reinitialize ()=0 |
| Initialization (from INITIALIZED or RUNNING to INITIALIZED, via CONFIGURED). | |
| virtual StatusCode | restart ()=0 |
| Initialization (from RUNNING to RUNNING, via INITIALIZED). | |
| virtual Gaudi::StateMachine::State | FSMState () const =0 |
| Get the current state. | |
| virtual StatusCode | sysInitialize ()=0 |
| Initialization of the Tool. | |
| virtual StatusCode | sysStart ()=0 |
| Initialization of the Tool. | |
| virtual StatusCode | sysStop ()=0 |
| Initialization of the Tool. | |
| virtual StatusCode | sysFinalize ()=0 |
| Finalization of the Tool. | |
| virtual StatusCode | sysReinitialize ()=0 |
| Initialization of the Tool. | |
| virtual StatusCode | sysRestart ()=0 |
| Initialization of the Tool. | |
| virtual unsigned long | refCount () const =0 |
| Current number of reference counts. | |
Public Member Functions inherited from INamedInterface | |
| DeclareInterfaceID (INamedInterface, 1, 0) | |
| InterfaceID. | |
| virtual const std::string & | name () const =0 |
| Retrieve the name of the instance. | |
| virtual | ~INamedInterface () |
| Virtual destructor (always needed for abstract classes). | |
| DeclareInterfaceID (INamedInterface, 1, 0) | |
| InterfaceID. | |
| virtual const std::string & | name () const =0 |
| Retrieve the name of the instance. | |
| virtual | ~INamedInterface () |
| Virtual destructor (always needed for abstract classes). | |
Public Member Functions inherited from IInterface | |
| virtual unsigned long | addRef ()=0 |
| Increment the reference count of Interface instance. | |
| virtual unsigned long | release ()=0 |
| Release Interface instance. | |
| virtual | ~IInterface () |
| Virtual destructor. | |
| virtual unsigned long | addRef ()=0 |
| Increment the reference count of Interface instance. | |
| virtual unsigned long | release ()=0 |
| Release Interface instance. | |
| virtual | ~IInterface () |
| Virtual destructor. | |
Private Member Functions | |
| FuncMinimum () | |
| default constructor is private | |
| FuncMinimum (const FuncMinimum &) | |
| copy constructor is private | |
| FuncMinimum & | operator= (const FuncMinimum &) |
| assignment operator is | |
Private Attributes | |
| std::string | m_algType |
| double | m_max_iter |
| double | m_norm_gradient |
| double | m_step_size |
| double | m_tol |
| const gsl_multimin_fdfminimizer_type * | m_type |
Additional Inherited Members | |
Static Public Member Functions inherited from GaudiTool | |
| static bool | enableSummary (bool) |
| enable/disable summary | |
| static bool | summaryEnabled () |
| is summary enabled? | |
| static bool | enableSummary (bool) |
| enable/disable summary | |
| static bool | summaryEnabled () |
| is summary enabled? | |
Static Public Member Functions inherited from IInterface | |
| static const InterfaceID & | interfaceID () |
| Return an instance of InterfaceID identifying the interface. | |
| static const InterfaceID & | interfaceID () |
| Return an instance of InterfaceID identifying the interface. | |
Protected Types inherited from GaudiCommon< AlgTool > | |
| typedef std::map< std::string, StatEntity > | Statistics |
| the actual type of general counters | |
| typedef std::map< std::string, StatEntity > | Statistics |
| the actual type of general counters | |
| typedef std::map< std::string, unsigned int > | Counter |
| the actual type error/warning counter | |
| typedef std::map< std::string, unsigned int > | Counter |
| the actual type error/warning counter | |
| typedef std::vector< IAlgTool * > | AlgTools |
| storage for active tools | |
| typedef std::vector< IAlgTool * > | AlgTools |
| storage for active tools | |
| typedef GaudiUtils::HashMap < std::string, SmartIF < IService > > | Services |
| storage for active services | |
| typedef GaudiUtils::HashMap < std::string, SmartIF < IService > > | Services |
| storage for active services | |
Protected Member Functions inherited from GaudiTool | |
| GaudiTool (const std::string &type, const std::string &name, const IInterface *parent) | |
| Standard constructor. | |
| virtual | ~GaudiTool () |
| destructor, virtual and protected | |
| GaudiTool (const std::string &type, const std::string &name, const IInterface *parent) | |
| Standard constructor. | |
| virtual | ~GaudiTool () |
| destructor, virtual and protected | |
Protected Attributes inherited from GaudiCommon< AlgTool > | |
| ICounterSummarySvc * | m_counterSummarySvc |
| a pointer to the CounterSummarySvc | |
| std::vector< std::string > | m_counterList |
| list of counters to declare. Set by property CounterList. This can be a regular expression. | |
| std::vector< std::string > | m_statEntityList |
Static Protected Attributes inherited from GaudiCommon< AlgTool > | |
| static const bool | IgnoreRootInTES |
| Simple definition to be used with the new useRootInTES argument get<TYPE> and put methods. | |
| static const bool | UseRootInTES |
| Simple definition to be used with the new useRootInTES argument get<TYPE> and put methods. | |
The simplest concrete implementation of IFuncMinimum interface.
Definition at line 26 of file FuncMinimum.h.
| typedef std::vector<const GenFunc*> FuncMinimum::Gradient |
Definition at line 28 of file FuncMinimum.h.
|
virtual |
| FuncMinimum::FuncMinimum | ( | const std::string & | type, |
| const std::string & | name, | ||
| const IInterface * | parent | ||
| ) |
Standard constructor.
| type | tool type |
| name | tool name |
| parent | parent of the tool |
declare type of the algorithm for multidimensional minimization
declare maximum of iteration
declare the absolute tolerance for the Euclidean norm of the gradient
declare the size of the first trial step
declare the accuracy of the line minimization
Definition at line 64 of file FuncMinimum.cpp.
|
private |
default constructor is private
|
private |
copy constructor is private
|
virtual |
standard finalization method
Reimplemented from GaudiTool.
Definition at line 343 of file FuncMinimum.cpp.
|
virtual |
Overriding initialize.
The algorithm for multidimensional minimization
Reimplemented from GaudiTool.
Definition at line 290 of file FuncMinimum.cpp.
|
virtual |
Find minimum of the function "GenFunc".
Implements IFuncMinimum.
Definition at line 151 of file FuncMinimum.cpp.
|
virtual |
Find minimum of the function "GenFunc".
Find minimum of our function
Implements IFuncMinimum.
Definition at line 247 of file FuncMinimum.cpp.
|
private |
assignment operator is
|
private |
Definition at line 103 of file FuncMinimum.h.
|
private |
Definition at line 104 of file FuncMinimum.h.
|
private |
Definition at line 105 of file FuncMinimum.h.
|
private |
Definition at line 106 of file FuncMinimum.h.
|
private |
Definition at line 107 of file FuncMinimum.h.
|
private |
Definition at line 108 of file FuncMinimum.h.