![]() |
The Gaudi Framework
v26r1
|


Public Member Functions | |
| EventCounter (const std::string &name, ISvcLocator *pSvcLocator) | |
| Constructor(s) | |
| virtual | ~EventCounter () |
| Destructor. | |
| StatusCode | initialize () |
| the default (empty) implementation of IStateful::initialize() method | |
| StatusCode | execute () |
| StatusCode | finalize () |
| the default (empty) implementation of IStateful::finalize() method | |
| EventCounter (const std::string &name, ISvcLocator *pSvcLocator) | |
| Constructor(s) | |
| virtual | ~EventCounter () |
| Destructor. | |
| StatusCode | initialize () |
| the default (empty) implementation of IStateful::initialize() method | |
| StatusCode | execute () |
| StatusCode | finalize () |
| the default (empty) implementation of IStateful::finalize() method | |
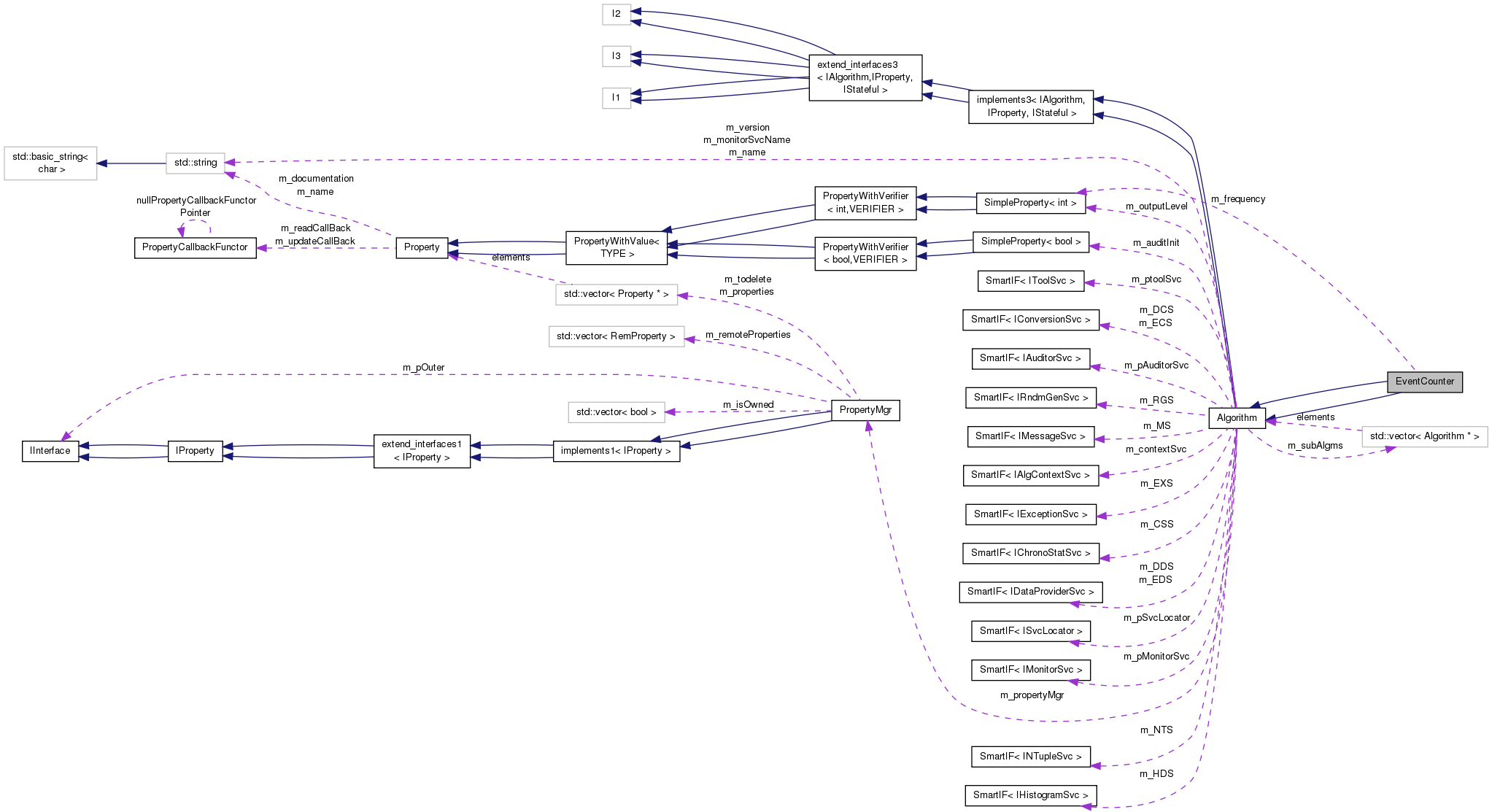
Public Member Functions inherited from Algorithm | |
| Algorithm (const std::string &name, ISvcLocator *svcloc, const std::string &version=PACKAGE_VERSION) | |
| Constructor. | |
| virtual | ~Algorithm () |
| Destructor. | |
| virtual StatusCode | sysStart () |
| Reinitialization method invoked by the framework. | |
| virtual StatusCode | sysInitialize () |
| Initialization method invoked by the framework. | |
| virtual StatusCode | sysReinitialize () |
| Reinitialization method invoked by the framework. | |
| virtual StatusCode | sysRestart () |
| Restart method invoked by the framework. | |
| virtual StatusCode | sysExecute () |
| The actions to be performed by the algorithm on an event. | |
| virtual StatusCode | sysStop () |
| System stop. | |
| virtual StatusCode | sysFinalize () |
| System finalization. | |
| virtual StatusCode | sysBeginRun () |
| beginRun method invoked by the framework. | |
| virtual StatusCode | sysEndRun () |
| endRun method invoked by the framework. | |
| virtual const std::string & | name () const |
| The identifying name of the algorithm object. | |
| virtual const std::string & | version () const |
| virtual StatusCode | configure () |
| Dummy implementation of IStateful::configure() method. | |
| virtual StatusCode | terminate () |
| Dummy implementation of IStateful::terminate() method. | |
| virtual StatusCode | start () |
| the default (empty) implementation of IStateful::start() method | |
| virtual StatusCode | stop () |
| the default (empty) implementation of IStateful::stop() method | |
| virtual StatusCode | reinitialize () |
| the default (empty) implementation of IStateful::reinitialize() method | |
| virtual StatusCode | restart () |
| the default (empty) implementation of IStateful::restart() method | |
| virtual bool | isExecuted () const |
| Has this algorithm been executed since the last reset? | |
| virtual void | setExecuted (bool state) |
| Set the executed flag to the specified state. | |
| virtual void | resetExecuted () |
| Reset the executed state of the Algorithm for the duration of the current event. | |
| virtual StatusCode | beginRun () |
| Algorithm begin run. | |
| virtual StatusCode | endRun () |
| Algorithm end run. This method is called at the end of the event loop. | |
| virtual Gaudi::StateMachine::State | FSMState () const |
| returns the current state of the algorithm | |
| virtual Gaudi::StateMachine::State | targetFSMState () const |
| returns the state the algorithm will be in after the ongoing transition | |
| virtual bool | isEnabled () const |
| Is this algorithm enabled or disabled? | |
| virtual bool | filterPassed () const |
| Did this algorithm pass or fail its filter criterion for the last event? | |
| virtual void | setFilterPassed (bool state) |
| Set the filter passed flag to the specified state. | |
| template<class T > | |
| StatusCode | service (const std::string &name, T *&psvc, bool createIf=true) const |
| Access a service by name, creating it if it doesn't already exist. | |
| template<class T > | |
| StatusCode | service (const std::string &svcType, const std::string &svcName, T *&psvc) const |
| Access a service by name and type, creating it if it doesn't already exist. | |
| SmartIF< IService > | service (const std::string &name, const bool createIf=true, const bool quiet=false) const |
| Return a pointer to the service identified by name (or "type/name") | |
| void | setOutputLevel (int level) |
| Set the output level for current algorithm. | |
| SmartIF< IAuditorSvc > & | auditorSvc () const |
| The standard auditor service.May not be invoked before sysInitialize() has been invoked. | |
| SmartIF< IChronoStatSvc > & | chronoSvc () const |
| The standard Chrono & Stat service, Return a pointer to the service if present. | |
| SmartIF< IChronoStatSvc > & | chronoStatService () const |
| Obsoleted name, kept due to the backwards compatibility. | |
| SmartIF< IDataProviderSvc > & | detSvc () const |
| The standard detector data service. | |
| SmartIF< IDataProviderSvc > & | detDataService () const |
| Obsoleted name, kept due to the backwards compatibility. | |
| SmartIF< IConversionSvc > & | detCnvSvc () const |
| The standard detector data persistency conversion service. | |
| SmartIF< IConversionSvc > & | detDataCnvService () const |
| Obsoleted name, kept due to the backwards compatibility. | |
| SmartIF< IDataProviderSvc > & | eventSvc () const |
| The standard event data service. | |
| SmartIF< IDataProviderSvc > & | evtSvc () const |
| shortcut for method eventSvc | |
| SmartIF< IDataProviderSvc > & | eventDataService () const |
| Obsoleted name, kept due to the backwards compatibility. | |
| SmartIF< IConversionSvc > & | eventCnvSvc () const |
| The standard event data persistency conversion service. | |
| SmartIF< IConversionSvc > & | eventDataCnvService () const |
| Obsoleted name, kept due to the backwards compatibility. | |
| SmartIF< IHistogramSvc > & | histoSvc () const |
| The standard histogram service. | |
| SmartIF< IHistogramSvc > & | histogramDataService () const |
| Obsoleted name, kept due to the backwards compatibility. | |
| SmartIF< IMessageSvc > & | msgSvc () const |
| The standard message service. | |
| SmartIF< IMessageSvc > & | messageService () const |
| Obsoleted name, kept due to the backwards compatibility. | |
| SmartIF< INTupleSvc > & | ntupleSvc () const |
| The standard N tuple service. | |
| SmartIF< INTupleSvc > & | ntupleService () const |
| Obsoleted name, kept due to the backwards compatibility. | |
| SmartIF< IRndmGenSvc > & | randSvc () const |
| AIDA-based NTuple service Returns a pointer to the AIDATuple service if present. | |
| SmartIF< IToolSvc > & | toolSvc () const |
| The standard ToolSvc service, Return a pointer to the service if present. | |
| SmartIF< IExceptionSvc > & | exceptionSvc () const |
| Get the exception Service. | |
| SmartIF< IAlgContextSvc > & | contextSvc () const |
| get Algorithm Context Service | |
| SmartIF< ISvcLocator > & | serviceLocator () const |
| The standard service locator. | |
| SmartIF< ISvcLocator > & | svcLoc () const |
| shortcut for method serviceLocator | |
| bool | registerContext () const |
| register for Algorithm Context Service? | |
| StatusCode | createSubAlgorithm (const std::string &type, const std::string &name, Algorithm *&pSubAlg) |
| Create a sub algorithm. | |
| std::vector< Algorithm * > * | subAlgorithms () const |
| List of sub-algorithms. Returns a pointer to a vector of (sub) Algorithms. | |
| virtual StatusCode | setProperty (const Property &p) |
| Implementation of IProperty::setProperty. | |
| virtual StatusCode | setProperty (const std::string &s) |
| Implementation of IProperty::setProperty. | |
| virtual StatusCode | setProperty (const std::string &n, const std::string &v) |
| Implementation of IProperty::setProperty. | |
| virtual StatusCode | getProperty (Property *p) const |
| Implementation of IProperty::getProperty. | |
| virtual const Property & | getProperty (const std::string &name) const |
| Implementation of IProperty::getProperty. | |
| virtual StatusCode | getProperty (const std::string &n, std::string &v) const |
| Implementation of IProperty::getProperty. | |
| virtual const std::vector < Property * > & | getProperties () const |
| Implementation of IProperty::getProperties. | |
| StatusCode | setProperties () |
| Set the algorithm's properties. | |
| template<class T > | |
| Property * | declareProperty (const std::string &name, T &property, const std::string &doc="none") const |
| Declare the named property. | |
| Property * | declareRemoteProperty (const std::string &name, IProperty *rsvc, const std::string &rname="") const |
| Declare remote named properties. | |
| SmartIF< IMonitorSvc > & | monitorSvc () const |
| Access the monitor service. | |
| template<class T > | |
| void | declareInfo (const std::string &name, const T &var, const std::string &desc) const |
| Declare monitoring information. | |
| void | declareInfo (const std::string &name, const std::string &format, const void *var, int size, const std::string &desc) const |
| Declare monitoring information (special case) | |
| template<class TYPE > | |
| StatusCode | setProperty (const std::string &name, const TYPE &value) |
| set the property form the value | |
| Algorithm (const std::string &name, ISvcLocator *svcloc, const std::string &version=PACKAGE_VERSION) | |
| Constructor. | |
| virtual | ~Algorithm () |
| Destructor. | |
| virtual StatusCode | sysStart () |
| Reinitialization method invoked by the framework. | |
| virtual StatusCode | sysInitialize () |
| Initialization method invoked by the framework. | |
| virtual StatusCode | sysReinitialize () |
| Reinitialization method invoked by the framework. | |
| virtual StatusCode | sysRestart () |
| Restart method invoked by the framework. | |
| virtual StatusCode | sysExecute () |
| The actions to be performed by the algorithm on an event. | |
| virtual StatusCode | sysStop () |
| System stop. | |
| virtual StatusCode | sysFinalize () |
| System finalization. | |
| virtual StatusCode | sysBeginRun () |
| beginRun method invoked by the framework. | |
| virtual StatusCode | sysEndRun () |
| endRun method invoked by the framework. | |
| virtual const std::string & | name () const |
| The identifying name of the algorithm object. | |
| virtual const std::string & | version () const |
| virtual StatusCode | configure () |
| Dummy implementation of IStateful::configure() method. | |
| virtual StatusCode | terminate () |
| Dummy implementation of IStateful::terminate() method. | |
| virtual StatusCode | start () |
| the default (empty) implementation of IStateful::start() method | |
| virtual StatusCode | stop () |
| the default (empty) implementation of IStateful::stop() method | |
| virtual StatusCode | reinitialize () |
| the default (empty) implementation of IStateful::reinitialize() method | |
| virtual StatusCode | restart () |
| the default (empty) implementation of IStateful::restart() method | |
| virtual bool | isExecuted () const |
| Has this algorithm been executed since the last reset? | |
| virtual void | setExecuted (bool state) |
| Set the executed flag to the specified state. | |
| virtual void | resetExecuted () |
| Reset the executed state of the Algorithm for the duration of the current event. | |
| virtual StatusCode | beginRun () |
| Algorithm begin run. | |
| virtual StatusCode | endRun () |
| Algorithm end run. This method is called at the end of the event loop. | |
| virtual Gaudi::StateMachine::State | FSMState () const |
| returns the current state of the algorithm | |
| virtual Gaudi::StateMachine::State | targetFSMState () const |
| returns the state the algorithm will be in after the ongoing transition | |
| virtual bool | isEnabled () const |
| Is this algorithm enabled or disabled? | |
| virtual bool | filterPassed () const |
| Did this algorithm pass or fail its filter criterion for the last event? | |
| virtual void | setFilterPassed (bool state) |
| Set the filter passed flag to the specified state. | |
| template<class T > | |
| StatusCode | service (const std::string &name, T *&psvc, bool createIf=true) const |
| Access a service by name, creating it if it doesn't already exist. | |
| template<class T > | |
| StatusCode | service (const std::string &svcType, const std::string &svcName, T *&psvc) const |
| Access a service by name and type, creating it if it doesn't already exist. | |
| SmartIF< IService > | service (const std::string &name, const bool createIf=true, const bool quiet=false) const |
| Return a pointer to the service identified by name (or "type/name") | |
| void | setOutputLevel (int level) |
| Set the output level for current algorithm. | |
| SmartIF< IAuditorSvc > & | auditorSvc () const |
| The standard auditor service.May not be invoked before sysInitialize() has been invoked. | |
| SmartIF< IChronoStatSvc > & | chronoSvc () const |
| The standard Chrono & Stat service, Return a pointer to the service if present. | |
| SmartIF< IChronoStatSvc > & | chronoStatService () const |
| Obsoleted name, kept due to the backwards compatibility. | |
| SmartIF< IDataProviderSvc > & | detSvc () const |
| The standard detector data service. | |
| SmartIF< IDataProviderSvc > & | detDataService () const |
| Obsoleted name, kept due to the backwards compatibility. | |
| SmartIF< IConversionSvc > & | detCnvSvc () const |
| The standard detector data persistency conversion service. | |
| SmartIF< IConversionSvc > & | detDataCnvService () const |
| Obsoleted name, kept due to the backwards compatibility. | |
| SmartIF< IDataProviderSvc > & | eventSvc () const |
| The standard event data service. | |
| SmartIF< IDataProviderSvc > & | evtSvc () const |
| shortcut for method eventSvc | |
| SmartIF< IDataProviderSvc > & | eventDataService () const |
| Obsoleted name, kept due to the backwards compatibility. | |
| SmartIF< IConversionSvc > & | eventCnvSvc () const |
| The standard event data persistency conversion service. | |
| SmartIF< IConversionSvc > & | eventDataCnvService () const |
| Obsoleted name, kept due to the backwards compatibility. | |
| SmartIF< IHistogramSvc > & | histoSvc () const |
| The standard histogram service. | |
| SmartIF< IHistogramSvc > & | histogramDataService () const |
| Obsoleted name, kept due to the backwards compatibility. | |
| SmartIF< IMessageSvc > & | msgSvc () const |
| The standard message service. | |
| SmartIF< IMessageSvc > & | messageService () const |
| Obsoleted name, kept due to the backwards compatibility. | |
| SmartIF< INTupleSvc > & | ntupleSvc () const |
| The standard N tuple service. | |
| SmartIF< INTupleSvc > & | ntupleService () const |
| Obsoleted name, kept due to the backwards compatibility. | |
| SmartIF< IRndmGenSvc > & | randSvc () const |
| AIDA-based NTuple service Returns a pointer to the AIDATuple service if present. | |
| SmartIF< IToolSvc > & | toolSvc () const |
| The standard ToolSvc service, Return a pointer to the service if present. | |
| SmartIF< IExceptionSvc > & | exceptionSvc () const |
| Get the exception Service. | |
| SmartIF< IAlgContextSvc > & | contextSvc () const |
| get Algorithm Context Service | |
| SmartIF< ISvcLocator > & | serviceLocator () const |
| The standard service locator. | |
| SmartIF< ISvcLocator > & | svcLoc () const |
| shortcut for method serviceLocator | |
| bool | registerContext () const |
| register for Algorithm Context Service? | |
| StatusCode | createSubAlgorithm (const std::string &type, const std::string &name, Algorithm *&pSubAlg) |
| Create a sub algorithm. | |
| std::vector< Algorithm * > * | subAlgorithms () const |
| List of sub-algorithms. Returns a pointer to a vector of (sub) Algorithms. | |
| virtual StatusCode | setProperty (const Property &p) |
| Implementation of IProperty::setProperty. | |
| virtual StatusCode | setProperty (const std::string &s) |
| Implementation of IProperty::setProperty. | |
| virtual StatusCode | setProperty (const std::string &n, const std::string &v) |
| Implementation of IProperty::setProperty. | |
| virtual StatusCode | getProperty (Property *p) const |
| Implementation of IProperty::getProperty. | |
| virtual const Property & | getProperty (const std::string &name) const |
| Implementation of IProperty::getProperty. | |
| virtual StatusCode | getProperty (const std::string &n, std::string &v) const |
| Implementation of IProperty::getProperty. | |
| virtual const std::vector < Property * > & | getProperties () const |
| Implementation of IProperty::getProperties. | |
| StatusCode | setProperties () |
| Set the algorithm's properties. | |
| template<class T > | |
| Property * | declareProperty (const std::string &name, T &property, const std::string &doc="none") const |
| Declare the named property. | |
| Property * | declareRemoteProperty (const std::string &name, IProperty *rsvc, const std::string &rname="") const |
| Declare remote named properties. | |
| SmartIF< IMonitorSvc > & | monitorSvc () const |
| Access the monitor service. | |
| template<class T > | |
| void | declareInfo (const std::string &name, const T &var, const std::string &desc) const |
| Declare monitoring information. | |
| void | declareInfo (const std::string &name, const std::string &format, const void *var, int size, const std::string &desc) const |
| Declare monitoring information (special case) | |
| template<class TYPE > | |
| StatusCode | setProperty (const std::string &name, const TYPE &value) |
| set the property form the value | |
Private Attributes | |
| IntegerProperty | m_frequency |
| The frequency with which the number of events should be reported. | |
| int | m_skip |
| The number of events skipped since the last time the count was reported. | |
| int | m_total |
| The total events seen. | |
Additional Inherited Members | |
Public Types inherited from Algorithm | |
| typedef Gaudi::PluginService::Factory < IAlgorithm *, const std::string &, ISvcLocator * > | Factory |
| typedef Gaudi::PluginService::Factory < IAlgorithm *, const std::string &, ISvcLocator * > | Factory |
Protected Member Functions inherited from Algorithm | |
| bool | isInitialized () const |
| Has the Algorithm already been initialized? | |
| bool | isFinalized () const |
| Has the Algorithm already been finalized? | |
| int | outputLevel () const |
| retrieve the Algorithm output level | |
| IntegerProperty & | outputLevelProperty () |
| Accessor for the Message level property. | |
| void | initOutputLevel (Property &prop) |
| callback for output level property | |
| bool | isInitialized () const |
| Has the Algorithm already been initialized? | |
| bool | isFinalized () const |
| Has the Algorithm already been finalized? | |
| int | outputLevel () const |
| retrieve the Algorithm output level | |
| IntegerProperty & | outputLevelProperty () |
| Accessor for the Message level property. | |
| void | initOutputLevel (Property &prop) |
| callback for output level property | |
Definition at line 4 of file EventCounter.h.
| EventCounter::EventCounter | ( | const std::string & | name, |
| ISvcLocator * | pSvcLocator | ||
| ) |
Constructor(s)
Definition at line 7 of file EventCounter.cpp.
|
virtual |
| EventCounter::EventCounter | ( | const std::string & | name, |
| ISvcLocator * | pSvcLocator | ||
| ) |
Constructor(s)
|
virtual |
Destructor.
| StatusCode EventCounter::execute | ( | ) |
Definition at line 32 of file EventCounter.cpp.
| StatusCode EventCounter::execute | ( | ) |
|
virtual |
the default (empty) implementation of IStateful::finalize() method
Reimplemented from Algorithm.
|
virtual |
the default (empty) implementation of IStateful::finalize() method
Reimplemented from Algorithm.
Definition at line 48 of file EventCounter.cpp.
|
virtual |
the default (empty) implementation of IStateful::initialize() method
Reimplemented from Algorithm.
|
virtual |
the default (empty) implementation of IStateful::initialize() method
Reimplemented from Algorithm.
Definition at line 24 of file EventCounter.cpp.
|
private |
The frequency with which the number of events should be reported.
The default is 1, corresponding to every event.
Definition at line 36 of file EventCounter.h.
|
private |
The number of events skipped since the last time the count was reported.
Definition at line 42 of file EventCounter.h.
|
private |
The total events seen.
Definition at line 47 of file EventCounter.h.