StringKey.h File Reference
#include <iosfwd>
#include <string>
#include <functional>
#include <algorithm>
#include <vector>
#include "GaudiKernel/Kernel.h"
#include "GaudiKernel/StatusCode.h"
Include dependency graph for StringKey.h:
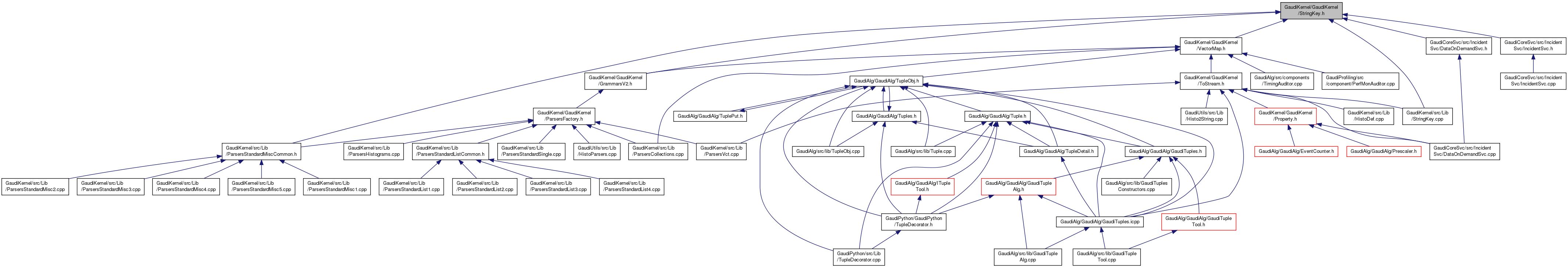
This graph shows which files directly or indirectly include this file:

Go to the source code of this file.

Classes

class  Gaudi::StringKey
 The helper class to represent the efficient "key" for access. More...
 

Namespaces

 Gaudi
 Helper functions to set/get the application return code.
 
 Gaudi::Utils
 
 Gaudi::Parsers
 

Functions

template<unsigned int N>
bool Gaudi::operator== (const Gaudi::StringKey &key1, const char(&key2)[N])
 equality operator with C-arrays More...
 
template<unsigned int N>
bool Gaudi::operator!= (const Gaudi::StringKey &key1, const char(&key2)[N])
 non-equality operator with C-arrays More...
 
bool Gaudi::operator== (const std::string &key1, const Gaudi::StringKey &key2)
 "right" form of equality operator More...
 
template<unsigned int N>
bool Gaudi::operator== (const char(&key1)[N], const Gaudi::StringKey &key2)
 "right" form of equality operator More...
 
bool Gaudi::operator!= (const std::string &key1, const Gaudi::StringKey &key2)
 "right" form of non-equality operator More...
 
template<unsigned int N>
bool Gaudi::operator!= (const char(&key1)[N], const Gaudi::StringKey &key2)
 "right" form of non-equality operator More...
 
std::size_t Gaudi::hash_value (const Gaudi::StringKey &key)
 hash-function: heeded for boost::hash More...
 
GAUDI_API std::ostream & Gaudi::Utils::toStream (const Gaudi::StringKey &key, std::ostream &s)
 send the object to stream (needed to use it as property) More...
 
std::ostream & Gaudi::operator<< (std::ostream &o, const Gaudi::StringKey &key)
 printout of the object reply on the native printout for the string More...
 
GAUDI_API StatusCode Gaudi::Parsers::parse (Gaudi::StringKey &result, const std::string &input)
 parse the key from the string More...
 
GAUDI_API StatusCode Gaudi::Parsers::parse (std::vector< Gaudi::StringKey > &result, const std::string &input)
 parse the vector of keys from the string More...