![]() |
The Gaudi Framework
v26r2
|
Just a minor modification of MemoryAuditor to allow the output memory statistics table to be printed. More...
#include <GaudiAud/MemStatAudit.h>


Public Member Functions | |
| MemStatAuditor (const std::string &name, ISvcLocator *pSvcLocator) | |
| local More... | |
| virtual | ~MemStatAuditor () |
| virtual StatusCode | initialize () |
Public Member Functions inherited from MemoryAuditor | |
| MemoryAuditor (const std::string &name, ISvcLocator *pSvcLocator) | |
Public Member Functions inherited from CommonAuditor | |
| CommonAuditor (const std::string &name, ISvcLocator *svcloc) | |
| Constructor. More... | |
| virtual | ~CommonAuditor () |
| Destructor. More... | |
| virtual void | before (StandardEventType evt, const std::string &caller) |
| Audit the start of a standard "event" for callers that do not implement INamedInterface. More... | |
| virtual void | before (StandardEventType evt, INamedInterface *caller) |
| The following methods are meant to be implemented by the child class... More... | |
| virtual void | before (CustomEventTypeRef evt, const std::string &caller) |
| Audit the start of a custom "event" for callers that do not implement INamedInterface. More... | |
| virtual void | before (CustomEventTypeRef evt, INamedInterface *caller) |
| Audit the start of a custom "event". More... | |
| virtual void | after (StandardEventType evt, const std::string &caller, const StatusCode &sc) |
| Audit the end of a standard "event" for callers that do not implement INamedInterface. More... | |
| virtual void | after (StandardEventType evt, INamedInterface *caller, const StatusCode &sc) |
| Audit the end of a standard "event". More... | |
| virtual void | after (CustomEventTypeRef evt, const std::string &caller, const StatusCode &sc) |
| Audit the end of a custom "event" for callers that do not implement INamedInterface. More... | |
| virtual void | after (CustomEventTypeRef evt, INamedInterface *caller, const StatusCode &sc) |
| Audit the end of a custom "event". More... | |
Public Member Functions inherited from Auditor | |
| Auditor (const std::string &name, ISvcLocator *svcloc) | |
| Constructor. More... | |
| virtual | ~Auditor () |
| Destructor. More... | |
| StatusCode | sysInitialize () |
| Initialization method invoked by the framework. More... | |
| StatusCode | sysFinalize () |
| Finalization method invoked by the framework. More... | |
| virtual void | beforeInitialize (INamedInterface *) |
| virtual void | afterInitialize (INamedInterface *) |
| virtual void | beforeReinitialize (INamedInterface *) |
| virtual void | afterReinitialize (INamedInterface *) |
| virtual void | beforeExecute (INamedInterface *) |
| virtual void | afterExecute (INamedInterface *, const StatusCode &) |
| virtual void | beforeFinalize (INamedInterface *) |
| virtual void | afterFinalize (INamedInterface *) |
| virtual void | beforeBeginRun (INamedInterface *) |
| virtual void | afterBeginRun (INamedInterface *) |
| virtual void | beforeEndRun (INamedInterface *) |
| virtual void | afterEndRun (INamedInterface *) |
| virtual StatusCode | finalize () |
| virtual const std::string & | name () const |
| Retrieve the name of the instance. More... | |
| virtual bool | isEnabled () const |
| Tell if the auditor is enabled or not. More... | |
| SmartIF< IMessageSvc > & | msgSvc () const |
| The standard message service. More... | |
| int | outputLevel () const |
| Retrieve the output level of current auditor. More... | |
| void | setOutputLevel (int level) |
| Set the output level for current auditor. More... | |
| SmartIF< ISvcLocator > & | serviceLocator () const |
| The standard service locator. More... | |
| template<class T > | |
| StatusCode | service (const std::string &name, T *&svc, bool createIf=false) const |
| Access a service by name, creating it if it doesn't already exist. More... | |
| virtual StatusCode | setProperty (const Property &p) |
| Set a value of a property of an auditor. More... | |
| virtual StatusCode | setProperty (const std::string &s) |
| Implementation of IProperty::setProperty. More... | |
| virtual StatusCode | setProperty (const std::string &n, const std::string &v) |
| Implementation of IProperty::setProperty. More... | |
| virtual StatusCode | getProperty (Property *p) const |
| Get the value of a property. More... | |
| virtual const Property & | getProperty (const std::string &name) const |
| Get the property by name. More... | |
| virtual StatusCode | getProperty (const std::string &n, std::string &v) const |
| Implementation of IProperty::getProperty. More... | |
| const std::vector< Property * > & | getProperties () const |
| Get all properties. More... | |
| virtual bool | hasProperty (const std::string &name) const |
| Implementation of IProperty::hasProperty. More... | |
| template<class TYPE > | |
| StatusCode | setProperty (const std::string &name, const TYPE &value) |
| set the property form the value More... | |
| StatusCode | setProperties () |
| Set the auditor's properties. More... | |
| template<class T > | |
| Property * | declareProperty (const std::string &name, T &property, const std::string &doc="none") const |
| Declare the named property. More... | |
Public Member Functions inherited from extend_interfaces2< IAuditor, IProperty > | |
| virtual | ~extend_interfaces2 () |
| Virtual destructor. More... | |
Public Member Functions inherited from IAuditor | |
| DeclareInterfaceID (IAuditor, 3, 0) | |
| InterfaceID. More... | |
Public Member Functions inherited from INamedInterface | |
| DeclareInterfaceID (INamedInterface, 1, 0) | |
| InterfaceID. More... | |
| virtual | ~INamedInterface () |
| Virtual destructor (always needed for abstract classes). More... | |
Public Member Functions inherited from IInterface | |
| virtual void * | i_cast (const InterfaceID &) const =0 |
| main cast function More... | |
| virtual std::vector< std::string > | getInterfaceNames () const =0 |
| Returns a vector of strings containing the names of all the implemented interfaces. More... | |
| virtual unsigned long | addRef ()=0 |
| Increment the reference count of Interface instance. More... | |
| virtual unsigned long | release ()=0 |
| Release Interface instance. More... | |
| virtual unsigned long | refCount () const =0 |
| Current reference count. More... | |
| virtual StatusCode | queryInterface (const InterfaceID &ti, void **pp)=0 |
| Set the void** to the pointer to the requested interface of the instance. More... | |
| virtual | ~IInterface () |
| Virtual destructor. More... | |
Public Member Functions inherited from IProperty | |
| DeclareInterfaceID (IProperty, 2, 1) | |
| InterfaceID. More... | |
Private Member Functions | |
| virtual void | i_before (CustomEventTypeRef evt, const std::string &caller) |
| Re-implement i_before to avoid monitoring the memory usage before a function. More... | |
| virtual void | i_printinfo (const std::string &msg, CustomEventTypeRef evt, const std::string &caller) |
| Report the memory usage. More... | |
| SmartIF< IChronoStatSvc > & | statSvc () |
Private Attributes | |
| SmartIF< IChronoStatSvc > | m_stat |
| double | m_vSize |
| vsize of the previous call to printinfo More... | |
Additional Inherited Members | |
Public Types inherited from Auditor | |
| typedef Gaudi::PluginService::Factory< IAuditor *, const std::string &, ISvcLocator * > | Factory |
Public Types inherited from implements2< IAuditor, IProperty > | |
| typedef implements2 | base_class |
| Typedef to this class. More... | |
| typedef extend_interfaces2< IAuditor, IProperty > | extend_interfaces_base |
| Typedef to the base of this class. More... | |
| typedef extend_interfaces_base::ext_iids | interfaces |
| MPL set of all the implemented interfaces. More... | |
Public Types inherited from extend_interfaces2< IAuditor, IProperty > | |
| typedef mpl::fold< typename IAuditor::iid::iids::type, typename IProperty::iid::iids::type, mpl::insert< mpl::_1, mpl::_2 > >::type | ext_iids |
| MPL set of interfaces extended by this one. More... | |
Public Types inherited from IAuditor | |
| enum | StandardEventType { Initialize, ReInitialize, Execute, BeginRun, EndRun, Finalize, Start, Stop, ReStart } |
| Defines the standard (= used by the framework) auditable event types. More... | |
| typedef std::string | CustomEventType |
| Type used to allow users to specify a custom event to be audit. More... | |
| typedef const CustomEventType & | CustomEventTypeRef |
| Used in function calls for optimization purposes. More... | |
Public Types inherited from IInterface | |
| enum | Status { SUCCESS = 1, NO_INTERFACE, VERSMISMATCH, LAST_ERROR } |
| Return status. More... | |
| typedef Gaudi::InterfaceId< IInterface, 0, 0 > | iid |
| Interface ID. More... | |
| typedef mpl::set1< iid > | ext_iids |
| Extra interfaces. More... | |
Static Public Member Functions inherited from IInterface | |
| static const InterfaceID & | interfaceID () |
| Return an instance of InterfaceID identifying the interface. More... | |
Protected Member Functions inherited from MemoryAuditor | |
| virtual void | i_after (CustomEventTypeRef evt, const std::string &caller, const StatusCode &sc) |
| Default (catch-all) "after" Auditor hook. More... | |
Protected Member Functions inherited from CommonAuditor | |
| bool | i_auditEventType (const std::string &evt) |
| Check if we are requested to audit the passed event type. More... | |
| void | i_updateCustomTypes (Property &) |
| Update handler for the obsolete property CustomEventTypes. More... | |
Static Protected Member Functions inherited from MemoryAuditor | |
| static bool | getProcInfo (procInfo &info) |
| Get the process informations. More... | |
Protected Attributes inherited from CommonAuditor | |
| StringArrayProperty | m_types |
| StringArrayProperty | m_customTypes |
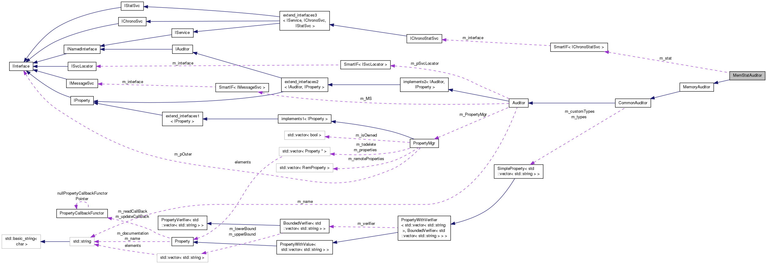
Just a minor modification of MemoryAuditor to allow the output memory statistics table to be printed.
Definition at line 15 of file MemStatAuditor.h.
| MemStatAuditor::MemStatAuditor | ( | const std::string & | name, |
| ISvcLocator * | pSvcLocator | ||
| ) |
local
Definition at line 18 of file MemStatAuditor.cpp.
|
virtual |
Definition at line 23 of file MemStatAuditor.cpp.
|
privatevirtual |
Re-implement i_before to avoid monitoring the memory usage before a function.
Reimplemented from MemoryAuditor.
Definition at line 38 of file MemStatAuditor.cpp.
|
privatevirtual |
Report the memory usage.
Reimplemented from MemoryAuditor.
Definition at line 42 of file MemStatAuditor.cpp.
|
virtual |
Reimplemented from Auditor.
Definition at line 25 of file MemStatAuditor.cpp.
|
inlineprivate |
Definition at line 27 of file MemStatAuditor.h.
|
private |
Definition at line 28 of file MemStatAuditor.h.
|
private |
vsize of the previous call to printinfo
Definition at line 31 of file MemStatAuditor.h.