![]() |
The Gaudi Framework
v26r2
|
A DataObject is the base class of any identifiable object on any data store. More...
#include <GaudiKernel/DataObject.h>


Public Member Functions | |
| DataObject () | |
| Standard Constructor. More... | |
| DataObject (const DataObject &) | |
| Copy Constructor. More... | |
| virtual | ~DataObject () |
| Standard Destructor. More... | |
| virtual unsigned long | addRef () |
| Add reference to object. More... | |
| virtual unsigned long | release () |
| release reference to object More... | |
| virtual const CLID & | clID () const |
| Retrieve reference to class definition structure. More... | |
| const std::string & | name () const |
| Retreive DataObject name. It is the name when registered in the store. More... | |
| virtual StatusCode | update () |
| Provide empty placeholder for internal object reconfiguration callback. More... | |
Static Public Member Functions | |
| static const CLID & | classID () |
| Retrieve reference to class definition structure (static access) More... | |
Private Attributes | |
| unsigned long | m_refCount |
| Reference count. More... | |
| unsigned char | m_version |
| Version number. More... | |
| IRegistry * | m_pRegistry |
| Pointer to the Registry Object. More... | |
| LinkManager * | m_pLinkMgr |
| Store of symbolic links. More... | |
inline code of class DataObject | |
| void | setRegistry (IRegistry *pRegistry) |
| Set pointer to Registry. More... | |
| IRegistry * | registry () const |
| Get pointer to Registry. More... | |
| LinkManager * | linkMgr () const |
| Retrieve Link manager. More... | |
| unsigned char | version () const |
| Retrieve version number of this object representation. More... | |
| void | setVersion (unsigned char vsn) |
| Set version number of this object representation. More... | |
| unsigned long | refCount () const |
| Return the refcount. More... | |
| virtual std::ostream & | fillStream (std::ostream &s) const |
| Fill the output stream (ASCII) More... | |
| std::ostream & | operator<< (std::ostream &s, const DataObject &obj) |
| Output operator (ASCII) More... | |
A DataObject is the base class of any identifiable object on any data store.
The base class supplies the implementation of data streaming.
Definition at line 31 of file DataObject.h.
| DataObject::DataObject | ( | ) |
Standard Constructor.
Definition at line 15 of file DataObject.cpp.
| DataObject::DataObject | ( | const DataObject & | ) |
Copy Constructor.
Standard Constructor.
Definition at line 24 of file DataObject.cpp.
|
virtual |
|
virtual |
|
static |
Retrieve reference to class definition structure (static access)
Retrieve Pointer to class definition structure.
Definition at line 63 of file DataObject.cpp.
|
virtual |
Retrieve reference to class definition structure.
Retrieve Pointer to class definition structure.
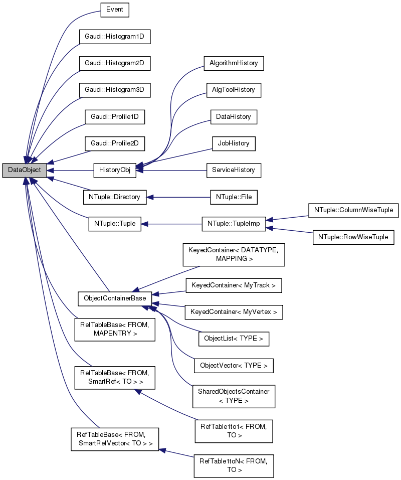
Reimplemented in NTuple::File, NTuple::Directory, RefTable1toN< FROM, TO >, KeyedContainer< DATATYPE, MAPPING >, KeyedContainer< MyVertex >, KeyedContainer< MyTrack >, RefTable1to1< FROM, TO >, NTuple::RowWiseTuple, NTuple::ColumnWiseTuple, SharedObjectsContainer< TYPE >, ObjectVector< TYPE >, ObjectList< TYPE >, AlgorithmHistory, JobHistory, AlgToolHistory, DataHistory, Gaudi::Histogram3D, Gaudi::Profile2D, Gaudi::Histogram1D, Gaudi::Histogram2D, Gaudi::Profile1D, ServiceHistory, Event, and HistoryObj.
Definition at line 58 of file DataObject.cpp.
|
inlinevirtual |
Fill the output stream (ASCII)
Reimplemented in ObjectVector< TYPE >, ObjectList< TYPE >, and Event.
Definition at line 89 of file DataObject.h.
|
inline |
| const std::string & DataObject::name | ( | ) | const |
Retreive DataObject name. It is the name when registered in the store.
Retrieve DataObject name. It is the name when included in the store.
Definition at line 68 of file DataObject.cpp.
|
inline |
|
inline |
Get pointer to Registry.
Definition at line 69 of file DataObject.h.
|
virtual |
|
inline |
Set pointer to Registry.
Definition at line 65 of file DataObject.h.
|
inline |
|
virtual |
Provide empty placeholder for internal object reconfiguration callback.
Reimplemented in KeyedContainer< DATATYPE, MAPPING >, KeyedContainer< MyVertex >, and KeyedContainer< MyTrack >.
Definition at line 78 of file DataObject.cpp.
|
inline |
|
friend |
Output operator (ASCII)
Definition at line 94 of file DataObject.h.
|
private |
Store of symbolic links.
Definition at line 40 of file DataObject.h.
|
private |
Pointer to the Registry Object.
Definition at line 38 of file DataObject.h.
|
private |
Reference count.
Definition at line 34 of file DataObject.h.
|
private |
Version number.
Definition at line 36 of file DataObject.h.