![]() |
The Gaudi Framework
v26r2
|
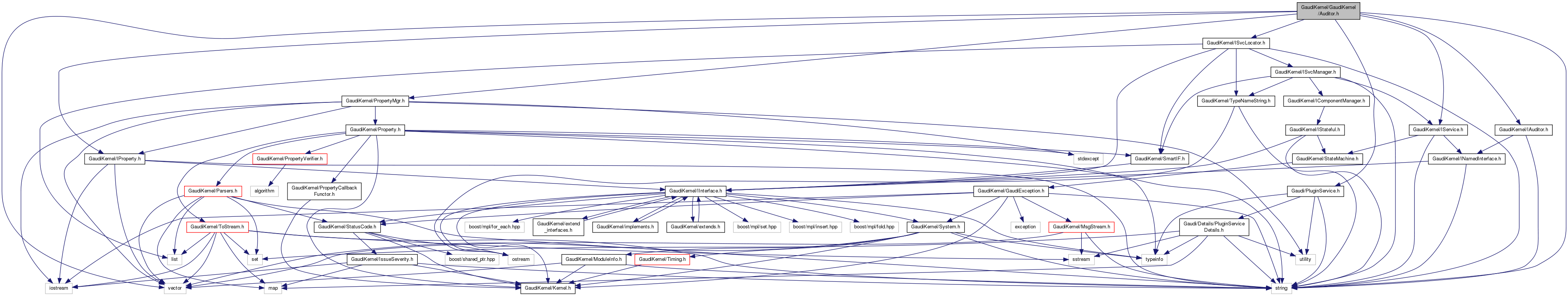
#include "GaudiKernel/IProperty.h"#include "GaudiKernel/IAuditor.h"#include "GaudiKernel/IService.h"#include "GaudiKernel/ISvcLocator.h"#include "GaudiKernel/PropertyMgr.h"#include <Gaudi/PluginService.h>#include <string>#include <vector>

Go to the source code of this file.
Classes | |
| class | Auditor |
| Base class from which all concrete auditor classes should be derived. More... | |
| class | AudFactory< T > |
Macros | |
| #define | DECLARE_AUDITOR_FACTORY(x) DECLARE_FACTORY_WITH_CREATOR(x, AudFactory< x >, Auditor::Factory) |
| #define | DECLARE_NAMESPACE_AUDITOR_FACTORY(n, x) DECLARE_AUDITOR_FACTORY(n::x) |
| #define DECLARE_AUDITOR_FACTORY | ( | x | ) | DECLARE_FACTORY_WITH_CREATOR(x, AudFactory< x >, Auditor::Factory) |
| #define DECLARE_NAMESPACE_AUDITOR_FACTORY | ( | n, | |
| x | |||
| ) | DECLARE_AUDITOR_FACTORY(n::x) |