![]() |
The Gaudi Framework
v26r2
|
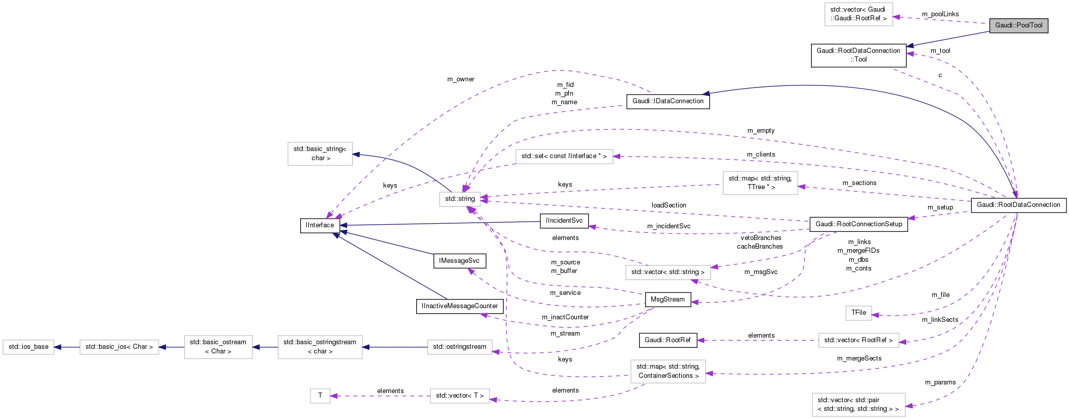
#include <src/PoolTool.h>


Public Member Functions | |
| PoolTool (RootDataConnection *con) | |
| Standard constructor. More... | |
| string | _treeName (string t) |
| Convert TES object identifier to ROOT tree name. More... | |
| virtual RootRef | poolRef (size_t i) const |
| Internal overload to facilitate the access to POOL files. More... | |
| virtual int | loadRefs (CSTR, CSTR cnt, unsigned long entry, RootObjectRefs &refs) |
| Load references object from file. More... | |
| virtual TBranch * | getBranch (CSTR, CSTR branch_name) |
| Access data branch by name: Get existing branch in read only mode. More... | |
| virtual StatusCode | saveRefs () |
| Save references section when closing data file (NOT SUPPORTED) More... | |
| StatusCode | readRefs () |
| Internal helper to read reference tables ##Params and ##Links. More... | |
Public Member Functions inherited from Gaudi::RootDataConnection::Tool | |
| TTree * | refs () const |
| StringVec & | dbs () const |
| StringVec & | conts () const |
| StringVec & | links () const |
| ParamMap & | params () const |
| MsgStream & | msgSvc () const |
| const std::string & | name () const |
| Sections & | sections () const |
| LinkSections & | linkSections () const |
| MergeSections & | mergeSections () const |
| virtual | ~Tool () |
| Default destructor. More... | |
| virtual void | release () |
| Use releasePtr() helper to delete object. More... | |
| virtual TBranch * | getBranch (const std::string §ion, const std::string &n)=0 |
| Access data branch by name: Get existing branch in read only mode. More... | |
| virtual int | loadRefs (const std::string §ion, const std::string &cnt, unsigned long entry, RootObjectRefs &refs)=0 |
| Load references object. More... | |
Private Attributes | |
| std::vector< Gaudi::RootRef > | m_poolLinks |
| Image of the POOL ##Links table. More... | |
Additional Inherited Members | |
Protected Types inherited from Gaudi::RootDataConnection::Tool | |
| typedef RootDataConnection::StringVec | StringVec |
| typedef RootDataConnection::ParamMap | ParamMap |
| typedef RootDataConnection::Sections | Sections |
| typedef RootDataConnection::MergeSections | MergeSections |
| typedef RootDataConnection::LinkSections | LinkSections |
| typedef RootDataConnection::ContainerSection | ContainerSection |
| typedef RootDataConnection::ContainerSections | ContainerSections |
Protected Attributes inherited from Gaudi::RootDataConnection::Tool | |
| RootDataConnection * | c |
| Pointer to containing data connection object. More... | |
Definition at line 17 of file PoolTool.h.
|
inline |
Standard constructor.
Definition at line 23 of file PoolTool.h.
|
inline |
Convert TES object identifier to ROOT tree name.
Definition at line 26 of file PoolTool.h.
Access data branch by name: Get existing branch in read only mode.
Definition at line 90 of file PoolTool.h.
|
inlinevirtual |
Load references object from file.
Definition at line 35 of file PoolTool.h.
|
inlinevirtual |
Internal overload to facilitate the access to POOL files.
Reimplemented from Gaudi::RootDataConnection::Tool.
Definition at line 32 of file PoolTool.h.
|
inlinevirtual |
Internal helper to read reference tables ##Params and ##Links.
Implements Gaudi::RootDataConnection::Tool.
Definition at line 114 of file PoolTool.h.
|
inlinevirtual |
Save references section when closing data file (NOT SUPPORTED)
Implements Gaudi::RootDataConnection::Tool.
Definition at line 111 of file PoolTool.h.
|
private |
Image of the POOL ##Links table.
Definition at line 19 of file PoolTool.h.