![]() |
The Gaudi Framework
v26r4
|
Data service base class. More...
#include <GaudiKernel/DataSvc.h>


Public Types | |
| typedef std::vector< DataStoreItem > | LoadItems |
| Define set of load items. More... | |
| typedef std::vector< DataStoreItem > | LoadItems |
| Define set of load items. More... | |
Public Types inherited from extends< BASE, Interfaces > | |
| typedef extends | base_class |
| Typedef to this class. More... | |
| typedef extend_interfaces< Interfaces...> | extend_interfaces_base |
| Typedef to the base of this class. More... | |
| typedef extends | base_class |
| Typedef to this class. More... | |
| typedef extend_interfaces< Interfaces...> | extend_interfaces_base |
| Typedef to the base of this class. More... | |
Public Types inherited from extend_interfaces< Interfaces...> | |
| using | ext_iids = typename Gaudi::interface_list_cat< typename Interfaces::ext_iids...>::type |
| take union of the ext_iids of all Interfaces... More... | |
| using | ext_iids = typename Gaudi::interface_list_cat< typename Interfaces::ext_iids...>::type |
| take union of the ext_iids of all Interfaces... More... | |
Public Member Functions | |
| CLID | rootCLID () const override |
| IDataManagerSvc: Accessor for root event CLID. More... | |
| const std::string & | rootName () const override |
| IDataManagerSvc: Accessor for root event name. More... | |
| virtual StatusCode | registerAddress (const std::string &fullPath, IOpaqueAddress *pAddress) |
| IDataManagerSvc: Register object address with the data store. More... | |
| virtual StatusCode | registerAddress (DataObject *parentObj, const std::string &objectPath, IOpaqueAddress *pAddress) |
| IDataManagerSvc: Register object address with the data store. More... | |
| virtual StatusCode | registerAddress (IRegistry *parentObj, const std::string &objectPath, IOpaqueAddress *pAddress) |
| IDataManagerSvc: Register object address with the data store. More... | |
| virtual StatusCode | unregisterAddress (const std::string &fullPath) |
| IDataManagerSvc: Unregister object address from the data store. More... | |
| virtual StatusCode | unregisterAddress (DataObject *pParent, const std::string &objPath) |
| IDataManagerSvc: Unregister object address from the data store. More... | |
| virtual StatusCode | unregisterAddress (IRegistry *pParent, const std::string &objPath) |
| IDataManagerSvc: Unregister object address from the data store. More... | |
| StatusCode | objectLeaves (const DataObject *pObject, std::vector< IRegistry * > &refLeaves) override |
| IDataManagerSvc: Explore the object store: retrieve all leaves attached to the object. More... | |
| StatusCode | objectLeaves (const IRegistry *pRegistry, std::vector< IRegistry * > &refLeaves) override |
| IDataManagerSvc: Explore the object store: retrieve all leaves attached to the object. More... | |
| StatusCode | objectParent (const DataObject *pObject, IRegistry *&refpParent) override |
| IDataManagerSvc: Explore the object store: retrieve the object's parent. More... | |
| StatusCode | objectParent (const IRegistry *pRegistry, IRegistry *&refpParent) override |
| IDataManagerSvc: Explore the object store: retrieve the object's parent. More... | |
| StatusCode | clearSubTree (const std::string &sub_tree_path) override |
| IDataManagerSvc: Remove all data objects below the sub tree identified by its full path name. More... | |
| StatusCode | clearSubTree (DataObject *pObject) override |
| IDataManagerSvc: Remove all data objects below the sub tree identified by the object. More... | |
| StatusCode | clearStore () override |
| IDataManagerSvc: Remove all data objects in the data store. More... | |
| StatusCode | traverseSubTree (const std::string &sub_tree_path, IDataStoreAgent *pAgent) override |
| IDataManagerSvc: Analyze by traversing all data objects below the sub tree identified by its full path name. More... | |
| StatusCode | traverseSubTree (DataObject *pObject, IDataStoreAgent *pAgent) override |
| IDataManagerSvc: Analyze by traversing all data objects below the sub tree. More... | |
| StatusCode | traverseTree (IDataStoreAgent *pAgent) override |
| IDataManagerSvc: Analyze by traversing all data objects in the data store. More... | |
| StatusCode | setRoot (std::string root_name, DataObject *pRootObj) override |
| Initialize data store for new event by giving new event path and root object. More... | |
| virtual StatusCode | i_setRoot (std::string root_name, DataObject *pRootObj) |
| Initialize data store for new event by giving new event path and root object. More... | |
| StatusCode | setRoot (std::string root_path, IOpaqueAddress *pRootAddr) override |
| Initialize data store for new event by giving new event path and address of root object. More... | |
| virtual StatusCode | i_setRoot (std::string root_path, IOpaqueAddress *pRootAddr) |
| Initialize data store for new event by giving new event path and address of root object. More... | |
| StatusCode | setDataLoader (IConversionSvc *svc) override |
| IDataManagerSvc: IDataManagerSvc: Pass a default data loader to the service. More... | |
| virtual StatusCode | addPreLoadItem (const DataStoreItem &item) |
| Add an item to the preload list. More... | |
| virtual StatusCode | addPreLoadItem (const std::string &itemPath) |
| Add an item to the preload list. More... | |
| virtual StatusCode | removePreLoadItem (const DataStoreItem &item) |
| Remove an item from the preload list. More... | |
| virtual StatusCode | removePreLoadItem (const std::string &itemPath) |
| Add an item to the preload list. More... | |
| virtual StatusCode | resetPreLoad () |
| Clear the preload list. More... | |
| virtual StatusCode | preLoad (int depth, int load_depth, DataObject *pObject) |
| Execute one level of preloading and recursively load until the final level is reached. More... | |
| virtual StatusCode | preLoad () |
| load all preload items of the list More... | |
| StatusCode | registerObject (const std::string &fullPath, DataObject *pObject) override |
| Register object with the data store. More... | |
| StatusCode | registerObject (const std::string &parentPath, const std::string &objPath, DataObject *pObject) override |
| Register object with the data store. More... | |
| StatusCode | registerObject (const std::string &parentPath, int item, DataObject *pObject) override |
| Register object with the data store. More... | |
| StatusCode | registerObject (DataObject *parentObj, const std::string &objPath, DataObject *pObject) override |
| Register object with the data store. More... | |
| StatusCode | registerObject (DataObject *parentObj, int item, DataObject *pObject) override |
| Register object with the data store. More... | |
| StatusCode | unregisterObject (const std::string &fullPath) override |
| Unregister object from the data store. More... | |
| StatusCode | unregisterObject (const std::string &parentPath, const std::string &objectPath) override |
| Unregister object from the data store. More... | |
| StatusCode | unregisterObject (const std::string &parentPath, int item) override |
| Unregister object from the data store. More... | |
| StatusCode | unregisterObject (DataObject *pObject) override |
| Unregister object from the data store. More... | |
| StatusCode | unregisterObject (DataObject *pObject, const std::string &objectPath) override |
| Unregister object from the data store. More... | |
| StatusCode | unregisterObject (DataObject *pObject, int item) override |
| Unregister object from the data store. More... | |
| StatusCode | retrieveObject (IRegistry *pDirectory, const std::string &path, DataObject *&pObject) override |
| Retrieve object from data store. More... | |
| StatusCode | retrieveObject (const std::string &fullPath, DataObject *&pObject) override |
| Retrieve object identified by its full path from the data store. More... | |
| StatusCode | retrieveObject (const std::string &parentPath, const std::string &objPath, DataObject *&pObject) override |
| Retrieve object from data store. More... | |
| StatusCode | retrieveObject (const std::string &parentPath, int item, DataObject *&pObject) override |
| Retrieve object from data store. More... | |
| StatusCode | retrieveObject (DataObject *parentObj, const std::string &objPath, DataObject *&pObject) override |
| Retrieve object from data store. More... | |
| StatusCode | retrieveObject (DataObject *parentObj, int item, DataObject *&pObject) override |
| Retrieve object from data store. More... | |
| StatusCode | findObject (const std::string &fullPath, DataObject *&pObject) override |
| Find object identified by its full path in the data store. More... | |
| StatusCode | findObject (IRegistry *pDirectory, const std::string &path, DataObject *&pObject) override |
| Find object identified by its full path in the data store. More... | |
| StatusCode | findObject (const std::string &parentPath, const std::string &objPath, DataObject *&pObject) override |
| Find object in the data store. More... | |
| StatusCode | findObject (const std::string &parentPath, int item, DataObject *&pObject) override |
| Find object in the data store. More... | |
| StatusCode | findObject (DataObject *parentObj, const std::string &objPath, DataObject *&pObject) override |
| Find object in the data store. More... | |
| StatusCode | findObject (DataObject *parentObj, int item, DataObject *&pObject) override |
| Find object in the data store. More... | |
| StatusCode | linkObject (IRegistry *from, const std::string &objPath, DataObject *to) override |
| Add a link to another object. More... | |
| StatusCode | linkObject (const std::string &fromPath, const std::string &objPath, DataObject *to) override |
| Add a link to another object. More... | |
| StatusCode | linkObject (DataObject *from, const std::string &objPath, DataObject *to) override |
| Add a link to another object. More... | |
| StatusCode | linkObject (const std::string &fullPath, DataObject *to) override |
| Add a link to another object. More... | |
| StatusCode | unlinkObject (IRegistry *from, const std::string &objPath) override |
| Remove a link to another object. More... | |
| StatusCode | unlinkObject (const std::string &fromPath, const std::string &objPath) override |
| Remove a link to another object. More... | |
| StatusCode | unlinkObject (DataObject *fromObj, const std::string &objPath) override |
| Remove a link to another object. More... | |
| StatusCode | unlinkObject (const std::string &fullPath) override |
| Remove a link to another object. More... | |
| StatusCode | updateObject (IRegistry *pDirectory) override |
| Update object identified by its directory entry. More... | |
| StatusCode | updateObject (const std::string &updatePath) override |
| Update object. More... | |
| StatusCode | updateObject (DataObject *toUpdate) override |
| Update object. More... | |
| StatusCode | updateObject (const std::string &parentPath, const std::string &updatePath) override |
| Update object. More... | |
| StatusCode | updateObject (DataObject *pParent, const std::string &updatePath) override |
| Update object. More... | |
| StatusCode | initialize () override |
| Service initialization. More... | |
| StatusCode | reinitialize () override |
| Service initialization. More... | |
| StatusCode | finalize () override |
| Service initialization. More... | |
| DataSvc (const std::string &name, ISvcLocator *svc) | |
| Standard Constructor. More... | |
| ~DataSvc () override | |
| Standard Destructor. More... | |
| CLID | rootCLID () const override |
| IDataManagerSvc: Accessor for root event CLID. More... | |
| const std::string & | rootName () const override |
| IDataManagerSvc: Accessor for root event name. More... | |
| virtual StatusCode | registerAddress (const std::string &fullPath, IOpaqueAddress *pAddress) |
| IDataManagerSvc: Register object address with the data store. More... | |
| virtual StatusCode | registerAddress (DataObject *parentObj, const std::string &objectPath, IOpaqueAddress *pAddress) |
| IDataManagerSvc: Register object address with the data store. More... | |
| virtual StatusCode | registerAddress (IRegistry *parentObj, const std::string &objectPath, IOpaqueAddress *pAddress) |
| IDataManagerSvc: Register object address with the data store. More... | |
| virtual StatusCode | unregisterAddress (const std::string &fullPath) |
| IDataManagerSvc: Unregister object address from the data store. More... | |
| virtual StatusCode | unregisterAddress (DataObject *pParent, const std::string &objPath) |
| IDataManagerSvc: Unregister object address from the data store. More... | |
| virtual StatusCode | unregisterAddress (IRegistry *pParent, const std::string &objPath) |
| IDataManagerSvc: Unregister object address from the data store. More... | |
| StatusCode | objectLeaves (const DataObject *pObject, std::vector< IRegistry * > &refLeaves) override |
| IDataManagerSvc: Explore the object store: retrieve all leaves attached to the object. More... | |
| StatusCode | objectLeaves (const IRegistry *pRegistry, std::vector< IRegistry * > &refLeaves) override |
| IDataManagerSvc: Explore the object store: retrieve all leaves attached to the object. More... | |
| StatusCode | objectParent (const DataObject *pObject, IRegistry *&refpParent) override |
| IDataManagerSvc: Explore the object store: retrieve the object's parent. More... | |
| StatusCode | objectParent (const IRegistry *pRegistry, IRegistry *&refpParent) override |
| IDataManagerSvc: Explore the object store: retrieve the object's parent. More... | |
| StatusCode | clearSubTree (const std::string &sub_tree_path) override |
| IDataManagerSvc: Remove all data objects below the sub tree identified by its full path name. More... | |
| StatusCode | clearSubTree (DataObject *pObject) override |
| IDataManagerSvc: Remove all data objects below the sub tree identified by the object. More... | |
| StatusCode | clearStore () override |
| IDataManagerSvc: Remove all data objects in the data store. More... | |
| StatusCode | traverseSubTree (const std::string &sub_tree_path, IDataStoreAgent *pAgent) override |
| IDataManagerSvc: Analyze by traversing all data objects below the sub tree identified by its full path name. More... | |
| StatusCode | traverseSubTree (DataObject *pObject, IDataStoreAgent *pAgent) override |
| IDataManagerSvc: Analyze by traversing all data objects below the sub tree. More... | |
| StatusCode | traverseTree (IDataStoreAgent *pAgent) override |
| IDataManagerSvc: Analyze by traversing all data objects in the data store. More... | |
| StatusCode | setRoot (std::string root_name, DataObject *pRootObj) override |
| Initialize data store for new event by giving new event path and root object. More... | |
| virtual StatusCode | i_setRoot (std::string root_name, DataObject *pRootObj) |
| Initialize data store for new event by giving new event path and root object. More... | |
| StatusCode | setRoot (std::string root_path, IOpaqueAddress *pRootAddr) override |
| Initialize data store for new event by giving new event path and address of root object. More... | |
| virtual StatusCode | i_setRoot (std::string root_path, IOpaqueAddress *pRootAddr) |
| Initialize data store for new event by giving new event path and address of root object. More... | |
| StatusCode | setDataLoader (IConversionSvc *svc) override |
| IDataManagerSvc: IDataManagerSvc: Pass a default data loader to the service. More... | |
| virtual StatusCode | addPreLoadItem (const DataStoreItem &item) |
| Add an item to the preload list. More... | |
| virtual StatusCode | addPreLoadItem (const std::string &itemPath) |
| Add an item to the preload list. More... | |
| virtual StatusCode | removePreLoadItem (const DataStoreItem &item) |
| Remove an item from the preload list. More... | |
| virtual StatusCode | removePreLoadItem (const std::string &itemPath) |
| Add an item to the preload list. More... | |
| virtual StatusCode | resetPreLoad () |
| Clear the preload list. More... | |
| virtual StatusCode | preLoad (int depth, int load_depth, DataObject *pObject) |
| Execute one level of preloading and recursively load until the final level is reached. More... | |
| virtual StatusCode | preLoad () |
| load all preload items of the list More... | |
| StatusCode | registerObject (const std::string &fullPath, DataObject *pObject) override |
| Register object with the data store. More... | |
| StatusCode | registerObject (const std::string &parentPath, const std::string &objPath, DataObject *pObject) override |
| Register object with the data store. More... | |
| StatusCode | registerObject (const std::string &parentPath, int item, DataObject *pObject) override |
| Register object with the data store. More... | |
| StatusCode | registerObject (DataObject *parentObj, const std::string &objPath, DataObject *pObject) override |
| Register object with the data store. More... | |
| StatusCode | registerObject (DataObject *parentObj, int item, DataObject *pObject) override |
| Register object with the data store. More... | |
| StatusCode | unregisterObject (const std::string &fullPath) override |
| Unregister object from the data store. More... | |
| StatusCode | unregisterObject (const std::string &parentPath, const std::string &objectPath) override |
| Unregister object from the data store. More... | |
| StatusCode | unregisterObject (const std::string &parentPath, int item) override |
| Unregister object from the data store. More... | |
| StatusCode | unregisterObject (DataObject *pObject) override |
| Unregister object from the data store. More... | |
| StatusCode | unregisterObject (DataObject *pObject, const std::string &objectPath) override |
| Unregister object from the data store. More... | |
| StatusCode | unregisterObject (DataObject *pObject, int item) override |
| Unregister object from the data store. More... | |
| StatusCode | retrieveObject (IRegistry *pDirectory, const std::string &path, DataObject *&pObject) override |
| Retrieve object from data store. More... | |
| StatusCode | retrieveObject (const std::string &fullPath, DataObject *&pObject) override |
| Retrieve object identified by its full path from the data store. More... | |
| StatusCode | retrieveObject (const std::string &parentPath, const std::string &objPath, DataObject *&pObject) override |
| Retrieve object from data store. More... | |
| StatusCode | retrieveObject (const std::string &parentPath, int item, DataObject *&pObject) override |
| Retrieve object from data store. More... | |
| StatusCode | retrieveObject (DataObject *parentObj, const std::string &objPath, DataObject *&pObject) override |
| Retrieve object from data store. More... | |
| StatusCode | retrieveObject (DataObject *parentObj, int item, DataObject *&pObject) override |
| Retrieve object from data store. More... | |
| StatusCode | findObject (const std::string &fullPath, DataObject *&pObject) override |
| Find object identified by its full path in the data store. More... | |
| StatusCode | findObject (IRegistry *pDirectory, const std::string &path, DataObject *&pObject) override |
| Find object identified by its full path in the data store. More... | |
| StatusCode | findObject (const std::string &parentPath, const std::string &objPath, DataObject *&pObject) override |
| Find object in the data store. More... | |
| StatusCode | findObject (const std::string &parentPath, int item, DataObject *&pObject) override |
| Find object in the data store. More... | |
| StatusCode | findObject (DataObject *parentObj, const std::string &objPath, DataObject *&pObject) override |
| Find object in the data store. More... | |
| StatusCode | findObject (DataObject *parentObj, int item, DataObject *&pObject) override |
| Find object in the data store. More... | |
| StatusCode | linkObject (IRegistry *from, const std::string &objPath, DataObject *to) override |
| Add a link to another object. More... | |
| StatusCode | linkObject (const std::string &fromPath, const std::string &objPath, DataObject *to) override |
| Add a link to another object. More... | |
| StatusCode | linkObject (DataObject *from, const std::string &objPath, DataObject *to) override |
| Add a link to another object. More... | |
| StatusCode | linkObject (const std::string &fullPath, DataObject *to) override |
| Add a link to another object. More... | |
| StatusCode | unlinkObject (IRegistry *from, const std::string &objPath) override |
| Remove a link to another object. More... | |
| StatusCode | unlinkObject (const std::string &fromPath, const std::string &objPath) override |
| Remove a link to another object. More... | |
| StatusCode | unlinkObject (DataObject *fromObj, const std::string &objPath) override |
| Remove a link to another object. More... | |
| StatusCode | unlinkObject (const std::string &fullPath) override |
| Remove a link to another object. More... | |
| StatusCode | updateObject (IRegistry *pDirectory) override |
| Update object identified by its directory entry. More... | |
| StatusCode | updateObject (const std::string &updatePath) override |
| Update object. More... | |
| StatusCode | updateObject (DataObject *toUpdate) override |
| Update object. More... | |
| StatusCode | updateObject (const std::string &parentPath, const std::string &updatePath) override |
| Update object. More... | |
| StatusCode | updateObject (DataObject *pParent, const std::string &updatePath) override |
| Update object. More... | |
| StatusCode | initialize () override |
| Service initialization. More... | |
| StatusCode | reinitialize () override |
| Service initialization. More... | |
| StatusCode | finalize () override |
| Service initialization. More... | |
| DataSvc (const std::string &name, ISvcLocator *svc) | |
| Standard Constructor. More... | |
| ~DataSvc () override | |
| Standard Destructor. More... | |
Public Member Functions inherited from extends< BASE, Interfaces > | |
| void * | i_cast (const InterfaceID &tid) const override |
| Implementation of IInterface::i_cast. More... | |
| StatusCode | queryInterface (const InterfaceID &ti, void **pp) override |
| Implementation of IInterface::queryInterface. More... | |
| std::vector< std::string > | getInterfaceNames () const override |
| Implementation of IInterface::getInterfaceNames. More... | |
| ~extends () override=default | |
| Virtual destructor. More... | |
| void * | i_cast (const InterfaceID &tid) const override |
| Implementation of IInterface::i_cast. More... | |
| StatusCode | queryInterface (const InterfaceID &ti, void **pp) override |
| Implementation of IInterface::queryInterface. More... | |
| std::vector< std::string > | getInterfaceNames () const override |
| Implementation of IInterface::getInterfaceNames. More... | |
| ~extends () override=default | |
| Virtual destructor. More... | |
Public Member Functions inherited from extend_interfaces< Interfaces...> | |
| ~extend_interfaces () override=default | |
| Virtual destructor. More... | |
| ~extend_interfaces () override=default | |
| Virtual destructor. More... | |
Protected Member Functions | |
| bool | checkRoot () |
| Check if root path is valid. More... | |
| virtual IConversionSvc * | getDataLoader (IRegistry *pReg) |
| Retrieve customizable data loader according to registry entry to be retrieved. More... | |
| virtual DataObject * | createDefaultObject () const |
| Create default objects in case forced creation of leaves is requested. More... | |
| virtual StatusCode | loadObject (IRegistry *pNode) |
| Invoke Persistency service to create transient object from its persistent representation. More... | |
| virtual StatusCode | loadObject (IConversionSvc *pLoader, IRegistry *pNode) |
| Invoke Persistency service to create transient object from its persistent representation. More... | |
| StatusCode | retrieveEntry (DataSvcHelpers::RegistryEntry *pNode, const std::string &path, DataSvcHelpers::RegistryEntry *&pEntry) |
| Retrieve registry entry from store. More... | |
| DataObject * | handleDataFault (IRegistry *pReg, const std::string &path="") |
| Invoke data fault handling if enabled. More... | |
| bool | checkRoot () |
| Check if root path is valid. More... | |
| virtual IConversionSvc * | getDataLoader (IRegistry *pReg) |
| Retrieve customizable data loader according to registry entry to be retrieved. More... | |
| virtual DataObject * | createDefaultObject () const |
| Create default objects in case forced creation of leaves is requested. More... | |
| virtual StatusCode | loadObject (IRegistry *pNode) |
| Invoke Persistency service to create transient object from its persistent representation. More... | |
| virtual StatusCode | loadObject (IConversionSvc *pLoader, IRegistry *pNode) |
| Invoke Persistency service to create transient object from its persistent representation. More... | |
| StatusCode | retrieveEntry (DataSvcHelpers::RegistryEntry *pNode, const std::string &path, DataSvcHelpers::RegistryEntry *&pEntry) |
| Retrieve registry entry from store. More... | |
| DataObject * | handleDataFault (IRegistry *pReg, const std::string &path="") |
| Invoke data fault handling if enabled. More... | |
Protected Attributes | |
| CLID | m_rootCLID = 110 |
| Integer Property corresponding to CLID of root entry. More... | |
| std::string | m_rootName = "/Event" |
| Name of root event. More... | |
| SmartIF< IConversionSvc > | m_dataLoader = nullptr |
| Pointer to data loader service. More... | |
| SmartIF< IIncidentSvc > | m_incidentSvc = nullptr |
| Pointer to incident service. More... | |
| LoadItems | m_preLoads |
| Items to be pre-loaded. More... | |
| bool | m_forceLeaves = false |
| Allow forced creation of default leaves on registerObject. More... | |
| bool | m_enableAccessHdlr = false |
| Flag to enable interrupts on data access requests. More... | |
| bool | m_enableFaultHdlr = false |
| Flag to enable interrupts on data creation requests. More... | |
| DataSvcHelpers::RegistryEntry * | m_root = nullptr |
| Pointer to root entry. More... | |
| DataSvcHelpers::InhibitMap * | m_inhibitMap = nullptr |
| Map with object paths to be inhibited from loading. More... | |
| std::vector< std::string > | m_inhibitPathes |
| Property for the inhibited leaves. More... | |
| std::string | m_accessName = "DataAccess" |
| Name of the data access incident. More... | |
| std::string | m_faultName = "DataFault" |
| Name of the data fault incident. More... | |
Private Member Functions | |
| DataSvc (const DataSvc &)=delete | |
| Fake copy constructor (never implemented). More... | |
| DataSvc & | operator= (const DataSvc &)=delete |
| Fake assignment operator (never implemented). More... | |
| StatusCode | i_retrieveEntry (DataSvcHelpers::RegistryEntry *parentObj, boost::string_ref path, DataSvcHelpers::RegistryEntry *&pEntry) |
| DataObject * | i_handleDataFault (IRegistry *pReg, boost::string_ref path=boost::string_ref{}) |
| DataSvc (const DataSvc &)=delete | |
| Fake copy constructor (never implemented). More... | |
| DataSvc & | operator= (const DataSvc &)=delete |
| Fake assignment operator (never implemented). More... | |
| StatusCode | i_retrieveEntry (DataSvcHelpers::RegistryEntry *parentObj, boost::string_ref path, DataSvcHelpers::RegistryEntry *&pEntry) |
| DataObject * | i_handleDataFault (IRegistry *pReg, boost::string_ref path=boost::string_ref{}) |
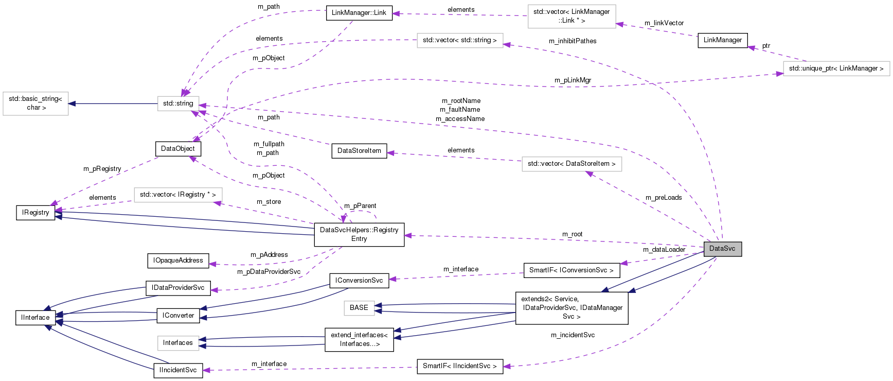
Data service base class.
A data service manages the transient data stores and implements the IDataProviderSvc and IDataManagerSvc interfaces.
| typedef std::vector<DataStoreItem> DataSvc::LoadItems |
| typedef std::vector<DataStoreItem> DataSvc::LoadItems |
| DataSvc::DataSvc | ( | const std::string & | name, |
| ISvcLocator * | svc | ||
| ) |
Standard Constructor.
Definition at line 1228 of file DataSvc.cpp.
|
override |
Standard Destructor.
Definition at line 1242 of file DataSvc.cpp.
|
privatedelete |
Fake copy constructor (never implemented).
| DataSvc::DataSvc | ( | const std::string & | name, |
| ISvcLocator * | svc | ||
| ) |
Standard Constructor.
|
override |
Standard Destructor.
|
privatedelete |
Fake copy constructor (never implemented).
|
virtual |
Add an item to the preload list.
Definition at line 1098 of file DataSvc.cpp.
|
virtual |
Add an item to the preload list.
|
virtual |
Add an item to the preload list.
Definition at line 1107 of file DataSvc.cpp.
|
virtual |
Add an item to the preload list.
|
inlineprotected |
Check if root path is valid.
Definition at line 387 of file DataSvc.h.
|
inlineprotected |
Check if root path is valid.
Definition at line 387 of file DataSvc.h.
|
override |
IDataManagerSvc: Remove all data objects in the data store.
|
override |
IDataManagerSvc: Remove all data objects in the data store.
Definition at line 114 of file DataSvc.cpp.
|
override |
IDataManagerSvc: Remove all data objects below the sub tree identified by its full path name.
|
override |
IDataManagerSvc: Remove all data objects below the sub tree identified by its full path name.
Definition at line 76 of file DataSvc.cpp.
|
override |
IDataManagerSvc: Remove all data objects below the sub tree identified by the object.
|
override |
IDataManagerSvc: Remove all data objects below the sub tree identified by the object.
Definition at line 97 of file DataSvc.cpp.
|
protectedvirtual |
Create default objects in case forced creation of leaves is requested.
Definition at line 1216 of file DataSvc.cpp.
|
protectedvirtual |
Create default objects in case forced creation of leaves is requested.
|
override |
Service initialization.
Service initialisation.
Definition at line 1196 of file DataSvc.cpp.
|
override |
Service initialization.
|
override |
Find object identified by its full path in the data store.
Definition at line 833 of file DataSvc.cpp.
|
override |
Find object identified by its full path in the data store.
|
override |
Find object identified by its full path in the data store.
|
override |
Find object identified by its full path in the data store.
Retrieve object identified by its directory from the data store.
Definition at line 818 of file DataSvc.cpp.
|
override |
Find object in the data store.
|
override |
Find object in the data store.
Retrieve object identified by its full path from the data store.
Definition at line 850 of file DataSvc.cpp.
|
override |
Find object in the data store.
|
override |
Find object in the data store.
Retrieve object identified by its full path from the data store.
Definition at line 860 of file DataSvc.cpp.
|
override |
Find object in the data store.
|
override |
Find object in the data store.
Find object identified by its full path in the data store.
Definition at line 873 of file DataSvc.cpp.
|
override |
Find object in the data store.
|
override |
Find object in the data store.
Find object identified by its full path in the data store.
Definition at line 866 of file DataSvc.cpp.
|
protectedvirtual |
Retrieve customizable data loader according to registry entry to be retrieved.
Definition at line 1223 of file DataSvc.cpp.
|
protectedvirtual |
Retrieve customizable data loader according to registry entry to be retrieved.
|
protected |
Invoke data fault handling if enabled.
| pReg | [IN] Pointer to missing registry entry |
| path | [IN] Sub-path of requested object from pReg |
Definition at line 548 of file DataSvc.cpp.
|
protected |
Invoke data fault handling if enabled.
| pReg | [IN] Pointer to missing registry entry |
| path | [IN] Sub-path of requested object from pReg |
|
private |
Definition at line 552 of file DataSvc.cpp.
|
private |
|
private |
|
private |
Definition at line 678 of file DataSvc.cpp.
|
virtual |
Initialize data store for new event by giving new event path and root object.
Does not clear the store before reinitializing it. This could lead to errors and should be handle with care. Use setRoot if unsure
Definition at line 164 of file DataSvc.cpp.
|
virtual |
Initialize data store for new event by giving new event path and root object.
Does not clear the store before reinitializing it. This could lead to errors and should be handle with care. Use setRoot if unsure
|
virtual |
Initialize data store for new event by giving new event path and address of root object.
Does not clear the store before reinitializing it. This could lead to errors and should be handle with care. Use setRoot if unsure
Definition at line 190 of file DataSvc.cpp.
|
virtual |
Initialize data store for new event by giving new event path and address of root object.
Does not clear the store before reinitializing it. This could lead to errors and should be handle with care. Use setRoot if unsure
|
override |
Service initialization.
Definition at line 1161 of file DataSvc.cpp.
|
override |
Service initialization.
|
override |
Add a link to another object.
|
override |
Add a link to another object.
Definition at line 971 of file DataSvc.cpp.
|
override |
Add a link to another object.
|
override |
Add a link to another object.
Definition at line 1020 of file DataSvc.cpp.
|
override |
Add a link to another object.
|
override |
Add a link to another object.
Definition at line 1030 of file DataSvc.cpp.
|
override |
Add a link to another object.
|
override |
Add a link to another object.
Definition at line 1007 of file DataSvc.cpp.
|
protectedvirtual |
Invoke Persistency service to create transient object from its persistent representation.
Definition at line 587 of file DataSvc.cpp.
|
protectedvirtual |
Invoke Persistency service to create transient object from its persistent representation.
|
protectedvirtual |
Invoke Persistency service to create transient object from its persistent representation.
|
protectedvirtual |
Invoke Persistency service to create transient object from its persistent representation.
Definition at line 595 of file DataSvc.cpp.
|
override |
IDataManagerSvc: Explore the object store: retrieve all leaves attached to the object.
|
override |
IDataManagerSvc: Explore the object store: retrieve all leaves attached to the object.
IDataManagerSvc: Explore an object identified by its pointer.
Definition at line 225 of file DataSvc.cpp.
|
override |
IDataManagerSvc: Explore the object store: retrieve all leaves attached to the object.
IDataManagerSvc: Explore an object identified by the pointer to the registry entry.
Definition at line 234 of file DataSvc.cpp.
|
override |
IDataManagerSvc: Explore the object store: retrieve all leaves attached to the object.
|
override |
IDataManagerSvc: Explore the object store: retrieve the object's parent.
Definition at line 209 of file DataSvc.cpp.
|
override |
IDataManagerSvc: Explore the object store: retrieve the object's parent.
|
override |
IDataManagerSvc: Explore the object store: retrieve the object's parent.
|
override |
IDataManagerSvc: Explore the object store: retrieve the object's parent.
Definition at line 215 of file DataSvc.cpp.
Fake assignment operator (never implemented).
Fake assignment operator (never implemented).
|
virtual |
Execute one level of preloading and recursively load until the final level is reached.
| depth | current level of loading from requested parent |
| load_depth | maximum level of object loading |
| pObject | pointer to next level root object |
|
virtual |
Execute one level of preloading and recursively load until the final level is reached.
Preload one level deep, then recursively call the next level.
| depth | current level of loading from requested parent |
| load_depth | maximum level of object loading |
| pObject | pointer to next level root object |
Definition at line 1130 of file DataSvc.cpp.
|
virtual |
load all preload items of the list
|
virtual |
load all preload items of the list
Definition at line 1148 of file DataSvc.cpp.
|
virtual |
IDataManagerSvc: Register object address with the data store.
|
virtual |
IDataManagerSvc: Register object address with the data store.
Definition at line 244 of file DataSvc.cpp.
|
virtual |
IDataManagerSvc: Register object address with the data store.
Definition at line 252 of file DataSvc.cpp.
|
virtual |
IDataManagerSvc: Register object address with the data store.
|
virtual |
IDataManagerSvc: Register object address with the data store.
Definition at line 260 of file DataSvc.cpp.
|
virtual |
IDataManagerSvc: Register object address with the data store.
|
override |
Register object with the data store.
|
override |
Register object with the data store.
Definition at line 356 of file DataSvc.cpp.
|
override |
Register object with the data store.
Definition at line 363 of file DataSvc.cpp.
|
override |
Register object with the data store.
|
override |
Register object with the data store.
Definition at line 378 of file DataSvc.cpp.
|
override |
Register object with the data store.
|
override |
Register object with the data store.
Definition at line 392 of file DataSvc.cpp.
|
override |
Register object with the data store.
|
override |
Register object with the data store.
Definition at line 385 of file DataSvc.cpp.
|
override |
Register object with the data store.
|
override |
Service initialization.
Service reinitialization.
Definition at line 1173 of file DataSvc.cpp.
|
override |
Service initialization.
|
virtual |
Remove an item from the preload list.
|
virtual |
Remove an item from the preload list.
Definition at line 1112 of file DataSvc.cpp.
|
virtual |
Add an item to the preload list.
Definition at line 1119 of file DataSvc.cpp.
|
virtual |
Add an item to the preload list.
|
virtual |
Clear the preload list.
|
virtual |
|
protected |
Retrieve registry entry from store.
|
protected |
Retrieve registry entry from store.
Definition at line 672 of file DataSvc.cpp.
|
override |
Retrieve object from data store.
Retrieve object identified by its directory from the data store.
Definition at line 768 of file DataSvc.cpp.
|
override |
Retrieve object from data store.
|
override |
Retrieve object identified by its full path from the data store.
Definition at line 779 of file DataSvc.cpp.
|
override |
Retrieve object identified by its full path from the data store.
|
override |
Retrieve object from data store.
Retrieve object identified by its full path from the data store.
Definition at line 786 of file DataSvc.cpp.
|
override |
Retrieve object from data store.
|
override |
Retrieve object from data store.
Retrieve object identified by its full path from the data store.
Definition at line 796 of file DataSvc.cpp.
|
override |
Retrieve object from data store.
|
override |
Retrieve object from data store.
Definition at line 803 of file DataSvc.cpp.
|
override |
Retrieve object from data store.
|
override |
Retrieve object from data store.
|
override |
Retrieve object from data store.
Retrieve registry entry from store.
Definition at line 811 of file DataSvc.cpp.
|
override |
IDataManagerSvc: Accessor for root event CLID.
|
override |
IDataManagerSvc: Accessor for root event CLID.
CLID for root Event.
Definition at line 1206 of file DataSvc.cpp.
|
override |
IDataManagerSvc: Accessor for root event name.
Name for root Event.
Definition at line 1211 of file DataSvc.cpp.
|
override |
IDataManagerSvc: Accessor for root event name.
|
override |
IDataManagerSvc: IDataManagerSvc: Pass a default data loader to the service.
|
override |
IDataManagerSvc: IDataManagerSvc: Pass a default data loader to the service.
IDataManagerSvc: Pass a default data loader to the service.
Definition at line 202 of file DataSvc.cpp.
|
override |
Initialize data store for new event by giving new event path and root object.
Takes care to clear the store before reinitializing it
|
override |
Initialize data store for new event by giving new event path and root object.
Takes care to clear the store before reinitializing it
Definition at line 153 of file DataSvc.cpp.
|
override |
Initialize data store for new event by giving new event path and address of root object.
Takes care to clear the store before reinitializing it
Definition at line 179 of file DataSvc.cpp.
|
override |
Initialize data store for new event by giving new event path and address of root object.
Takes care to clear the store before reinitializing it
|
override |
IDataManagerSvc: Analyze by traversing all data objects below the sub tree identified by its full path name.
IDataManagerSvc: Analyse by traversing all data objects below the sub tree identified by its full path name.
Definition at line 126 of file DataSvc.cpp.
|
override |
IDataManagerSvc: Analyze by traversing all data objects below the sub tree identified by its full path name.
|
override |
IDataManagerSvc: Analyze by traversing all data objects below the sub tree.
|
override |
IDataManagerSvc: Analyze by traversing all data objects below the sub tree.
IDataManagerSvc: Analyse by traversing all data objects below the sub tree.
Definition at line 135 of file DataSvc.cpp.
|
override |
IDataManagerSvc: Analyze by traversing all data objects in the data store.
|
override |
IDataManagerSvc: Analyze by traversing all data objects in the data store.
IDataManagerSvc: Analyse by traversing all data objects in the data store.
Definition at line 144 of file DataSvc.cpp.
|
override |
Remove a link to another object.
|
override |
Remove a link to another object.
Definition at line 1043 of file DataSvc.cpp.
|
override |
Remove a link to another object.
|
override |
Remove a link to another object.
Definition at line 1081 of file DataSvc.cpp.
|
override |
Remove a link to another object.
|
override |
Remove a link to another object.
Definition at line 1090 of file DataSvc.cpp.
|
override |
Remove a link to another object.
|
override |
Remove a link to another object.
Definition at line 1071 of file DataSvc.cpp.
|
virtual |
IDataManagerSvc: Unregister object address from the data store.
|
virtual |
IDataManagerSvc: Unregister object address from the data store.
Definition at line 307 of file DataSvc.cpp.
|
virtual |
IDataManagerSvc: Unregister object address from the data store.
|
virtual |
IDataManagerSvc: Unregister object address from the data store.
Definition at line 314 of file DataSvc.cpp.
|
virtual |
IDataManagerSvc: Unregister object address from the data store.
Definition at line 321 of file DataSvc.cpp.
|
virtual |
IDataManagerSvc: Unregister object address from the data store.
|
override |
Unregister object from the data store.
|
override |
Unregister object from the data store.
Definition at line 473 of file DataSvc.cpp.
|
override |
Unregister object from the data store.
Definition at line 488 of file DataSvc.cpp.
|
override |
Unregister object from the data store.
|
override |
Unregister object from the data store.
|
override |
Unregister object from the data store.
Definition at line 496 of file DataSvc.cpp.
|
override |
Unregister object from the data store.
|
override |
Unregister object from the data store.
Definition at line 501 of file DataSvc.cpp.
|
override |
Unregister object from the data store.
Definition at line 514 of file DataSvc.cpp.
|
override |
Unregister object from the data store.
|
override |
Unregister object from the data store.
|
override |
Unregister object from the data store.
Definition at line 542 of file DataSvc.cpp.
|
override |
Update object identified by its directory entry.
|
override |
Update object identified by its directory entry.
Update object.
Definition at line 889 of file DataSvc.cpp.
|
override |
Update object.
|
override |
Update object.
Definition at line 881 of file DataSvc.cpp.
|
override |
Update object.
Definition at line 901 of file DataSvc.cpp.
|
override |
Update object.
|
override |
Update object.
|
override |
Update object.
Definition at line 953 of file DataSvc.cpp.
|
override |
Update object.
|
override |
Update object.
Definition at line 962 of file DataSvc.cpp.
|
protected |
|
protected |
|
protected |
|
protected |
|
protected |
|
protected |
|
protected |
|
protected |
|
protected |
|
protected |
|
protected |
|
protected |
|
protected |