![]() |
The Gaudi Framework
v27r0
|
Description: More...
#include <src/RootCnvSvc.h>


Public Member Functions | |
| RootCnvSvc (const std::string &name, ISvcLocator *svc) | |
| Standard constructor. More... | |
| virtual | ~RootCnvSvc () |
| Standard destructor. More... | |
| virtual StatusCode | updateServiceState (IOpaqueAddress *) |
| Update state of the service. More... | |
| StatusCode | error (const std::string &msg) |
| Standard way to print errors. More... | |
| StatusCode | connectDatabase (const std::string &dataset, int mode, RootDataConnection **con) |
| Connect the output file to the service with open mode. More... | |
| virtual StatusCode | initialize () |
| ConversionSvc overload: initialize Db service. More... | |
| virtual StatusCode | finalize () |
| ConversionSvc overload: Finalize Db service. More... | |
| virtual IConverter * | createConverter (long typ, const CLID &wanted, const ICnvFactory *fac) |
| ConversionSvc overload: Create new Converter using factory. More... | |
| virtual void | loadConverter (DataObject *pObj) |
| ConversionSvc overload: Load the class (dictionary) for the converter. More... | |
| virtual StatusCode | connectOutput (const std::string &outputFile, const std::string &openMode) |
| Connect the output file to the service with open mode. More... | |
| virtual StatusCode | connectOutput (const std::string &outputFile) |
| Connect the output file to the service. More... | |
| virtual StatusCode | commitOutput (const std::string &outputFile, bool do_commit) |
| Commit pending output. More... | |
| virtual StatusCode | disconnect (const std::string &dbName) |
| Disconnect from an existing data stream. More... | |
| virtual StatusCode | createAddress (long svc_type, const CLID &clid, const std::string *par, const unsigned long *ip, IOpaqueAddress *&refpAddress) |
| IAddressCreator implementation: Address creation. More... | |
| virtual StatusCode | createAddress (long svc_type, const CLID &clid, const std::string &refAddress, IOpaqueAddress *&refpAddress) |
| IAddressCreator implementation: Creates an address in string form to object form. More... | |
| virtual StatusCode | createNullRep (const std::string &path) |
| Insert null marker for not existent transient object. More... | |
| virtual StatusCode | createNullRef (const std::string &path) |
| Insert null marker for not existent transient object. More... | |
| virtual StatusCode | i__createRep (DataObject *pObj, IOpaqueAddress *&refpAddr) |
| Convert the transient object to the requested persistent representation. More... | |
| virtual StatusCode | i__fillRepRefs (IOpaqueAddress *pAddr, DataObject *pObj) |
| Resolve the references of the converted object. More... | |
| virtual StatusCode | i__createObj (IOpaqueAddress *pAddr, DataObject *&refpObj) |
| Create transient object from persistent data. More... | |
| virtual StatusCode | i__fillObjRefs (IOpaqueAddress *pAddr, DataObject *pObj) |
| Resolve the references of the created transient object. More... | |
| RootCnvSvc (const std::string &name, ISvcLocator *svc) | |
| Standard constructor. More... | |
| virtual | ~RootCnvSvc () |
| Standard destructor. More... | |
| virtual StatusCode | updateServiceState (IOpaqueAddress *) |
| Update state of the service. More... | |
| StatusCode | error (const std::string &msg) |
| Standard way to print errors. More... | |
| StatusCode | connectDatabase (const std::string &dataset, int mode, RootDataConnection **con) |
| Connect the output file to the service with open mode. More... | |
| virtual StatusCode | initialize () |
| ConversionSvc overload: initialize Db service. More... | |
| virtual StatusCode | finalize () |
| ConversionSvc overload: Finalize Db service. More... | |
| virtual IConverter * | createConverter (long typ, const CLID &wanted, const ICnvFactory *fac) |
| ConversionSvc overload: Create new Converter using factory. More... | |
| virtual void | loadConverter (DataObject *pObj) |
| ConversionSvc overload: Load the class (dictionary) for the converter. More... | |
| virtual StatusCode | connectOutput (const std::string &outputFile, const std::string &openMode) |
| Connect the output file to the service with open mode. More... | |
| virtual StatusCode | connectOutput (const std::string &outputFile) |
| Connect the output file to the service. More... | |
| virtual StatusCode | commitOutput (const std::string &outputFile, bool do_commit) |
| Commit pending output. More... | |
| virtual StatusCode | disconnect (const std::string &dbName) |
| Disconnect from an existing data stream. More... | |
| virtual StatusCode | createAddress (long svc_type, const CLID &clid, const std::string *par, const unsigned long *ip, IOpaqueAddress *&refpAddress) |
| IAddressCreator implementation: Address creation. More... | |
| virtual StatusCode | createAddress (long svc_type, const CLID &clid, const std::string &refAddress, IOpaqueAddress *&refpAddress) |
| IAddressCreator implementation: Creates an address in string form to object form. More... | |
| virtual StatusCode | createNullRep (const std::string &path) |
| Insert null marker for not existent transient object. More... | |
| virtual StatusCode | createNullRef (const std::string &path) |
| Insert null marker for not existent transient object. More... | |
| virtual StatusCode | i__createRep (DataObject *pObj, IOpaqueAddress *&refpAddr) |
| Convert the transient object to the requested persistent representation. More... | |
| virtual StatusCode | i__fillRepRefs (IOpaqueAddress *pAddr, DataObject *pObj) |
| Resolve the references of the converted object. More... | |
| virtual StatusCode | i__createObj (IOpaqueAddress *pAddr, DataObject *&refpObj) |
| Create transient object from persistent data. More... | |
| virtual StatusCode | i__fillObjRefs (IOpaqueAddress *pAddr, DataObject *pObj) |
| Resolve the references of the created transient object. More... | |
Public Member Functions inherited from ConversionSvc | |
| virtual long | repSvcType () const |
| Retrieve the class type of the data store the converter uses. More... | |
| const CLID & | objType () const |
| Implementation of IConverter: dummy call. More... | |
| virtual StatusCode | setDataProvider (IDataProviderSvc *pService) |
| Implementation of IConverter: Set Data provider service. More... | |
| virtual SmartIF< IDataProviderSvc > & | dataProvider () const |
| Implementation of IConverter: Get Data provider service. More... | |
| virtual StatusCode | setConversionSvc (IConversionSvc *svc) |
| Implementation of IConverter: Set conversion service the converter is connected to. More... | |
| virtual SmartIF< IConversionSvc > & | conversionSvc () const |
| Implementation of IConverter: Get conversion service the converter is connected to. More... | |
| virtual StatusCode | setAddressCreator (IAddressCreator *creator) |
| Set address creator facility. More... | |
| virtual SmartIF< IAddressCreator > & | addressCreator () const |
| Retrieve address creator facility. More... | |
| virtual StatusCode | createObj (IOpaqueAddress *pAddress, DataObject *&refpObject) |
| Implementation of IConverter: Create the transient representation of an object. More... | |
| virtual StatusCode | fillObjRefs (IOpaqueAddress *pAddress, DataObject *pObject) |
| Implementation of IConverter: Resolve the references of the created transient object. More... | |
| virtual StatusCode | updateObj (IOpaqueAddress *pAddress, DataObject *refpObject) |
| Implementation of IConverter: Update the transient object from the other representation. More... | |
| virtual StatusCode | updateObjRefs (IOpaqueAddress *pAddress, DataObject *pObject) |
| Implementation of IConverter: Update the references of an updated transient object. More... | |
| virtual StatusCode | createRep (DataObject *pObject, IOpaqueAddress *&refpAddress) |
| Implementation of IConverter: Convert the transient object to the requested representation. More... | |
| virtual StatusCode | fillRepRefs (IOpaqueAddress *pAddress, DataObject *pObject) |
| Implementation of IConverter: Resolve the references of the converted object. More... | |
| virtual StatusCode | updateRep (IOpaqueAddress *pAddress, DataObject *pObject) |
| Implementation of IConverter: Update the converted representation of a transient object. More... | |
| virtual StatusCode | updateRepRefs (IOpaqueAddress *pAddress, DataObject *pObject) |
| Implementation of IConverter: Update the references of an already converted object. More... | |
| virtual StatusCode | addConverter (const CLID &clid) |
| Add converter object to conversion service. More... | |
| virtual StatusCode | addConverter (IConverter *pConverter) |
| Add converter object to conversion service. More... | |
| virtual StatusCode | removeConverter (const CLID &clid) |
| Remove converter object from conversion service (if present). More... | |
| virtual IConverter * | converter (const CLID &wanted) |
| Retrieve converter from list. More... | |
| virtual StatusCode | convertAddress (const IOpaqueAddress *pAddress, std::string &refAddress) |
| Convert an address to string form. More... | |
| ConversionSvc (const std::string &name, ISvcLocator *svc, long type) | |
| Standard Constructor. More... | |
| virtual long | repSvcType () const |
| Retrieve the class type of the data store the converter uses. More... | |
| const CLID & | objType () const |
| Implementation of IConverter: dummy call. More... | |
| virtual StatusCode | setDataProvider (IDataProviderSvc *pService) |
| Implementation of IConverter: Set Data provider service. More... | |
| virtual SmartIF< IDataProviderSvc > & | dataProvider () const |
| Implementation of IConverter: Get Data provider service. More... | |
| virtual StatusCode | setConversionSvc (IConversionSvc *svc) |
| Implementation of IConverter: Set conversion service the converter is connected to. More... | |
| virtual SmartIF< IConversionSvc > & | conversionSvc () const |
| Implementation of IConverter: Get conversion service the converter is connected to. More... | |
| virtual StatusCode | setAddressCreator (IAddressCreator *creator) |
| Set address creator facility. More... | |
| virtual SmartIF< IAddressCreator > & | addressCreator () const |
| Retrieve address creator facility. More... | |
| virtual StatusCode | createObj (IOpaqueAddress *pAddress, DataObject *&refpObject) |
| Implementation of IConverter: Create the transient representation of an object. More... | |
| virtual StatusCode | fillObjRefs (IOpaqueAddress *pAddress, DataObject *pObject) |
| Implementation of IConverter: Resolve the references of the created transient object. More... | |
| virtual StatusCode | updateObj (IOpaqueAddress *pAddress, DataObject *refpObject) |
| Implementation of IConverter: Update the transient object from the other representation. More... | |
| virtual StatusCode | updateObjRefs (IOpaqueAddress *pAddress, DataObject *pObject) |
| Implementation of IConverter: Update the references of an updated transient object. More... | |
| virtual StatusCode | createRep (DataObject *pObject, IOpaqueAddress *&refpAddress) |
| Implementation of IConverter: Convert the transient object to the requested representation. More... | |
| virtual StatusCode | fillRepRefs (IOpaqueAddress *pAddress, DataObject *pObject) |
| Implementation of IConverter: Resolve the references of the converted object. More... | |
| virtual StatusCode | updateRep (IOpaqueAddress *pAddress, DataObject *pObject) |
| Implementation of IConverter: Update the converted representation of a transient object. More... | |
| virtual StatusCode | updateRepRefs (IOpaqueAddress *pAddress, DataObject *pObject) |
| Implementation of IConverter: Update the references of an already converted object. More... | |
| virtual StatusCode | addConverter (const CLID &clid) |
| Add converter object to conversion service. More... | |
| virtual StatusCode | addConverter (IConverter *pConverter) |
| Add converter object to conversion service. More... | |
| virtual StatusCode | removeConverter (const CLID &clid) |
| Remove converter object from conversion service (if present). More... | |
| virtual IConverter * | converter (const CLID &wanted) |
| Retrieve converter from list. More... | |
| virtual StatusCode | convertAddress (const IOpaqueAddress *pAddress, std::string &refAddress) |
| Convert an address to string form. More... | |
| ConversionSvc (const std::string &name, ISvcLocator *svc, long type) | |
| Standard Constructor. More... | |
Public Member Functions inherited from extends< BASE, Interfaces > | |
| void * | i_cast (const InterfaceID &tid) const override |
| Implementation of IInterface::i_cast. More... | |
| StatusCode | queryInterface (const InterfaceID &ti, void **pp) override |
| Implementation of IInterface::queryInterface. More... | |
| std::vector< std::string > | getInterfaceNames () const override |
| Implementation of IInterface::getInterfaceNames. More... | |
| ~extends () override=default | |
| Virtual destructor. More... | |
| void * | i_cast (const InterfaceID &tid) const override |
| Implementation of IInterface::i_cast. More... | |
| StatusCode | queryInterface (const InterfaceID &ti, void **pp) override |
| Implementation of IInterface::queryInterface. More... | |
| std::vector< std::string > | getInterfaceNames () const override |
| Implementation of IInterface::getInterfaceNames. More... | |
| ~extends () override=default | |
| Virtual destructor. More... | |
Public Member Functions inherited from extend_interfaces< Interfaces...> | |
| ~extend_interfaces () override=default | |
| Virtual destructor. More... | |
| ~extend_interfaces () override=default | |
| Virtual destructor. More... | |
Protected Member Functions | |
| TClass * | getClass (DataObject *pObject) |
| Helper: Get TClass for a given DataObject pointer. More... | |
| MsgStream & | log () const |
| Helper: Use message streamer. More... | |
| TClass * | getClass (DataObject *pObject) |
| Helper: Get TClass for a given DataObject pointer. More... | |
| MsgStream & | log () const |
| Helper: Use message streamer. More... | |
Protected Member Functions inherited from ConversionSvc | |
| virtual | ~ConversionSvc () |
| Standard Destructor. More... | |
| virtual StatusCode | configureConverter (long typ, const CLID &clid, IConverter *cnv) |
| Configure the new converter before initialize is called. More... | |
| virtual StatusCode | initializeConverter (long typ, const CLID &clid, IConverter *cnv) |
| Initialize the new converter. More... | |
| virtual StatusCode | activateConverter (long typ, const CLID &clid, IConverter *cnv) |
| Activate the new converter after initialization. More... | |
| virtual SmartIF< IAddressCreator > & | addressCreator () |
| Retrieve address creation interface. More... | |
| StatusCode | makeCall (int typ, bool ignore_add, bool ignore_obj, bool update, IOpaqueAddress *&pAddress, DataObject *&pObject) |
| virtual | ~ConversionSvc () |
| Standard Destructor. More... | |
| virtual StatusCode | configureConverter (long typ, const CLID &clid, IConverter *cnv) |
| Configure the new converter before initialize is called. More... | |
| virtual StatusCode | initializeConverter (long typ, const CLID &clid, IConverter *cnv) |
| Initialize the new converter. More... | |
| virtual StatusCode | activateConverter (long typ, const CLID &clid, IConverter *cnv) |
| Activate the new converter after initialization. More... | |
| virtual SmartIF< IAddressCreator > & | addressCreator () |
| Retrieve address creation interface. More... | |
| StatusCode | makeCall (int typ, bool ignore_add, bool ignore_obj, bool update, IOpaqueAddress *&pAddress, DataObject *&pObject) |
Protected Attributes | |
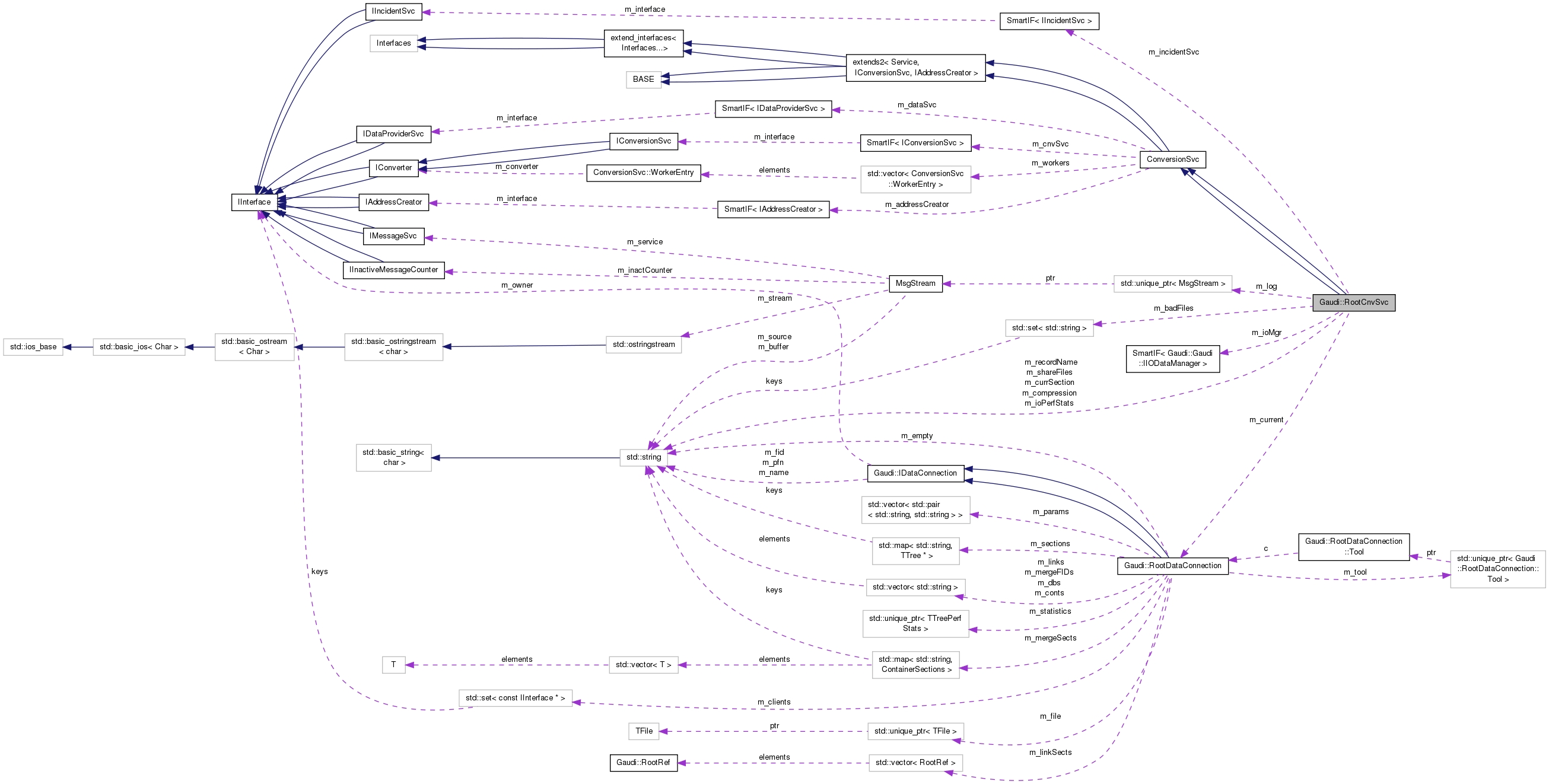
| SmartIF< Gaudi::IIODataManager > | m_ioMgr |
| Reference to the I/O data manager. More... | |
| SmartIF< IIncidentSvc > | m_incidentSvc |
| Reference to incident service. More... | |
| Gaudi::RootDataConnection * | m_current = nullptr |
| On writing: reference to active output stream. More... | |
| TClass * | m_classRefs |
| TClass pointer to reference class. More... | |
| TClass * | m_classDO |
| TClass pointer to DataObject class. More... | |
| std::shared_ptr< RootConnectionSetup > | m_setup |
| Setup structure (ref-counted) and passed to data connections. More... | |
| std::string | m_currSection |
| Property: ROOT section name. More... | |
| bool | m_incidentEnabled |
| Property: Flag to enable incidents on FILE_OPEN. More... | |
| std::string | m_shareFiles |
| Property: Share files ? If set to YES, files will not be closed on finalize. More... | |
| std::string | m_recordName |
| Property: Records name to fire incident for file records. More... | |
| std::string | m_ioPerfStats |
| Property: Enable TTree IOperfStats if not empty; otherwise perf stat file name. More... | |
| std::string | m_compression |
| Property: Compression-algorithm:compression-level. More... | |
| int | m_autoFlush |
| Property: AutoFlush parameter for ROOT TTree (Number of events between auto flushes) More... | |
| int | m_basketSize |
| Property: Basket optimization parameter for ROOT TTree (total basket size) More... | |
| int | m_bufferSize |
| Property: Buffer size optimization parameter for ROOT TTree. More... | |
| int | m_splitLevel |
| Property: Split level optimization parameter for ROOT TTree. More... | |
| std::set< std::string > | m_badFiles |
| Set with bad files/tables. More... | |
| std::unique_ptr< MsgStream > | m_log |
| Message streamer. More... | |
Protected Attributes inherited from ConversionSvc | |
| SmartIF< IDataProviderSvc > | m_dataSvc |
| Pointer to data provider service. More... | |
| SmartIF< IAddressCreator > | m_addressCreator |
| Pointer to the address creation service interface. More... | |
| SmartIF< IConversionSvc > | m_cnvSvc |
| Pointer to the IConversionSvc interface of this. More... | |
| long | m_type |
| Conversion service type. More... | |
| std::vector< WorkerEntry > | m_workers |
| List of conversion workers. More... | |
Additional Inherited Members | |
Public Types inherited from extends< BASE, Interfaces > | |
| using | base_class = extends |
| Typedef to this class. More... | |
| using | extend_interfaces_base = extend_interfaces< Interfaces...> |
| Typedef to the base of this class. More... | |
| using | base_class = extends |
| Typedef to this class. More... | |
| using | extend_interfaces_base = extend_interfaces< Interfaces...> |
| Typedef to the base of this class. More... | |
Public Types inherited from extend_interfaces< Interfaces...> | |
| using | ext_iids = typename Gaudi::interface_list_cat< typename Interfaces::ext_iids...>::type |
| take union of the ext_iids of all Interfaces... More... | |
| using | ext_iids = typename Gaudi::interface_list_cat< typename Interfaces::ext_iids...>::type |
| take union of the ext_iids of all Interfaces... More... | |
Description:
RootCnvSvc class implementation definition.
Definition at line 52 of file RootCnvSvc.h.
| Gaudi::RootCnvSvc::RootCnvSvc | ( | const std::string & | name, |
| ISvcLocator * | svc | ||
| ) |
Standard constructor.
|
virtual |
| Gaudi::RootCnvSvc::RootCnvSvc | ( | const std::string & | name, |
| ISvcLocator * | svc | ||
| ) |
Standard constructor.
|
virtual |
Standard destructor.
|
virtual |
Commit pending output.
| outputFile | String containig output file |
| do_commit | if true commit the output and flush eventually pending items to the database if false, discard pending buffers. Note: The possibility to commit or rollback depends on the database technology used! |
Reimplemented from ConversionSvc.
|
virtual |
Commit pending output.
| outputFile | String containig output file |
| do_commit | if true commit the output and flush eventually pending items to the database if false, discard pending buffers. Note: The possibility to commit or rollback depends on the database technology used! |
Reimplemented from ConversionSvc.
| StatusCode Gaudi::RootCnvSvc::connectDatabase | ( | const std::string & | dataset, |
| int | mode, | ||
| RootDataConnection ** | con | ||
| ) |
Connect the output file to the service with open mode.
| dataset | String containig file name |
| mode | String containig opening mode |
| StatusCode Gaudi::RootCnvSvc::connectDatabase | ( | const std::string & | dataset, |
| int | mode, | ||
| RootDataConnection ** | con | ||
| ) |
Connect the output file to the service with open mode.
| dataset | String containig file name |
| mode | String containig opening mode |
|
virtual |
Connect the output file to the service with open mode.
| outputFile | String containig output file |
| openMode | String containig opening mode of the output file |
Reimplemented from ConversionSvc.
|
virtual |
Connect the output file to the service with open mode.
| outputFile | String containig output file |
| openMode | String containig opening mode of the output file |
Reimplemented from ConversionSvc.
|
virtual |
Connect the output file to the service.
| outputFile | String containig output file |
Reimplemented from ConversionSvc.
|
virtual |
Connect the output file to the service.
| outputFile | String containig output file |
Reimplemented from ConversionSvc.
|
virtual |
IAddressCreator implementation: Address creation.
Create an address using the link infotmation together with the triple (database name/container name/object name).
| refLink | Reference to abstract link information |
| dbName | Database name |
| containerName | Object container name |
| refpAddress | Opaque address information to retrieve object |
Reimplemented from ConversionSvc.
|
virtual |
IAddressCreator implementation: Address creation.
Create an address using the link infotmation together with the triple (database name/container name/object name).
| refLink | Reference to abstract link information |
| dbName | Database name |
| containerName | Object container name |
| refpAddress | Opaque address information to retrieve object |
Reimplemented from ConversionSvc.
Definition at line 389 of file RootCnvSvc.cpp.
|
inlinevirtual |
IAddressCreator implementation: Creates an address in string form to object form.
| svc_type | Technology identifier encapsulated in this address. |
| clid | Class identifier of the DataObject represented by the opaque address |
| address | Input address. |
| refpAddress | Output address in string form. |
Reimplemented from ConversionSvc.
Definition at line 204 of file RootCnvSvc.h.
|
inlinevirtual |
IAddressCreator implementation: Creates an address in string form to object form.
| svc_type | Technology identifier encapsulated in this address. |
| clid | Class identifier of the DataObject represented by the opaque address |
| address | Input address. |
| refpAddress | Output address in string form. |
Reimplemented from ConversionSvc.
Definition at line 204 of file RootCnvSvc.h.
|
virtual |
ConversionSvc overload: Create new Converter using factory.
Reimplemented from ConversionSvc.
Definition at line 156 of file RootCnvSvc.cpp.
|
virtual |
ConversionSvc overload: Create new Converter using factory.
Reimplemented from ConversionSvc.
|
virtual |
Insert null marker for not existent transient object.
| path | [IN] Path to the (null-)object |
Definition at line 408 of file RootCnvSvc.cpp.
|
virtual |
Insert null marker for not existent transient object.
| path | [IN] Path to the (null-)object |
|
virtual |
Insert null marker for not existent transient object.
| path | [IN] Path to the (null-)object |
Definition at line 400 of file RootCnvSvc.cpp.
|
virtual |
Insert null marker for not existent transient object.
| path | [IN] Path to the (null-)object |
|
virtual |
Disconnect from an existing data stream.
| dbName | String containing name of the database |
|
virtual |
Disconnect from an existing data stream.
| dbName | String containing name of the database |
| StatusCode Gaudi::RootCnvSvc::error | ( | const std::string & | msg | ) |
Standard way to print errors.
after the printout an exception is thrown.
| msg | [IN] Message string to be printed. |
| StatusCode Gaudi::RootCnvSvc::error | ( | const std::string & | msg | ) |
Standard way to print errors.
after the printout an exception is thrown.
| msg | [IN] Message string to be printed. |
|
virtual |
ConversionSvc overload: Finalize Db service.
Reimplemented from ConversionSvc.
Definition at line 125 of file RootCnvSvc.cpp.
|
virtual |
ConversionSvc overload: Finalize Db service.
Reimplemented from ConversionSvc.
|
protected |
Helper: Get TClass for a given DataObject pointer.
Definition at line 187 of file RootCnvSvc.cpp.
|
protected |
Helper: Get TClass for a given DataObject pointer.
|
virtual |
Create transient object from persistent data.
| pAddr | [IN] Pointer to object address. |
| refpObj | [OUT] Location to pointer to store data object |
|
virtual |
Create transient object from persistent data.
| pAddr | [IN] Pointer to object address. |
| refpObj | [OUT] Location to pointer to store data object |
Definition at line 483 of file RootCnvSvc.cpp.
|
virtual |
Convert the transient object to the requested persistent representation.
| pObj | [IN] Pointer to data object |
| refpAddr | [OUT] Location to store pointer to object address. |
|
virtual |
Convert the transient object to the requested persistent representation.
| pObj | [IN] Pointer to data object |
| refpAddr | [OUT] Location to store pointer to object address. |
Definition at line 421 of file RootCnvSvc.cpp.
|
virtual |
Resolve the references of the created transient object.
| pAddr | [IN] Pointer to object address. |
| pObj | [IN] Pointer to data object |
|
virtual |
Resolve the references of the created transient object.
| pAddr | [IN] Pointer to object address. |
| pObj | [IN] Pointer to data object |
Definition at line 513 of file RootCnvSvc.cpp.
|
virtual |
Resolve the references of the converted object.
| pAddr | [IN] Pointer to object address. |
| pObj | [IN] Pointer to data object |
|
virtual |
Resolve the references of the converted object.
| pAddr | [IN] Pointer to object address. |
| pObj | [IN] Pointer to data object |
Definition at line 441 of file RootCnvSvc.cpp.
|
virtual |
ConversionSvc overload: initialize Db service.
Reimplemented from ConversionSvc.
Definition at line 91 of file RootCnvSvc.cpp.
|
virtual |
ConversionSvc overload: initialize Db service.
Reimplemented from ConversionSvc.
|
virtual |
ConversionSvc overload: Load the class (dictionary) for the converter.
Reimplemented from ConversionSvc.
Definition at line 170 of file RootCnvSvc.cpp.
|
virtual |
ConversionSvc overload: Load the class (dictionary) for the converter.
Reimplemented from ConversionSvc.
|
inlineprotected |
Helper: Use message streamer.
Definition at line 99 of file RootCnvSvc.h.
|
inlineprotected |
Helper: Use message streamer.
Definition at line 99 of file RootCnvSvc.h.
|
inlinevirtual |
Update state of the service.
Reimplemented from ConversionSvc.
Definition at line 110 of file RootCnvSvc.h.
|
inlinevirtual |
Update state of the service.
Reimplemented from ConversionSvc.
Definition at line 110 of file RootCnvSvc.h.
|
protected |
Property: AutoFlush parameter for ROOT TTree (Number of events between auto flushes)
Definition at line 82 of file RootCnvSvc.h.
|
protected |
Set with bad files/tables.
Definition at line 91 of file RootCnvSvc.h.
|
protected |
Property: Basket optimization parameter for ROOT TTree (total basket size)
Definition at line 84 of file RootCnvSvc.h.
|
protected |
Property: Buffer size optimization parameter for ROOT TTree.
Definition at line 86 of file RootCnvSvc.h.
|
protected |
TClass pointer to DataObject class.
Definition at line 64 of file RootCnvSvc.h.
|
protected |
TClass pointer to reference class.
Definition at line 62 of file RootCnvSvc.h.
|
protected |
Property: Compression-algorithm:compression-level.
Definition at line 79 of file RootCnvSvc.h.
|
protected |
On writing: reference to active output stream.
Definition at line 60 of file RootCnvSvc.h.
|
protected |
Definition at line 68 of file RootCnvSvc.h.
|
protected |
Property: Flag to enable incidents on FILE_OPEN.
Definition at line 71 of file RootCnvSvc.h.
|
protected |
Reference to incident service.
Definition at line 58 of file RootCnvSvc.h.
|
protected |
Reference to the I/O data manager.
Definition at line 56 of file RootCnvSvc.h.
|
protected |
Property: Enable TTree IOperfStats if not empty; otherwise perf stat file name.
Definition at line 77 of file RootCnvSvc.h.
|
protected |
Message streamer.
Definition at line 94 of file RootCnvSvc.h.
|
protected |
Property: Records name to fire incident for file records.
Definition at line 75 of file RootCnvSvc.h.
|
protected |
Setup structure (ref-counted) and passed to data connections.
Definition at line 66 of file RootCnvSvc.h.
|
protected |
Property: Share files ? If set to YES, files will not be closed on finalize.
Definition at line 73 of file RootCnvSvc.h.
|
protected |
Property: Split level optimization parameter for ROOT TTree.
Definition at line 88 of file RootCnvSvc.h.