![]() |
The Gaudi Framework
v28r0
|
Data service base class. More...


Classes | |
| struct | tagROOT |
Public Member Functions | |
| CLID | rootCLID () const override |
| IDataManagerSvc: Accessor for root event CLID. More... | |
| const std::string & | rootName () const override |
| Name for root Event. More... | |
| STATUS | registerAddress (CSTR &path, ADDRESS *pAddr) override |
| IDataManagerSvc: Register object address with the data store. More... | |
| STATUS | registerAddress (OBJECT *parent, CSTR &path, ADDRESS *pAddr) override |
| IDataManagerSvc: Register object address with the data store. More... | |
| STATUS | registerAddress (IRegistry *parent, CSTR &path, ADDRESS *pAdd) override |
| IDataManagerSvc: Register object address with the data store. More... | |
| STATUS | unregisterAddress (CSTR &path) override |
| IDataManagerSvc: Unregister object address from the data store. More... | |
| STATUS | unregisterAddress (OBJECT *pParent, CSTR &path) override |
| IDataManagerSvc: Unregister object address from the data store. More... | |
| STATUS | unregisterAddress (IRegistry *pParent, CSTR &path) override |
| IDataManagerSvc: Unregister object address from the data store. More... | |
| STATUS | objectLeaves (const OBJECT *pObject, std::vector< IRegistry * > &leaves) override |
| Explore the object store: retrieve all leaves attached to the object. More... | |
| STATUS | objectLeaves (const IRegistry *pObject, std::vector< IRegistry * > &leaves) override |
| Explore the object store: retrieve all leaves attached to the object. More... | |
| STATUS | objectParent (const OBJECT *pObject, IRegistry *&refpParent) override |
| IDataManagerSvc: Explore the object store: retrieve the object's parent. More... | |
| STATUS | objectParent (const IRegistry *pObject, IRegistry *&refpParent) override |
| IDataManagerSvc: Explore the object store: retrieve the object's parent. More... | |
| STATUS | clearSubTree (CSTR &path) override |
| Remove all data objects below the sub tree identified. More... | |
| STATUS | clearSubTree (OBJECT *pObject) override |
| Remove all data objects below the sub tree identified. More... | |
| STATUS | clearStore () override |
| IDataManagerSvc: Remove all data objects in the data store. More... | |
| STATUS | traverseSubTree (CSTR &path, AGENT *pAgent) override |
| Analyze by traversing all data objects below the sub tree. More... | |
| STATUS | traverseSubTree (OBJECT *pObject, AGENT *pAgent) override |
| IDataManagerSvc: Analyze by traversing all data objects below the sub tree. More... | |
| STATUS | traverseTree (AGENT *pAgent) override |
| IDataManagerSvc: Analyze by traversing all data objects in the data store. More... | |
| STATUS | setRoot (std::string path, OBJECT *pObj) override |
| Initialize data store for new event by giving new event path and root object. More... | |
| STATUS | setRoot (std::string path, ADDRESS *pAddr) override |
| Initialize data store for new event by giving new event path and address of root object. More... | |
| STATUS | setDataLoader (IConversionSvc *pDataLoader, IDataProviderSvc *dpsvc=nullptr) override |
| IDataManagerSvc: Pass a default data loader to the service. More... | |
| STATUS | addPreLoadItem (const DataStoreItem &item) override |
| Add an item to the preload list. More... | |
| STATUS | addPreLoadItem (CSTR &item) override |
| Add an item to the preload list. More... | |
| STATUS | removePreLoadItem (const DataStoreItem &item) override |
| Remove an item from the preload list. More... | |
| STATUS | removePreLoadItem (CSTR &item) override |
| Add an item to the preload list. More... | |
| STATUS | resetPreLoad () override |
| Clear the preload list. More... | |
| STATUS | preLoad () override |
| load all preload items of the list More... | |
| STATUS | registerObject (CSTR &path, OBJECT *pObj) override |
| Register object with the data store. More... | |
| STATUS | registerObject (CSTR &parent, CSTR &obj, OBJECT *pObj) override |
| Register object with the data store. More... | |
| STATUS | registerObject (CSTR &parent, int item, OBJECT *pObj) override |
| Register object with the data store. More... | |
| STATUS | registerObject (OBJECT *parent, CSTR &obj, OBJECT *pObj) override |
| Register object with the data store. More... | |
| STATUS | registerObject (OBJECT *parent, int obj, OBJECT *pObj) override |
| Register object with the data store. More... | |
| STATUS | unregisterObject (CSTR &path) override |
| Unregister object from the data store. More... | |
| STATUS | unregisterObject (CSTR &parent, CSTR &obj) override |
| Unregister object from the data store. More... | |
| STATUS | unregisterObject (CSTR &parent, int obj) override |
| Unregister object from the data store. More... | |
| STATUS | unregisterObject (OBJECT *pObj) override |
| Unregister object from the data store. More... | |
| STATUS | unregisterObject (OBJECT *pObj, CSTR &path) override |
| Unregister object from the data store. More... | |
| STATUS | unregisterObject (OBJECT *pObj, int item) override |
| Unregister object from the data store. More... | |
| STATUS | retrieveObject (IRegistry *parent, CSTR &path, OBJECT *&pObj) override |
| Retrieve object from data store. More... | |
| STATUS | retrieveObject (CSTR &path, OBJECT *&pObj) override |
| Retrieve object identified by its full path from the data store. More... | |
| STATUS | retrieveObject (CSTR &parent, CSTR &path, OBJECT *&pObj) override |
| Retrieve object from data store. More... | |
| STATUS | retrieveObject (CSTR &parent, int item, OBJECT *&pObj) override |
| Retrieve object from data store. More... | |
| STATUS | retrieveObject (OBJECT *parent, CSTR &path, OBJECT *&pObj) override |
| Retrieve object from data store. More... | |
| STATUS | retrieveObject (OBJECT *parent, int item, OBJECT *&pObj) override |
| Retrieve object from data store. More... | |
| STATUS | findObject (CSTR &path, OBJECT *&pObj) override |
| Find object identified by its full path in the data store. More... | |
| STATUS | findObject (IRegistry *parent, CSTR &path, OBJECT *&pObj) override |
| Find object identified by its full path in the data store. More... | |
| STATUS | findObject (CSTR &parent, CSTR &path, OBJECT *&pObj) override |
| Find object in the data store. More... | |
| STATUS | findObject (CSTR &parent, int item, OBJECT *&pObject) override |
| Find object in the data store. More... | |
| STATUS | findObject (OBJECT *parent, CSTR &path, OBJECT *&pObject) override |
| Find object in the data store. More... | |
| STATUS | findObject (OBJECT *parent, int item, OBJECT *&pObject) override |
| Find object in the data store. More... | |
| STATUS | linkObject (IRegistry *from, CSTR &objPath, OBJECT *to) override |
| Add a link to another object. More... | |
| STATUS | linkObject (CSTR &from, CSTR &objPath, OBJECT *to) override |
| Add a link to another object. More... | |
| STATUS | linkObject (OBJECT *from, CSTR &objPath, OBJECT *to) override |
| Add a link to another object. More... | |
| STATUS | linkObject (CSTR &fullPath, OBJECT *to) override |
| Add a link to another object. More... | |
| STATUS | unlinkObject (IRegistry *from, CSTR &objPath) override |
| Remove a link to another object. More... | |
| STATUS | unlinkObject (CSTR &from, CSTR &objPath) override |
| Remove a link to another object. More... | |
| STATUS | unlinkObject (OBJECT *from, CSTR &objPath) override |
| Remove a link to another object. More... | |
| STATUS | unlinkObject (CSTR &path) override |
| Remove a link to another object. More... | |
| STATUS | updateObject (IRegistry *pDirectory) override |
| Update object identified by its directory entry. More... | |
| STATUS | updateObject (CSTR &path) override |
| Update object. More... | |
| STATUS | updateObject (OBJECT *pObj) override |
| Update object. More... | |
| STATUS | updateObject (CSTR &parent, CSTR &updatePath) override |
| Update object. More... | |
| STATUS | updateObject (OBJECT *parent, CSTR &updatePath) override |
| Update object. More... | |
| STATUS | create (CSTR &nam, CSTR &typ) override |
| Create a partition object. The name identifies the partition uniquely. More... | |
| STATUS | create (CSTR &nam, CSTR &typ, IInterface *&pPartition) override |
| Create a partition object. The name identifies the partition uniquely. More... | |
| STATUS | drop (CSTR &nam) override |
| Drop a partition object. The name identifies the partition uniquely. More... | |
| STATUS | drop (IInterface *pPartition) override |
| Drop a partition object. The name identifies the partition uniquely. More... | |
| STATUS | activate (CSTR &nam) override |
| Activate a partition object. The name identifies the partition uniquely. More... | |
| STATUS | activate (IInterface *pPartition) override |
| Activate a partition object. More... | |
| STATUS | get (CSTR &nam, IInterface *&pPartition) const override |
| Access a partition object. The name identifies the partition uniquely. More... | |
| StatusCode | activePartition (std::string &nam, IInterface *&pPartition) const override |
| Access the active partition object. More... | |
| STATUS | attachServices () |
| STATUS | detachServices () |
| STATUS | initialize () override |
| Service initialisation. More... | |
| STATUS | reinitialize () override |
| Service initialisation. More... | |
| STATUS | finalize () override |
| Service initialisation. More... | |
| ~MultiStoreSvc () override | |
| Standard Destructor. More... | |
| STATUS | preparePartitions () |
| Prepare partition for usage. More... | |
| STATUS | clearPartitions () |
| Clear all partitions. More... | |
| STATUS | makePartitions () |
| Create all partitions according to job options. More... | |
Public Member Functions inherited from extends< Service, IDataProviderSvc, IDataManagerSvc, IPartitionControl > | |
| void * | i_cast (const InterfaceID &tid) const override |
| Implementation of IInterface::i_cast. More... | |
| StatusCode | queryInterface (const InterfaceID &ti, void **pp) override |
| Implementation of IInterface::queryInterface. More... | |
| std::vector< std::string > | getInterfaceNames () const override |
| Implementation of IInterface::getInterfaceNames. More... | |
| ~extends () override=default | |
| Virtual destructor. More... | |
Public Member Functions inherited from Service | |
| const std::string & | name () const override |
| Retrieve name of the service. More... | |
| StatusCode | configure () override |
| StatusCode | initialize () override |
| StatusCode | start () override |
| StatusCode | stop () override |
| StatusCode | finalize () override |
| StatusCode | terminate () override |
| Gaudi::StateMachine::State | FSMState () const override |
| Gaudi::StateMachine::State | targetFSMState () const override |
| StatusCode | reinitialize () override |
| StatusCode | restart () override |
| StatusCode | sysInitialize () override |
| Initialize Service. More... | |
| StatusCode | sysStart () override |
| Initialize Service. More... | |
| StatusCode | sysStop () override |
| Initialize Service. More... | |
| StatusCode | sysFinalize () override |
| Finalize Service. More... | |
| StatusCode | sysReinitialize () override |
| Re-initialize the Service. More... | |
| StatusCode | sysRestart () override |
| Re-initialize the Service. More... | |
| Service (std::string name, ISvcLocator *svcloc) | |
| Standard Constructor. More... | |
| SmartIF< ISvcLocator > & | serviceLocator () const override |
| Retrieve pointer to service locator. More... | |
| StatusCode | setProperties () |
| Method for setting declared properties to the values specified for the job. More... | |
| template<class T > | |
| StatusCode | service (const std::string &name, const T *&psvc, bool createIf=true) const |
| Access a service by name, creating it if it doesn't already exist. More... | |
| template<class T > | |
| StatusCode | service (const std::string &name, T *&psvc, bool createIf=true) const |
| template<typename IFace = IService> | |
| SmartIF< IFace > | service (const std::string &name, bool createIf=true) const |
| template<class T > | |
| StatusCode | service (const std::string &svcType, const std::string &svcName, T *&psvc) const |
| Access a service by name and type, creating it if it doesn't already exist. More... | |
| template<class T > | |
| StatusCode | declarePrivateTool (ToolHandle< T > &handle, std::string toolTypeAndName="", bool createIf=true) |
| Declare used Private tool. More... | |
| template<class T > | |
| StatusCode | declarePublicTool (ToolHandle< T > &handle, std::string toolTypeAndName="", bool createIf=true) |
| Declare used Public tool. More... | |
| SmartIF< IAuditorSvc > & | auditorSvc () const |
| The standard auditor service.May not be invoked before sysInitialize() has been invoked. More... | |
Public Member Functions inherited from PropertyHolder< CommonMessaging< implements< IService, IProperty, IStateful > > > | |
| PropertyHolder ()=default | |
| ~PropertyHolder () override=default | |
| Gaudi::Details::PropertyBase & | declareProperty (Gaudi::Details::PropertyBase &prop) |
| Declare a property. More... | |
| Gaudi::Details::PropertyBase * | declareProperty (const std::string &name, TYPE &value, const std::string &doc="none") |
| Helper to wrap a regular data member and use it as a regular property. More... | |
| Gaudi::Details::PropertyBase * | declareProperty (const std::string &name, TYPE &value, const std::string &doc="none") const |
| Gaudi::Details::PropertyBase * | declareProperty (const std::string &name, Gaudi::Property< TYPE, VERIFIER, HANDLERS > &prop, const std::string &doc="none") |
| Declare a PropertyBase instance setting name and documentation. More... | |
| Gaudi::Details::PropertyBase * | declareRemoteProperty (const std::string &name, IProperty *rsvc, const std::string &rname="") |
| Declare a remote property. More... | |
| StatusCode | setProperty (const Gaudi::Details::PropertyBase &p) override |
| set the property form another property More... | |
| StatusCode | setProperty (const std::string &s) override |
| set the property from the formatted string More... | |
| StatusCode | setProperty (const std::string &n, const std::string &v) override |
| set the property from name and the value More... | |
| StatusCode | setProperty (const std::string &name, const TYPE &value) |
| set the property form the value More... | |
| StatusCode | getProperty (Gaudi::Details::PropertyBase *p) const override |
| get the property More... | |
| const Gaudi::Details::PropertyBase & | getProperty (const std::string &name) const override |
| get the property by name More... | |
| StatusCode | getProperty (const std::string &n, std::string &v) const override |
| convert the property to the string More... | |
| const std::vector< Gaudi::Details::PropertyBase * > & | getProperties () const override |
| get all properties More... | |
| bool | hasProperty (const std::string &name) const override |
| Return true if we have a property with the given name. More... | |
| PropertyHolder (const PropertyHolder &)=delete | |
| PropertyHolder & | operator= (const PropertyHolder &)=delete |
| Gaudi::Details::PropertyBase * | declareProperty (const std::string &name, ToolHandle< TYPE > &ref, const std::string &doc="none") |
| Specializations for various GaudiHandles. More... | |
| Gaudi::Details::PropertyBase * | declareProperty (const std::string &name, ServiceHandle< TYPE > &ref, const std::string &doc="none") |
| Gaudi::Details::PropertyBase * | declareProperty (const std::string &name, ToolHandleArray< TYPE > &ref, const std::string &doc="none") |
| Gaudi::Details::PropertyBase * | declareProperty (const std::string &name, ServiceHandleArray< TYPE > &ref, const std::string &doc="none") |
| Gaudi::Details::PropertyBase * | declareProperty (const std::string &name, DataObjectHandle< TYPE > &ref, const std::string &doc="none") |
Public Member Functions inherited from CommonMessagingBase | |
| virtual | ~CommonMessagingBase ()=default |
| Virtual destructor. More... | |
| SmartIF< IMessageSvc > & | msgSvc () const |
| The standard message service. More... | |
| MsgStream & | msgStream () const |
| Return an uninitialized MsgStream. More... | |
| MsgStream & | msgStream (const MSG::Level level) const |
| Predefined configurable message stream for the efficient printouts. More... | |
| MsgStream & | always () const |
| shortcut for the method msgStream(MSG::ALWAYS) More... | |
| MsgStream & | fatal () const |
| shortcut for the method msgStream(MSG::FATAL) More... | |
| MsgStream & | err () const |
| shortcut for the method msgStream(MSG::ERROR) More... | |
| MsgStream & | error () const |
| shortcut for the method msgStream(MSG::ERROR) More... | |
| MsgStream & | warning () const |
| shortcut for the method msgStream(MSG::WARNING) More... | |
| MsgStream & | info () const |
| shortcut for the method msgStream(MSG::INFO) More... | |
| MsgStream & | debug () const |
| shortcut for the method msgStream(MSG::DEBUG) More... | |
| MsgStream & | verbose () const |
| shortcut for the method msgStream(MSG::VERBOSE) More... | |
| MsgStream & | msg () const |
| shortcut for the method msgStream(MSG::INFO) More... | |
| MSG::Level | msgLevel () const |
| get the output level from the embedded MsgStream More... | |
| MSG::Level | outputLevel () const __attribute__((deprecated)) |
| Backward compatibility function for getting the output level. More... | |
| bool | msgLevel (MSG::Level lvl) const |
| get the output level from the embedded MsgStream More... | |
Public Member Functions inherited from extend_interfaces< Interfaces... > | |
| ~extend_interfaces () override=default | |
| Virtual destructor. More... | |
Protected Types | |
| enum | { no_type = 0, address_type = 1, object_type = 2 } |
| Root type (address or object) More... | |
| typedef std::vector< std::string > | PartitionDefs |
| typedef std::map< std::string, Partition > | Partitions |
Protected Member Functions | |
| template<typename... Args, typename... UArgs> | |
| STATUS | call_ (STATUS(IDataProviderSvc::*pmf)(Args...), UArgs &&...args) |
| template<typename... Args, typename... UArgs> | |
| STATUS | call_ (STATUS(IDataManagerSvc::*pmf)(Args...), UArgs &&...args) |
Protected Member Functions inherited from Service | |
| ~Service () override | |
| Standard Destructor. More... | |
| int | outputLevel () const |
get the Service's output level More... | |
Protected Member Functions inherited from PropertyHolder< CommonMessaging< implements< IService, IProperty, IStateful > > > | |
| Gaudi::Details::PropertyBase * | property (const std::string &name) const |
Protected Member Functions inherited from CommonMessaging< implements< IService, IProperty, IStateful > > | |
| void | updateMsgStreamOutputLevel (int level) |
| Update the output level of the cached MsgStream. More... | |
Protected Attributes | |
| Gaudi::Property< CLID > | m_rootCLID {this, "RootCLID", 110, "CLID of root entry"} |
| Gaudi::Property< std::string > | m_rootName {this, "RootName", "/Event", "name of root entry"} |
| Gaudi::Property< PartitionDefs > | m_partitionDefs {this, "Partitions", {}, "datastore partition definitions"} |
| Gaudi::Property< std::string > | m_loader {this, "DataLoader", "EventPersistencySvc", "data loader name"} |
| Gaudi::Property< std::string > | m_defaultPartition {this, "DefaultPartition", "Default", "default partition name"} |
| SmartIF< IConversionSvc > | m_dataLoader |
| Pointer to data loader service. More... | |
| SmartIF< IAddressCreator > | m_addrCreator |
| Reference to address creator. More... | |
| struct MultiStoreSvc::tagROOT | m_root |
| Partition | m_current |
| Current partition. More... | |
| Partitions | m_partitions |
| Datastore partitions. More... | |
Protected Attributes inherited from Service | |
| Gaudi::StateMachine::State | m_state = Gaudi::StateMachine::OFFLINE |
| Service state. More... | |
| Gaudi::StateMachine::State | m_targetState = Gaudi::StateMachine::OFFLINE |
| Service state. More... | |
| Gaudi::Property< int > | m_outputLevel {this, "OutputLevel", MSG::NIL, "output level"} |
| Gaudi::Property< bool > | m_auditInit {this, "AuditServices", false, "[[deprecated]] unused"} |
| Gaudi::Property< bool > | m_auditorInitialize {this, "AuditInitialize", false, "trigger auditor on initialize()"} |
| Gaudi::Property< bool > | m_auditorStart {this, "AuditStart", false, "trigger auditor on start()"} |
| Gaudi::Property< bool > | m_auditorStop {this, "AuditStop", false, "trigger auditor on stop()"} |
| Gaudi::Property< bool > | m_auditorFinalize {this, "AuditFinalize", false, "trigger auditor on finalize()"} |
| Gaudi::Property< bool > | m_auditorReinitialize {this, "AuditReinitialize", false, "trigger auditor on reinitialize()"} |
| Gaudi::Property< bool > | m_auditorRestart {this, "AuditRestart", false, "trigger auditor on restart()"} |
| SmartIF< IAuditorSvc > | m_pAuditorSvc |
| Auditor Service. More... | |
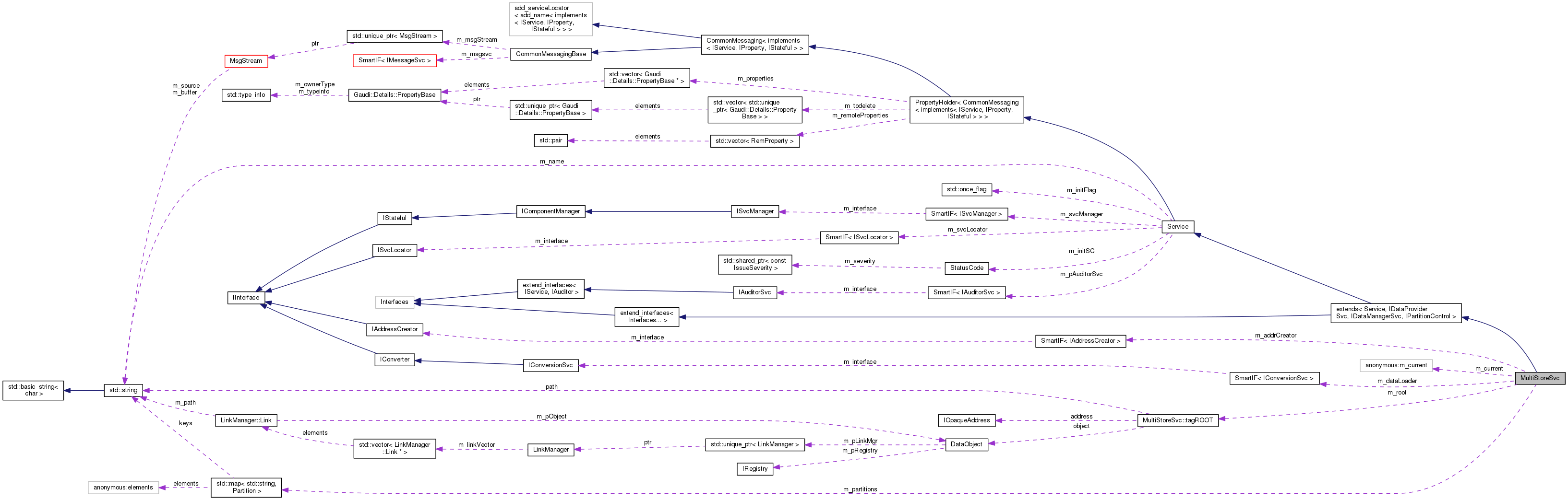
Data service base class.
A data service manages the transient data stores and implements the IDataProviderSvc, the IDataManagerSvc and the IPartitionControl interfaces.
Definition at line 68 of file MultiStoreSvc.cpp.
|
protected |
Definition at line 71 of file MultiStoreSvc.cpp.
|
protected |
Definition at line 72 of file MultiStoreSvc.cpp.
|
protected |
Root type (address or object)
| Enumerator | |
|---|---|
| no_type | |
| address_type | |
| object_type | |
Definition at line 85 of file MultiStoreSvc.cpp.
|
inlineoverride |
Standard Destructor.
Definition at line 624 of file MultiStoreSvc.cpp.
Activate a partition object. The name identifies the partition uniquely.
Definition at line 490 of file MultiStoreSvc.cpp.
|
inlineoverride |
Activate a partition object.
Definition at line 502 of file MultiStoreSvc.cpp.
|
inlineoverride |
Access the active partition object.
Definition at line 527 of file MultiStoreSvc.cpp.
|
inlineoverride |
Add an item to the preload list.
Definition at line 260 of file MultiStoreSvc.cpp.
Add an item to the preload list.
Definition at line 265 of file MultiStoreSvc.cpp.
|
inline |
Definition at line 539 of file MultiStoreSvc.cpp.
|
inlineprotected |
Definition at line 102 of file MultiStoreSvc.cpp.
|
inlineprotected |
Definition at line 108 of file MultiStoreSvc.cpp.
|
inline |
Clear all partitions.
Definition at line 666 of file MultiStoreSvc.cpp.
|
inlineoverride |
IDataManagerSvc: Remove all data objects in the data store.
Definition at line 172 of file MultiStoreSvc.cpp.
Remove all data objects below the sub tree identified.
Definition at line 168 of file MultiStoreSvc.cpp.
Remove all data objects below the sub tree identified.
Definition at line 170 of file MultiStoreSvc.cpp.
Create a partition object. The name identifies the partition uniquely.
Definition at line 444 of file MultiStoreSvc.cpp.
|
inlineoverride |
Create a partition object. The name identifies the partition uniquely.
Definition at line 450 of file MultiStoreSvc.cpp.
|
inline |
Definition at line 563 of file MultiStoreSvc.cpp.
Drop a partition object. The name identifies the partition uniquely.
Definition at line 464 of file MultiStoreSvc.cpp.
|
inlineoverride |
Drop a partition object. The name identifies the partition uniquely.
Definition at line 477 of file MultiStoreSvc.cpp.
|
inlineoverride |
Service initialisation.
Definition at line 608 of file MultiStoreSvc.cpp.
Find object identified by its full path in the data store.
Definition at line 357 of file MultiStoreSvc.cpp.
Find object identified by its full path in the data store.
Definition at line 362 of file MultiStoreSvc.cpp.
Find object in the data store.
Definition at line 367 of file MultiStoreSvc.cpp.
Find object in the data store.
Definition at line 372 of file MultiStoreSvc.cpp.
Find object in the data store.
Definition at line 377 of file MultiStoreSvc.cpp.
Find object in the data store.
Definition at line 382 of file MultiStoreSvc.cpp.
|
inlineoverride |
Access a partition object. The name identifies the partition uniquely.
Definition at line 515 of file MultiStoreSvc.cpp.
|
inlineoverride |
Service initialisation.
Definition at line 571 of file MultiStoreSvc.cpp.
Add a link to another object.
Definition at line 387 of file MultiStoreSvc.cpp.
Add a link to another object.
Definition at line 392 of file MultiStoreSvc.cpp.
Add a link to another object.
Definition at line 397 of file MultiStoreSvc.cpp.
Add a link to another object.
Definition at line 402 of file MultiStoreSvc.cpp.
|
inline |
Create all partitions according to job options.
Definition at line 674 of file MultiStoreSvc.cpp.
|
inlineoverride |
Explore the object store: retrieve all leaves attached to the object.
Definition at line 148 of file MultiStoreSvc.cpp.
|
inlineoverride |
Explore the object store: retrieve all leaves attached to the object.
Definition at line 153 of file MultiStoreSvc.cpp.
|
inlineoverride |
IDataManagerSvc: Explore the object store: retrieve the object's parent.
Definition at line 158 of file MultiStoreSvc.cpp.
|
inlineoverride |
IDataManagerSvc: Explore the object store: retrieve the object's parent.
Definition at line 163 of file MultiStoreSvc.cpp.
|
inlineoverride |
|
inline |
Prepare partition for usage.
Definition at line 633 of file MultiStoreSvc.cpp.
IDataManagerSvc: Register object address with the data store.
Definition at line 121 of file MultiStoreSvc.cpp.
|
inlineoverride |
IDataManagerSvc: Register object address with the data store.
Definition at line 126 of file MultiStoreSvc.cpp.
|
inlineoverride |
IDataManagerSvc: Register object address with the data store.
Definition at line 131 of file MultiStoreSvc.cpp.
Register object with the data store.
Definition at line 278 of file MultiStoreSvc.cpp.
Register object with the data store.
Definition at line 280 of file MultiStoreSvc.cpp.
Register object with the data store.
Definition at line 285 of file MultiStoreSvc.cpp.
Register object with the data store.
Definition at line 290 of file MultiStoreSvc.cpp.
Register object with the data store.
Definition at line 295 of file MultiStoreSvc.cpp.
|
inlineoverride |
Service initialisation.
Definition at line 585 of file MultiStoreSvc.cpp.
|
inlineoverride |
Remove an item from the preload list.
Definition at line 267 of file MultiStoreSvc.cpp.
Add an item to the preload list.
Definition at line 272 of file MultiStoreSvc.cpp.
|
inlineoverride |
|
inlineoverride |
Retrieve object from data store.
Definition at line 327 of file MultiStoreSvc.cpp.
Retrieve object identified by its full path from the data store.
Definition at line 332 of file MultiStoreSvc.cpp.
Retrieve object from data store.
Definition at line 337 of file MultiStoreSvc.cpp.
Retrieve object from data store.
Definition at line 342 of file MultiStoreSvc.cpp.
|
inlineoverride |
Retrieve object from data store.
Definition at line 347 of file MultiStoreSvc.cpp.
Retrieve object from data store.
Definition at line 352 of file MultiStoreSvc.cpp.
|
inlineoverride |
|
inlineoverride |
|
inlineoverride |
IDataManagerSvc: Pass a default data loader to the service.
Definition at line 250 of file MultiStoreSvc.cpp.
|
inlineoverride |
Initialize data store for new event by giving new event path and root object.
Takes care to clear the store before reinitializing it
Definition at line 206 of file MultiStoreSvc.cpp.
|
inlineoverride |
Initialize data store for new event by giving new event path and address of root object.
Takes care to clear the store before reinitializing it
Definition at line 227 of file MultiStoreSvc.cpp.
Analyze by traversing all data objects below the sub tree.
Definition at line 193 of file MultiStoreSvc.cpp.
IDataManagerSvc: Analyze by traversing all data objects below the sub tree.
Definition at line 198 of file MultiStoreSvc.cpp.
IDataManagerSvc: Analyze by traversing all data objects in the data store.
Definition at line 203 of file MultiStoreSvc.cpp.
Remove a link to another object.
Definition at line 407 of file MultiStoreSvc.cpp.
Remove a link to another object.
Definition at line 412 of file MultiStoreSvc.cpp.
Remove a link to another object.
Definition at line 417 of file MultiStoreSvc.cpp.
Remove a link to another object.
Definition at line 422 of file MultiStoreSvc.cpp.
IDataManagerSvc: Unregister object address from the data store.
Definition at line 136 of file MultiStoreSvc.cpp.
IDataManagerSvc: Unregister object address from the data store.
Definition at line 138 of file MultiStoreSvc.cpp.
IDataManagerSvc: Unregister object address from the data store.
Definition at line 143 of file MultiStoreSvc.cpp.
Unregister object from the data store.
Definition at line 300 of file MultiStoreSvc.cpp.
Unregister object from the data store.
Definition at line 302 of file MultiStoreSvc.cpp.
Unregister object from the data store.
Definition at line 307 of file MultiStoreSvc.cpp.
Unregister object from the data store.
Definition at line 312 of file MultiStoreSvc.cpp.
Unregister object from the data store.
Definition at line 317 of file MultiStoreSvc.cpp.
Unregister object from the data store.
Definition at line 322 of file MultiStoreSvc.cpp.
Update object identified by its directory entry.
Definition at line 424 of file MultiStoreSvc.cpp.
Update object.
Definition at line 429 of file MultiStoreSvc.cpp.
Update object.
Definition at line 431 of file MultiStoreSvc.cpp.
Update object.
Definition at line 433 of file MultiStoreSvc.cpp.
Update object.
Definition at line 438 of file MultiStoreSvc.cpp.
|
protected |
Reference to address creator.
Definition at line 83 of file MultiStoreSvc.cpp.
|
protected |
Current partition.
Definition at line 96 of file MultiStoreSvc.cpp.
|
protected |
Pointer to data loader service.
Definition at line 81 of file MultiStoreSvc.cpp.
|
protected |
Definition at line 78 of file MultiStoreSvc.cpp.
|
protected |
Definition at line 77 of file MultiStoreSvc.cpp.
|
protected |
Definition at line 76 of file MultiStoreSvc.cpp.
|
protected |
Datastore partitions.
Definition at line 98 of file MultiStoreSvc.cpp.
|
protected |
|
protected |
Definition at line 74 of file MultiStoreSvc.cpp.
|
protected |
Definition at line 75 of file MultiStoreSvc.cpp.