![]() |
The Gaudi Framework
v28r1
|
#include "GaudiAlg/GaudiAlgorithm.h"#include "GaudiKernel/AlgFactory.h"#include "GaudiKernel/IRndmGenSvc.h"#include "GaudiKernel/RegistryEntry.h"#include "GaudiKernel/RndmGenerators.h"#include <tbb/concurrent_hash_map.h>

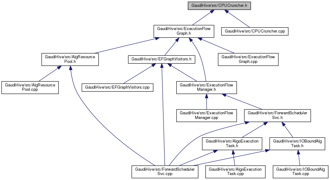
Go to the source code of this file.
Classes | |
| class | CPUCruncher |
| A class that implements a search for prime numbers. More... | |