![]() |
The Gaudi Framework
v28r2-patches (bc4ad17a)
|
Header file for class TupleObj. More...
#include <cstddef>#include <set>#include <string>#include <limits>#include <array>#include <functional>#include <sstream>#include "GaudiKernel/NTuple.h"#include "GaudiKernel/VectorMap.h"#include "GaudiKernel/SerializeSTL.h"#include "GaudiAlg/Tuples.h"#include "GaudiAlg/Maps.h"#include "Math/Point3D.h"#include "Math/Vector3D.h"#include "Math/Vector4D.h"#include "Math/SVector.h"#include "Math/SMatrix.h"#include "GaudiAlg/TuplePut.h"

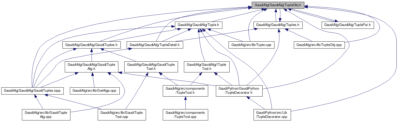
Go to the source code of this file.
Classes | |
| struct | Tuples::detail::to_< T > |
| struct | Tuples::detail::to_float |
| class | Tuples::TupleObj |
| A simple wrapper class over standard Gaudi NTuple::Tuple facility. More... | |
Namespaces | |
| Tuples | |
| General namespace for Tuple properties. | |
| Tuples::detail | |
Typedefs | |
| template<typename Iterator > | |
| using | Tuples::detail::const_ref_t = typename std::add_const< typename std::iterator_traits< Iterator >::reference >::type |
Enumerations | |
| enum | Tuples::Type { Tuples::NTUPLE, Tuples::EVTCOL } |
| the list of available types for ntuples More... | |
| enum | Tuples::ErrorCodes { Tuples::InvalidTuple = 100, Tuples::InvalidColumn, Tuples::InvalidOperation, Tuples::InvalidObject, Tuples::InvalidItem, Tuples::TruncateValue = 200 } |
| Tuple error codes. More... | |