![]() |
The Gaudi Framework
v28r2-patches (bc4ad17a)
|
A service which initializes a TBB thread pool. More...
#include <src/ThreadPoolSvc.h>


Public Member Functions | |
| ThreadPoolSvc (const std::string &name, ISvcLocator *svc) | |
| Constructor. More... | |
| virtual StatusCode | initialize () override final |
| Initialise. More... | |
| virtual StatusCode | finalize () override final |
| Finalise. More... | |
| virtual StatusCode | initPool (const int &poolSize) override final |
| Initialize the thread pool and launch the ThreadInitTasks. More... | |
| virtual StatusCode | terminatePool () override final |
| Terminate the thread pool and launch thread termination tasks. More... | |
| virtual int | poolSize () const override final |
| virtual bool | isInit () const |
Public Member Functions inherited from extends< Service, IThreadPoolSvc > | |
| void * | i_cast (const InterfaceID &tid) const override |
| Implementation of IInterface::i_cast. More... | |
| StatusCode | queryInterface (const InterfaceID &ti, void **pp) override |
| Implementation of IInterface::queryInterface. More... | |
| std::vector< std::string > | getInterfaceNames () const override |
| Implementation of IInterface::getInterfaceNames. More... | |
| ~extends () override=default | |
| Virtual destructor. More... | |
Public Member Functions inherited from Service | |
| const std::string & | name () const override |
| Retrieve name of the service. More... | |
| StatusCode | configure () override |
| StatusCode | initialize () override |
| StatusCode | start () override |
| StatusCode | stop () override |
| StatusCode | finalize () override |
| StatusCode | terminate () override |
| Gaudi::StateMachine::State | FSMState () const override |
| Gaudi::StateMachine::State | targetFSMState () const override |
| StatusCode | reinitialize () override |
| StatusCode | restart () override |
| StatusCode | sysInitialize () override |
| Initialize Service. More... | |
| StatusCode | sysStart () override |
| Initialize Service. More... | |
| StatusCode | sysStop () override |
| Initialize Service. More... | |
| StatusCode | sysFinalize () override |
| Finalize Service. More... | |
| StatusCode | sysReinitialize () override |
| Re-initialize the Service. More... | |
| StatusCode | sysRestart () override |
| Re-initialize the Service. More... | |
| Service (std::string name, ISvcLocator *svcloc) | |
| Standard Constructor. More... | |
| SmartIF< ISvcLocator > & | serviceLocator () const override |
| Retrieve pointer to service locator. More... | |
| StatusCode | setProperties () |
| Method for setting declared properties to the values specified for the job. More... | |
| template<class T > | |
| StatusCode | service (const std::string &name, const T *&psvc, bool createIf=true) const |
| Access a service by name, creating it if it doesn't already exist. More... | |
| template<class T > | |
| StatusCode | service (const std::string &name, T *&psvc, bool createIf=true) const |
| template<typename IFace = IService> | |
| SmartIF< IFace > | service (const std::string &name, bool createIf=true) const |
| template<class T > | |
| StatusCode | service (const std::string &svcType, const std::string &svcName, T *&psvc) const |
| Access a service by name and type, creating it if it doesn't already exist. More... | |
| template<class T > | |
| StatusCode | declarePrivateTool (ToolHandle< T > &handle, std::string toolTypeAndName="", bool createIf=true) |
| Declare used Private tool. More... | |
| template<class T > | |
| StatusCode | declarePublicTool (ToolHandle< T > &handle, std::string toolTypeAndName="", bool createIf=true) |
| Declare used Public tool. More... | |
| SmartIF< IAuditorSvc > & | auditorSvc () const |
| The standard auditor service.May not be invoked before sysInitialize() has been invoked. More... | |
Public Member Functions inherited from PropertyHolder< CommonMessaging< implements< IService, IProperty, IStateful > > > | |
| PropertyHolder ()=default | |
| ~PropertyHolder () override=default | |
| Gaudi::Details::PropertyBase & | declareProperty (Gaudi::Details::PropertyBase &prop) |
| Declare a property. More... | |
| Gaudi::Details::PropertyBase * | declareProperty (const std::string &name, TYPE &value, const std::string &doc="none") |
| Helper to wrap a regular data member and use it as a regular property. More... | |
| Gaudi::Details::PropertyBase * | declareProperty (const std::string &name, TYPE &value, const std::string &doc="none") const |
| Gaudi::Details::PropertyBase * | declareProperty (const std::string &name, Gaudi::Property< TYPE, VERIFIER, HANDLERS > &prop, const std::string &doc="none") |
| Declare a PropertyBase instance setting name and documentation. More... | |
| Gaudi::Details::PropertyBase * | declareRemoteProperty (const std::string &name, IProperty *rsvc, const std::string &rname="") |
| Declare a remote property. More... | |
| StatusCode | setProperty (const Gaudi::Details::PropertyBase &p) override |
| set the property form another property More... | |
| StatusCode | setProperty (const std::string &s) override |
| set the property from the formatted string More... | |
| StatusCode | setProperty (const std::string &n, const std::string &v) override |
| set the property from name and the value More... | |
| StatusCode | setProperty (const std::string &name, const TYPE &value) |
| set the property form the value More... | |
| StatusCode | getProperty (Gaudi::Details::PropertyBase *p) const override |
| get the property More... | |
| const Gaudi::Details::PropertyBase & | getProperty (const std::string &name) const override |
| get the property by name More... | |
| StatusCode | getProperty (const std::string &n, std::string &v) const override |
| convert the property to the string More... | |
| const std::vector< Gaudi::Details::PropertyBase * > & | getProperties () const override |
| get all properties More... | |
| bool | hasProperty (const std::string &name) const override |
| Return true if we have a property with the given name. More... | |
| PropertyHolder (const PropertyHolder &)=delete | |
| PropertyHolder & | operator= (const PropertyHolder &)=delete |
| Gaudi::Details::PropertyBase * | declareProperty (const std::string &name, GaudiHandleBase &ref, const std::string &doc="none") |
| Specializations for various GaudiHandles. More... | |
| Gaudi::Details::PropertyBase * | declareProperty (const std::string &name, GaudiHandleArrayBase &ref, const std::string &doc="none") |
| Gaudi::Details::PropertyBase * | declareProperty (const std::string &name, DataObjectHandleBase &ref, const std::string &doc="none") |
Public Member Functions inherited from CommonMessagingBase | |
| virtual | ~CommonMessagingBase ()=default |
| Virtual destructor. More... | |
| SmartIF< IMessageSvc > & | msgSvc () const |
| The standard message service. More... | |
| MsgStream & | msgStream () const |
| Return an uninitialized MsgStream. More... | |
| MsgStream & | msgStream (const MSG::Level level) const |
| Predefined configurable message stream for the efficient printouts. More... | |
| MsgStream & | always () const |
| shortcut for the method msgStream(MSG::ALWAYS) More... | |
| MsgStream & | fatal () const |
| shortcut for the method msgStream(MSG::FATAL) More... | |
| MsgStream & | err () const |
| shortcut for the method msgStream(MSG::ERROR) More... | |
| MsgStream & | error () const |
| shortcut for the method msgStream(MSG::ERROR) More... | |
| MsgStream & | warning () const |
| shortcut for the method msgStream(MSG::WARNING) More... | |
| MsgStream & | info () const |
| shortcut for the method msgStream(MSG::INFO) More... | |
| MsgStream & | debug () const |
| shortcut for the method msgStream(MSG::DEBUG) More... | |
| MsgStream & | verbose () const |
| shortcut for the method msgStream(MSG::VERBOSE) More... | |
| MsgStream & | msg () const |
| shortcut for the method msgStream(MSG::INFO) More... | |
| MSG::Level | msgLevel () const |
| get the output level from the embedded MsgStream More... | |
| MSG::Level | outputLevel () const __attribute__((deprecated)) |
| Backward compatibility function for getting the output level. More... | |
| bool | msgLevel (MSG::Level lvl) const |
| get the output level from the embedded MsgStream More... | |
Public Member Functions inherited from extend_interfaces< Interfaces... > | |
| ~extend_interfaces () override=default | |
| Virtual destructor. More... | |
Private Member Functions | |
| StatusCode | launchTasks (bool finalize=false) |
| Launch tasks to execute the ThreadInitTools. More... | |
Private Attributes | |
| ToolHandleArray< IThreadInitTool > | m_threadInitTools |
| Handle array of thread init tools. More... | |
| bool | m_init |
| Was the thread pool initialized? More... | |
| int | m_threadPoolSize |
| Size of the thread pool allocated. More... | |
| tbb::spin_mutex | m_initMutex |
| Mutex used to protect the initPool and terminatePool methods. More... | |
| std::unique_ptr< tbb::task_scheduler_init > | m_tbbSchedInit |
| TBB task scheduler initializer. More... | |
| std::unique_ptr< boost::barrier > | m_barrier |
| Barrier used to synchronization thread init tasks. More... | |
Additional Inherited Members | |
Public Types inherited from extends< Service, IThreadPoolSvc > | |
| using | base_class = extends |
| Typedef to this class. More... | |
| using | extend_interfaces_base = extend_interfaces< Interfaces... > |
| Typedef to the base of this class. More... | |
Public Types inherited from Service | |
| typedef Gaudi::PluginService::Factory< IService *, const std::string &, ISvcLocator * > | Factory |
Public Types inherited from PropertyHolder< CommonMessaging< implements< IService, IProperty, IStateful > > > | |
| using | PropertyHolderImpl = PropertyHolder< CommonMessaging< implements< IService, IProperty, IStateful > > > |
| Typedef used to refer to this class from derived classes, as in. More... | |
Public Types inherited from CommonMessaging< implements< IService, IProperty, IStateful > > | |
| using | base_class = CommonMessaging |
Public Types inherited from extend_interfaces< Interfaces... > | |
| using | ext_iids = typename Gaudi::interface_list_cat< typename Interfaces::ext_iids... >::type |
| take union of the ext_iids of all Interfaces... More... | |
Protected Member Functions inherited from Service | |
| ~Service () override | |
| Standard Destructor. More... | |
| int | outputLevel () const |
get the Service's output level More... | |
Protected Member Functions inherited from PropertyHolder< CommonMessaging< implements< IService, IProperty, IStateful > > > | |
| Gaudi::Details::PropertyBase * | property (const std::string &name) const |
Protected Member Functions inherited from CommonMessaging< implements< IService, IProperty, IStateful > > | |
| void | updateMsgStreamOutputLevel (int level) |
| Update the output level of the cached MsgStream. More... | |
Protected Attributes inherited from Service | |
| Gaudi::StateMachine::State | m_state = Gaudi::StateMachine::OFFLINE |
| Service state. More... | |
| Gaudi::StateMachine::State | m_targetState = Gaudi::StateMachine::OFFLINE |
| Service state. More... | |
| Gaudi::Property< int > | m_outputLevel {this, "OutputLevel", MSG::NIL, "output level"} |
| Gaudi::Property< bool > | m_auditInit {this, "AuditServices", false, "[[deprecated]] unused"} |
| Gaudi::Property< bool > | m_auditorInitialize {this, "AuditInitialize", false, "trigger auditor on initialize()"} |
| Gaudi::Property< bool > | m_auditorStart {this, "AuditStart", false, "trigger auditor on start()"} |
| Gaudi::Property< bool > | m_auditorStop {this, "AuditStop", false, "trigger auditor on stop()"} |
| Gaudi::Property< bool > | m_auditorFinalize {this, "AuditFinalize", false, "trigger auditor on finalize()"} |
| Gaudi::Property< bool > | m_auditorReinitialize {this, "AuditReinitialize", false, "trigger auditor on reinitialize()"} |
| Gaudi::Property< bool > | m_auditorRestart {this, "AuditRestart", false, "trigger auditor on restart()"} |
| SmartIF< IAuditorSvc > | m_pAuditorSvc |
| Auditor Service. More... | |
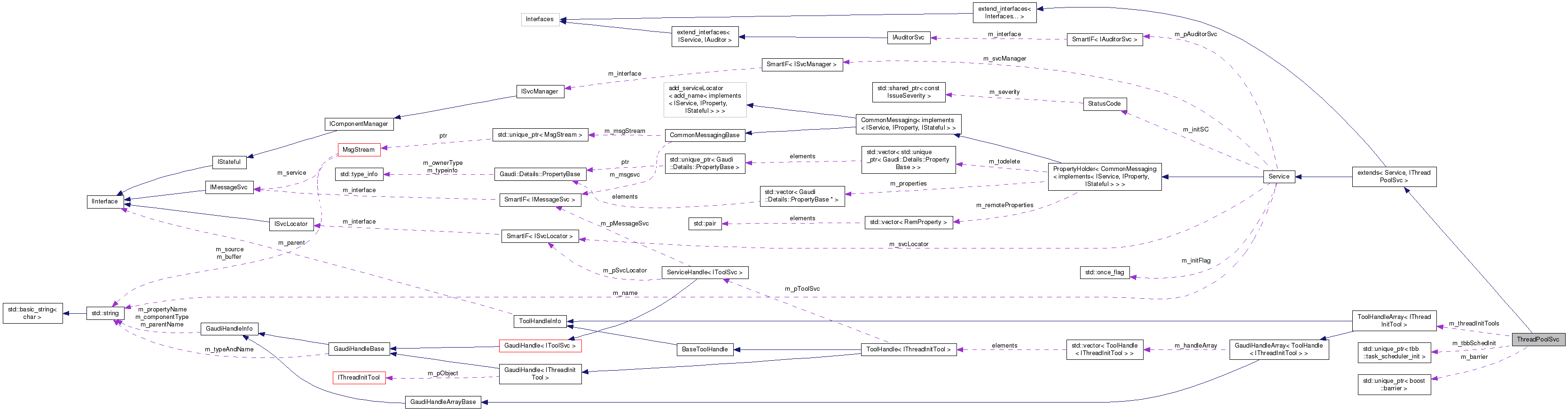
A service which initializes a TBB thread pool.
This service can be configured with an array of IThreadInitTools which will each be invoked concurrently on each worker thread. A ThreadInitTask is created for each thread and given the list of tools. A boost::barrier is used to synchronize the calling of each tool concurrently on all threads at the same time.
Definition at line 26 of file ThreadPoolSvc.h.
| ThreadPoolSvc::ThreadPoolSvc | ( | const std::string & | name, |
| ISvcLocator * | svc | ||
| ) |
Constructor.
Definition at line 20 of file ThreadPoolSvc.cpp.
|
finaloverridevirtual |
Finalise.
Definition at line 66 of file ThreadPoolSvc.cpp.
|
finaloverridevirtual |
Initialise.
Definition at line 37 of file ThreadPoolSvc.cpp.
|
finaloverridevirtual |
Initialize the thread pool and launch the ThreadInitTasks.
Definition at line 80 of file ThreadPoolSvc.cpp.
|
inlinevirtual |
Definition at line 48 of file ThreadPoolSvc.h.
|
private |
Launch tasks to execute the ThreadInitTools.
Definition at line 166 of file ThreadPoolSvc.cpp.
|
inlinefinaloverridevirtual |
Definition at line 44 of file ThreadPoolSvc.h.
|
finaloverridevirtual |
Terminate the thread pool and launch thread termination tasks.
Definition at line 142 of file ThreadPoolSvc.cpp.
|
private |
Barrier used to synchronization thread init tasks.
Definition at line 71 of file ThreadPoolSvc.h.
|
private |
Was the thread pool initialized?
Definition at line 59 of file ThreadPoolSvc.h.
|
private |
Mutex used to protect the initPool and terminatePool methods.
Definition at line 65 of file ThreadPoolSvc.h.
|
private |
TBB task scheduler initializer.
Definition at line 68 of file ThreadPoolSvc.h.
|
private |
Handle array of thread init tools.
Definition at line 56 of file ThreadPoolSvc.h.
|
private |
Size of the thread pool allocated.
Definition at line 62 of file ThreadPoolSvc.h.