![]() |
The Gaudi Framework
v28r2-patches (bc4ad17a)
|
Monitors the memory use of each algorithm. More...
#include <src/MemoryAuditor.h>


Public Member Functions | |
| MemoryAuditor (const std::string &name, ISvcLocator *pSvcLocator) | |
Public Member Functions inherited from CommonAuditor | |
| CommonAuditor (const std::string &name, ISvcLocator *svcloc) | |
| Constructor. More... | |
| ~CommonAuditor () override=default | |
| Destructor. More... | |
| void | before (StandardEventType evt, const std::string &caller) override |
| void | before (StandardEventType evt, INamedInterface *caller) override |
| void | before (CustomEventTypeRef evt, const std::string &caller) override |
| void | before (CustomEventTypeRef evt, INamedInterface *caller) override |
| void | after (StandardEventType evt, const std::string &caller, const StatusCode &sc) override |
| void | after (StandardEventType evt, INamedInterface *caller, const StatusCode &sc) override |
| void | after (CustomEventTypeRef evt, const std::string &caller, const StatusCode &sc) override |
| void | after (CustomEventTypeRef evt, INamedInterface *caller, const StatusCode &sc) override |
Public Member Functions inherited from Auditor | |
| Auditor (const std::string &name, ISvcLocator *svcloc) | |
| Constructor. More... | |
| Auditor (const Auditor &a)=delete | |
| Auditor & | operator= (const Auditor &rhs)=delete |
| StatusCode | sysInitialize () override |
| Initialization method invoked by the framework. More... | |
| StatusCode | sysFinalize () override |
| Finalization method invoked by the framework. More... | |
| void | before (StandardEventType, INamedInterface *) override |
| The following methods are meant to be implemented by the child class... More... | |
| void | before (StandardEventType, const std::string &) override |
| void | before (CustomEventTypeRef, INamedInterface *) override |
| void | before (CustomEventTypeRef, const std::string &) override |
| void | after (StandardEventType, INamedInterface *, const StatusCode &) override |
| void | after (StandardEventType, const std::string &, const StatusCode &) override |
| void | after (CustomEventTypeRef, INamedInterface *, const StatusCode &) override |
| void | after (CustomEventTypeRef, const std::string &, const StatusCode &) override |
| void | beforeInitialize (INamedInterface *) override |
| void | afterInitialize (INamedInterface *) override |
| void | beforeReinitialize (INamedInterface *) override |
| void | afterReinitialize (INamedInterface *) override |
| void | beforeExecute (INamedInterface *) override |
| void | afterExecute (INamedInterface *, const StatusCode &) override |
| void | beforeFinalize (INamedInterface *) override |
| void | afterFinalize (INamedInterface *) override |
| void | beforeBeginRun (INamedInterface *) override |
| void | afterBeginRun (INamedInterface *) override |
| void | beforeEndRun (INamedInterface *) override |
| void | afterEndRun (INamedInterface *) override |
| virtual StatusCode | initialize () |
| virtual StatusCode | finalize () |
| const std::string & | name () const override |
| bool | isEnabled () const override |
| SmartIF< ISvcLocator > & | serviceLocator () const override |
| The standard service locator. More... | |
| template<class T > | |
| StatusCode | service (const std::string &name, T *&svc, bool createIf=false) const |
| Access a service by name, creating it if it doesn't already exist. More... | |
| template<class T = IService> | |
| SmartIF< T > | service (const std::string &name, bool createIf=false) const |
| StatusCode | setProperties () |
| Set the auditor's properties. More... | |
Public Member Functions inherited from PropertyHolder< CommonMessaging< implements< IAuditor, IProperty > > > | |
| PropertyHolder ()=default | |
| ~PropertyHolder () override=default | |
| Gaudi::Details::PropertyBase & | declareProperty (Gaudi::Details::PropertyBase &prop) |
| Declare a property. More... | |
| Gaudi::Details::PropertyBase * | declareProperty (const std::string &name, TYPE &value, const std::string &doc="none") |
| Helper to wrap a regular data member and use it as a regular property. More... | |
| Gaudi::Details::PropertyBase * | declareProperty (const std::string &name, TYPE &value, const std::string &doc="none") const |
| Gaudi::Details::PropertyBase * | declareProperty (const std::string &name, Gaudi::Property< TYPE, VERIFIER, HANDLERS > &prop, const std::string &doc="none") |
| Declare a PropertyBase instance setting name and documentation. More... | |
| Gaudi::Details::PropertyBase * | declareRemoteProperty (const std::string &name, IProperty *rsvc, const std::string &rname="") |
| Declare a remote property. More... | |
| StatusCode | setProperty (const Gaudi::Details::PropertyBase &p) override |
| set the property form another property More... | |
| StatusCode | setProperty (const std::string &s) override |
| set the property from the formatted string More... | |
| StatusCode | setProperty (const std::string &n, const std::string &v) override |
| set the property from name and the value More... | |
| StatusCode | setProperty (const std::string &name, const TYPE &value) |
| set the property form the value More... | |
| StatusCode | getProperty (Gaudi::Details::PropertyBase *p) const override |
| get the property More... | |
| const Gaudi::Details::PropertyBase & | getProperty (const std::string &name) const override |
| get the property by name More... | |
| StatusCode | getProperty (const std::string &n, std::string &v) const override |
| convert the property to the string More... | |
| const std::vector< Gaudi::Details::PropertyBase * > & | getProperties () const override |
| get all properties More... | |
| bool | hasProperty (const std::string &name) const override |
| Return true if we have a property with the given name. More... | |
| PropertyHolder (const PropertyHolder &)=delete | |
| PropertyHolder & | operator= (const PropertyHolder &)=delete |
| Gaudi::Details::PropertyBase * | declareProperty (const std::string &name, GaudiHandleBase &ref, const std::string &doc="none") |
| Specializations for various GaudiHandles. More... | |
| Gaudi::Details::PropertyBase * | declareProperty (const std::string &name, GaudiHandleArrayBase &ref, const std::string &doc="none") |
| Gaudi::Details::PropertyBase * | declareProperty (const std::string &name, DataObjectHandleBase &ref, const std::string &doc="none") |
Public Member Functions inherited from CommonMessagingBase | |
| virtual | ~CommonMessagingBase ()=default |
| Virtual destructor. More... | |
| SmartIF< IMessageSvc > & | msgSvc () const |
| The standard message service. More... | |
| MsgStream & | msgStream () const |
| Return an uninitialized MsgStream. More... | |
| MsgStream & | msgStream (const MSG::Level level) const |
| Predefined configurable message stream for the efficient printouts. More... | |
| MsgStream & | always () const |
| shortcut for the method msgStream(MSG::ALWAYS) More... | |
| MsgStream & | fatal () const |
| shortcut for the method msgStream(MSG::FATAL) More... | |
| MsgStream & | err () const |
| shortcut for the method msgStream(MSG::ERROR) More... | |
| MsgStream & | error () const |
| shortcut for the method msgStream(MSG::ERROR) More... | |
| MsgStream & | warning () const |
| shortcut for the method msgStream(MSG::WARNING) More... | |
| MsgStream & | info () const |
| shortcut for the method msgStream(MSG::INFO) More... | |
| MsgStream & | debug () const |
| shortcut for the method msgStream(MSG::DEBUG) More... | |
| MsgStream & | verbose () const |
| shortcut for the method msgStream(MSG::VERBOSE) More... | |
| MsgStream & | msg () const |
| shortcut for the method msgStream(MSG::INFO) More... | |
| MSG::Level | msgLevel () const |
| get the output level from the embedded MsgStream More... | |
| MSG::Level | outputLevel () const __attribute__((deprecated)) |
| Backward compatibility function for getting the output level. More... | |
| bool | msgLevel (MSG::Level lvl) const |
| get the output level from the embedded MsgStream More... | |
Protected Member Functions | |
| void | i_before (CustomEventTypeRef evt, const std::string &caller) override |
| Default (catch-all) "before" Auditor hook. More... | |
| void | i_after (CustomEventTypeRef evt, const std::string &caller, const StatusCode &sc) override |
| Default (catch-all) "after" Auditor hook. More... | |
| virtual void | i_printinfo (const std::string &msg, CustomEventTypeRef evt, const std::string &caller) |
| Report the memory usage. More... | |
Protected Member Functions inherited from CommonAuditor | |
| bool | i_auditEventType (const std::string &evt) |
| Check if we are requested to audit the passed event type. More... | |
Protected Member Functions inherited from PropertyHolder< CommonMessaging< implements< IAuditor, IProperty > > > | |
| Gaudi::Details::PropertyBase * | property (const std::string &name) const |
Protected Member Functions inherited from CommonMessaging< implements< IAuditor, IProperty > > | |
| void | updateMsgStreamOutputLevel (int level) |
| Update the output level of the cached MsgStream. More... | |
Static Protected Member Functions | |
| static bool | getProcInfo (procInfo &info) |
| Get the process informations. More... | |
Additional Inherited Members | |
Public Types inherited from Auditor | |
| typedef Gaudi::PluginService::Factory< IAuditor *, const std::string &, ISvcLocator * > | Factory |
Public Types inherited from PropertyHolder< CommonMessaging< implements< IAuditor, IProperty > > > | |
| using | PropertyHolderImpl = PropertyHolder< CommonMessaging< implements< IAuditor, IProperty > > > |
| Typedef used to refer to this class from derived classes, as in. More... | |
Public Types inherited from CommonMessaging< implements< IAuditor, IProperty > > | |
| using | base_class = CommonMessaging |
Protected Attributes inherited from CommonAuditor | |
| Gaudi::Property< std::vector< std::string > > | m_types |
| Gaudi::Property< std::vector< std::string > > | m_customTypes |
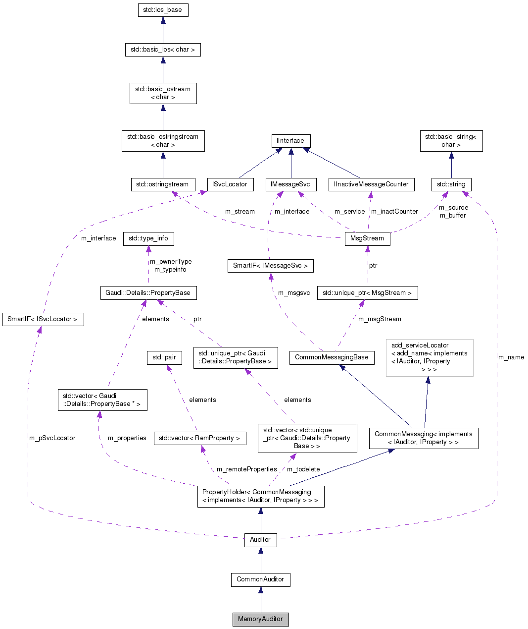
Monitors the memory use of each algorithm.
Definition at line 11 of file MemoryAuditor.h.
| MemoryAuditor::MemoryAuditor | ( | const std::string & | name, |
| ISvcLocator * | pSvcLocator | ||
| ) |
Definition at line 15 of file MemoryAuditor.cpp.
|
inlinestaticprotected |
Get the process informations.
Returns true if it was possible to retrieve the informations.
Definition at line 27 of file MemoryAuditor.h.
|
overrideprotectedvirtual |
Default (catch-all) "after" Auditor hook.
Implements CommonAuditor.
Definition at line 23 of file MemoryAuditor.cpp.
|
overrideprotectedvirtual |
Default (catch-all) "before" Auditor hook.
Implements CommonAuditor.
Reimplemented in MemStatAuditor.
Definition at line 19 of file MemoryAuditor.cpp.
|
protectedvirtual |
Report the memory usage.
Reimplemented in MemStatAuditor.
Definition at line 27 of file MemoryAuditor.cpp.