![]() |
The Gaudi Framework
v28r2-patches (bc4ad17a)
|
AlgToolHistory class definition. More...
#include <GaudiKernel/AlgToolHistory.h>


Public Member Functions | |
| AlgToolHistory (const AlgTool &alg, const JobHistory *job) | |
| AlgToolHistory (const std::string &algVersion, const std::string &algName, const std::string &algType, const AlgTool *tool, const PropertyList &props, const JobHistory *job) | |
| virtual | ~AlgToolHistory () override |
| const CLID & | clID () const override |
| Retrieve reference to class definition structure. More... | |
| const std::string & | algtool_type () const |
| const std::string & | algtool_version () const |
| const std::string & | algtool_name () const |
| const AlgTool * | algtool_instance () const |
| const PropertyList & | properties () const override |
| const JobHistory * | jobHistory () const |
| void | dump (std::ostream &, const bool isXML=false, int indent=0) const override |
| const std::string & | name () const override |
| const std::string & | type () const override |
| const std::string & | version () const override |
Public Member Functions inherited from HistoryObj | |
| HistoryObj ()=default | |
| virtual | ~HistoryObj ()=default |
| const CLID & | clID () const override |
| Retrieve reference to class definition structure. More... | |
Public Member Functions inherited from DataObject | |
| DataObject () | |
| Standard Constructor. More... | |
| DataObject (const DataObject &rhs) | |
| Copy Constructor. More... | |
| DataObject & | operator= (const DataObject &rhs) |
| Assignment Operator. More... | |
| DataObject (DataObject &&rhs) | |
| Move Constructor. More... | |
| DataObject & | operator= (DataObject &&rhs) |
| Move Assignment Operator. More... | |
| virtual | ~DataObject () |
| Standard Destructor. More... | |
| virtual unsigned long | addRef () |
| Add reference to object. More... | |
| virtual unsigned long | release () |
| release reference to object More... | |
| const std::string & | name () const |
| Retreive DataObject name. It is the name when registered in the store. More... | |
| virtual StatusCode | update () |
| Provide empty placeholder for internal object reconfiguration callback. More... | |
| void | setRegistry (IRegistry *pRegistry) |
| Set pointer to Registry. More... | |
| IRegistry * | registry () const |
| Get pointer to Registry. More... | |
| LinkManager * | linkMgr () const |
| Retrieve Link manager. More... | |
| unsigned char | version () const |
| Retrieve version number of this object representation. More... | |
| void | setVersion (unsigned char vsn) |
| Set version number of this object representation. More... | |
| unsigned long | refCount () const |
| Return the refcount. More... | |
| virtual std::ostream & | fillStream (std::ostream &s) const |
| Fill the output stream (ASCII) More... | |
Public Member Functions inherited from IVersHistoryObj | |
| virtual | ~IVersHistoryObj ()=default |
Static Public Member Functions | |
| static const CLID & | classID () |
Static Public Member Functions inherited from HistoryObj | |
| static const CLID & | classID () |
| static std::string | convert_string (const std::string &) |
Static Public Member Functions inherited from DataObject | |
| static const CLID & | classID () |
| Retrieve reference to class definition structure (static access) More... | |
Private Attributes | |
| std::string | m_type |
| std::string | m_version |
| std::string | m_name |
| const AlgTool * | m_tool |
| PropertyList | m_properties |
| const JobHistory * | m_jobHistory |
Additional Inherited Members | |
Public Types inherited from IVersHistoryObj | |
| typedef std::vector< Gaudi::Details::PropertyBase * > | PropertyList |
Protected Member Functions inherited from HistoryObj | |
| virtual void | indent (std::ostream &, int) const |
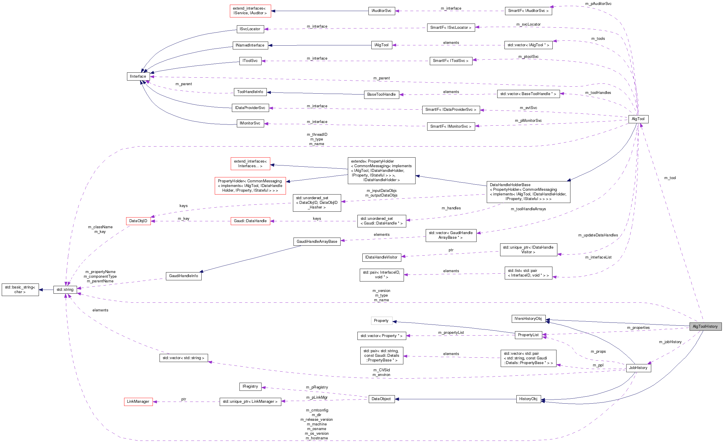
AlgToolHistory class definition.
Definition at line 21 of file AlgToolHistory.h.
| AlgToolHistory::AlgToolHistory | ( | const AlgTool & | alg, |
| const JobHistory * | job | ||
| ) |
Definition at line 21 of file AlgToolHistory.cpp.
| AlgToolHistory::AlgToolHistory | ( | const std::string & | algVersion, |
| const std::string & | algName, | ||
| const std::string & | algType, | ||
| const AlgTool * | tool, | ||
| const PropertyList & | props, | ||
| const JobHistory * | job | ||
| ) |
|
inlineoverridevirtual |
Definition at line 50 of file AlgToolHistory.h.
|
inline |
Definition at line 66 of file AlgToolHistory.h.
|
inline |
Definition at line 63 of file AlgToolHistory.h.
|
inline |
Definition at line 57 of file AlgToolHistory.h.
|
inline |
Definition at line 60 of file AlgToolHistory.h.
|
static |
Definition at line 50 of file AlgToolHistory.cpp.
|
inlineoverridevirtual |
Retrieve reference to class definition structure.
Retrieve Pointer to class definition structure.
Reimplemented from DataObject.
Definition at line 53 of file AlgToolHistory.h.
|
overridevirtual |
Implements HistoryObj.
Definition at line 60 of file AlgToolHistory.cpp.
|
inline |
Definition at line 72 of file AlgToolHistory.h.
|
inlineoverridevirtual |
Implements IVersHistoryObj.
Definition at line 76 of file AlgToolHistory.h.
|
inlineoverridevirtual |
|
inlineoverridevirtual |
Implements IVersHistoryObj.
Definition at line 77 of file AlgToolHistory.h.
|
inlineoverridevirtual |
Implements IVersHistoryObj.
Definition at line 78 of file AlgToolHistory.h.
|
private |
Definition at line 41 of file AlgToolHistory.h.
|
private |
Definition at line 32 of file AlgToolHistory.h.
|
private |
Definition at line 38 of file AlgToolHistory.h.
|
private |
Definition at line 35 of file AlgToolHistory.h.
|
private |
Definition at line 26 of file AlgToolHistory.h.
|
private |
Definition at line 29 of file AlgToolHistory.h.