The Gaudi Framework
v28r2
Main Page
Related Pages
Modules
Namespaces
Classes
Files
File List
File Members
Macros
swab.h File Reference
#include <unistd.h>
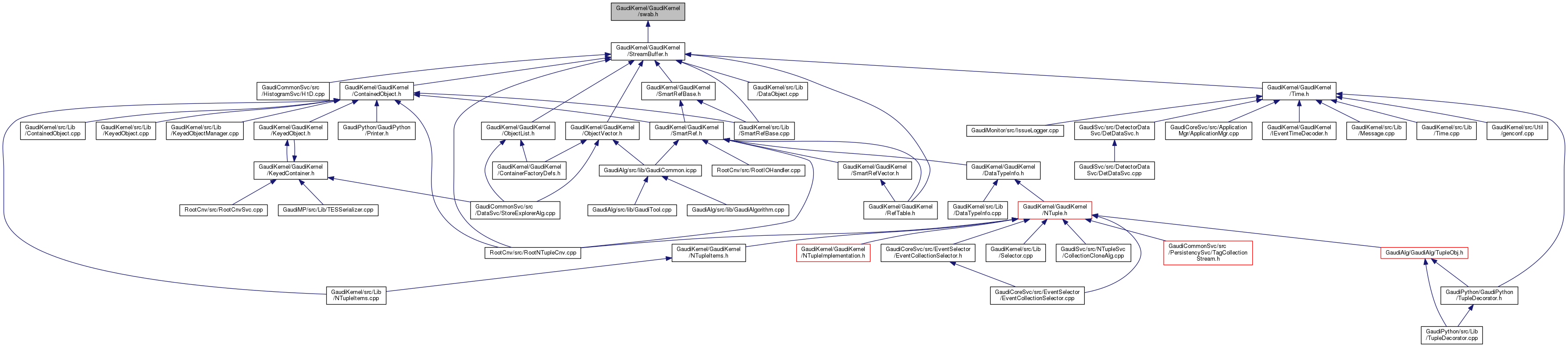
Include dependency graph for swab.h:
This graph shows which files directly or indirectly include this file:
Go to the source code of this file.
Macros
#define
_swab
(source, target, radix) swab(source, target, radix)
Macro Definition Documentation
#define _swab
(
source,
target,
radix
)
swab(source, target, radix)
Definition at line
7
of file
swab.h
.
GaudiKernel
GaudiKernel
swab.h
Generated on Thu Mar 30 2017 15:43:03 for The Gaudi Framework by
1.8.11