![]() |
The Gaudi Framework
v28r2
|


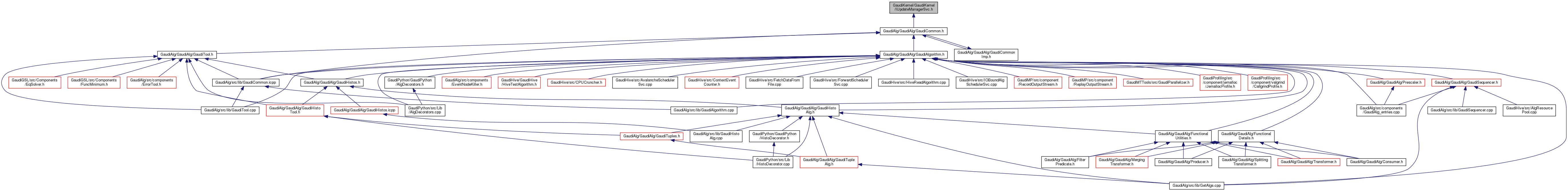
Go to the source code of this file.
Classes | |
| class | BaseObjectMemberFunction |
| Base class of ObjectMemberFunction. More... | |
| class | ObjectMemberFunction< CallerClass > |
| This class is used by IUpdateManagerSvc to keep pairs made of a member function and a pointer to the object for which that member function has to be called. More... | |
| class | BasePtrSetter |
| Base class to set the pointer to an object of a class derived from DataObject in a generic way. More... | |
| class | IUpdateManagerSvc |
| Interface class to the Update Manager service. More... | |
| class | IUpdateManagerSvc::PtrSetter< ActualType > |
| Templated specialization of BasePtrSetter. More... | |
Namespaces | |
| Gaudi | |
| Helper functions to set/get the application return code. | |