![]() |
The Gaudi Framework
v28r3 (cc1cf868)
|
Class definition of EventLoopMgr. More...
#include <src/ApplicationMgr/EventLoopMgr.h>


Public Member Functions | |
| ~EventLoopMgr () override | |
| Standard Destructor. More... | |
| StatusCode | getEventRoot (IOpaqueAddress *&refpAddr) |
| Create event address using event selector. More... | |
| StatusCode | initialize () override |
| implementation of IService::initialize More... | |
| StatusCode | reinitialize () override |
| implementation of IService::reinitialize More... | |
| StatusCode | stop () override |
| implementation of IService::stop More... | |
| StatusCode | finalize () override |
| implementation of IService::finalize More... | |
| StatusCode | nextEvent (int maxevt) override |
| implementation of IService::nextEvent More... | |
| StatusCode | executeEvent (void *par) override |
| implementation of IEventProcessor::executeEvent(void* par) More... | |
Public Member Functions inherited from MinimalEventLoopMgr | |
| MinimalEventLoopMgr (const std::string &nam, ISvcLocator *svcLoc) | |
| Standard Constructor. More... | |
| StatusCode | initialize () override |
| implementation of IService::initialize More... | |
| StatusCode | start () override |
| implementation of IService::start More... | |
| StatusCode | stop () override |
| implementation of IService::stop More... | |
| StatusCode | finalize () override |
| implementation of IService::finalize More... | |
| StatusCode | reinitialize () override |
| implementation of IService::reinitialize More... | |
| StatusCode | restart () override |
| implementation of IService::restart More... | |
| StatusCode | nextEvent (int maxevt) override |
| implementation of IEventProcessor::nextEvent More... | |
| StatusCode | executeEvent (void *par) override |
| implementation of IEventProcessor::executeEvent(void* par) More... | |
| StatusCode | executeRun (int maxevt) override |
| implementation of IEventProcessor::executeRun( ) More... | |
| StatusCode | stopRun () override |
| implementation of IEventProcessor::stopRun( ) More... | |
| void | topAlgHandler (Gaudi::Details::PropertyBase &p) |
| Top algorithm List handler. More... | |
| StatusCode | decodeTopAlgs () |
| decodeTopAlgNameList & topAlgNameListHandler More... | |
| void | outStreamHandler (Gaudi::Details::PropertyBase &p) |
| Output stream List handler. More... | |
| StatusCode | decodeOutStreams () |
| decodeOutStreamNameList & outStreamNameListHandler More... | |
Public Member Functions inherited from extends< Service, IEventProcessor > | |
| void * | i_cast (const InterfaceID &tid) const override |
| Implementation of IInterface::i_cast. More... | |
| StatusCode | queryInterface (const InterfaceID &ti, void **pp) override |
| Implementation of IInterface::queryInterface. More... | |
| std::vector< std::string > | getInterfaceNames () const override |
| Implementation of IInterface::getInterfaceNames. More... | |
| ~extends () override=default | |
| Virtual destructor. More... | |
Public Member Functions inherited from Service | |
| const std::string & | name () const override |
| Retrieve name of the service. More... | |
| StatusCode | configure () override |
| StatusCode | initialize () override |
| StatusCode | start () override |
| StatusCode | stop () override |
| StatusCode | finalize () override |
| StatusCode | terminate () override |
| Gaudi::StateMachine::State | FSMState () const override |
| Gaudi::StateMachine::State | targetFSMState () const override |
| StatusCode | reinitialize () override |
| StatusCode | restart () override |
| StatusCode | sysInitialize () override |
| Initialize Service. More... | |
| StatusCode | sysStart () override |
| Initialize Service. More... | |
| StatusCode | sysStop () override |
| Initialize Service. More... | |
| StatusCode | sysFinalize () override |
| Finalize Service. More... | |
| StatusCode | sysReinitialize () override |
| Re-initialize the Service. More... | |
| StatusCode | sysRestart () override |
| Re-initialize the Service. More... | |
| Service (std::string name, ISvcLocator *svcloc) | |
| Standard Constructor. More... | |
| SmartIF< ISvcLocator > & | serviceLocator () const override |
| Retrieve pointer to service locator. More... | |
| StatusCode | setProperties () |
| Method for setting declared properties to the values specified for the job. More... | |
| template<class T > | |
| StatusCode | service (const std::string &name, const T *&psvc, bool createIf=true) const |
| Access a service by name, creating it if it doesn't already exist. More... | |
| template<class T > | |
| StatusCode | service (const std::string &name, T *&psvc, bool createIf=true) const |
| template<typename IFace = IService> | |
| SmartIF< IFace > | service (const std::string &name, bool createIf=true) const |
| template<class T > | |
| StatusCode | service (const std::string &svcType, const std::string &svcName, T *&psvc) const |
| Access a service by name and type, creating it if it doesn't already exist. More... | |
| template<class T > | |
| StatusCode | declareTool (ToolHandle< T > &handle, std::string toolTypeAndName="", bool createIf=true) |
| Declare used tool. More... | |
| SmartIF< IAuditorSvc > & | auditorSvc () const |
| The standard auditor service.May not be invoked before sysInitialize() has been invoked. More... | |
Public Member Functions inherited from PropertyHolder< CommonMessaging< implements< IService, IProperty, IStateful > > > | |
| PropertyHolder ()=default | |
| ~PropertyHolder () override=default | |
| Gaudi::Details::PropertyBase & | declareProperty (Gaudi::Details::PropertyBase &prop) |
| Declare a property. More... | |
| Gaudi::Details::PropertyBase * | declareProperty (const std::string &name, TYPE &value, const std::string &doc="none") |
| Helper to wrap a regular data member and use it as a regular property. More... | |
| Gaudi::Details::PropertyBase * | declareProperty (const std::string &name, TYPE &value, const std::string &doc="none") const |
| Gaudi::Details::PropertyBase * | declareProperty (const std::string &name, Gaudi::Property< TYPE, VERIFIER, HANDLERS > &prop, const std::string &doc="none") |
| Declare a PropertyBase instance setting name and documentation. More... | |
| Gaudi::Details::PropertyBase * | declareRemoteProperty (const std::string &name, IProperty *rsvc, const std::string &rname="") |
| Declare a remote property. More... | |
| StatusCode | setProperty (const Gaudi::Details::PropertyBase &p) override |
| set the property form another property More... | |
| StatusCode | setProperty (const std::string &s) override |
| set the property from the formatted string More... | |
| StatusCode | setProperty (const std::string &n, const std::string &v) override |
| set the property from name and the value More... | |
| StatusCode | setProperty (const std::string &name, const TYPE &value) |
| set the property form the value More... | |
| StatusCode | getProperty (Gaudi::Details::PropertyBase *p) const override |
| get the property More... | |
| const Gaudi::Details::PropertyBase & | getProperty (const std::string &name) const override |
| get the property by name More... | |
| StatusCode | getProperty (const std::string &n, std::string &v) const override |
| convert the property to the string More... | |
| const std::vector< Gaudi::Details::PropertyBase * > & | getProperties () const override |
| get all properties More... | |
| bool | hasProperty (const std::string &name) const override |
| Return true if we have a property with the given name. More... | |
| PropertyHolder (const PropertyHolder &)=delete | |
| PropertyHolder & | operator= (const PropertyHolder &)=delete |
| Gaudi::Details::PropertyBase * | declareProperty (const std::string &name, GaudiHandleBase &ref, const std::string &doc="none") |
| Specializations for various GaudiHandles. More... | |
| Gaudi::Details::PropertyBase * | declareProperty (const std::string &name, GaudiHandleArrayBase &ref, const std::string &doc="none") |
| Gaudi::Details::PropertyBase * | declareProperty (const std::string &name, DataObjectHandleBase &ref, const std::string &doc="none") |
Public Member Functions inherited from CommonMessagingBase | |
| virtual | ~CommonMessagingBase ()=default |
| Virtual destructor. More... | |
| SmartIF< IMessageSvc > & | msgSvc () const |
| The standard message service. More... | |
| MsgStream & | msgStream () const |
| Return an uninitialized MsgStream. More... | |
| MsgStream & | msgStream (const MSG::Level level) const |
| Predefined configurable message stream for the efficient printouts. More... | |
| MsgStream & | always () const |
| shortcut for the method msgStream(MSG::ALWAYS) More... | |
| MsgStream & | fatal () const |
| shortcut for the method msgStream(MSG::FATAL) More... | |
| MsgStream & | err () const |
| shortcut for the method msgStream(MSG::ERROR) More... | |
| MsgStream & | error () const |
| shortcut for the method msgStream(MSG::ERROR) More... | |
| MsgStream & | warning () const |
| shortcut for the method msgStream(MSG::WARNING) More... | |
| MsgStream & | info () const |
| shortcut for the method msgStream(MSG::INFO) More... | |
| MsgStream & | debug () const |
| shortcut for the method msgStream(MSG::DEBUG) More... | |
| MsgStream & | verbose () const |
| shortcut for the method msgStream(MSG::VERBOSE) More... | |
| MsgStream & | msg () const |
| shortcut for the method msgStream(MSG::INFO) More... | |
| MSG::Level | msgLevel () const |
| get the output level from the embedded MsgStream More... | |
| MSG::Level | outputLevel () const __attribute__((deprecated)) |
| Backward compatibility function for getting the output level. More... | |
| bool | msgLevel (MSG::Level lvl) const |
| get the output level from the embedded MsgStream More... | |
Public Member Functions inherited from extend_interfaces< Interfaces... > | |
| ~extend_interfaces () override=default | |
| Virtual destructor. More... | |
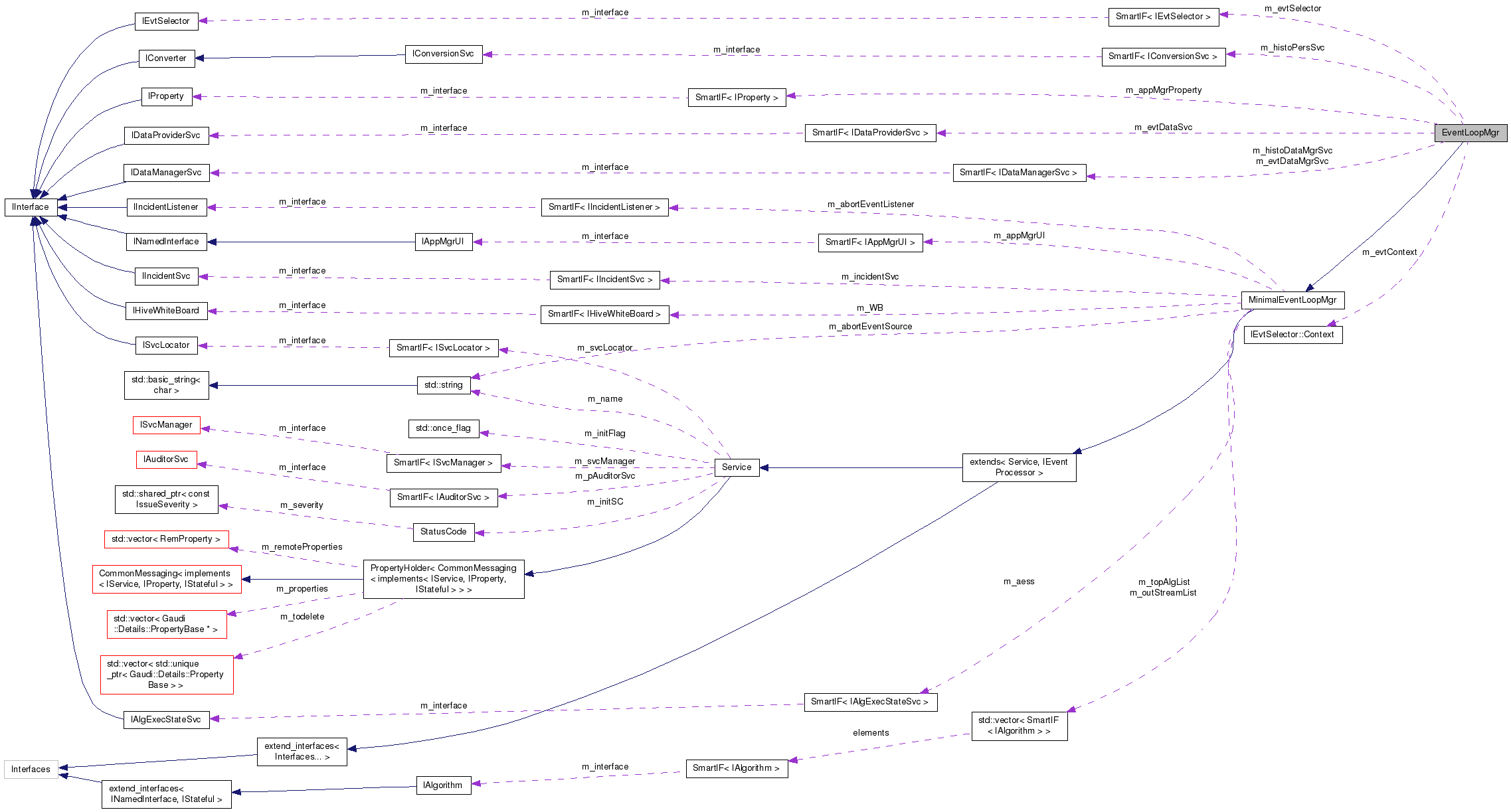
Protected Attributes | |
| Gaudi::Property< std::string > | m_histPersName {this, "HistogramPersistency", {}, "name of the Hist Pers type"} |
| Gaudi::Property< std::string > | m_evtsel {this, "EvtSel", {}, "event selector"} |
| Gaudi::Property< bool > | m_warnings {this, "Warnings", true, "set to false to suppress warning messages"} |
| SmartIF< IDataManagerSvc > | m_evtDataMgrSvc = nullptr |
| Reference to the Event Data Service's IDataManagerSvc interface. More... | |
| SmartIF< IDataProviderSvc > | m_evtDataSvc = nullptr |
| Reference to the Event Data Service's IDataProviderSvc interface. More... | |
| SmartIF< IEvtSelector > | m_evtSelector = nullptr |
| Reference to the Event Selector. More... | |
| IEvtSelector::Context * | m_evtContext = nullptr |
| Event Iterator. More... | |
| SmartIF< IDataManagerSvc > | m_histoDataMgrSvc = nullptr |
| Reference to the Histogram Data Service. More... | |
| SmartIF< IConversionSvc > | m_histoPersSvc = nullptr |
| Reference to the Histogram Persistency Service. More... | |
| SmartIF< IProperty > | m_appMgrProperty = nullptr |
| Property interface of ApplicationMgr. More... | |
| bool | m_endEventFired = true |
| Flag to avoid to fire the EnvEvent incident twice in a row (and also not before the first event) More... | |
Protected Attributes inherited from MinimalEventLoopMgr | |
| Gaudi::Property< std::vector< std::string > > | m_topAlgNames {this, "TopAlg", {}, "list of top level algorithms names"} |
| Gaudi::Property< std::vector< std::string > > | m_outStreamNames {this, "OutStream", {}, "list of output stream names"} |
| Gaudi::Property< std::string > | m_outStreamType |
| Gaudi::Property< bool > | m_printCFExp |
| SmartIF< IAppMgrUI > | m_appMgrUI |
| Reference to the IAppMgrUI interface of the application manager. More... | |
| SmartIF< IIncidentSvc > | m_incidentSvc |
| Reference to the incident service. More... | |
| SmartIF< IAlgExecStateSvc > | m_aess |
| List of top level algorithms. More... | |
| ListAlg | m_topAlgList |
| ListAlg | m_outStreamList |
| List of output streams. More... | |
| State | m_state = OFFLINE |
| State of the object. More... | |
| bool | m_scheduledStop = false |
| Scheduled stop of event processing. More... | |
| SmartIF< IIncidentListener > | m_abortEventListener |
| Instance of the incident listener waiting for AbortEvent. More... | |
| bool | m_abortEvent = false |
| Flag signalling that the event being processedhas to be aborted (skip all following top algs). More... | |
| std::string | m_abortEventSource |
| Source of the AbortEvent incident. More... | |
Protected Attributes inherited from Service | |
| Gaudi::StateMachine::State | m_state = Gaudi::StateMachine::OFFLINE |
| Service state. More... | |
| Gaudi::StateMachine::State | m_targetState = Gaudi::StateMachine::OFFLINE |
| Service state. More... | |
| Gaudi::Property< int > | m_outputLevel {this, "OutputLevel", MSG::NIL, "output level"} |
| Gaudi::Property< bool > | m_auditInit {this, "AuditServices", false, "[[deprecated]] unused"} |
| Gaudi::Property< bool > | m_auditorInitialize {this, "AuditInitialize", false, "trigger auditor on initialize()"} |
| Gaudi::Property< bool > | m_auditorStart {this, "AuditStart", false, "trigger auditor on start()"} |
| Gaudi::Property< bool > | m_auditorStop {this, "AuditStop", false, "trigger auditor on stop()"} |
| Gaudi::Property< bool > | m_auditorFinalize {this, "AuditFinalize", false, "trigger auditor on finalize()"} |
| Gaudi::Property< bool > | m_auditorReinitialize {this, "AuditReinitialize", false, "trigger auditor on reinitialize()"} |
| Gaudi::Property< bool > | m_auditorRestart {this, "AuditRestart", false, "trigger auditor on restart()"} |
| SmartIF< IAuditorSvc > | m_pAuditorSvc |
| Auditor Service. More... | |
Class definition of EventLoopMgr.
This is the default processing manager of the application manager. This object handles the minimal requirements needed by the application manager. It also handles the default user configuration setup for standard event processing.
History:
+---------+----------------------------------------------+---------+ | Date | Comment | Who | +---------+----------------------------------------------+---------+ |13/12/00 | Initial version | M.Frank | +---------+----------------------------------------------+---------+
Definition at line 38 of file EventLoopMgr.h.
|
override |
Standard Destructor.
Definition at line 32 of file EventLoopMgr.cpp.
|
override |
implementation of IEventProcessor::executeEvent(void* par)
Definition at line 257 of file EventLoopMgr.cpp.
|
override |
implementation of IService::finalize
Definition at line 191 of file EventLoopMgr.cpp.
| StatusCode EventLoopMgr::getEventRoot | ( | IOpaqueAddress *& | refpAddr | ) |
Create event address using event selector.
Definition at line 383 of file EventLoopMgr.cpp.
|
override |
implementation of IService::initialize
Definition at line 39 of file EventLoopMgr.cpp.
|
override |
implementation of IService::nextEvent
Definition at line 288 of file EventLoopMgr.cpp.
|
override |
implementation of IService::reinitialize
Definition at line 110 of file EventLoopMgr.cpp.
|
override |
implementation of IService::stop
Definition at line 179 of file EventLoopMgr.cpp.
Property interface of ApplicationMgr.
Definition at line 61 of file EventLoopMgr.h.
|
protected |
Flag to avoid to fire the EnvEvent incident twice in a row (and also not before the first event)
Definition at line 64 of file EventLoopMgr.h.
|
protected |
Event Iterator.
Definition at line 55 of file EventLoopMgr.h.
|
protected |
Reference to the Event Data Service's IDataManagerSvc interface.
Definition at line 49 of file EventLoopMgr.h.
|
protected |
Reference to the Event Data Service's IDataProviderSvc interface.
Definition at line 51 of file EventLoopMgr.h.
|
protected |
Definition at line 45 of file EventLoopMgr.h.
|
protected |
Reference to the Event Selector.
Definition at line 53 of file EventLoopMgr.h.
|
protected |
Reference to the Histogram Data Service.
Definition at line 57 of file EventLoopMgr.h.
|
protected |
Reference to the Histogram Persistency Service.
Definition at line 59 of file EventLoopMgr.h.
|
protected |
Definition at line 44 of file EventLoopMgr.h.
|
protected |
Definition at line 46 of file EventLoopMgr.h.