![]() |
The Gaudi Framework
v28r3 (cc1cf868)
|
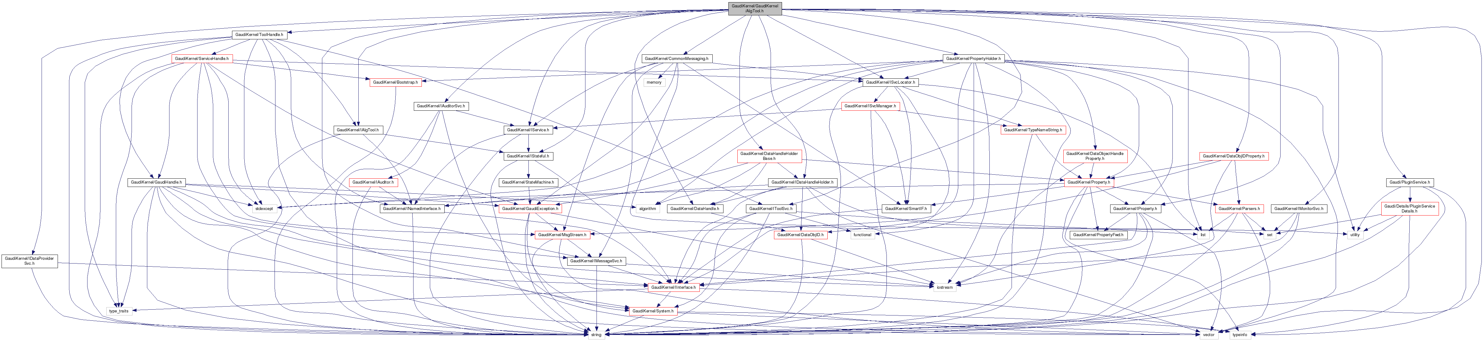
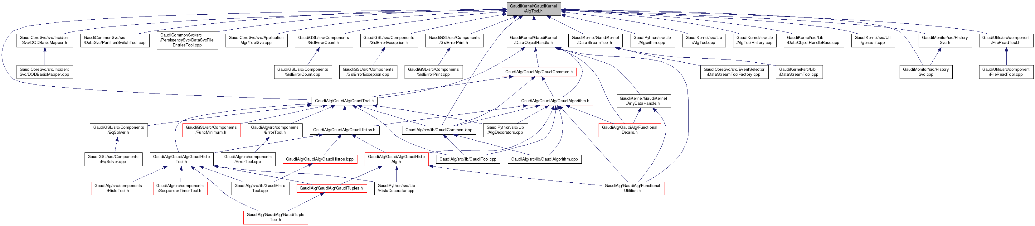
#include "GaudiKernel/CommonMessaging.h"#include "GaudiKernel/IAlgTool.h"#include "GaudiKernel/IAuditorSvc.h"#include "GaudiKernel/IDataProviderSvc.h"#include "GaudiKernel/IMessageSvc.h"#include "GaudiKernel/IMonitorSvc.h"#include "GaudiKernel/IProperty.h"#include "GaudiKernel/IService.h"#include "GaudiKernel/IStateful.h"#include "GaudiKernel/ISvcLocator.h"#include "GaudiKernel/IToolSvc.h"#include "GaudiKernel/PropertyHolder.h"#include "GaudiKernel/ToolHandle.h"#include <Gaudi/PluginService.h>#include "GaudiKernel/DataObjIDProperty.h"#include "GaudiKernel/DataHandle.h"#include "GaudiKernel/DataHandleHolderBase.h"#include "GaudiKernel/IDataHandleHolder.h"#include <list>#include <vector>

Go to the source code of this file.
Classes | |
| class | DataObjectHandle< T > |
| DataObjectHandle.h GaudiKernel/DataObjectHandle.h. More... | |
| class | AlgTool |
| Base class from which all the concrete tool classes should be derived. More... | |
| struct | ToolFactory< T > |
Macros | |
| #define | DECLARE_TOOL_FACTORY(x) DECLARE_FACTORY_WITH_CREATOR( x, ToolFactory<x>, AlgTool::Factory ) |
| #define | DECLARE_NAMESPACE_TOOL_FACTORY(n, x) DECLARE_TOOL_FACTORY( n::x ) |
| #define DECLARE_NAMESPACE_TOOL_FACTORY | ( | n, | |
| x | |||
| ) | DECLARE_TOOL_FACTORY( n::x ) |
| #define DECLARE_TOOL_FACTORY | ( | x | ) | DECLARE_FACTORY_WITH_CREATOR( x, ToolFactory<x>, AlgTool::Factory ) |