![]() |
The Gaudi Framework
v28r3 (cc1cf868)
|
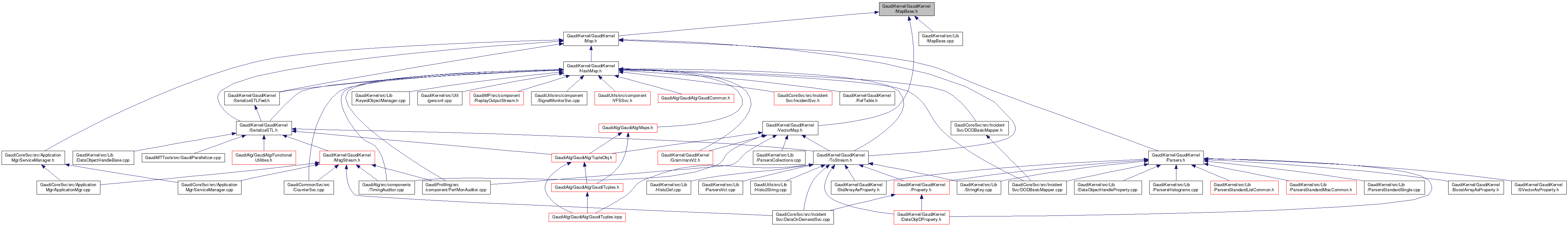
#include "GaudiKernel/Kernel.h"

Go to the source code of this file.
Classes | |
| class | Gaudi::Utils::MapBase |
| Helper base-class to allow the generic Python-decoration for all "map-like" classes in Gaudi. More... | |
Namespaces | |
| Gaudi | |
| Helper functions to set/get the application return code. | |
| Gaudi::Utils | |