The Gaudi Framework  v28r3 (cc1cf868)
Gaudi::RootEvtSelector Class Reference

Concrete event selector implementation to access ROOT files. More...

#include <GAUDIROOT/RootEvtSelector.h>

Inheritance diagram for Gaudi::RootEvtSelector:
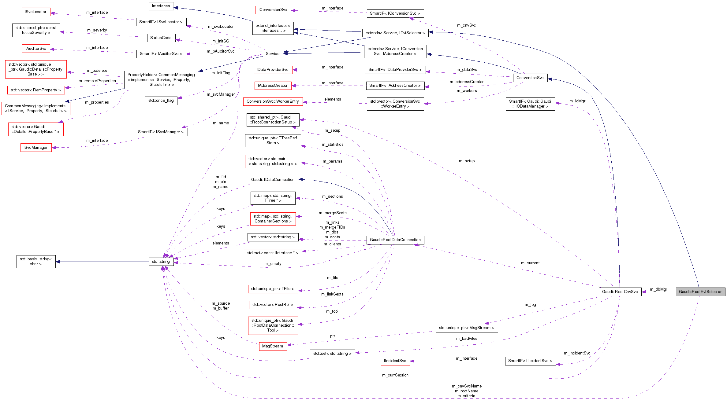
Collaboration diagram for Gaudi::RootEvtSelector:

Public Member Functions

 ~RootEvtSelector () override=default
 Standard destructor. More...
 
StatusCode initialize () override
 IService implementation: Db event selector override. More...
 
StatusCode finalize () override
 IService implementation: Service finalization. More...
 
StatusCode createContext (Context *&refpCtxt) const override
 Create a new event loop context. More...
 
StatusCode last (Context &refContext) const override
 Access last item in the iteration. More...
 
StatusCode next (Context &refCtxt) const override
 Get next iteration item from the event loop context. More...
 
StatusCode next (Context &refCtxt, int jump) const override
 Get next iteration item from the event loop context, but skip jump elements. More...
 
StatusCode previous (Context &refCtxt) const override
 Get previous iteration item from the event loop context. More...
 
StatusCode previous (Context &refCtxt, int jump) const override
 Get previous iteration item from the event loop context, but skip jump elements. More...
 
StatusCode rewind (Context &refCtxt) const override
 Rewind the dataset. More...
 
StatusCode createAddress (const Context &refCtxt, IOpaqueAddress *&) const override
 Create new Opaque address corresponding to the current record. More...
 
StatusCode releaseContext (Context *&refCtxt) const override
 Release existing event iteration context. More...
 
StatusCode resetCriteria (const std::string &cr, Context &c) const override
 Will set a new criteria for the selection of the next list of events and will change the state of the context in a way to point to the new list. More...
 
- Public Member Functions inherited from extends< Service, IEvtSelector >
void * i_cast (const InterfaceID &tid) const override
 Implementation of IInterface::i_cast. More...
 
StatusCode queryInterface (const InterfaceID &ti, void **pp) override
 Implementation of IInterface::queryInterface. More...
 
std::vector< std::stringgetInterfaceNames () const override
 Implementation of IInterface::getInterfaceNames. More...
 
 ~extends () override=default
 Virtual destructor. More...
 
- Public Member Functions inherited from Service
const std::stringname () const override
 Retrieve name of the service. More...
 
StatusCode configure () override
 
StatusCode initialize () override
 
StatusCode start () override
 
StatusCode stop () override
 
StatusCode finalize () override
 
StatusCode terminate () override
 
Gaudi::StateMachine::State FSMState () const override
 
Gaudi::StateMachine::State targetFSMState () const override
 
StatusCode reinitialize () override
 
StatusCode restart () override
 
StatusCode sysInitialize () override
 Initialize Service. More...
 
StatusCode sysStart () override
 Initialize Service. More...
 
StatusCode sysStop () override
 Initialize Service. More...
 
StatusCode sysFinalize () override
 Finalize Service. More...
 
StatusCode sysReinitialize () override
 Re-initialize the Service. More...
 
StatusCode sysRestart () override
 Re-initialize the Service. More...
 
 Service (std::string name, ISvcLocator *svcloc)
 Standard Constructor. More...
 
SmartIF< ISvcLocator > & serviceLocator () const override
 Retrieve pointer to service locator. More...
 
StatusCode setProperties ()
 Method for setting declared properties to the values specified for the job. More...
 
template<class T >
StatusCode service (const std::string &name, const T *&psvc, bool createIf=true) const
 Access a service by name, creating it if it doesn't already exist. More...
 
template<class T >
StatusCode service (const std::string &name, T *&psvc, bool createIf=true) const
 
template<typename IFace = IService>
SmartIF< IFace > service (const std::string &name, bool createIf=true) const
 
template<class T >
StatusCode service (const std::string &svcType, const std::string &svcName, T *&psvc) const
 Access a service by name and type, creating it if it doesn't already exist. More...
 
template<class T >
StatusCode declareTool (ToolHandle< T > &handle, std::string toolTypeAndName="", bool createIf=true)
 Declare used tool. More...
 
SmartIF< IAuditorSvc > & auditorSvc () const
 The standard auditor service.May not be invoked before sysInitialize() has been invoked. More...
 
- Public Member Functions inherited from PropertyHolder< CommonMessaging< implements< IService, IProperty, IStateful > > >
 PropertyHolder ()=default
 
 ~PropertyHolder () override=default
 
Gaudi::Details::PropertyBasedeclareProperty (Gaudi::Details::PropertyBase &prop)
 Declare a property. More...
 
Gaudi::Details::PropertyBasedeclareProperty (const std::string &name, TYPE &value, const std::string &doc="none")
 Helper to wrap a regular data member and use it as a regular property. More...
 
Gaudi::Details::PropertyBasedeclareProperty (const std::string &name, TYPE &value, const std::string &doc="none") const
 
Gaudi::Details::PropertyBasedeclareProperty (const std::string &name, Gaudi::Property< TYPE, VERIFIER, HANDLERS > &prop, const std::string &doc="none")
 Declare a PropertyBase instance setting name and documentation. More...
 
Gaudi::Details::PropertyBasedeclareRemoteProperty (const std::string &name, IProperty *rsvc, const std::string &rname="")
 Declare a remote property. More...
 
StatusCode setProperty (const Gaudi::Details::PropertyBase &p) override
 set the property form another property More...
 
StatusCode setProperty (const std::string &s) override
 set the property from the formatted string More...
 
StatusCode setProperty (const std::string &n, const std::string &v) override
 set the property from name and the value More...
 
StatusCode setProperty (const std::string &name, const TYPE &value)
 set the property form the value More...
 
StatusCode getProperty (Gaudi::Details::PropertyBase *p) const override
 get the property More...
 
const Gaudi::Details::PropertyBasegetProperty (const std::string &name) const override
 get the property by name More...
 
StatusCode getProperty (const std::string &n, std::string &v) const override
 convert the property to the string More...
 
const std::vector< Gaudi::Details::PropertyBase * > & getProperties () const override
 get all properties More...
 
bool hasProperty (const std::string &name) const override
 Return true if we have a property with the given name. More...
 
 PropertyHolder (const PropertyHolder &)=delete
 
PropertyHolderoperator= (const PropertyHolder &)=delete
 
Gaudi::Details::PropertyBasedeclareProperty (const std::string &name, GaudiHandleBase &ref, const std::string &doc="none")
 Specializations for various GaudiHandles. More...
 
Gaudi::Details::PropertyBasedeclareProperty (const std::string &name, GaudiHandleArrayBase &ref, const std::string &doc="none")
 
Gaudi::Details::PropertyBasedeclareProperty (const std::string &name, DataObjectHandleBase &ref, const std::string &doc="none")
 
- Public Member Functions inherited from CommonMessagingBase
virtual ~CommonMessagingBase ()=default
 Virtual destructor. More...
 
SmartIF< IMessageSvc > & msgSvc () const
 The standard message service. More...
 
MsgStreammsgStream () const
 Return an uninitialized MsgStream. More...
 
MsgStreammsgStream (const MSG::Level level) const
 Predefined configurable message stream for the efficient printouts. More...
 
MsgStreamalways () const
 shortcut for the method msgStream(MSG::ALWAYS) More...
 
MsgStreamfatal () const
 shortcut for the method msgStream(MSG::FATAL) More...
 
MsgStreamerr () const
 shortcut for the method msgStream(MSG::ERROR) More...
 
MsgStreamerror () const
 shortcut for the method msgStream(MSG::ERROR) More...
 
MsgStreamwarning () const
 shortcut for the method msgStream(MSG::WARNING) More...
 
MsgStreaminfo () const
 shortcut for the method msgStream(MSG::INFO) More...
 
MsgStreamdebug () const
 shortcut for the method msgStream(MSG::DEBUG) More...
 
MsgStreamverbose () const
 shortcut for the method msgStream(MSG::VERBOSE) More...
 
MsgStreammsg () const
 shortcut for the method msgStream(MSG::INFO) More...
 
MSG::Level msgLevel () const
 get the output level from the embedded MsgStream More...
 
MSG::Level outputLevel () const __attribute__((deprecated))
 Backward compatibility function for getting the output level. More...
 
bool msgLevel (MSG::Level lvl) const
 get the output level from the embedded MsgStream More...
 
- Public Member Functions inherited from extend_interfaces< Interfaces... >
 ~extend_interfaces () override=default
 Virtual destructor. More...
 

Protected Attributes

RootCnvSvcm_dbMgr
 Reference to the corresponding conversion service. More...
 
CLID m_rootCLID = CLID_NULL
 Class id of root node to create opaque address. More...
 
Gaudi::Property< std::stringm_persName
 
Gaudi::Property< std::stringm_dummy {this, "DbType", "", "dummy property to fake backwards compatibility"}
 
std::string m_cnvSvcName = "Gaudi::RootCnvSvc/RootCnvSvc"
 Property; Name of the concversion service used to create opaque addresses. More...
 
std::string m_rootName
 Property: Name of the ROOT entry name. More...
 
std::string m_criteria
 Property: File criteria to define item iteration. More...
 
- Protected Attributes inherited from Service
Gaudi::StateMachine::State m_state = Gaudi::StateMachine::OFFLINE
 Service state. More...
 
Gaudi::StateMachine::State m_targetState = Gaudi::StateMachine::OFFLINE
 Service state. More...
 
Gaudi::Property< int > m_outputLevel {this, "OutputLevel", MSG::NIL, "output level"}
 
Gaudi::Property< bool > m_auditInit {this, "AuditServices", false, "[[deprecated]] unused"}
 
Gaudi::Property< bool > m_auditorInitialize {this, "AuditInitialize", false, "trigger auditor on initialize()"}
 
Gaudi::Property< bool > m_auditorStart {this, "AuditStart", false, "trigger auditor on start()"}
 
Gaudi::Property< bool > m_auditorStop {this, "AuditStop", false, "trigger auditor on stop()"}
 
Gaudi::Property< bool > m_auditorFinalize {this, "AuditFinalize", false, "trigger auditor on finalize()"}
 
Gaudi::Property< bool > m_auditorReinitialize {this, "AuditReinitialize", false, "trigger auditor on reinitialize()"}
 
Gaudi::Property< bool > m_auditorRestart {this, "AuditRestart", false, "trigger auditor on restart()"}
 
SmartIF< IAuditorSvcm_pAuditorSvc
 Auditor Service. More...
 

Private Member Functions

StatusCode error (const std::string &msg) const
 Helper method to issue error messages. More...
 

Additional Inherited Members

- Public Types inherited from extends< Service, IEvtSelector >
using base_class = extends
 Typedef to this class. More...
 
using extend_interfaces_base = extend_interfaces< Interfaces... >
 Typedef to the base of this class. More...
 
- Public Types inherited from Service
typedef Gaudi::PluginService::Factory< IService *, const std::string &, ISvcLocator * > Factory
 
- Public Types inherited from PropertyHolder< CommonMessaging< implements< IService, IProperty, IStateful > > >
using PropertyHolderImpl = PropertyHolder< CommonMessaging< implements< IService, IProperty, IStateful > > >
 Typedef used to refer to this class from derived classes, as in. More...
 
- Public Types inherited from CommonMessaging< implements< IService, IProperty, IStateful > >
using base_class = CommonMessaging
 
- Public Types inherited from extend_interfaces< Interfaces... >
using ext_iids = typename Gaudi::interface_list_cat< typename Interfaces::ext_iids... >::type
 take union of the ext_iids of all Interfaces... More...
 
- Protected Member Functions inherited from Service
 ~Service () override
 Standard Destructor. More...
 
int outputLevel () const
 get the Service's output level More...
 
- Protected Member Functions inherited from PropertyHolder< CommonMessaging< implements< IService, IProperty, IStateful > > >
Gaudi::Details::PropertyBaseproperty (const std::string &name) const
 
- Protected Member Functions inherited from CommonMessaging< implements< IService, IProperty, IStateful > >
void updateMsgStreamOutputLevel (int level)
 Update the output level of the cached MsgStream. More...
 

Detailed Description

Concrete event selector implementation to access ROOT files.

Author
M.Frank
Version
1.0
Date
20/12/2009

Definition at line 40 of file RootEvtSelector.h.

Constructor & Destructor Documentation

Gaudi::RootEvtSelector::~RootEvtSelector ( )
overridedefault

Standard destructor.

Member Function Documentation

StatusCode RootEvtSelector::createAddress ( const Context &  refCtxt,
IOpaqueAddress *&  pAddr 
) const
override

Create new Opaque address corresponding to the current record.

Parameters
refCtxt[IN/OUT] Reference to the context
Returns
StatusCode indicating success or failure

Definition at line 261 of file RootEvtSelector.cpp.

261  {
262  const RootEvtSelectorContext* pctxt = dynamic_cast<const RootEvtSelectorContext*>(&ctxt);
263  if ( pctxt ) {
264  long ent = pctxt->entry();
265  if ( ent >= 0 ) {
266  auto fileit = pctxt->fileIterator();
267  if ( fileit != pctxt->files().end() ) {
268  const string par[2] = {pctxt->fid(), m_rootName};
269  const unsigned long ipar[2] = {0,(unsigned long)ent};
270  return m_dbMgr->createAddress(m_dbMgr->repSvcType(),m_rootCLID,&par[0],&ipar[0],pAddr);
271  }
272  }
273  }
274  pAddr = nullptr;
275  return StatusCode::FAILURE;
276 }
const Files & files() const
Access to the file container.
Files::const_iterator fileIterator() const
Access to the file iterator.
StatusCode createAddress(long svc_type, const CLID &clid, const std::string *par, const unsigned long *ip, IOpaqueAddress *&refpAddress) override
IAddressCreator implementation: Address creation.
Definition: RootCnvSvc.cpp:373
T end(T...args)
RootCnvSvc * m_dbMgr
Reference to the corresponding conversion service.
ROOT specific event selector context.
const std::string & fid() const
Access connection fid.
long repSvcType() const override
Retrieve the class type of the data store the converter uses.
CLID m_rootCLID
Class id of root node to create opaque address.
long entry() const
Access to the current event entry number.
std::string m_rootName
Property: Name of the ROOT entry name.
StatusCode RootEvtSelector::createContext ( Context *&  refpCtxt) const
override

Create a new event loop context.

Parameters
refpCtxt[IN/OUT] Reference to pointer to store the context
Returns
StatusCode indicating success or failure

Definition at line 154 of file RootEvtSelector.cpp.

154  {
155  refpCtxt = new RootEvtSelectorContext(this);
156  return StatusCode::SUCCESS;
157 }
ROOT specific event selector context.
StatusCode RootEvtSelector::error ( const std::string msg) const
private

Helper method to issue error messages.

Definition at line 99 of file RootEvtSelector.cpp.

99  {
100  MsgStream log(msgSvc(), name());
101  log << MSG::ERROR << msg << endmsg;
102  return StatusCode::FAILURE;
103 }
Definition of the MsgStream class used to transmit messages.
Definition: MsgStream.h:24
const std::string & name() const override
Retrieve name of the service.
Definition: Service.cpp:289
SmartIF< IMessageSvc > & msgSvc() const
The standard message service.
MsgStream & endmsg(MsgStream &s)
MsgStream Modifier: endmsg. Calls the output method of the MsgStream.
Definition: MsgStream.h:244
StatusCode RootEvtSelector::finalize ( )
override

IService implementation: Service finalization.

Definition at line 146 of file RootEvtSelector.cpp.

146  {
147  // Initialize base class
148  if ( m_dbMgr ) m_dbMgr->release();
149  m_dbMgr = nullptr; // release
150  return Service::finalize();
151 }
StatusCode finalize() override
Definition: Service.cpp:174
RootCnvSvc * m_dbMgr
Reference to the corresponding conversion service.
StatusCode RootEvtSelector::initialize ( )
override

IService implementation: Db event selector override.

Definition at line 106 of file RootEvtSelector.cpp.

106  {
107  // Initialize base class
108  StatusCode status = Service::initialize();
109  if ( !status.isSuccess() ) {
110  return error("Error initializing base class Service!");
111  }
112 
114  if( !ipers ) {
115  return error("Unable to locate IPersistencySvc interface of "+m_persName);
116  }
117  IConversionSvc *cnvSvc = nullptr;
119  status = ipers->getService(itm.name(),cnvSvc);
120  if( !status.isSuccess() ) {
121  status = ipers->getService(itm.type(),cnvSvc);
122  if( !status.isSuccess() ) {
123  return error("Unable to locate IConversionSvc interface of database type "+m_cnvSvcName);
124  }
125  }
126  m_dbMgr = dynamic_cast<RootCnvSvc*>(cnvSvc);
127  if( !m_dbMgr ) {
128  cnvSvc->release();
129  return error("Unable to localize service:"+m_cnvSvcName);
130  }
131  m_dbMgr->addRef();
132 
133  // Get DataSvc
134  auto eds = serviceLocator()->service<IDataManagerSvc>("EventDataSvc");
135  if( !eds ) {
136  return error("Unable to localize service EventDataSvc");
137  }
138  m_rootCLID = eds->rootCLID();
139  m_rootName = eds->rootName();
140  MsgStream log(msgSvc(), name());
141  log << MSG::DEBUG << "Selection root:" << m_rootName << " CLID:" << m_rootCLID << endmsg;
142  return status;
143 }
Definition of the MsgStream class used to transmit messages.
Definition: MsgStream.h:24
StatusCode initialize() override
Definition: Service.cpp:64
const std::string & name() const override
Retrieve name of the service.
Definition: Service.cpp:289
bool isSuccess() const
Test for a status code of SUCCESS.
Definition: StatusCode.h:74
Description:
Definition: RootCnvSvc.h:53
Gaudi::Property< std::string > m_persName
RootCnvSvc * m_dbMgr
Reference to the corresponding conversion service.
StatusCode service(const Gaudi::Utils::TypeNameString &name, T *&svc, bool createIf=true)
Templated method to access a service by name.
Definition: ISvcLocator.h:78
MsgStream & error() const
shortcut for the method msgStream(MSG::ERROR)
Helper class to parse a string of format "type/name".
std::string m_cnvSvcName
Property; Name of the concversion service used to create opaque addresses.
This class is used for returning status codes from appropriate routines.
Definition: StatusCode.h:26
virtual unsigned long release()=0
Release Interface instance.
SmartIF< IMessageSvc > & msgSvc() const
The standard message service.
Data persistency service interface.
CLID m_rootCLID
Class id of root node to create opaque address.
SmartIF< ISvcLocator > & serviceLocator() const override
Retrieve pointer to service locator.
Definition: Service.cpp:292
MsgStream & endmsg(MsgStream &s)
MsgStream Modifier: endmsg. Calls the output method of the MsgStream.
Definition: MsgStream.h:244
std::string m_rootName
Property: Name of the ROOT entry name.
StatusCode RootEvtSelector::last ( Context &  refContext) const
override

Access last item in the iteration.

Parameters
refContext[IN/OUT] Reference to the Context object.

Definition at line 160 of file RootEvtSelector.cpp.

160  {
161  return StatusCode::FAILURE;
162 }
StatusCode RootEvtSelector::next ( Context &  refCtxt) const
override

Get next iteration item from the event loop context.

Parameters
refCtxt[IN/OUT] Reference to the context
Returns
StatusCode indicating success or failure

Definition at line 165 of file RootEvtSelector.cpp.

165  {
166  RootEvtSelectorContext* pCtxt = dynamic_cast<RootEvtSelectorContext*>(&ctxt);
167  if ( pCtxt ) {
168  TBranch* b = pCtxt->branch();
169  if ( !b ) {
170  auto fileit = pCtxt->fileIterator();
171  pCtxt->setBranch(nullptr);
172  pCtxt->setEntry(-1);
173  if ( fileit != pCtxt->files().end() ) {
174  RootDataConnection* con=nullptr;
175  string in = *fileit;
177  if ( sc.isSuccess() ) {
178  string section = m_rootName[0] == '/' ? m_rootName.substr(1) : m_rootName;
179  b = con->getBranch(section,m_rootName);
180  if ( b ) {
181  pCtxt->setFID(con->fid());
182  pCtxt->setBranch(b);
183  return next(ctxt);
184  }
185  }
186  m_dbMgr->disconnect(in).ignore();
187  pCtxt->setFileIterator(++fileit);
188  return next(ctxt);
189  }
190  return StatusCode::FAILURE;
191  }
192  long ent = pCtxt->entry();
193  Long64_t nent = b->GetEntries();
194  if ( nent > (ent+1) ) {
195  pCtxt->setEntry(++ent);
196  return StatusCode::SUCCESS;
197  }
198  auto fit = pCtxt->fileIterator();
199  pCtxt->setFileIterator(++fit);
200  pCtxt->setEntry(-1);
201  pCtxt->setBranch(nullptr);
202  pCtxt->setFID("");
203  return next(ctxt);
204  }
205  return StatusCode::FAILURE;
206 }
const Files & files() const
Access to the file container.
Files::const_iterator fileIterator() const
Access to the file iterator.
const std::string & fid() const
Access file id.
bool isSuccess() const
Test for a status code of SUCCESS.
Definition: StatusCode.h:74
T end(T...args)
StatusCode connectDatabase(const std::string &dataset, int mode, RootDataConnection **con)
Connect the output file to the service with open mode.
Definition: RootCnvSvc.cpp:207
RootCnvSvc * m_dbMgr
Reference to the corresponding conversion service.
ROOT specific event selector context.
This class is used for returning status codes from appropriate routines.
Definition: StatusCode.h:26
TBranch * getBranch(const std::string &section, const std::string &branch_name)
Access data branch by name: Get existing branch in read only mode.
virtual StatusCode disconnect(const std::string &dbName)
Disconnect from an existing data stream.
Definition: RootCnvSvc.cpp:367
void setBranch(TBranch *b)
Set the top level branch (typically /Event) used to iterate.
StatusCode next(Context &refCtxt) const override
Get next iteration item from the event loop context.
void setEntry(long e)
Set current event entry number.
void setFID(const std::string &fid)
Set connection FID.
T substr(T...args)
void setFileIterator(Files::const_iterator i)
Set file iterator.
TBranch * branch() const
Access to the top level branch (typically /Event) used to iterate.
void ignore() const
Definition: StatusCode.h:106
Concrete implementation of the IDataConnection interface to access ROOT files.
long entry() const
Access to the current event entry number.
std::string m_rootName
Property: Name of the ROOT entry name.
StatusCode RootEvtSelector::next ( Context &  refCtxt,
int  jump 
) const
override

Get next iteration item from the event loop context, but skip jump elements.

Parameters
refCtxt[IN/OUT] Reference to the context
Returns
StatusCode indicating success or failure

Definition at line 209 of file RootEvtSelector.cpp.

209  {
210  if ( jump > 0 ) {
211  for ( int i = 0; i < jump; ++i ) {
212  StatusCode status = next(ctxt);
213  if ( !status.isSuccess() ) {
214  return status;
215  }
216  }
217  return StatusCode::SUCCESS;
218  }
219  return StatusCode::FAILURE;
220 }
bool isSuccess() const
Test for a status code of SUCCESS.
Definition: StatusCode.h:74
This class is used for returning status codes from appropriate routines.
Definition: StatusCode.h:26
StatusCode next(Context &refCtxt) const override
Get next iteration item from the event loop context.
StatusCode RootEvtSelector::previous ( Context &  refCtxt) const
override

Get previous iteration item from the event loop context.

Parameters
refCtxt[IN/OUT] Reference to the context
jump[IN] Number of events to be skipped
Returns
StatusCode indicating success or failure

Definition at line 223 of file RootEvtSelector.cpp.

223  {
224  return error("EventSelector Iterator, operator -- not supported ");
225 }
MsgStream & error() const
shortcut for the method msgStream(MSG::ERROR)
StatusCode RootEvtSelector::previous ( Context &  refCtxt,
int  jump 
) const
override

Get previous iteration item from the event loop context, but skip jump elements.

Parameters
refCtxt[IN/OUT] Reference to the context
jump[IN] Number of events to be skipped
Returns
StatusCode indicating success or failure

Definition at line 228 of file RootEvtSelector.cpp.

228  {
229  if ( jump > 0 ) {
230  for ( int i = 0; i < jump; ++i ) {
231  StatusCode status = previous(ctxt);
232  if ( !status.isSuccess() ) {
233  return status;
234  }
235  }
236  return StatusCode::SUCCESS;
237  }
238  return StatusCode::FAILURE;
239 }
bool isSuccess() const
Test for a status code of SUCCESS.
Definition: StatusCode.h:74
This class is used for returning status codes from appropriate routines.
Definition: StatusCode.h:26
StatusCode previous(Context &refCtxt) const override
Get previous iteration item from the event loop context.
StatusCode RootEvtSelector::releaseContext ( Context *&  refCtxt) const
override

Release existing event iteration context.

Parameters
refCtxt[IN/OUT] Reference to the context
Returns
StatusCode indicating success or failure

Definition at line 279 of file RootEvtSelector.cpp.

279  {
280  RootEvtSelectorContext* pCtxt = dynamic_cast<RootEvtSelectorContext*>(ctxt);
281  if ( pCtxt ) {
282  delete pCtxt;
283  return StatusCode::SUCCESS;
284  }
285  return StatusCode::FAILURE;
286 }
ROOT specific event selector context.
StatusCode RootEvtSelector::resetCriteria ( const std::string cr,
Context &  c 
) const
override

Will set a new criteria for the selection of the next list of events and will change the state of the context in a way to point to the new list.

Parameters
crThe new criteria string.
cReference pointer to the Context object.

Definition at line 291 of file RootEvtSelector.cpp.

292 {
293  MsgStream log(msgSvc(), name());
294  RootEvtSelectorContext* ctxt = dynamic_cast<RootEvtSelectorContext*>(&context);
295  string db, typ, item, sel, stmt, aut, addr;
296  if ( ctxt ) {
297  if ( criteria.compare(0,5,"FILE ")==0 ) {
298  // The format for the criteria is:
299  // FILE filename1, filename2 ...
300  db = criteria.substr(5);
301  }
302  else {
303  using Parser = Gaudi::Utils::AttribStringParser;
304  for(auto attrib: Parser(criteria)) {
305  string tmp = attrib.tag.substr(0,3);
306  if(tmp=="DAT") {
307  db = std::move(attrib.value);
308  }
309  else if(tmp=="OPT") {
310  if(attrib.value.compare(0, 3,"REA") != 0) {
311  log << MSG::ERROR << "Option:\"" << attrib.value << "\" not valid" << endmsg;
312  return StatusCode::FAILURE;
313  }
314  }
315  else if (tmp=="TYP") {
316  typ = std::move(attrib.value);
317  }
318  else if(tmp=="ADD") {
319  item = std::move(attrib.value);
320  }
321  else if(tmp=="SEL") {
322  sel = std::move(attrib.value);
323  }
324  else if(tmp=="FUN") {
325  stmt = std::move(attrib.value);
326  }
327  else if(tmp=="AUT") {
328  aut = std::move(attrib.value);
329  }
330  else if(tmp=="COL") {
331  addr = std::move(attrib.value);
332  }
333  }
334  }
335  // It's now time to parse the criteria for the event selection
336  // The format for the criteria is:
337  // FILE filename1, filename2 ...
338  // JOBID number1-number2, number3, ...
340  string rest = db;
341  files.clear();
342  while(true) {
343  int ipos = rest.find_first_not_of(" ,");
344  if (ipos == -1 ) break;
345  rest = rest.substr(ipos,string::npos);// remove blanks before
346  int lpos = rest.find_first_of(" ,"); // locate next blank
347  files.push_back(rest.substr(0,lpos )); // insert in list
348  if (lpos == -1 ) break;
349  rest = rest.substr(lpos,string::npos);// get the rest
350  }
351  ctxt->setFiles(files);
352  ctxt->setFileIterator(ctxt->files().begin());
353  return StatusCode::SUCCESS;
354  }
355  return error("Invalid iteration context.");
356 }
Parse attribute strings allowing iteration over the various attributes.
Definition of the MsgStream class used to transmit messages.
Definition: MsgStream.h:24
const Files & files() const
Access to the file container.
const std::string & name() const override
Retrieve name of the service.
Definition: Service.cpp:289
T find_first_not_of(T...args)
sel
Definition: IOTest.py:84
T push_back(T...args)
MsgStream & error() const
shortcut for the method msgStream(MSG::ERROR)
ROOT specific event selector context.
T find_first_of(T...args)
T clear(T...args)
T move(T...args)
void setFiles(const Files &f)
Set the file container.
T begin(T...args)
SmartIF< IMessageSvc > & msgSvc() const
The standard message service.
T substr(T...args)
void setFileIterator(Files::const_iterator i)
Set file iterator.
MsgStream & endmsg(MsgStream &s)
MsgStream Modifier: endmsg. Calls the output method of the MsgStream.
Definition: MsgStream.h:244
StatusCode RootEvtSelector::rewind ( Context &  refCtxt) const
override

Rewind the dataset.

Parameters
refCtxt[IN/OUT] Reference to the context
Returns
StatusCode indicating success or failure

Definition at line 242 of file RootEvtSelector.cpp.

242  {
243  RootEvtSelectorContext* pCtxt = dynamic_cast<RootEvtSelectorContext*>(&ctxt);
244  if ( pCtxt ) {
245  auto fileit = pCtxt->fileIterator();
246  if ( fileit != pCtxt->files().end() ) {
247  string input = *fileit;
248  m_dbMgr->disconnect(input).ignore();
249  }
250  pCtxt->setFID("");
251  pCtxt->setEntry(-1);
252  pCtxt->setBranch(nullptr);
253  pCtxt->setFileIterator(pCtxt->files().begin());
254  return StatusCode::SUCCESS;
255  }
256  return StatusCode::FAILURE;
257 }
const Files & files() const
Access to the file container.
Files::const_iterator fileIterator() const
Access to the file iterator.
T end(T...args)
RootCnvSvc * m_dbMgr
Reference to the corresponding conversion service.
ROOT specific event selector context.
virtual StatusCode disconnect(const std::string &dbName)
Disconnect from an existing data stream.
Definition: RootCnvSvc.cpp:367
void setBranch(TBranch *b)
Set the top level branch (typically /Event) used to iterate.
void setEntry(long e)
Set current event entry number.
T begin(T...args)
void setFID(const std::string &fid)
Set connection FID.
void setFileIterator(Files::const_iterator i)
Set file iterator.
void ignore() const
Definition: StatusCode.h:106

Member Data Documentation

std::string Gaudi::RootEvtSelector::m_cnvSvcName = "Gaudi::RootCnvSvc/RootCnvSvc"
protected

Property; Name of the concversion service used to create opaque addresses.

Definition at line 142 of file RootEvtSelector.h.

std::string Gaudi::RootEvtSelector::m_criteria
protected

Property: File criteria to define item iteration.

Definition at line 146 of file RootEvtSelector.h.

RootCnvSvc* Gaudi::RootEvtSelector::m_dbMgr
mutableprotected

Reference to the corresponding conversion service.

Definition at line 133 of file RootEvtSelector.h.

Gaudi::Property<std::string> Gaudi::RootEvtSelector::m_dummy {this, "DbType", "", "dummy property to fake backwards compatibility"}
protected

Definition at line 139 of file RootEvtSelector.h.

Gaudi::Property<std::string> Gaudi::RootEvtSelector::m_persName
protected
Initial value:
{this, "EvtPersistencySvc", "EventPersistencySvc",
"Name of the persistency service to search for conversion service"}

Definition at line 137 of file RootEvtSelector.h.

CLID Gaudi::RootEvtSelector::m_rootCLID = CLID_NULL
protected

Class id of root node to create opaque address.

Definition at line 135 of file RootEvtSelector.h.

std::string Gaudi::RootEvtSelector::m_rootName
protected

Property: Name of the ROOT entry name.

Definition at line 144 of file RootEvtSelector.h.


The documentation for this class was generated from the following files: