The Gaudi Framework
v28r3 (cc1cf868)
Main Page
Related Pages
Modules
Namespaces
Classes
Files
File List
File Members
Classes
SmartRefBase.h File Reference
#include "
GaudiKernel/StreamBuffer.h
"
Include dependency graph for SmartRefBase.h:
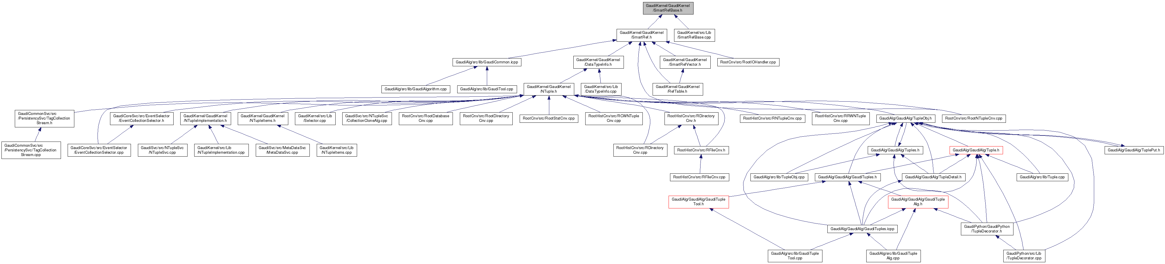
This graph shows which files directly or indirectly include this file:
Go to the source code of this file.
Classes
class
SmartRefBase
User example objects:
SmartRefBase
.
More...
GaudiKernel
GaudiKernel
SmartRefBase.h
Generated on Mon Jul 31 2017 07:35:21 for The Gaudi Framework by
1.8.11