![]() |
The Gaudi Framework
v29r0 (ff2e7097)
|


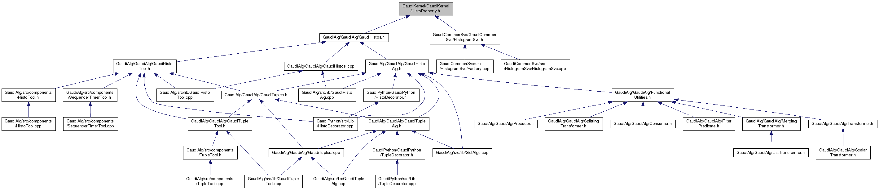
Go to the source code of this file.
Namespaces | |
| Gaudi | |
| Helper functions to set/get the application return code. | |
| Gaudi::Details | |
| Gaudi::Details::Property | |
Typedefs | |
| typedef Gaudi::Property< Gaudi::Histo1DDef > | Histo1DProperty |
| the actual type of "histogram property" More... | |
| typedef Gaudi::Property< Gaudi::Histo1DDef & > | Histo1DPropertyRef |
| the actual type of "histogram property reference" More... | |
the actual type of "histogram property"
Definition at line 45 of file HistoProperty.h.
the actual type of "histogram property reference"
Definition at line 48 of file HistoProperty.h.