![]() |
The Gaudi Framework
v29r0 (ff2e7097)
|
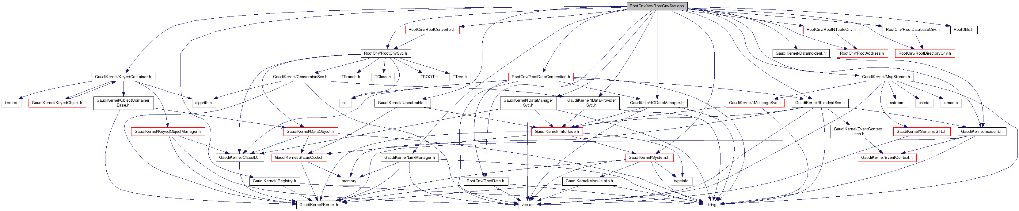
#include "RootCnv/RootCnvSvc.h"#include "GaudiKernel/DataIncident.h"#include "GaudiKernel/IDataManagerSvc.h"#include "GaudiKernel/IDataProviderSvc.h"#include "GaudiKernel/IIncidentSvc.h"#include "GaudiKernel/IRegistry.h"#include "GaudiKernel/IUpdateable.h"#include "GaudiKernel/Incident.h"#include "GaudiKernel/KeyedContainer.h"#include "GaudiKernel/LinkManager.h"#include "GaudiKernel/MsgStream.h"#include "GaudiKernel/System.h"#include "GaudiUtils/IIODataManager.h"#include "RootCnv/RootAddress.h"#include "RootCnv/RootConverter.h"#include "RootCnv/RootDataConnection.h"#include "RootCnv/RootDatabaseCnv.h"#include "RootCnv/RootDirectoryCnv.h"#include "RootCnv/RootNTupleCnv.h"#include "RootCnv/RootRefs.h"#include "RootUtils.h"
Go to the source code of this file.
Namespaces | |
| GaudiRoot | |
Macros | |
| #define | S_OK StatusCode::SUCCESS |
| #define | S_FAIL StatusCode::FAILURE |
| #define | MBYTE ( 1024 * 1024 ) |
| #define | kBYTE 1024 |
Typedefs | |
| typedef const string & | CSTR |
Functions | |
| bool | GaudiRoot::patchStreamers (MsgStream &log) |
| #define kBYTE 1024 |
Definition at line 51 of file RootCnvSvc.cpp.
| #define MBYTE ( 1024 * 1024 ) |
Definition at line 50 of file RootCnvSvc.cpp.
| #define S_FAIL StatusCode::FAILURE |
Definition at line 39 of file RootCnvSvc.cpp.
| #define S_OK StatusCode::SUCCESS |
Definition at line 38 of file RootCnvSvc.cpp.
Definition at line 36 of file RootCnvSvc.cpp.