![]() |
The Gaudi Framework
v29r1 (5cd95fa2)
|

Public Member Functions | |
| RefAccessor (void *obj) | |
Public Attributes | |
| void * | Ptr |
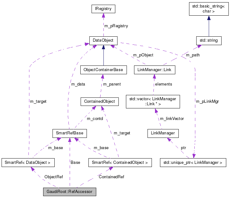
| SmartRefBase * | Base |
| SmartRef< DataObject > * | ObjectRef |
| SmartRef< ContainedObject > * | ContainedRef |
Definition at line 47 of file RootIOHandler.cpp.
|
inline |
Definition at line 52 of file RootIOHandler.cpp.
| SmartRefBase* GaudiRoot::RefAccessor::Base |
Definition at line 49 of file RootIOHandler.cpp.
| SmartRef<ContainedObject>* GaudiRoot::RefAccessor::ContainedRef |
Definition at line 51 of file RootIOHandler.cpp.
| SmartRef<DataObject>* GaudiRoot::RefAccessor::ObjectRef |
Definition at line 50 of file RootIOHandler.cpp.
| void* GaudiRoot::RefAccessor::Ptr |
Definition at line 48 of file RootIOHandler.cpp.